Fórum témák
» Több friss téma |
Fórum » Akkumulátor töltő
Hello!
Általában a "teljesítmény" potméteres szabályozás, a legritkább esetben gazdaságos és értelmes megoldás. De egy 4W-os potméternél a 4W úgy érvényes, hogy az ellenálláspálya két végére kötött feszültség hatására létrejövő teljesítményre igaz. Tehát mint "fixellenállásra" igaz, de semmi képen nem a csúszkát terhelve. Sajnos mint látható, az adatlap (elég helytelenül) ki sem tér a csúszka terhelésére. Ettől még működhet, de azt csak a gyakorlatban fogod megtudni leég-e vagy sem.. üdv! proli007
Sziasztok
volna egy kérdésem van egy trafóm 42V ad le milyen elektronikát rakjak rá hogy akumlátort tudjak vele tölteni? persze autoét.
Ne sértődj meg, poénnak szánom!
Olyat, ami nem billeg rajta, és van benne egy megfelelő trafó, amit fel tudsz használni.
Nem sertesz meg. adott egy regi heggesztö trafó, akár bikázásra is alkalmas legyen.
Helló!
Valaki mondja meg, legyen szíves, hogy 3,6V aksit hány volttal és hány amperrel töltsek? Konkrétan egy fejlámpáról van szó, amiben 3 db AA aksi van. NIMH. Nem érdekel, ha nem szép a töltés, ha tönkremegy az aksi, majd rakok bele másikat, csak nekem szinte mindig kell töltenem, hogy mindig kéznél legyen
Hello!
Általános ökölszabály, hogy a kapacitás tizedével töltünk, kb. 13 órán keresztül, a nem 100% hatásfok miatt. (Feltételezve, hogy teljesen le van merülve, és még tudja is a kapacitás értéknek megfelelő Ah áramot.) Vagy is az áramot kell korlátozni, jó esetben egy áramgenerátorral, egyszerű esetben egy ellenállással. A töltő feszültségnek ilyenkor csak annyi szerepe van, hogy a különbség a töltés és az aksi között, fog esni az áramkorlátozó eszközön. Áramgenerátornál ez lehet kisebb, ellenállás esetében jobb ha több, mert annál kevesebbet változik töltés közben az áram. Tehát ha 3,6V az aksi névleges feszültsége, 2200mAh a kapacitása és ellenállással töltöd, akkor töltheted pld. 6V feszültségről kb. 220mA árammal, egy 10ohm-os ellenálláson keresztül. Ha egy LM317-ből készített áramgenerátorral töltöd, akkor is kell minimálisan 4,5V többlet feszültség, vagy is 8-9V feszültség kell, és egy 5,1ohm-os ellenállás az LM317 számára. ekkor kb. 235mA lesz a töltőáram. Feszültség figyelés mellett, nem igazán lehet tölteni a NiMh aksit, annak más a töltési eljárása. (dV, -dV, dT) üdv! proli007
A nyáktervet mindenki fantáziájára bízom, mert én még az eredetit milliméter és pauszpapíron csináltam kézzel, de mára már az enyészeté lett! Ajánlatos jó nagy vasmagos trafót alkalmazni kevés ampersűrüségre méretezve. A toroid alkalmazása eléggé lutri
Sziasztok!
Épített már valaki akkutöltőt LTC4060 típusú IC-vel? Mik a tapasztalatok vele kapcsolatban? Az adatlapon van egy kapcsolás amin az IC minden funkciója ki van használva és elméletileg 2A a töltőáram, valóban felvesz ez a kapcsolás ekkora áramot? Az MDJ210 tranzisztor helyettesíthető más tranzisztorral, mondjuk BD244? Paraméterei alapján megfelel neki. Ja, és melyik kapcsolást érdemes amúgy megépíteni? A válaszokat előre is köszönöm.
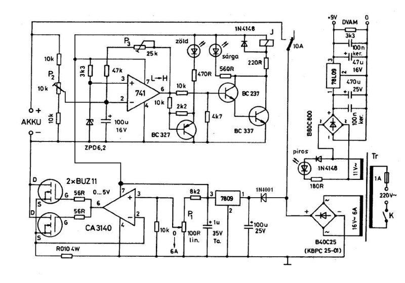
Sziasztok, én megterveztem traxmakerrel a nyáktervet. Igaz, még nem teszteltem. És ki is lett egészítve pár alkatrésszel. (2db 100nF-os kondival a stabIC ill. egy helipotival a hozzácsatolandó panelműszer számára. Ill. egy külön kis egységet alkot még rajta egy 12V-os egyenfesz. előállítására alkalmas ÁK.) (Ezek ha nem kellenek, akkor vagy ki kell törölni a tervből, vagy csak nem kell beültetni az alkatrészeket.) Átnéztem, de még nem építettem meg, így nem mondom 100%-ra a működőképességét, de nem találtam hibát. A kapcsrajz is ott van képként. (Pirossal bekereteztem a kiegészített kondikat.) A pdf kit. állomány vasalásos technikához lett készítve. (És egy féklámpa nyákját is tartalmazza, mivel ráfért a lapra.)
Az alkatrészek beazonosíthatók a traxmaker fájlban. Remélem hogy valaki átnézi még rajtam kívül is. És azt mondja hogy jó.Üdv.: Miki
jónapot lenne egy kérdésem neke, feszűltség figyelőre lenne szűkségem akku töltőhőz ceruza akku 1,5volt ha felvan tőltve akku vagy pontosabban 1.45 1.48 kőrűl van akku allápotátol fűgg hogy tudnák pl 1.5v 15v beálitani hogy kapcsoljon ki pl 6v álitom ha 4db ceruza akku tőltőm ezért kell szabájzos egytized részel tőltőm akkumálorjaim segitségett előre is kőszőnőm szaboimre@hotmail.com
Hello!
Bocs "INRE", hogy ilyeneket írok, de képtelen vagyok megállni.. Ismereteim szerint Zalaegerszeg még Magyarországon van. Nem lehetne nagybetűvel, írásjeleket használva megfogalmazni a kérésedet, nem egy mondatban az egészet? Esetleg utólag elolvasni, hogy érthető-e? Mert többször át kell olvasni, és még így sem egészen tudom mit szeretnél? Miért vársz el másoktól segítséget, ha magad még erre is lusta vagy? Egyébként a NiMh aksikat, sajnos nem lehet feszültség szintrere tölteni.. Olvasd el a hozzá tartozó topikot.. üdv! proli007
Sziasztok!
Ha két darab sorba kapcsolt 2400mAh-s akkumulátort 400mA-rel töltök, akkor az 6 óra alatt töltődik fel, vagy nem jól számoltam?
Hello!
Ilyen szempontból teljesen mindegy mennyi van sorba kötve, mert soros kapcsolásban az áram közös (azonos). Tehát jól számoltál, azt kivéve, hogy a hatásfok nem 100%, tehát kb. 7,5órát kell tölteni. üdv! proli007
Sziasztok! Van 1x12V, 44Ah jó állapotú, autóból származó akkumulátor, amit napelemmel fogok tölteni.
A napelem lead: 25V (üresj), 3A rövidzárási áram. A napelemes töltésvezérlő mekkora árammal töltené az akksit? vagy mekkorával szabadna tölteni? Stev.
A töltés vezérlőt nem ismerem, de az akkut a kapacitás tizedével, vagyis 4,4A-rel illik tölteni maximum. Persze ennél nagyobb áramokat is kibír, de nem tesz jót az élettartamának. Szerintem ez a napelem direktben sem tud kárt tenni benne, hiszen a rövidre zárási árama is csak 3A. Ezért gondolom, hogy a töltésvezérlő sem csinál túl nagy áramot.
Sziasztok! Az itteni töltős témákat végig olvastam, s azt szürtem le, hogy autó aksihoz pulzáló áram a legjobb. Ebből kiindulva kicsit átterveztem a Rádiótechnikában közölt töltő kapcsolását. Az eredetihez képest a komparátorként használt opampot fordítva kötöttem be. Szerintetek mennyire müködőképes az áramkör?
Hello!
Szerintem fogalom zavarban vagy, az impulzus töltést illetően, a kapcsolás és az OPA működését illetően. Vagy én nem értem amit írtál. Pontosíthatnád mit értesz az áttervezés és az impulzus töltés alatt, és lerajzolhatnád (bejelölhetnéd), mit is módosítottál.. üdv! proli007
Nem impulzus, hanem pulzáló, azaz nincs az egyenirányítás után pufferkondi. Az OPA-nál a bemeneteket cseréltem fel az eredeti kapcsoláskoz képest. A további módosítás, hogy az IC-k nem az aksiról kapják a tápot.
Hello!
- Az áramgenerátor, és a "pulzáló töltés", még rendben lenne. De a komparátor tápja már nemigazán. Hiszen az LM741 pozitív feszültségét a 9V-ról kapja, de a negatív feszültsége meg az áramgenerátor kimenetén van, ami ráadásul "lepkézni" fog a lüktető egyenfeszültséggel. - Ha a komparátor LM741 bemeneteit felcseréled, akkor a működése fordított lesz. Csak éppen a P3-on keresztül, eddig pozitív visszacsatolás volt, most negatívvá válik. Tehát (ami eddig a komparátor hiszterézisét alkotta), komparátor helyett, most a 741 erősítő fokozattá változott át. üdv! proli007
Értem, akkor viszont a komparátor kimenetét kellene fordítva használnom, hogy a töltés alatt legyen a relé behúzott állapotban. Valamint külön tekercsről fogja akkor a tápot kapni.
Köszönöm a segítséget.
Sziasztok!
A savas autó akkumulátor töltése már rendesen ki lett vesézve az elmúlt évek folyamán, DE nekem a következőre kellene megoldást találnom. Szereztem egy 250 solárt a tetőre. Drága pénzért (15000) vettem egy 500W invertert, ami 10,5 volttól 15 voltig működik, aztán lekapcsol a védelme, majd a megfelelő betáp esetén visszakapcsol. Sziget üzemben használnám a rendszert, ezért szeretnék egy autó akkumulátort a solár és az inverter közé beiktatni, ezt viszont nem kellene túltöltenem, de abban az esetben ha solár működik ami katalógus alapján 34V és kb 7A jelent, akkor direkbe terhelhető legyen a töltő áramkör. A többi problémát ami még felmerül és most mindeki azon gondolkodik, azokat már kitaláltam, ez az utolsó gyenge láncszem a házi tápellátó rendszeremben. Tudnátok segíteni? Üdv:Krisz
Szíveskedjél például ebbe a topikba átfáradni. A problémád nem a savas akkumlátor töltése, hanem a napelem és a savas akkumlátor összekapcsolása. Nemde? És a bűvös szó: töltésvezérlő.
Üdv, mindenkinek!
Én már egy évvel ezelőtt épitettem egy akku töltőt és nem nagyon jól sikerült nagyon sokat szivtam vele hogy működjön de nem jött össze sehogy sem a rendes működés. Most találtam ezt a kapcsolást Bővebben: Link És szeretném megkérdezni hogy a jobban hozzáértő kollégák mit szólnak hozzá érdemes-e megépiteni vagy sem? A segiséget tanácsokat előre is köszönöm.
Hello!
Számtalanszor volt már róla szó. Keresd meg a képek listázásával, azokat a hozzászólásokat, ahol szerepel. Olvasd el az ezzel kapcsolatos tapasztalatokat, és döntsd el magad. üdv! proli007
Már nézegettem utána úgy ahogy mondtad a képek alapján és nekem tetszik a dolog. Szerintem belevágok megépitem.
Köszi a segitséget!
Sziasztok!
Megfordult a fejemben, hogy építsek a motorom 12V 4Ah-s ólomakkujához egy töltőt. Valaki tudna mutatni kapcsolási rajzot, ami működőképes? Úgy hallottam, hogy ezeket a "kis" kapacitású akkukat nem lehet tölteni autó-akku töltőkkel. Köszi
Ha a lap tetején jobboldalon található kis fényképezőgép ikonra kattintasz, több rajzot is találsz a képek között. Egy olyat válassz, amin beállítható a töltőáram. Valóban nem illik ezt az akkut 400mA-nél nagyobb árammal tölteni.
|
Bejelentkezés
Hirdetés |




Az alkatrészek beazonosíthatók a traxmaker fájlban. Remélem hogy valaki átnézi még rajtam kívül is. És azt mondja hogy jó.







