Fórum témák
» Több friss téma |
Peti 85 válaszában is van vmi....
És honnan tudom mekkorának kell lennie a nyugalmi áramnak??
Na akko hol is tratottunk? Jah azt is áthelyezhetné ide amit a quadról beszéltünk mert abba sok jó infó van és STK vs. TDA topicba nem sok helye van.
NAh én már itt vok
Akkor ha már "IC" jéktöl jöttünk át hogy szerintetek jobban megéri tranyósat építeni (mondjuk sima othoni használatra) vagy mondjuk egy stk is megteszi?? mert vki írta hogy tulajdonképpen abban tranyók vannak összeválogatva (asszem még teírtad Dióda )
Ha házibulit is akarsz vele csinálni akko tutira tranzisztorosat csinálnék ha meg csak itthonra néha zenét hallgatni akko az stk is tökéletes de ha nagy teljesítményű stk-t csinálcs pl.:4048 akko az jó buliba is csak a hűtésre nagyon oda kell figyelni de végül is a tranyósnál is. Jah és én a tranyósra esküszök
STK vs. TDA vs. LM vs. tranyós vs. csöves vs. BD vs. MJ vs. FET vs. MOSFET vs. classA vs. classB vs. AB vs. D vs. JLH vs. stb...stb
Lehet válogatni! Összetett egy menet lesz!
De bizony én voltam!
Tudom mert szedtem szét stk-t. A tranyós erősítők mindig is jobbak voltak bármelik ic-nél de ellenben ott van a quad annak is ott az ic a bemenetén ami mindent meghatároz.Én speciel az ilyen ic+tranyó patkolmányokat utálom a legjobban.
Jaja én is arra az stkra gondoltam(amúgy egésznap zenét halgatok
) méghozáá mert építeni akarok egy aktív mélyet SAL BEAST250 nell és két stk4048 hajtaná (igaz 2ohmon sokkal jobban szól csak nemtok 2ohmos erősítő kapcsolás) és lenne még 2db stk4048 a két sztereó hifi hajtására. De ez még kb fél év mulva lesz megvalósítva mert az egészet távirányítósra akarom csinálni amivel még most csak barátkozok(Saa1250-51)
Ha egész nap zenét hallgatsz lehet jobb lenne egy tranyós de Szabi007 azt mondta hogy az STK4048-at is lehet gyöntölni meg szép hangja is van tehát az jó lesz bele
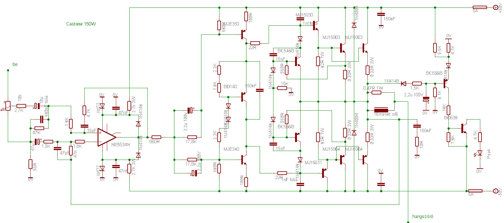
Vájá nekem van talán egy castone ha érdekel egy 150wattos azt biztos lehet 2ohmon is hajtani.
Nekem csak az a bajom amugy az stk-kal hogy baromi drágák.Bár ha valaki ésszel kezeli és odafigyel rájuk akkor marhára hálás jószágok tudnak lenni.Nekem van a hajdani stk077-ből nemtudom emlékezik-e rá valaki , egy 20W-os ic de isten bizony vetekszik a tda7294-el mind minőségben mind erőben.
Remélem, az került át ide amit akartatok.
Az OFF-os hozzászólást ne keressétek Üdv ![]()
A TDA 7294 amit hallottam róla az nem valami kecsegtető. Gitár cuccokhoz jó de nem tudom mire lehet még jó de buliba nem nagyon talán azért lehet buliba mert van benne védelem. De azt a 100w-ot azt nem adja le és sokat diszpilál vagy hogy kell azt leírni
én nem csak barátkozok
a saa adó- vevővel ![]() igaz, a tesójával csinálom(saa1351/1350 ), de van 1250-1251 esem is.![]()
Köszönjük és reméljük nem csináltunk nagy galibát ezzel. Azért bátorkodtam ezt a lépést megtenni hogy ha lehet tartsunk egy bizonyos rendet és színvonalat a fórumon.
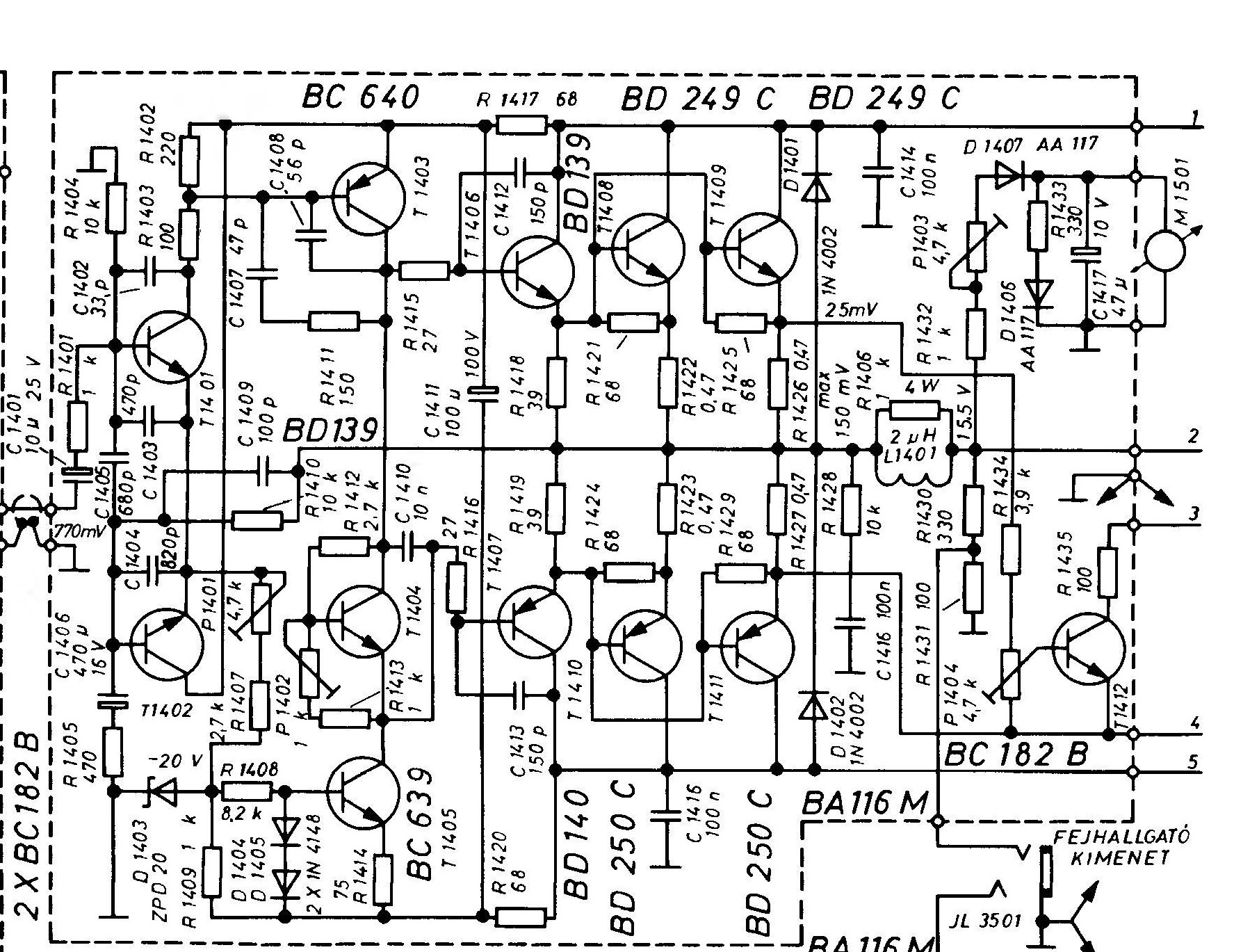
Na itt van az STK-tok!
Ezt ugyan nem én szedtem szét, de azért szép!!! A képet, tessék összetömöríteni kissebre! pl. Irfanview-el!! --szabi83
Helyes! Nevedhez már, nem egy hasznos topic fűződik
Idézet: „diszpilál” Ez jó volt! Most nevettem egyett! Nem bántásból, csak most ez egy kicsit felüdített! Szerintem diszcipál, csak így simán!
Na látjátok nincs benne semmi ic-re jellemző max hogy egy tokba lett integrálva.
Na ez már szerintem tutira nem hamisítvány. Amúgy jól hallottam hogy az STK 4048-at erőteljesen hamisítják? Talán az V még jó de alatta már sok a hamisítvány......
Ez lenne a kiszemelt áldozat
annyit biztos nemszól mint ami rávan írva de nemtom 120Watt elég e neki?(2ohmon 120Watt már lehet)De mondom ez még soká lesz mert előbb majdmég a távirányító részt kéne kitalálni mert nemnegyon vágom még hogy hogyis müködik....
Sajnos ennek a korát éljük.
De gondolj bele mit csinálna a sok kicsi kínai a tengerjáró hajókon ha nem ilyeneket filléreké, vagy éppen kajáért. Idézet: „De mondom ez még soká lesz mert előbb majdmég a távirányító részt kéne kitalálni mert nemnegyon vágom még hogy hogyis müködik....” mit nem vágsz azon?
Ha ezt te majd megcsinálod az biztos fogja rotyogtatni az ablakot
Majd most megkeresem azt a castone rajzot. Amúgy a BD249-et ahogy hamisítják..... Nekem eredeti sikerült rendelni van rajta minden szám meg gyártó és nem ST a gyártó Amúgy C-set vettem azt írja hogy az bírja a 115v-ot is akko a quadba jó lesz +- 50v-al?
Apropó én már 100W körülire nem mernék stk-t tenni de ez csak saját vélemény.Tda-t meg főleg.
Nos hogy viszonyítsunk gondolkodjunk el azon hogy csinálunk egy erősítőt legyen a teljesítmény 50W ez nem túl sok.Ezt egy körömnyi ic-re bízzuk hajszálnyi lábakkal esetleg egy robosztusabb stk-ra ami ugye egy tranzisztorcsomag egy tokban vagy inkább egy diszkrét elemekből fölépített félgyufásdoboznyi méretű tranyókra? Ha megvan ugye a válasz akkor is ott a másik kérdés hogy meliknek lehet a hangjába beleavatkozni.Az ic-be nemnagyon stk-ba sem túlzottan azok olyanok ahogy a gyárban kitalálták a mérnökök de a tranyó az más bár annak is van sajátos hangzása. Speciel a gyári erősítőknek sosem tetszett a hangjuk mindig találtam bennük hibát ezért is kezdtem el ezzel foglalkozni lassan huszonéve.
Itt a castone rajz. Ez 150w-ot tud de ha 2ohm-al terheled amit szerintem bír akko több is lehet a teljesítménye. Csak azt hallottam a caston-ról hogy teljes kivezérlés előtt már elkezd torzíteni.... Nem tudom hogy igaz-e.
Amúgy az ic-seknek van egy jellegzetes hanjuk akár melyikről legyen szó... Engem a tranyós ereje dinamikája fogott meg de még azé meghallgatnám a STK 4048-at annak milyen lehet a hangja. Én akko is tranyósat fogok építeni mert az alapból nagyobb kihívás ha meg nem fog szólni akko addig küszködök vele ameddig nem indul be
.... Jah és szkóp nélkül .... Amúgy én ic-sbe egyedül a tba 810 nem ment az egy ilyen hülye ic utálom alig ment egy pár embernek az ismerőseim közül. De kérdezem miért nem is olyan bonyolult és nem megy.
Sziasztok!
Építsétek meg az ORION SE-260 végfokját! Én most épitem a 2.at. Ez olyat szól hogy beszxartok ![]() TIP35/36 tranyókkal. Még talán olcsón is kijön, meg egy jó hangfallal nagyot szól!
Nem egy rosz fajta játékos ez a végfok .
Anno ehhez tervezték a hs500-at. Szépen küldözgette is el őket a vadászmezőkre. Ha nagyon utánnaszámolunk ennek a végfoknak akkor több jön ki belőle mint ami rá van írva.
Jaja, tuti több jön ki rajta.
De ha azt nézzük, ez egy 25éves erősítő. Szóval én amondó vagyok, hogy inkább építek egy ilyet mint egy QUAD 405-öt, nekem nem jön be
Nah majd ha eljutok az erősítőépítésig akkor majd megvizsgálom közelebröl(addig is elmentem
)És ha télleg bírja a 2ohmot(nagyon remélem ) akkor 250-300Watott kb lead ami bőven elég a hangszórónak :yes: |
Bejelentkezés
Hirdetés |




Az OFF-os hozzászólást ne keressétek

a saa adó- vevővel
), de van 1250-1251 esem is.



)




