Fórum témák
» Több friss téma |
Mielőtt kérdezel, a következő két dolgot ellenőrizd!
I. A helyes tápfeszültségek megléte.
II. A kimeneten van-e egyenfeszültség.
Élesztés.
Szerintem azért küldte el az előtte lévő opamp -ot a kapcsolásod, mert nincs GND -re megfogva a bemenete. Ha beteszel egy pár kOhm -os ellenállást a bemenet, meg a GND közé, akkor nem valószínű, hogy elküldi majd az előfokodat. Az feltölti az elkókat, és nem lesz egyenpotenciál a bemeneten.
Lenne egy kérdésem: Miért választottál ekkora tápfeszt a buffernek? Azért kérdezem, mert ennek nincs erősítése, sőt, inkább egy kicsit levesz a jelből, vagyis, amekkora feszültséget adsz rá, kb. annyi lesz a kimeneten. Ennek a nagy tápfesznek akkor van értelme, ha az előző fokozatban az opamp szintén ekkora tápfesszel üzemel. Egy átlagos opamp ic tápja max. +/-18V körül van. Abból nem kapsz, csak kb 15Vp-p jelet a kimenetükön, vagyis a buffernek nem érdemes annál a +/-18V -nál nagyobb tápfeszt adni.
Szerintem kellene emitterellenállás a tranzisztorokhoz.
Nekem elsőre ment, de szerintem ha az IC tápágaiba raksz sorosan egy 7,5V-os zener-t akkor elmegy +-25V-ról, de javítsatok ki ha nem.
Ha a Texas kapcsolásra írtad, akkor az ic tápjával soros zénereket úgy kell megválasztani, hogy az ic -n +/-15V legyen a tápfeszültség.
Uzéner = Utáp - 15V
Szia, csak egy sima 900W-os hiperszil trafó 40 000uf dal szűrve és egy tárcsás kapcsoló így tud +-6V,15V,30V,40V,50V,60V,70V. 2x10A-ert erősítők élesztéséhez és javításához építettem.
Ez a kapcsolás vált be nálam.
Szoros dióda-tranzisztor hőkontaktus mellett talán elmenne emitterellenállás nélkül is (?).
A kettő együtt. Hőmérséklet növekedésével növekszik a kollektor áram, azzal pedig a réteghőmérséklet, amihez elég nehéz hozzáférni. Ezért kell az emitter ellenállás (is)
Az emitterellenállás az egyenáramú stabilitás miatt kell. Negatív visszacsatolást okoz, ami növekvő áram esetén csökkenti a tranzisztor B-E nyitófeszültségét, és kevésbé lesz hajlamos hőmegfutásra a végfok. Én nem hagynám ki. Ha sorba teszed a bázissal a diódát, akkor melegedésre nőni fog a nyitófeszültség a tranzisztor E-B átmenetén, mert a diódák nyitófeszültsége melegedésre csökken. Ez pedig növeli az áramot, az meg még nagyobb melegedéssel jár, stb...
Ez így jó, mert így a csökkenő dióda nyitófeszültség miatt lecsökken a tranzisztor nyitófeszültsége melegedéskor, nekünk meg az a jó. Viszont az a 4,7 Ohm talán sok egy kicsit. Folyik egyáltalán nyugalmi áram a tranzisztorokon? 20-30 mA -nek azért meg kell lenni szerintem.
A kapcsolás érdekessége, hogy a terhelés növekedésével a 100µF kondenzátorok kezdenek kisülni, ez segít egy kicsit az egyensúlyi állapot megőrzésében. Természetesen "a kettő együtt" a megoldás.
Azért célszerű biztosra menni, persze ára van a védelemnek, a stabilitásnak is. De ha egy meleg nyári napon hallgatod és pukk, bosszantó.
Nem arra, hanem amit daneg86 linkelt kapcsolást, hogy hogyan lehetne azt a kapcsolást +-25V-ról működtetni és szerintem így alkalmas lenne.
Ezeket tudom, csak kiváncsi voltam hogy hoz-e további javulást a tápfesz növelése. Igazából nem hozott. Viszont tervben van egy olyan meghajtó fokozat készítése ami tud ilyen szintű kimenetet, kellő árammal a buffer kihajtásához. A lényeg hogy két külön készülék a feszültség és az áramerősítő, a kettő közt pedig nincs visszacsatolás. Ez a Mayan-technika
Sziasztok!
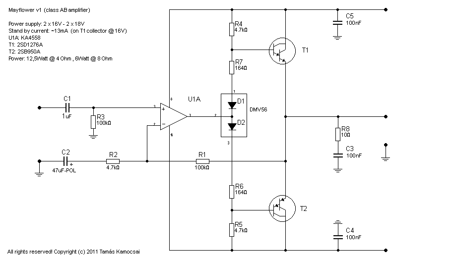
Látom megy a kísérletezgetés. Ezt én is imádom. A végfokom jelen állapota: Nálam ez a kapcsolás vált be.
Kipróbáltam, teljesen elég 3,3µF is. (ez volt kéznél) 1µF-nál már határozottan kevesebb volt a mély. És jobb lett a hang ! Kicsit feltisztult és levegősebb lett. Veszek új fóliakondikat és kicserélem mindkét példányban. Ez nagy előrelépés!
Remélem sokan örülnek majd a topicnak.
Hol is kezdjem.... Vettem vaterán egy hibás erősítőt, de az előző tulaj nem tudja , mi hibásodott meg benne...etc. Szóval ÉN szeretném megtalálni a hiba okozóját. Van multim, kapcsolási rajz, józan paraszti ész, némi szakértelem.... Méréssel kapcsolatos szakirodalmat , és építő jellegű hozzászólásokat várok a tapasztalattal rendelkezőktől.
Maradj a 4,7u értéknél, fázisátvitel miatt is és ne elkot használj.
Sziasztok: Kérem a segitségeteket,szükségem lenne ONKYO.8250 kapcsolási rajzára.Ha tud valaki kérem segitsen ,Köszönöm elöre:
Szerintem ezt ide kéne írni.
Üdv.
Ismeritek ezt a rajzot? Van valakinek tapasztalata vele?Állítólag Otala terv ez is.
Sziasztok! Van egy Ágota DS 1200 végfokom. A következő vele a probléma:
Bekapcsoláskor az egyik oldalon letilt a védelem, ez idáig nem is kéne, hogy meglepő legyen. Azonban ha nagyon felhangosítom, és a bemenetére is teszek jelet, akkor bekapcsol a hibásnak gondolt oldal is, és innentől kezdve akár teljesen le is halkíthatom, a védelem mégsem kapcsol ki, minden tökéletesen működik. Volt már olyan eset is, hogy hiába hangosítottam fel csak többszöri bekapcsolásra volt hajlandó működni. Ilyenkor azt is tapasztaltam, hogy bekapcsoláskor egy pillanatra bekapcsolt a relé, és hallani lehetett a zenét, de kb fél másodperc múlva ki is kapcsolt. Ez a bekapcsolások során mindig így történt, mígnem egyszer csak minden rendben lett vele. Mi lehet a probléma? Van ötletetek, vagy inkább küldjem fel Ágotáéknak?
Szia, kapcsolási rajz nélkül találgatni lehetne csak, ha nem akarod jobban elrontani, küld el a gyártónak.
Üdv.
Kapcsolási rajz az éppen akad. Egyébként a találgatás is jöhet nyugodtan, főleg az olyan amit könnyen tudok ellenőrizni.
Próbálj meg méri a kimeneten egyenfeszültséget nagyobb hangerőnél, egy érzékenyebb védelem már kis mértékű egyenfeszültségre is aktiválódhat.
Egy egyszerű kérdésem lenne. Jvc erősítőről lenne szó. 4-16 ohmos hangszórókat köthetek rá. Az érdekelne hogy az nem probléma hogy 1 db 4 ohmos és 1 db 8 ohmost kötök rá? Úgy értem nem egyforma impedenciájú hangszorókkal oldom meg, az probléma, mert ugye a 4 ohmra 80 W ,a 8 Ohmra meg 60 W ad le a cucc, esetleg csak annyi lesz a gond hogy halkabb lesz a 8 ohmos hangfal, mint a 4?
Két válasz lehetséges:
1. Nem válaszolható meg a kérdés, mert nem ismerjük a hangfalak érzékenységét (hány dB / Watt ?) 2. Ha van az erősítőn Balansz szabályzó, akkor minden további nélkül be tudod állítani.
Az alapvető kérdés az volt hogy nem okoz e gondot az erősítőnek a különböző impedencia érték, ez megválaszolható.
Hali!
Ha a tűrésen belül maradsz akkor nem okozhat elviekben! Az ,hogy egyik oldalt így a másik oldalt úgy terheled az szíved joga . Általában ezekben az integrált végfokoban olyan ic -s védelem van ami a túlvezérlést figyeli, és egy adott hangerő (terhelés határ) felett leold. Elektrorudi egy fontos fogalmat említett neked a Db-t (érzékenység) ez azért is fontos mert ha a 8Ohm-s é magasabb akkor koránt sem biztos, hogy a 4Ohm-s oldal hangosabb lesz.
Igen az magasabb 90 db a 4 ohmos meg 87 db,erre én is gondoltam hogy így kb jó lesz ha nem akkor marad ugye a balansz. Csak az erósítő miatt aggódtam .... http://elektronika.teszvesz.hu/erosito_receiver/jvc_ax_311_szep_han...8.html
Ötödször olvasom végig azt a négy sort, amit írtál. De nem találok benne utalást arra, hogy az erősítőd épsége miatt aggódsz.
Olvasok valamit Watt-okról, meg Ohm-okról, de... nem áll össze a kép. :no: |
Bejelentkezés
Hirdetés |





Ezt én is imádom. A végfokom jelen állapota: 

