Fórum témák
» Több friss téma |
Üdv! A leírt tapasztalataid - indokolatlan melegedés, gyenge hangminőség - alapján gerjedést diagnosztizálnék. Szkóppal megállapítható.
Most is épp TDA7294 -gyel építek, a lehető legkisebb alapzaj elérését célul tűzve. A tápszűrés és a vezetékezés kialakításával kísérletezek. Természetesen kipróbáltam mit tud szub- illetve topládával csúcsteljesítmény közelében. Semmi olyan jelenséget nem tapasztaltam, ami miatt nem ajánlanám továbbra is jó szívvel az IC-t. Érdeklődöm, hogyan oldottad meg az IC hűtőzászlójának szigetelését és milyen nyákot terveztél hozzá.
Az erősítő fölött a hűtöbordán mi az a hat db.tranyó?
Szia. Nincs gerjedés. Rendesen el van szigetelve a hűtőbordától. Szilikon lap, plusz hővezető paszta. A melegedés "fél"hangerő felett jelentkezik. Alapzaj "nincs" éppen csak hallani a hangsugárzók sustorgását. A nyák saját tervezés, Alkotó rajza alapján. annyi a különbség,hogy együtt van az előerősítővel. Talán nincs is vele gond én vártam tőle sokkal többet?
Ehhez hallanom kellene olyat amire azt mondja az építője, hogy ez a jó!
A hűtőbordán nem tranzisztorok ,hanem feszültség szabályzó ic sor van a tervezett kiegészítő áramkörökhöz. Úgy mint kivezérlésjelzők, koppanásgátló, hőfigyelő stb. Valószínűleg nem építem tovább,de még alszom rá egyet. :no:
A hangképpel úgy általánosságban nem tudtál megbarátkozni (sokan vannak így), vagy konkrét hibát tapasztalsz: egyenetlen átvitel, torzítás, ilyesmi?
Igen . A hangzása nem olyan mint vártam. Bár ezen az LM1036 sokat segített. A legelső hozzászólásomat még annak bekötése előtt írtam mérgemben. Technikailag semmilyen probléma nincs vele. Csupán a keletkezett hő mennyisége volt meglepetés számomra , de a borda még így is elég hozzá.
Nálam most esett szét a kép. Eddig azt hittem komolyan beszélsz.
Az LM1036 és a TDA7294 két külön minőségi világ. Az előzőt semmiképpen sem használnám az utóbbihoz (tulajdonképpen semmihez se, de én finnyás vagyok). Ha egy hangszínszabályzó segített a hangképen, akkor ott másféle -súlyos- problémák is vannak a rendszerben. (Nem a 1036 pártiakat akartam megbántani, de ők is el kell ismerjék, ez nem egy kifinomult megoldás a feladatra.)
Az STK 077 -tel valóban nem lehet összehasonlítani
Ha az tetszik jobban a 7294-gyel szemben, akkor nagyjából vágom hogy mit hiányolsz a TDA-ból. Az STK-nak hallhatóan színezett, loudnes-es hangja van, a 7294 pedig nagyon tiszta és színezetlen. Éppen ezért lehet vele könnyen tesztelni a különféle előerősítőket, mert azok hangzását nem befolyásolja hallhatóan. Jelenleg egy hibrid előfokot használok hozzá, 6N1P csővel, NJM 2043DD és 2068D bufferekkel. Így sokkal "zeneibb" a hangja mint "natúrban".
Nem vagyok egy gyakorlott erősítő építő! Mit ajánlasz hozzá? Nem gondoltam ,hogy ekkora "szentség törést"követtem el a kettő párosításával. A korábban megépített egy STK előtt van azzal teljesen elégedett vagyok ezért is raktam elé.
A hővel kapcsolatban jelezném, hogy esküdt ellensége voltam a hűtőtönknek, de be kellett látnom, hogy nagyobb teljesítménynél megkerülhetetlen.
Láttam az LM1036 nyáktervedet, a 7-es láb szabadon maradt. Egy egyszerű átkötéssel próbáld ki a fiziológiai hangerőszabályzást. Volt akinél nagyon bejött.
Köszönöm.Ez nem jutott eszembe, kipróbálom! Ha ez sem jön be a "fülemnek" megvárom Alkotót is mit ajánl.
A kapcsolás hangzása a passzív alkatrészeken is múlik. Adnál egy linket a rajzához?
Minden alkatrész új. Az ellenállások fémréteg 0,6W 1% .
Üdv! Van valakinek tapasztalata, hogy mit szól a 7294-es a "nem teljesen" szimmetrikus táphoz? -22V +26V 0-hoz képest? kb 10W-ra lenne szükségem csatornánként (vagy még annyira sem) és hát ilyen trafót találtam a szekrényben. Labortápos, üresjárati teszt alapján semmi gond, nincs kimeneti offset. Elviseli hosszútávon is (hangszóróval), vagy építsek neki inkább rendes tápot?
Ilyen esetben az történik, hogy a negatív félhullám alacsonyabb kimenőjelnél kezd klippelni és a tokon belüli végfetek sem egyformán disszipálnak. 10W-ra válassz másik ícét, ne 7294-et, vagy csinálj hozzá rendes tápot.
A kapcsolásod híven követi a gyártó ajánlását. Kettőnk erősítője közötti (talán lényeges) különbségek: a C1/R1 felüláteresztő nálam 5Hz alatti töréspontú (Nálad 15Hz) , C2 -vel párhuzamosan 150nF van kötve, C5 feszültségutánhúzó 47uF.
A felhasznált kondenzátorok névleges értéke mellett szóba jöhet még a "hangzásuk" is.
Én abban a kapcsolásban sokallom a puffert is ekkora teljesítményhez ,az túlméretezett puffer nem tetszik tartósan a trafóknak mert kicsit vissza dolgozik a szekunderre ,ez melegedhet ,de ez csak az én véleményem
. Másrészt talán tennék minden pufferra (amennyire lehet lábra) valamekkora fóliát is. A tápvezeték ahol elmegy a táp panelról minden oldalon raknék a föld felé 2µF/ 1R sorost a tápágakra párhuzamosan. Ezzel csökkenteném a nagyobb induktivitásból eredő Q-t ,mivel több kondenzátor van megnő az induktivitása a tápnak. A több köndenzátor talán annyi előnnyel jár hogy a kisebb soros ellenállás mutatkozik ,gyorsabban bír töltődeni és kisülni is.
Szia! A táp szűréssel kapcsolatban szeretnék érdeklődni. Mi a véleményed Elliott kapcsolásáról?
A tápot az IC előtt a szokásos 1000µF helyett 22µF-dal szűri. Odáig elmerészkedtem, hogy két IC-hez tervezek egy pár 470µF Low-Esr kondit. Lehet, hogy még ez is túlzás? A Low-Esr elkótól remélem, hogy betölti a gerjedés gátló funkciót. Ebben a pozícióban a töltés tárolásnak nem látom jelentőségét, arra ott vannak a táp pufferek.
Ne haragudj de nem tudok állást foglalni. Szerintem Eliot kapcsolása is életképes ,de a tápkörben is sokminden számít amire érdemes lehet esetleg odafigyelni. Az rf oszcilláció csökkentése amit a diódák be de főleg kikapcsolása generál amin most rágódok.
Megtaláltam az ábrát a 470nF csatoló kondenzátor mély hang átviteléről. Bővebben: Link
Igazából úgy néz ki mint ha reflexió ellen lenne mivel a tápkábelnek van induktivitása. Ha a tápkábel nem hosszabb 10 cm nél még esetleg össze is van sodorva akkor elégnek kéne lenni 47µF nek is vagy ha nem rak az ember sem történne semmi. 30cm kábelnél már érdekesebb a dolog. De mivel az adatlap olyan nagy értéket ír azért nem javaslom senkinek aki először csinál ilyet ,hogy túlságosan alá menjen. Aztr írják oszcilláció veszély ellen van. Igazából előfordulhat oszcilláció ,de 10-20 cm kábelnél 1-2nH induktivitás...!
Szia. Jelenleg még mindig a teszt üzem folyik kisebb nagyobb módosításokkal. Hamarosan referálok tapasztalataimról. Az előerősítőre viszont szükségem lenne később, egy választó kapcsolóval kiegészítve mert a hozzá csatlakozó készülékeknek a kimeneti jelszintje mindegyiknek más. Mi lenne a hozzá legmegfelelőbb szerinted-szerintetek?
Arról van itt szó, hogy a puffered fizikailag távol van az IC-től, így az esetleges egyenirányítási melléktermékek gondot okozhatnak egy esetlegesen hosszú tápvezetéken, aminek ne adj isten még pár nH induktivitása is lehet. Ez a kondenzátor hivatott az IC lábáig eljutott (esetleg vezetékre valahonnan ráült jel...) "szemetet" végleg eliminálni vagy csökkenteni. 2 darabból összeteszed, szerintem nagyon jó: egy 100nF mondjuk meg egy low esr 10-47uF. Egyik az alacsony frekvenciás szemét ellen kiváló a másik besegít a magasban. Szerintem kár ennyire túlragozni. Szerintem azért tettek ide 1mF-et eredetileg, mert a tda7294 amúgy sem fényes tápfeszültség elnyomással rendelkezik,aztán biztos ami biztos alapon...
A puffermennyiség mondjuk 100W-onként 2x4700uf+1000uf. Ez egyáltalán nem sok, és nem kevés. Ideálisan kicsit túlméretezett. A trafót ez nem zavarja, miután már egyszer bekapcsoltuk.
A többi dísz indokolatlan. Ez a kapcsolás, ezzel a táppal, ezzel a védelemmel, illetve a paneltervemmel sok példányban ki van próbálva, eddig nem tudok semmilyen problémáról.
Köszönöm a tanácsaitokat! Ügyelni fogok a rövid, összesodrott, csillagpontosan kialakított tápkábelezésre.
Valamennyit átveszek ebből az ajánlásból. Az adatlapi kapcsolást az általam használthoz képest mélyhangban szegényebbnek hallom. A jelenleg tervezett erősítőm koppanásgátlót fog tartalmazni. Ebben az estben indokolhatja-e valami, hogy a stand-by és mute bemeneteket ne kössem közvetlenül a pozitív tápra? A nyák kialakításánál, ha vétettem hibát kérem jelezzétek.
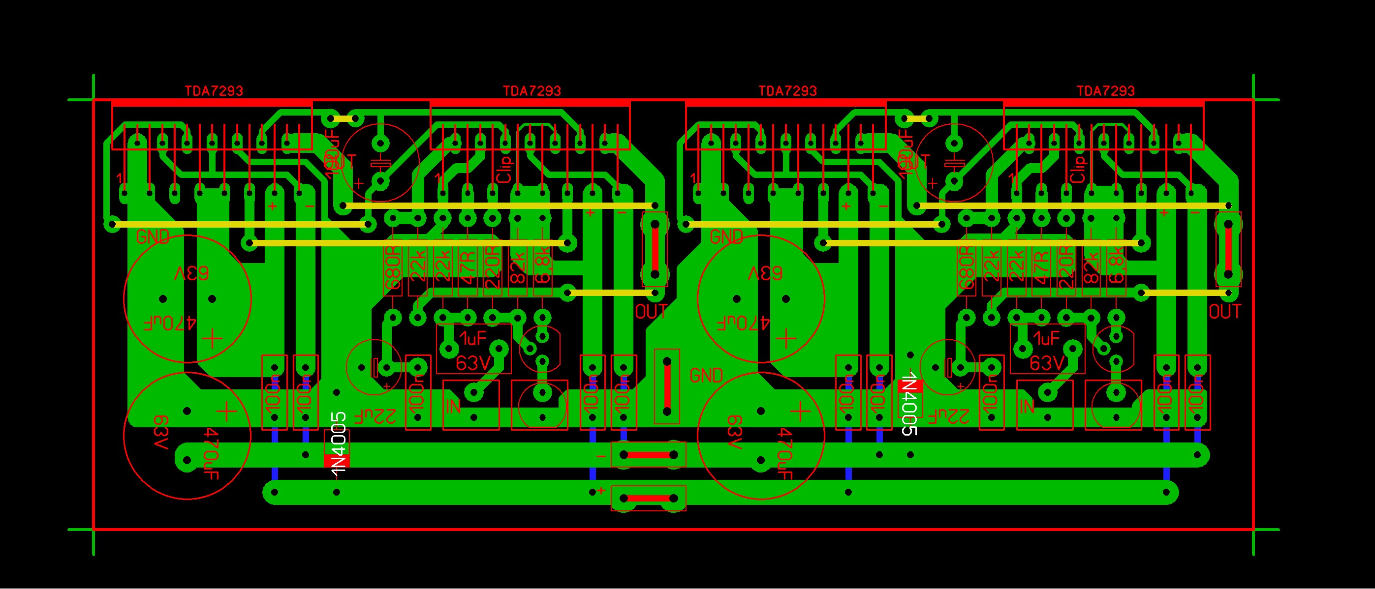
Egy rajzot is tudnál a nyák tervedhez linkelni? Lehet,hogy találtam hibát , de rajz nélkül nem vagyok biztos benne.
Szia!
Miért nem használod ki a gyárilag nyújtott lehetőséget a koppanás gátlásra (késleltető RC tagok a 9., 10. lábakon)? Esetleg kimeneti egyenfesz. ellen is védene a kapcsolás azért?
Köszönöm, hogy segítesz. Bővebben: Link
Nyák tervezésben még kezdő vagyok.
Szia! Erre az erősítőre nem merem DC védelem nélkül rákötni a hangszórókat. A tervezett védelem relés lesz, így adódik a koppanásgátlás.
Sziasztok!
Azt szeretném tőletek megtudni, hogy az lehetséges-e, hogy egy trafóról hajtsak meg 2db tda-t (mármint két különálló panelt). Rámértem, és egyenirányítva +-36V, viszont azt nem tudom, hogy hány VA (egy régi Beag AET453-ból van). Válaszaitokat előre is köszi: Kipuke Ja és még annyi, hogy tehetem-e egy hűtőbordára a két panelt (persze megfelelően szigetelve)? |
Bejelentkezés
Hirdetés |




Ehhez hallanom kellene olyat amire azt mondja az építője, hogy ez a jó!
. Másrészt talán tennék minden pufferra (amennyire lehet lábra) valamekkora fóliát is. A tápvezeték ahol elmegy a táp panelról minden oldalon raknék a föld felé 2µF/ 1R sorost a tápágakra párhuzamosan. Ezzel csökkenteném a nagyobb induktivitásból eredő Q-t ,mivel több kondenzátor van megnő az induktivitása a tápnak. A több köndenzátor talán annyi előnnyel jár hogy a kisebb soros ellenállás mutatkozik ,gyorsabban bír töltődeni és kisülni is. 





