Fórum témák
» Több friss téma |
Lehet 4 ohm -ra is hidalni, csak csökkenteni kell a tápfeszültséget. Én 25V-ról szoktam hajtani a 4 ohm -on a hidat.
Hol szerepel az adatlapban, hogy 6.5A a csúcsárama?
Lehet én nézek be valamit (ST adatlap), de ott 7294V 10A-es csúcsárammal szerepel. Meg járatták már 28V-os tápról, 4Ohmra terhelve a hidat. 8Ohm nem játszik...
Én használtam buliba is 4ohmos hangszórókkal 36V-tal közel csumán persze megfelelő hűtéssel és bírta. A hűtés 3 pc ventiből meg egy 10x10cm-es bordából állt.
Sziasztok,azt szeretném kérdezni hogy valaki neme tud olyan ,linket,ahol tranzisztoros erősítőt lehet vásárolni amit itthon kel ősze rakni magadnak.Valami nagy teljesítményre gondolok.Köszi
Én mértem a hidat 4 Ohm-os műterheléssel, terhelten +/-28V-os táppal, 24,5V(eff) kimenőfeszültséget adott le, azaz 150W-nál kezdett klippelni a szinusz jel. Tehát gyakorlatilag nem éri el a 6,5A-t sem a kimenőáram, az ícé áramkorlátozása miatt. Ha így akarod használni, akkor nagyon komoly hűtés kell neki, de én is azt mondom, hogy a híd az 8 Ohm-ra való :yes:
Hestore. Van 100W-os 2 2n3055 a végtranyója.
Meg tudod mutatni melyik az? Érdekelne engem is. De én nem látok 2N3055-el erősítő kitet Hesroeon...
Azt kérdezném erről a linkről http://bajielektronika.dunaweb.hu/arlkit1.html hogyan lehet rendelni?köszi
Ez az. Nem 2n3055-t ír de az van hozzá.
Ha gondolod beszkennelem és elküldöm PM be. VAn kapcsi rajz meg beültetési és alkatrész lista.
Azt megköszönném.
Privátban egyeztetünk.
Emailben, vagy telefonon is rendelhetsz tőlük, és Ők postázzák neked. Sulink mindig innen szokta rendelni a Kiteket. Sok kitjüket elkészítettem ezálltal. Szerintem nagyon korrektek.
Az adatlap azt jelzi megjegyzésben, hogy +/-29V táp és 4 ohm terhelés esetén az áramkorlátozó határolja a teljesítményt. Konkrétan a TDA7293 adatlapján szerepel: Isc Typ. 6,5A. A két IC teljesítmény szempontjából azonos, ezért ajánlottam méretezéshez 6.5A -t.
Dolgozom egy ütősebb TDA-s erősítőn, a részleteket megtalálod a 7293 topicban.
Elküldtem.
8Ohm terhelést nem tudom megoldani most hídban, mert már minden adott, csak az erősítővel vagyok elcsúszva. 4Ohm a sub, az elöl lévő 160mm-es mélyközepek és a magassugárzók is.
Igaz, ha 150W-nál van a vége, akkor nem sok értelme van hidalni szerintem. 1db 7294 vég, 4Ohm-mal terhelve - ennek hol a vége? (Jó lenne zöldágra vergődnöm a FET-es véggel, mert 100W / 2Ohm stabil és 2 x 22V-ról közel tápfeszig (2-2V marad a FET-eken, tranzisztorokon) kivezérelhető és hidalva 200W / 4Ohm. Egyelőre "üti-vágja" a szinuszjelet, valamit elrontottam, csak lassan haladok sajnos.)
Itt egy TDA7293 modul leírása. Sima, híd, párhuzamos kapcsolással elérhető teljesítmények. A 7294 a párhuzamos kapcsolást nem tudja.
Tisztelt fórumtársak: Azt szeretném kérni ,ha valakinek van működő kapcsolása 7294 - clip indikátorhoz az legyen szíves rakja föl. Előre is köszönöm. Skero.
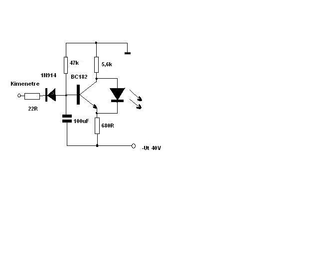
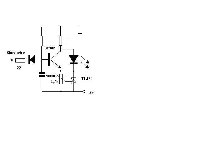
Szia! A 7294-nek nincs az 5-ös lábán clip kimenet, csak a 7293-nak. Mindkettőre van megoldásom, csak írd meg mekkora tápfeszre kell.
Szia! 2X27,4 AC trafóról menne egy dupla hidalt cucc. Még nem tudom milyen dióda hidat használok és mennyi fesz esik a diódákon ,de kb 39V üresjáratira számítok. Köszi!
Az emitter ellenállás/zener a clip érzékenységét, a kollektor ellenállás a led áramot befolyásolja. 40V-ra Clip01 szerint építettem meg.
Nagyon szépen köszönöm! A trimerel összedobom majd scopal belövöm aztán fixre cserélem. Köszi mégegyszer.
Köszi!
Még húzom az időt, de ha más nem, akkor -94, vagy -93 lesz egyelőre (inkább ez utóbbi). Köszönöm mindenkinek!
Szívesen! A fetes erősítőd problémája fenn van valamelyik topicban?
Szia.Elöljáróban szeretném leszögezni az esetleges szemrehányás nem neked szól. Sőt még egyszer köszönöm a segítségedet. Megjöttek a hiányzó alkatrészek. Megépítettem az erősítőt jelenleg a teszt üzem folyik. Szeretnék beszámolni tapasztalataimról. Ez a TDA7294 egy kiváló fűtőtest. Egyéb tekintetben is minden várakozásomat alulmúlta. Sajnos nem volt módom megépítése előtt meg hallgatnom sehol. Ha ez sikerült volna neki sem állok. Itt sokan elájultak ettől az ic től ,de szerintem nem nagy durranás. Korában volt némi pengeváltás eben a topicban a mai és régi technológia miatt. A voksomat a régi mellet teszem le . Hangzásra össze sem lehet hasonlítani az STK077 el . Hangerő tekintetében is majdnem elmarad mögötte. Azt hiszem lesz egy félig kész eladó zajgépem. :smoke:
Nekem ilyen lett és jól szol.TDA7294 hidalt egyszer 200W tud.Kösz mindenkinek a segítséget.
Én pont fordítva látom. Számomra minden szempontból kellemes csalódás volt a TDA7294. A saját példányom nagyon jól szól (sokkal jobban mint az valaha is feltételeztem volna), illetve rendkívül "hangos".
Hűteni valóban kell, de csak nagyobb hangerőhöz társul komolyabb meleg. Ez viszont nem meglepő, hiszen a közel 100W-nyi teljesítményhez egyetlen "aktív" elemünk van. |
Bejelentkezés
Hirdetés |




Privátban egyeztetünk.












