Fórum témák
» Több friss téma |
Az én végfokaimban BD249-250 pár volt. A tápfesz: 27-35V. A meghajtó tranzisztorok BC(212-182) tipusúak az IC meg amilyen volt...
De mindegyik panel tudott legalább 10-140000Hz egyenes átvitelt 0Db-en. Ha most építenék végfokot akkor szintén ezt építeném meg mert strapabíró, jó hangzású igénytelen erősítő.
Mihez?
Azt a nyákot ami a képen van még tussal és csőtollal rajzoltam. De hiba nélkül és elsőre működött. Ez az egy nyákterv nem gerjedt. Volt több próbálkozás is, de némelyik már FM sávon is nyomta a zenét!
A 100mA mint a nyugalmi áram szabályozhatóság felső határa került szóba. A lényeg az volt, hogy egy kezdő utánépítő ne tegye tönkre a végtranzisztorait.
Minimálisan egy ellenállással kiegészíteném a nyugalmi áram szabályozót. Az általad alkalmazott megoldást a kedvező tapasztalataid ellenére sem ajánlom senkinek.
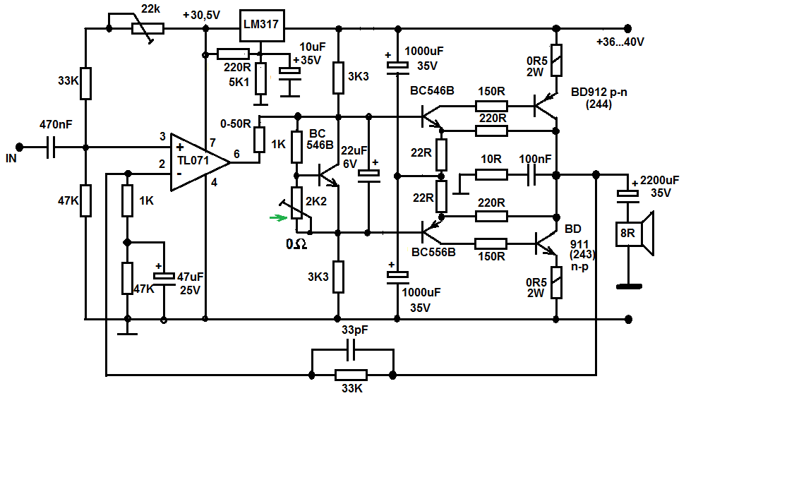
Szia! Jó 20 éve kettős tápról készítettem Texast. Nem tettem bordára én se a szinteltolót és stabil volt. Akkor rossz hangsugárzóim miatt nem becsültem eléggé -e kapcsolást. Mostanában kevés az időm, több projekt áll. Egy vázlatot összedobtam egyszerű tápegységhez. Mi a véleményetek a rajzom működőképességéről?( Én nem akarom megnövelni a kapcsolás teljesítményét) Szimulátor programhoz nem értek.
Op-amp táplálása 1 tápfeszültség esetén a nem invertáló bemenet brummra érzékeny. A stabilizálást, az IC túlfeszültségtől való mentesítését és a búgófeszültség elnyomását megoldja az LM317. A kompozitok emittereinek testelési gondját megszünteti a két 1000µF-s elektrolit kondi.
Új nyákot nem kell tervezni, mert bármelyikre a változtatások ráépíthetőek.
Régebben leírtam hogyan lehet egyestápról hajtani a Texast, sokan lehurrogtak, de a mai napig működik és házimozi erősítőként... Megrajzolom a kapcsolást. az erősítőn semmilyen átalakítás nem kell és a táp is nagyon egyszerű..
Szia,
A rajz szimpatikus, egy (két) kivétellel: Az LM317-en eső feszültség túl kicsi! Ha 36V a (nyers) táp, akkor előfordulhat, hogy egy nagyobb beütésnél "elfogy" a stab. IC-hez a táp. (nem lesz megy a kb. 3V különbség a kemenet és a bemenet között). A helyedben csökkenteném a kimenő feszültséget, mondjuk 24-25V-ra. A TL071-nek az is bőven elég lesz. Ja... a kondenzátorok töltődésének idején (bekapcsolási tranziens) nem tudom, mi lesz a kimeneten. A hangszóróvédelem feltehetőleg nélkülözhetetlen lesz.
Utólag elnézést kérek mindenkitől. Itt elsősorban a 25W-os texas-ról beszél mindenki. Én a nagyobb teljesítményű változatot építem (70W), melyet szoktam Hídba is kötni és meg kell mondanom, hogy rendkívül jók a tapasztalatok. Amerre én lakok néhány Zenész ezt használja és Én is 2 ilyennel DISCO-ztam anno. Persze ilyenkor már a kiegészítő áramkörök (koppanásgátló, kimeneti védelem), nem elhagyhatóak.
Ismerem a módszered.(A tápegység trafó közép kivezetését kiforrasztani. Az új testpont a pufferkondik találkozásánál lesz. A hangsugárzó is ide csatlakozik.) Én is alkalmaztam a 2x50W-s STK IC-hez, amikor kipróbáltuk a fiam méregdrága hangsugárzóival és a DC veszélyt teljesen ki kellett zárni. Saját, egyszerű hangdobozaimon öregedő botfülemmel nem találtam különbséget közepes hangerőn. Texasnál az IC-s résznél nem hiszem, hogy problémát okozna, mert annak a tápfeszültség elnyomási tényezője igen jó. A végtranzisztoroknál illetve a meghajtóknál már lehet gond egy szkópos megfigyelés során. Persze más látni a hibát, amit nem biztos, hogy hallunk.
A 36V nem kapocsfeszültség, hanem már egy közepes terhelésnél lévő feszültség. (Kapocsfeszültségem 40-41V. 250W-t tud leadni a trafó. 5-6V-nál nagyobb eséssel nem számolok. Valódi egy tápfeszültséges kapcsolásban gondolkozom. Igaz a 22 Ohmos ellenállások virtuális testelése miatt kicsit sántít a dolog. A Texas a kompozit tranzisztorainak ellencsatolása és visszacsatolásai miatt Texas. Ezekbe kár lenne belenyúlni.
Ehhez a módosított erősítőhöz van-e valamelyikőtöknek nyák rajza, ha lehet sprint layout formában. Ha meglenne, nem állnék neki rajzolni, időhiányban szenvedek, mint a legtöbben.
sziasztok:kérdésem a következő érdemes-e 2db texas végfokot,fázisforditó adapterrel használni,hidba kötni?
Üdv! Technikailag megoldható, mekkora tápról és hány ohm -os terhelésről lenne szó?
a táp 2x25v és 4 ómos terhelés szerinted maradhat igy?Jelenleg igy üzemel.Ha megküldöm akkor felmelegszik,ha visszaveszem szépen lehül.(nemis gondoltam volna hogy ijet szól.bődületes)
Szép magyar nyelv.
Lassabban, és pontosabban írj.
Tekintsd úgy, hogy 2 ohm -mal terhelsz egy csatornát. A végtranzisztoroknak 10A felett lesz a csúcsáramuk, kétszeres hőt termelnek (S.O.A.!). Kicsit át kéne dolgozni a kapcsolást, hogy tartósan csúcson lehessen járatni.
Ott van még a táp terhelhetősége is. 2-300W kéne a hídnak.
szia! nemtudom mia problémád a szöveggel?Talán nemvolt érthető.Érdekes a másik koléga megértette
Láttam már töbféle texas kapcsolást szerinted sokban külömböznek egymástól?
Nem sok a különbség, azért Texas a Texas.
(Írhatnál gondosabban, a "külömböznek" biztos Nálad is pirossal volt aláhúzva )
Szia! Én is megértettem, csak ennyi a gondom:
"a táp"-> A táp "ómos" ->ohmos központozás után szóköz: "így?Jelenleg"->így? Jelenleg "üzemel.HA"-> üzemel. Ha "igy"->így "megküldöm akkor"->megküldöm, akkor "felmelegszik,ha"->felmelegszik, ha "lehül.(nemis"-> lehül. (Nem is "volna hogy"-> volna, hogy "ijet"-> ilyet "szól.bődületes"->szól. Bődületes A válaszlevélben pedig: "szia"-> Szia "nemtudom"-> nem tudom "mia"-> mi a "szöveggel?Talán"-> szöveggel? Talán "nemvolt"-> nem volt "érthető.Érdekes"-> érthető. Érdekes A HE-nak van helyesírás ellenőrzője, használd, és ne kapkodj.
A 4 ohm -mal terhelhető hídhoz találtam 2 ohm -os kvázi-komplementer kapcsolást. Bővebben: Link
Gondosan kijavítottad
Üdv!
A segítségeteket szeretném kérni, megszeretném építeni ezt a Texas erősítőt néhány változtatással (a mellékelt képen bejelöltem) és ezzel kapcsoltaban az lenne a kérdésem, hogy mekora kondenzátort érdemes a nyugalmi áramot szabályozó tranzisztorral párhuzamosan kötni (ha egyáltalán érdemes), és az általam módosított rajz működőképes-e, és megfelelőek-e a régi BC301/303-as tranzisztorok, vagy érdemes valami mással kiváltani amivel jobban szólhat. A válaszokat előre is köszönöm. Üdv!
Szia! A módosítás előnye, hogy TL071 -et használ.
A feszültség generátorra kötött kondenzátor jótékony hatásáról még nem hallottam. A BD139 célja a hűtőbordára szerelhetőség lenne? Annak nem sok értelme volna, mert a nyugalmi áram ingadozása nem a BD, hanem a BC tranyók hőmérsékletétől függ. A BC301/303 páros remekül bevált ennél a kapcsolásnál, nem változtatnék rajta. A bemenetről eltávolított paralell dióda nem okoz gondot.
Ez egy sok évtized óta működő, nagyon jól kidolgozott konstrukció. reloop mindenben megválaszolta a kérdéseidet, de két gondolatot fűznék hozzá:
- az antiparalell diódákat sem hagynám el. A 22p kondenzátor miatt előfordulhat olyan szélsőséges üzemállapot, hogy szükség lehet rájuk. - a nyugami áramot állító potit lecserélném egy ellenállás+poti kombinációra. A "miértje" a téma előző oldalain olvasható.
Üdv!
Nagyon szépen köszönöm a segítséget mindenkinek, megfogadom a tanácsotokat. A DB139-et tényleg azért raktam bele, mert azt könnyebb felfogatni a hűtőbordára, de ha annak nem olyan a hőfokfüggő erősítése mint a BC182-nek, akkor nem azt fogom bele rakni. Üdv!
Csak a pontosság kedvéért: A BD139 hőfokfüggőségével semmi gond. Ennél a kapcsolásnál a nyugalmi áram beállító tranzisztort felesleges a hűtőbordára kötni. Nincs hőmegfutási veszély. Sőt a nyugalmi áram beállító tranzisztor felmelegítésével a kimenőjel torzulni fog a nullátmenet közelében. (Ennél a topológiánál ezt nem lehet elégszer leírni.)
|
Bejelentkezés
Hirdetés |




De mindegyik panel tudott legalább 10-140000Hz egyenes átvitelt 0Db-en. Ha most építenék végfokot akkor szintén ezt építeném meg mert strapabíró, jó hangzású igénytelen erősítő.

)







