Fórum témák
» Több friss téma |
Fórum » Infravevő működése
Ennél a TSOP csak jobb lehet.A kimenetére egy 20K ellenállás ,és már CMOS kapukkal feldolgozható modulálatlan jelet kapsz belőle.A 36,38 KHz modulációt eltávolítja típustól függően ,és csak ezekre a frekvenciákra érzékeny.(napfény változás hatására néha néha bebillen lehet egy impulzus elnyelő monostabil nem árt utána ,de szerintem elég jó kis alkatrész.
Sziasztok
Tudnátok abban segíteni, hogy a képen látható jószágnak honnan lehetne megtudni a lábkiosztását? A GND ok, csak azt nem tudom eldönteni, hogy melyik a táp és melyik a jel. Az egyik lábával sorba van kötve egy 10R-es ellenállás. Egy olympus fényképezőgépben van. Köszi a segítséget.
Sziasztok!
Szeretném megkérdezni, hogy közületek valaki foglalkozott-e már a PT2262-72-es párossal IR üzemmódban? Mert ugyanis van nekem síma PT2262-őm, és 2272-M4-em, ám eddig UHF üzemmódban használtam, de a zavarok miatt nem jól működik. Ezért szeretném IR ként használni. Viszont az adatlap szerint van külön 2262IR, és nekem nem az van , hanem síma 2262. Vajon ez is használható infrában, vagy valamiben más lehet, mint az IR-es verzió? Az adatlap nem ír különbségekről! Előre si köszönöm!
A soros 10 ohm után esetleg egy kondi ? A kimenetről általában egy 10-20K megy a pluszra,és valami processzor lábra megy.direkt.
Sziasztok!
A segítségetek kérném egy dologban. Szeretnék venni egy ilyen RGB vezérlőt, de az a bajom vele, hogy az infra vevője csak egyirányba állítva fogja venni a jelet. Meg lehet azt oldani, hogy mégegy vevőt kötök vele párhuzamosan, pl. egy másik helységbe elhelyezve? Működik a 2 vevő párhuzamosan kötve, vagy a kimeneteit pl. egy diódával azért válasszam le, vagy nem szükséges? Elektronikai boltokban lehet kapni hasonló infra vevőt, mint a képen? Előre is köszönöm a segítségetek
Sziasztok!
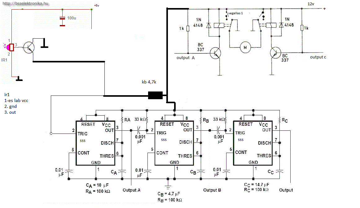
Segítséget szeretnék kérni. Van egy ir vevő 1es láb vcc 2. gnd 3. out Ha az out lábra egy tranyó bázisát kötöm kollektrorra gnd-t, az emiterre az 555 lábát akkor működik a kapunyitó elektronika? Bővebben: Link
Hello! Válaszoltam a kapunyitó topikban.. üdv! proli007
Hello!
Tudna nekem segiteni valaki egy infra ado-vevo epiteseben ami kb.4-5 meterrol mukodne vagy tavolabrol is?Meg csak most kezdtem ezzel a temaval foglalkozni,de nagyon erdekel.Van egy szetbontott dvd lejatcom ebbol szeretnem hasznalni az infra adot es a vevot,csak valami kapcsolasi rajz kellene.A segitseget elore is koszonom.
Helló!
A Távirányító, távkapcsoló fórumban már valakinek ajánlottam néhány kapcsolást. Lehet hogy neked is jó. (#1031269) Peter65 válasza tib12 hozzászólására (#1031244) Válasz • Júl 23, 2011
Hello mindenkinek,
Tudna nekem kuldeni valaki egy infa ado-vevo kapcsolast amivel ket relet tunak kapcsolni 5-10 meterrol,mar tobb forumot is vegig olvastam itt de nem talaltam ilyet
Hello!
Ezt nézted? Mert itt ugyan bemeneteket választ, de a relével azt működtetsz amit akarsz. De ha két relét szeretnél működtetni, akkor az IR vevőnek már két csatornásnak kell lenni. Vagy is szükség van a vet jelek dekódolására, amit csak egy vevő IC tud megoldani, (ami szintén processzoros). Az 5m talán még elmegy, de általában ezeknek az adó-vevő IR pároknak a 10m távolság már általában sok. De ha veszel egy rádiójel vezérlésű kapcsolót, akkor még a szomszédból is tudsz kapcsolni. Ha a reléket trafót .. megveszed, anyagilag ugyan oda lyukadsz ki. És ráadásul címezhető is a dolog. (Vagy is több is mehet egymás mellett) Néha a multiknál 3eFt-ért komplett két csatornásra is szert lehet tenni.. üdv! proli007
Na talaltam ezt a rajzot,pont nekem is ilyen kell,azt szeretnem kerdezni h itt a PIC-et kell programozni?
http://www.sixca.com/eng/articles/remote/
Hello!
Természetesen mindig kell. De mivel a "Dawnlod Source" menü alatt ott a *.hex file, már csak az égetés a gond. üdv! proli007
Ehez a rádiójel vezérlésű kapcsolóhoz jár adó és vagy megkell csinálni? Ha igen valaki küldjön egy kapcsi rajzot
huuuu,koszi szepen a segitseget,ez jol jon,csak az a gond h kezdo vagyok es ehez nincs kapcsolasi rajzom,magamtol meg eleg nehez lesz ossze hozzak egyet.Ha te tudod honnan szedhetnek le vagy ha van neked legyszi kuldj.
Koszi,
Sziasztok!
Találtam ezt az IC-t, ami nekem jó is lenne, de az adatlapját átnézve néhány rész nem tiszta. Egyrészt pontosan hogy zajlik a vezérlő és az adóvevő közti kommunikáció? Ha jól értem, soros vonalon táplálom be az információt, de milyen baud rate-tel? Vagy ebben nincs semmi logika erre vonatkozóan és amit berakok az egyik oldalon, az a másikon kiesik? Másrészt ezek közvetlen rálátással hány méterig és milyen fényviszonyok között tudnak működni? (Közvetlen napfény nem érné őket.) Bocs, ha a kérdéseim csak azért vannak, mert figyelmetlenül olvastam át az adatlapot. Az a gond, hogy ez nekem egy eléggé új technológia. Eddig nem foglalkoztam infra adó-vevőkkel, de most szükségem van valami alternatív kommunikációra. Szép napot!
Szia!
Szerintem ez csak "berakod és kiesik". A kommunikáció egyéb protokollját az adó illetve a vevő áramkörökkel kell biztosítani. Ez viszonylag kis távolságokra jó; a laptopot leteszed a nyomtató mellé, és mondjuk vezeték helyett ezen kommunikálnak (már persze ha ilyen interface van rajtuk). Szerintem már 1 méter lehet hogy sok. A különféle távirányítók (TV, rádió, stb.) jeleit vivővel modulálják a zavarmentesebb adatátvitel, és így a nagyobb hatótáv érdekében. Mivel a vivő 30...40kHz, ott az adatátvitel 1kboudnál sokkal több nem tud lenni.
Sziasztok.
Lene egy kerdesem A TSOP17xx et lehet e hejeteseitenie TSOP34XX-el ha a frekvencia meg egyezik
sziasztok.
Van egy házimozi erősítőm(yamaha rx-v450) és elromlott a vevő szenzora. A szenzoron csak annyit találtam hogy 1454,ez alapján sajnos nem tudom sehol beazonosítani. Esetleg tud valaki róla valamit ill. hogy hol lehetne ijet szerezni? Előre is köszi.
Egyébként itt a kapcsolása:Bővebben: Link
A kép mellett Get manual barnával írva. Jah ha nem indul el akkor kell neked egy pdf olvasó mondjuk adrobe readerBővebben: Link
Bocsi a kép miatt,raktam fel csak elfelejtettem feltölteni.
A gondom az hogy nem tudom mit-mivel kell nyomni rajta a beállításhoz. Van másik univerzális távom de az érthetőbb és egyszerűbb.
Számomra eddig is kérdéses volt a vevő hibája .Eddig sosem találkoztam ilyennel.Vagy a dekódoló rész volt rossz, de leginkább a távirányító.(eredeti táv ledjét fényképezővel nézve ,ha villog a ledje akkor ez a hiba kizárható.Ez után a berendezésben szinte biztos hogy egy háromlábú valami veszi.Ezen ha megvan az 5V ,és a táv jelére az egyik lábán változást látsz ,akkor ez is jó 90% .
Az erősítője nincs már meg. Megnéztem a táv infráját fényképezővel és villog,nem tudok sehogy sem eligazodni a leírásán,hogy egyszerre kell-e nyomni a kiválasztó és a kód gombot vagy nem. Próbálgattam mindenhogy de nem tudok rájönni hogyan kell.
Hangkártyával "felvettem" egy sima távirányító, és egy univerzális távirányító jeleit.
RC5 prokotoll NEC protokoll
Sziasztok kedves fórumozók.Feltettem kérdésem egy másik topikban de még nemérkezett válasz igy gondolom felteszem itt is.A következő a problémám:egy infrakaput szeretnék épiteni.Van egy at138a tipusu ir vevöm.Ez 38khz-es jelre kapcsol vagyis ha ilyen jelet kap akkor vált a kimenete.Namost a gond az hogy a tv távirányitojára reagál akár 6méterröl is(villog a led ha nyomom a gombot)de amikor a 2db 555-ösböl kialakitott ir adot forditom oda akkor csak max30cm-röl érzékeli és 30cm belül ha látja a vevo az adot akkor kialszik a led.Ha távolabb viszem az adot akkor már világit a led a vevőn és ha elhuzom közöttük a kezem akkor egy pillanatra kialszik a led majd ujra kigyullad.8db vevöt probáltam ki egy kivételével mind ugyanezt csinálja de biztos hogy müködöképesek mert most halásztam ki öket müködö készülékekböl.Az az egy ami jo az ugy müködik hogy amig látják egymást az ado-vevö addig nem gyullad ki a led mikor nemlátják egymást akkor kigyullad és ugyis marad.Igy kellene hogy müködjön a többi is de nemakarnak.Már szinte mindent kiprobáltam de semmi siker.Az ado az egy 38khz-es jelet ad 50%os kitöltéssel(az itt lévö programmal számoltam) de probáltam már más frekitartományban is más kitöltéssel és ugysem jo.Az 555-öst egy másik reseteli,ezt is probáltam már hoszabb idöre és rövideb idöre is állitani de igysincs siker.Már-már bosszantó a dolog mivel az az egy müködik és régebben is készitettem ilyet az is jol tette a dolgát itt meg most semmi nemakar müködni.Még az lenne a kérdésem hogy a vevőnek PONTOSAN milyen jel kell azon kivül hogy 38khz?Mekkora kitöltéssel és mekkora szaggatással és hogy mindegyik vevönek más-más jel kell azon kivül hogy x frekvnciára érzékel?Az adó led az jo nagy távolságra is mert a másik müködö kapuval teszteltem.Kérlek segitsetek.Mellékelem a kapcsolást is.
Üdv:Sly |
Bejelentkezés
Hirdetés |
















