Fórum témák
» Több friss téma |
Nem kell elválasztani a bordától ! Több is csatlakozhat egy bordara!
Az lenne a lényeg, hogy az IC háta és egy nála 6-10x nagyobb felületű vastag lemez a lehető legjobb hőkontaktusba legyen. Ehhez mindkettőt gondosan síkba kell munkálni, és nem szabad spórolni a hővezető pasztával sem. Ezt a lemezt már lehet szigetelni a hűtőbordától, illetve nálad a hővezető lemeztől. A megnövelt felületen már elég hatásos a szigetelő anyag hővezető képessége. Bővebben: Link
Idézet: Mit szigeteljek el és mitől ! ? „Ezt a lemezt már lehet szigetelni a hűtőbordától, illetve nálad a hővezető lemeztől. A megnövelt felületen már elég hatásos a szigetelő anyag hővezető képessége”
Ha a linkelt fotót tanulmányozod rá fogsz jönni.
Én nem igazán értem mit nem értesz most (mint ahogy a "Mutte-problémádat" sem értettem). Én pl. így oldottam meg. Az a lényeg, hogy itt összesen egyetlen kis tokozás van, amitől elvárunk egy jó nagy teljesítményt, tehát elkerülhetetlen, hogy izomból melegedjen. Ha közvetlenül az IC tok alá teszel egy szigetelést, akkor az gátat jelent a hővezetésben, tehát a tokozás túlmelegedhet (van benne egyébként védelem erre is). Ezért az IC-t FÉMESEN, szigetelés nélkül kell felcsavarozni egy "tönkre", ami képes nagyon gyorsan átvenni a félvezető melegét. Aztán ezt a tönköt szereljük szigetelten a bordára, ahol szintén akadályt jelent a szigetelés, de mivel sokkal nagyobb a felület, így már elérhető a kívánt hőelvonási képesség.
Rosszul fogalmaztam akkor ! Mi értelme annak hogy elválasztom az átmenetet a két hűtőborda között? Tőlem lehet az egész hűtő testben a Test az zseníroz valamit? Mas műszert nem fogathatok rá esetleg? Bar szerintem az sem problematika de mondjuk annyi értelmét latom hogy kisebb az esetleses zárlat esélye
Szia
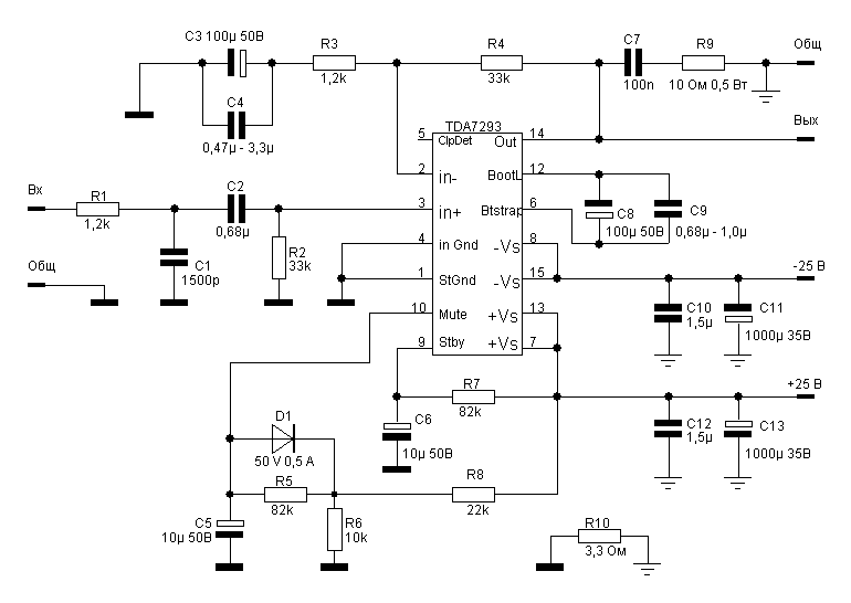
Nekem a 7293 as van rászerelve és semmi melegedés. más: Azt szeretném meg kérdezni, hogy a negatív vcs értékét nálam R3 - R2 + C ( 22K+680Ohm+22yF ) más értékekre beállítani, a mély és magas szebb lenne-e? Mert így jól szól,csak nem elég jól. ( a közép nagyon sikít ) a mély az szép és a magas is. Idézet: „a közép nagyon sikít” Ne a visszacsatolásban, hanem a hangsugárzóban vagy az esetleges hangszín szabályzásban keresd a hibát.
Köszi a választ
Van egy Philips DFA888 as erősítőm és Philips CD880 as lejátszóm és tökéletesen szólnak a Videoton Toccáta hangfalammal
Nem a két hűtőborda közötti átmenetet kell szétválasztani.
Idézet: „Tőlem lehet az egész hűtő testben a Test az zseníroz valamit?” A TDA7294 hűtőzászlójára a IC előerősítőjének negatív táp kimenete van kivezetve (8-as láb). Mivel a jelen kapcsolásban ez össze van kötve a negatív teljesítmény táppal, ezért jelenik meg a - táp a hűtőzászlón. Két hiba is lehet a szigetelés hiányában (a rövidzár nagy esélyét nem is említem). A nyák kialakításánál a 8-15 lábak között csak egy vékony vezetősávnak jut hely. A borda által kapacitíven összeszedett hibák közvetlen az előerősítő tápjára kerülnek és csak az említett vezetősávon keresztül jutnak a kellően hidegített negatív tápra. A másik nagy hiba az IC meghibásodásakor jelentkezik. Szigetelés hiányában a negatív tápoldali biztosítékok párhuzamosan vannak kötve. Fogadd meg Alkotó tanácsát. Sokáig magam is felesleges luxusnak tartottam. Az első hűtőtönk beépítése után azonnal beláttam, hogy ezt az IC -t, AB osztályú kapcsolásban csak így lehet a maximális teljesítmény közelében megfelelően hűteni. Az adatlapon szereplő G-osztályú kapcsolást még nem próbáltam, pedig azzal is érdemes lenne foglalkozni.
Lehet, hogy a Philips erősítőd tartalmaz valamilyen hangszín korrekciót, és ennek hiány tűnik fel. A TDA7293 adatlapi kapcsolását lineáris átvitelűnek ismerem. A mély átvitel további kiterjesztésére van tuning a neten. Bővebben: Link
Köszönöm
Lineáris állásban van az erősítő, nincs bekapcsolva a hangszin egység és a saját DAC-ja is nagyon jól szól ( sőtt ) A TDA úgy szól ehez képpest mintha kimosták volna kicsit. Ludneszt nem használok Üdv
Ja, Poros kolléga járt így nem is olyan régen. Hirtelen nem jut eszembe mit is kellett cserélnie. Töröm rajta a fejem, vagy ha gondolod keress vissza. Kb. egy hónapja volt téma.
Szia
Erre gondoltál ? "A kapcsolásod híven követi a gyártó ajánlását. Kettőnk erősítője közötti (talán lényeges) különbségek: a C1/R1 felüláteresztő nálam 5Hz alatti töréspontú (Nálad 15Hz) , C2 -vel párhuzamosan 150nF van kötve, C5 feszültségutánhúzó 47uF. A felhasznált kondenzátorok névleges értéke mellett szóba jöhet még a "hangzásuk" is." Üdv
Koránt sem biztos, hogy nálad is ez van, de mindenképpen érdekes. Bővebben: Link
Szia
Porosnak a hibás graetz híd volt a " problémája" Nálam ez is ok A Mélyek is úgy ahogy korrektek és a teteje is,csak a közép necces. Az erőssítő lehet teljesen lineáris,de a fül az nem az Ezért a hangképbe kicsit bele kéne ( kell ) nyúlni, RC tag, vagy bármi ami javít rajta Üdv
Ezekhez mit szóltok mint kapcsolás? és az esetleges hangzás minősége?
Tehát az a dolgom hogy átmenetelig leválasszam az ICt a hűtéstől? Ma újra fogattam az IC ket egy ideig jól ment nyelte a hőt de aztán a hűtőtönk nagyon forró lett és a rászerelt borda is elég nagy a melegedés pedig szépen tisztán megy az erősítő !
Lenne meg egy keresem valaki felsorolna hogy mikkel kellene bővíteni meg ezt az erősítőt milyen védelmeket kellene beépíteni?
Ha az IC és a borda között sikerült a hőt kellően átvezetni, akkor ventillátorral hűtsd a bordát. Ekkora teljesítménynél természetes a hő fejlődés.
Mint írtad +/-40V feletti a tápod. 8 ohm hangszóróhoz +/-35V is elég volna, máris kevésbé melegedne változatlan teljesítmény mellett.
2 Ohmos hangszórót használhatók az erősítőről ?
Igen több is ha sorba vannak kötve ( 2 - 4db ) 4ohm-8ohm )
Vagy a tápot lecsökented, hogy ki bírja az áramfelvételt az IC
Pontosan két egyforma 2 Ohmos hangszóróm van és sorba kötöm őket és egy kimenetre szerelhetem?
A híd kapcsolásnak 8-16 ohm az ideális terhelés. Mások tapasztalatára hivatkozva: 4 ohm eredő terhelésnél a tápfeszültséget +/-26V-ra ajánlott csökkenteni.
Mégis annyira hogyan lehet lecsökkenteni a tapfeszt?
Másik trafó, vagy ami most van, letekersz belőle annyit amennyit kell
Azért van tanulsága a történetnek. Megbeszélhettük volna, hogy milyen táppal és milyen hangszóró impedanciára szeretnél építeni.
|
Bejelentkezés
Hirdetés |











