Fórum témák
» Több friss téma |
A legfőbb tulajdonságok között írja, amiket az elején nagybetűvel sorol föl vázlat szerűen. Ez föntről a 8. "SHORT CIRCUIT PROTECTED (WITH NO INPUT
SIGNAL APPLIED)". Remélem segíthettem. üdv.
Köszönöm! Akkor biztos más adatlapot használunk. Bővebben: Link
Üdv! Az erősítőt kéne a meglévő/beszerezhető hangfalakhoz igazítani. Építs 4 csatornás erősítőt, amiben 2-2 átkapcsolható hídba.
Azt hogy lehet majd atkapcsolni? valami plusz kapcsolassal?Most van ket 150 w os hangladam.Meg nemsoka lesz egy melyladam..lehet hogy maradok egy hid es ket sima .. koszonom a valaszt.
Idézet: „SHORT CIRCUIT PROTECTED (WITH NO INPUT SIGNAL APPLIED)” Végre megtaláltam egy 2003-as TDA7293 adatlap előénekében. Minden szót értek, mégsem tudom mit jelent így egybe. Tudna valaki segíteni?
Csinálj két csatorna hidaltat és a mélynek valami erősebbet (2x300-400W) az már elegendő lesz kültérre is, persze megfelelő hangfalakkal.
Két csatorna közül az egyik bemenetét fázisfordítón keresztül látod el jellel, a kimenetük hídban terhelhető.
Gratula
Nagyon szép, ha úgy is működik ahogy kinéz, akkor tökélketes, remélem a hangja is tetszeni fog Üdv
Köszi.
A hangját már jól ismerem, ez már nem is tudom hányadik... a 10. óta nem számolom Ebben csak az az új, hogy minden egy panelen van (táp, végfok, védelem) mert egy aktív monitor dobozba lesz és minimalizálni akartam a vezetékezést.
Hello!
Én így fordítanám: Rövidzár védett (bemenőjel alkalmazása nélkül). A lényege ez lenne. Furcsa, hogy én eddig most látom az első olyan adatlapot, mint amit linkeltél. Érdekes, lehet, hogy a 2003 előtti széria még védett
Ez nagyon profi lett
Így, hogy minden egy helyen van, szinte kábelek sem kellenek. Én viszont nem merném így tervezni, mert tutira megsütöm az IC-t, és ezzel tönkretenném a szép panelt. Részemről "eldobható" paneleket tervezek
Üdv!
Egy általános TDA kérdésem lenne. Jelen esetben pont a TDA7294 kivételt képezhet de szerintem itt van a legtöbb TDA szakértő. A kérdésem a következő: Egy x TDA IC y feszültségről működtetve lead z teljesítményt. A probléma az, hogy mihelyt terhelődik a táp esik a feszültség és nem képes így már a várt teljesítményt leadni. Hagyományos tápokról beszélek és nem kapcsolóüzeműekről. Elég sokat is eshet a feszültség, 3-4V ami már rendesen beleszól egy TDA kimenő teljesítményébe. A másik probléma pedig az, hogy terheletlenül is legtöbb még egy pár voltos üresjárati feszültséget se visel el többletként. Pedig így terhelve pont a határon belüli feszültség érték alá esne és leadná a kívánt teljesítményt. Erre van orvosság vagy nincs? Stabilizált tápot még erősítőnél nem sűrűn láttam (nem kapcsolóüzem). Valaki gondolkozott már el ezen? Egyedül a TDA7294-nél láttam, hogy üresjárati feszültségtöbblettel van tervezve. Többi TDA IC-nél egynél sem és biza +1V-nál is távozott volt el nekem egy-egy típus. Sok értelmét nem látom, hogy egy grafikon alapján x feszültségen lead y teljesítményt de csak akkor ha stabilizált ez a feszültség. Kell állandóan terhelni a tápot ezzel kicsit korlátozva a csúcsfeszültséget? Ez viszont megint nagyobb tápot igényel pluszba. Előre is köszönöm.
Túl kell méretezni a tápfeszt. Én 600W-os rezonáns kapcsolótápokat készítek a 2x200-as hidakhoz. +/-44V üresjáratira méretezem és teljes terhelésen még mindig marad +/-37V, ami elég a 200W/8 Ohm klipp nélküli szinuszos kivezérléshez. Zenével hajtva nem esik ennyit a táp.
Szia! Azt ajánlom ne foglalkozz vele. Ezt a teljesítmény csökkenést nagyszerűen lehet mérni, de alig lehet hallani.
Tartsd be az ajánlott transzformátor terhelhetőséget és puffer kapacitást, fog szólni rendesen. Ha mélyebben érdekel, egy adott erősítőnél számold ki a már észlelhető 3 dB teljesítmény csökkenéshez hány watt tartozik. Ne lepődj meg a szokatlanul nagy értéktől
Hát nem értek egyet! Én egy 1554Q -t is kiváncsiságból tápláltam 25 V -al (ez nem jelenti azt ,hogy bárkinek is ajánlom ,ilyet nem szabad) pár V-ot esett a fesz de a táp bírta rendesen ,és szólt ,nem ment tönkre pedig huzamosabb időn át ment direkt
Először is köszönöm mindenkinek a választ.
Az biztos amit írsz, hogy 3dB hangnyomás változtatásához hatalmas teljesítmény változás tartozik. Csak mint írtam zavart a gondolat, hogy a grafikon után menve csak stabilizált táppal lehet az ott írt teljesítményt kihozni. skero: TDA1554Q-t nem foglalkoztam még de más TDA típusokkal jártam meg, hogy épp túlzás nélkül 1-2V-al a feltüntetett tápfeszt túllépte a terheletlen tápfesz és egyből távozott az IC.
Üdv! A két híd trafójának 2x26VAC szekundert és 4-600VA terhelhetőséget ajánlok.
Szia, már én is építettem hidalt TDA7294-es erősítőket. És a teljesítménye teljesen korrekt bulizáshoz. Most is szeretnék egy komolyabb végfokot összedobni. (4*200W + ha lesznek nagyobb mélyek, akkor ahhoz valami még nagyobbat.) És ehhez nagyon szuper lenne az általad épített 1 nyákon minden módszer. Ha publikus, akkor légyszíves tedd fel az után építéshez szükséges fájlokat. Előre is nagyon szépen köszönöm.
Hali!
Köszi, örülök hogy tetszik. Legközelebb vasárnap du. lesz a birtokomban az a gép, amin rajta van a LAY, akkor fogom felrakni. Egyébként ma próbáltam ki a kész cuccot és nagyon jó lett. Hihetetlen hogy ez a négy kis bóvli Eastech hangszóró mit művel a 7294 híddal. Utána is nézek a neten, hátha még kapható valahol, anno 1000 Ft alatt volt db-ja. Íme a cucc:
Ez nagyon esztétikus.
Nagyon, nagyon profi!
Köszi
Egyébként a "kinézetére" ment rá a ráfordított időm 90 %-a. De ha egyszer a dobosunk megmondta, hogy nem lehet rondább mint az enyém... holnap lesz a nagy teszt egy lagziban
Szia.
A cuccon csak vonal bemenet van? Vagy lehet rá mikrofont is kötni? Az előfok kapcsolását nem teszed közzé esetleg?
Hali!
Ez egy Roland TD-6 digi dobhoz készült monitornak, nincs rajta mikrofon bemenet. Az előfokban egy TL 074 van bufferelt bemenetek, a hangszínszabályzót Behringer MX 802 -ről kopiztam, 3 sávos Baxandall. Semmi extra de ha érdekel, akkor majd felrakom azt is. Kapcsolási rajz nincs, csak LAY.
Vagyez jobban birnae? Elnezest mar nem tudtam modositani a hozzaszolasom.
Szia, keress minél nagyobb érzékenységűt és lehetőleg 200W feletti darabot. (Ha megtaláltad légyszi linkeld nekem is, mivel nemsokára nekem is kellesz pár db.) A frekire sem árt ha figyelsz, bár az a dobozodtól függ.
Sziasztok!
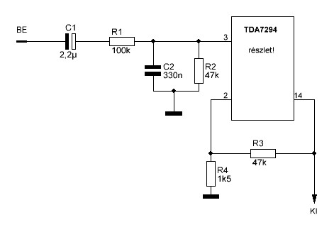
Korábban panaszkodtam, hogy a TDA7294 KIT nem ad le többet 12W -nál. Most megnéztem, hogyan van kötve. Minden olyan mint az adatlapon csak a lényeg más. Ezt mellékeltem. Ez okozhat ekkora teljesítmény romlást? A táp: 2x28 VAC 350VA ami DC +-38VDC és max 1V esést tapasztaltam eddig. |
Bejelentkezés
Hirdetés |











