Fórum témák
» Több friss téma |
Fórum » Geiger-Müller számláló (hobbi)
Én úgy értettem, hogy egy-az-egyben, trafó és sokszorozó nélkül. Például ezt.
Végülis lehet, ez egy DC-DC konverter. Egyébként amit építettem régebben joule thief 1,5V-ból csinált 100V-ot, és csak pár alkatrész volt benne. Nagyjából úgy kell majd méretezni, hogy 500V-ig fel tudjon menni.
rájöttem miért nem tudok 390V föle menni... tegnap mikor kipróbáltam a 7,5V/230V-os trafót, már kezdett lemerülni a 9V-os elem, és ezért tápról hajtottam tovább. hopp, felugrott a fesz, ekkor megmértem és 10V-ot ad le a tápom! tehát Collectornak volt igaza, kevés a 7809-nek a 9V
este még eszembe jutott, hogy mi lenne, ha elhagynám a stab ic-t, ezt is ki fogom próbálni.
A stabkocka teljesen felesleges. A trafónál alapból mindegy, hogy mekkora a feszültség egy bizonyos tartományban, mert ott a kimenetén a visszacsatolás. Utána meg ott a zeneres stabilizátor. Na, ahelyére lehetne stabkockát betenni, 3 alkatrész helyett egy IC-t.
igen, valakinél láttam is itt a fórumon pár oldallal hátrébb, hogy áttervezte a zeneres részt. az már nekem marad, csak 9V-os elemről menjen, azt szeretném összehozni! kiveszem a feszstabot.
Sziasztok!
Új lennék ebben a témában, viszont nagyon érdekel, folyamatában lenne szerintem jópár, vélhetően idióta kérdésem is, amiért előre is elnézést kérek. Első körben remélni tudom, hogy él még a topik, az eddig ide írogatók még látogatják. Végigolvastam a topikot, általában az után szoktam kérdezősködni ![]() Gondolkodom az építésen, egyelőre cső iránt érdeklődnék, hol lehet végablakos csövet beszerezni? Ide kapcsolódna egy általánosabb alapkérdés, ami miatt egyelőre végablakos csövet nézegetnék. Eddig olvastam, hogy alfa, béta és gamma sugárzást szokás alapvetően Geiger-Müller számlálóval mérni. Illetve írtátok, hogy a végablakos cső esetén lehet szűrőket használni, hogy mit mérjen. Hogyan is néz ki ez a szűrés, illetve akkor a nem végablakos cső béta és gamma sugárzás mérésére alkalmas? Hogyan dől el, hogy a mért sugárzás béta, vagy gamma sugárzás-e?
Még egy kérdés: elvétve írtátok, hogy az érzékenység (?) növelése érdekében szokás több egyforma csövet párhuzamosan kötni.
Van köztetek olyan, aki már próbált ilyet? Ezt hogyan kell elképzelni? Szó szerint lepárhuzamosítom a pl. két csövet egymással, ügyelve a polaritásra, minden más (fesz.sokszorozó, trafó, stb.) marad egy-egy darab, ugyanúgy, mintha csak egy cső lenne?
Alfához olyan cső kell, ami valójában inkább egy tányér, és nagyon vékony a szigetelés rajta. A sima végablakos csövek béta-gammára jók leginkább. Venni ebayon tudsz.
Szűrő: béta-gammához egy vékony műanyag, gammához egy alumíniumlemez. Az, hogy béta-e vagy gamma sok dologból kiderülhet, de ha pontosabb mérés kell, leméred gammában, utána béta-gammában, és kivonod a gammát belőle, nagy vonalakban ennyi. Csöveket úgy kell párhuzamosítani, hogy kettéosztod az áramkorlátozó ellenállást is, azaz mindkét csőhöz külön kell.
Gyors válaszod köszönöm!
Ezek szerint a cső formájú végablakos és a "ceruza halogén izzóhoz" hasonlító "rendes" GM cső között leginkább az irányítottság ami különbség? Ilyen tányérszerű GM csövet még nem is láttam, gondolom annyira nem lehet elterjedt, ebay-en sem nagyon van. Bár ott mostanában elég horror árakon vannak ezek amúgyis, gondolom köszönhetően Japánnak. Ha a sima, rúd alakú cső mellett döntök, akkor a béta-gamma/gamma különbséghez egy alumínium bevonat kellene a cső köré, amivel szelektálom a mérni kívánt sugárzás fajtáját?
Bétát inkább csak a végablakos csővel tudsz mérni, a nem végablakos henger alakúval nemigazán.
Idézet: „Ilyen tányérszerű GM csövet még nem is láttam, gondolom annyira nem lehet elterjedt, ebay-en sem nagyon van.” Vagy csak te nem találsz. Bővebben: Link Ez a nem végablakos henger cső: Bővebben: Link Ez egy végablakos: Bővebben: Link Itt egy két csöves doziméter: Bővebben: Link
Hm, való igaz, nem keresek valami jól
![]() Viszont elég drágák...eddig elektroncso.hu-n láttam egyedül SBM-20-as csövet 9e-ért - mármint ami kapható, elfogadható árú, nem jön még rá vám, áfa, szállítási költség, stb. Ajánlod, ajánljátok ezt a csövet? Lehet, hogy házi építéshez bőven megfelelő lenne ez is, komolyabb téren pedig lehet, hogy célszerűbb venni egy készet, kalibráltat, tokkal-vonóval. Persze nem most, majd ha japán lecseng. Bár ahogy nézem ma a híreket, lehet, hogy most a francia kereslet fog megnőni :S Szóval akkor a sima hengeres csővel leginkább a gamma, a béta és az alfa felejtős? Idézet: „eddig elektroncso.hu-n láttam egyedül SBM-20-as csövet 9e-ért - mármint ami kapható, elfogadható árú, nem jön még rá vám, áfa, szállítási költség, stb.” Vám és ÁFA az olcsóbb csöveken ugyan úgy nincs. Tesztelésre, otthonra tökéletes. Kalibráltat szerintem 50 ezer alatt nem fogsz kapni, nem is értem, minek kellene otthonra valakinek kalibrált. Ha komolyat akarsz, akkor vegyél szcintillátorosat, de az ennél is drágább. Ilyen GM csövet meg lehetne építeni is, felvenni a karakterisztikáját, és fillérekből lehet megcsinálni 100 darabokat. Közben meg találtam egy érdekes elvű neutrondetektor csövet: Bővebben: Link Bór bevonatos proporcionális korona zónában működő neutrondetektor. Még én sem olvastam át, de ezek a csövek elég olcsóak. Egy normál, He3-as neutrondetektor kb. 800$, ez meg 20. Bővebben: Link
Nem vagyok egy nagy külföldről vásárló, mit jelent az, hogy vámáfa nincs az olcsóbb csöveken?
80e körül láttam kalibráltat, 40e körül láttam jobbnak tűnő, új csöveket az ebayen. Így arányaiban nem állnék már neki tökörészni, ha a gyári kalibrált felét tenné ki a cső ára. Igazából jobban megbíznék egy kalibrált méréseiben, nem tudom, hogy miért, de mégis... Nem is azért, hogy +-1-5%-al pontosabb legyen, hanem inkább nagyságrendi tévedés ne legyen. Főleg egy esetleges kiránduláson használnék inkább gyárit, bár mostanában erre úgy nézem, nem sok lehetőségem lesz... ![]() Erre mit mondanál? "Szóval akkor a sima hengeres csővel leginkább a gamma, a béta és az alfa felejtős?" Előre is köszi! Idézet: „Nem vagyok egy nagy külföldről vásárló, mit jelent az, hogy vámáfa nincs az olcsóbb csöveken?” Hát a nincs, az azt jelenti, hogy nincs Szállítás+darabárat fizetsz, és házhoz hozzák. Idézet: „hanem inkább nagyságrendi tévedés ne legyen” Nem hiszem, hogy nagyságrendet tévedjen, hiszen a csöveknek meg van adva a karakterisztikája. Azzal azért nem könnyű nagyságrendet tévedni, hacsak nincs agyonrahasználva a cső, és te jó nagy sugárzásokat akarsz mérni. Idézet: „Erre mit mondanál? "Szóval akkor a sima hengeres csővel leginkább a gamma, a béta és az alfa felejtős?"” Idézet: „Bétát inkább csak a végablakos csővel tudsz mérni, a nem végablakos henger alakúval nemigazán.”
Értem, köszönöm! - bocs a töketlenkedésért
![]() Linkeltél egy csövet, konkrétan ezt: http://www.ebay.com/itm/Victoreen-Anton-6107-GM-Geiger-Counter-Tube...a3e6a7 Ez még akár árban sem annyira vészes, mit gondolsz róla? Eléggé az általad kialakított kapcsolással hajtanám meg, azt ugyan látom, hogy itt 700V-ot javasolnak neki, más trafóval jó lehetne szerinted? Olvastam itt valahol, hogy akármilyen cső nem volt jó a háttérsugárzás mérésére, mert nagyobb sugárzásra volt tervezve. Erről infókat nem nagyon látok ezen az e-bay-es adatlapon, miből derülne ez ki, hogy jó-e erre? Illetve még két csőről érdeklődnék: Philips 18504 - ha jól látom ez végablakos Philips 18529 - ez viszont nekem kicsit kicsinek, tömzsinek tűnik, lehet, hogy ez az "érzéketlen" kategória egy darabja? ![]() Bocs, biztosan óriási baromságokat kérdezek, remélem, hogy ezt két hét múlva visszaolvasva majd engem is megmosolyogtat...
Hát ha van pénzed, vedd meg. 700V-hoz egy nagyobb áttételű trafó kell, meg a visszacsatolási ágon egy keveset módosítani, esetleg +tag a sokszorozóba. Olyan cső kell, ami relatíve érzékeny, és nagy. Az SBM 20 az jó. Én CTC-5-öt használok, meg egy Philips 18504-et, amit még vaterán vettem 5 éve, pár ezer forintért. Én nem tudom, hogy melyik cső ezen kívül érzékeny, és melyik érzéketlen, ha nincs adatlap.
Akkor ezek szerint a 18504-et ismered is. Olvastam igen, hogy CTC-5-öt használsz, ami úgy tudom, hasonlít paramétereiben az SMB-20-hoz.
A 18504-est (lehet, hogy hülye kérdés) a CTC-5-tel együtt, vagy helyette használod? Be lehetne tenni a 18504-est a kapcsolásodba? A 18529-ről pedig itt lenne egy adatlap, ez alapján mit gondolnál róla? http://www.shinjo.info/frank/sheets/030/1/18529.pdf Köszi előre is!
Nagyon várnám a Philips 18504-es csővel kapcsolatos véleményeket, tapasztalatokat. Ha minden pozitív, akkor rendelném is a csövet, ezért nyomulok ennyire
![]() Más: mivel lehet tesztelni a GM számláló működését? Láttam videókat, van aki egy régi vekkert közelít (nincs ilyenem), valaki egy kődarabot (?) , illetve láttam valami kínai becsomagolt "izét", amiről nem tudom, hogy mi az ![]() Előre is köszi, tényleg bocs, hogy így nyomulok, de rá vagyok pörögve a témára, illetve nem tudom, meddig lesz elérhető még ez a fajta cső. Mindenesetre szeretnék olyat venni, úgy megépíteni, hogy az már valakinek működött itt a fórumon. Előre is köszi!
Hello,
Bocs, hogy beleszolók. A 18529 szerintem felejtős. Az adatlap alapján nagyon pici és érzéketlen cső. Nem csak otthoni használatra a SBM20 szerintem nagyon megfelel. Végablakos csőnek (alpha/beta/gamma) pedig a LND712 használják legtöbben (kb. 70$/db a gyártótól). LND712-vel készűlt doziméter: GammaScout SBM20-al készűlt doziméter: Radex 1706 (2 csöves) Terra-TerraP Üdv, Csabi
Ha ennyire be vagy pörögve, miért nem nézel utána? Van egy rakás youtube videó, ahol elmagyaráznak mindent, van iszonyú mennyiségű irodalom is. Az a 18504-es cső neked tökéletes lesz. Tesztelni tudod pl tóriumos gázharisnyával, füstérzékelő forrással, rádiumot tartalmazó festékkel lekent órával.
Ezer köszönet!
Folyamatosan túrom a netet, de szerettem volna innen is egy megerősítést hallani. Köszi még egyszer!
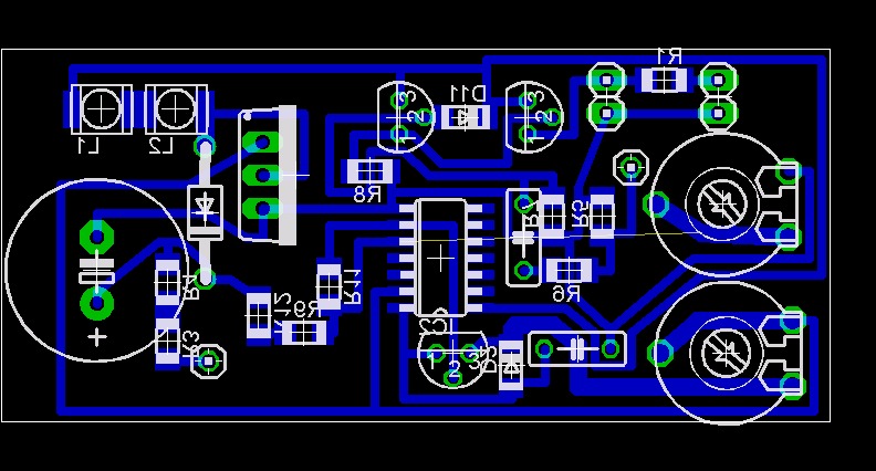
Sziasztok. Kérték tőlem az általam megépített számlálót. Felteszem ide a rajzot, és a nyák tervet is hozzá. Kézzel rajzoltam, és nem vittem fel gépre azért a fotózott rajt. És a nyákhoz sem készítettem beültetési rajzot. Végül is nem bonyolult. A fazékmagról nem sokat tudok. Ilyen volt itthon.
Néhány próbálkozás után el lehet találni a feszültség értékét a menetszám módosításával, és a frekvencia hangolásával. A nagyfeszt célszerű két 1-2M ohmos sorba kapcsolt ellenállásból alkotott feszültség osztón keresztül mérni. Így egy hagyományos multiméterrel is meg fogjuk tudni mérni!!
Itt mi szabályozza a csőfeszültséget? Mert ha megugrik a beütésszám, azonnal leesik a feszültség, és ő erről semmit sem fog tudni.
semmi nem szabályozza. A nagyfesz elég erős, így nem igazán változik. jóval kevesebb feszültséggel is képes mérni a cső. De az általam megváltoztatott kapcsolásban sem szabályozta semmi. Ne persze atomvillanásban szerencsére nem próbáltam még ki. Jelen körülmények között a beütések száma nem olyan nagy ,hogy gondot okozna.
A másik dolog a fogyasztás, ha hordozhatóra tervezed, akkor is elegánsabb megoldás visszacsatolni, így nem kell üresjárásban is folyton mennie a trafónak, jóval tovább fog tartani az akksi is.
Ez így igaz. Erre nem igazán gondoltam.
Na, lassan kész leszek a mini gm számlálóval. Egyelőre ezt úgy terveztem, hogy 2 ceruzaakksival megy (2,4-3V) az egész SMD, és egy boost konverter adja a csőnek a szükséges feszültséget, van benne visszacsatolás is, hogy állítani lehessen a csőfeszültséget. Még csak a terv van kész, de remélem a jövő héten össze tudok rakni egy teszt verziót. Az a legnagyobb előnye, hogy egyetlen CMOS schmitt triggeres hex inverter IC-vel sikerült megoldani minden funkciót benne. Az egész egy zsebben simán elfér majd. Elöljáróban egy nyákterv. Ehhez csak hangszóró és LED jelzés lesz, azt ezt követő verzióhoz viszont LCD-s dózismérőt is tervezek.
Lassan, de azért én is haladok e téren. Bár szalmalángnak tűnhetett részetekről az itteni kérdezősködés, úgy néz ki, megvan számomra a megfelelő megoldás.
Szerettem volna, ha kézben elfér a készülék, működik azzal a csővel, melyre szert tudtam tenni, ha uS/h kijelzést is kaphatok LCD kijelzőn, így nálam ez maradt fent a rostán: https://sites.google.com/site/diygeigercounter/circuit-description Remélhetőleg hamarosan összeáll a dolog, így lenne is kérdésem hozzátok: 1) Segítségeteket kérném abban, tudtok-e rá megoldást, hogyan lehetne a kapcsolási rajz jobb szélén található piezzo csipogót tekercses hangszóróra cserélni úgy, hogy meg bírja hajtani árammal és a "hagyományos", pattogós hangja legyen a készüléknek? 2) Szert szeretnék tenni olyan anyagra, anyagokra, melyekkel tesztelhetem a műszert. Tudnátok ebben segíteni? Gázharisnyát találtam neten, nagy betűkkel felhívják a figyelmet arra, hogy nem rádióaktív: http://www.nomadsport.eu/termek-12874/campingaz-gazharisnya/ Ha nektek kellene mostanában beszerezni ilyesmit, mit és hol próbálnátok? Köszi: Mono
A rajz alapvetően nem tetszik, túl van bonyolítva feleslegesen az egész. Ha már ott a hiszterézises inverter, miért nem azzal készít astabilt? Az 555 jó sokat fogyaszt. Ehhez 9V-os elem kell, vagy egy jó pár sorbakötött AA akksi, ami nem szimpatikus. Egy kis DC-DC konverter IC-vel 1AA akksiról 5V-ot lehet csinálni, így már megvan a tápfesz, kisebb helyen, és szerintem az AA vagy AAA akksik sokkal kezelhetőbbek.
Idézet: „1) Segítségeteket kérném abban, tudtok-e rá megoldást, hogyan lehetne a kapcsolási rajz jobb szélén található piezzo csipogót tekercses hangszóróra cserélni úgy, hogy meg bírja hajtani árammal és a "hagyományos", pattogós hangja legyen a készüléknek?” Hát emberünk nem szórakozott, és rátette közvetlenül egy inverter kapu kimenetére. Egy ilyen inverter nem biztos, hogy tud 10-20mA-nál többet, ezért vagy egy nagyon nagy impedanciájú, nagyon kis teljesítményű hangszórót (vagy inkább fülhallgatót) használsz, vagy beteszel egy FET-et az inverter kimenetére (jó logikával) és a source vagy a drainkörbe teszed a hangszórót. A pattogós hangot én is sokkal jobban szeretem, mint az idegesítő BÍÍÍÍP-et. Idézet: „Ha nektek kellene mostanában beszerezni ilyesmit, mit és hol próbálnátok?” Ebay. De csak gázharisnyát, mert a végén rádfogják, hogy terrorista vagy, ha rendelsz 1 grammos uránércet. Volt egy hely Bp-n ahol én a füstérzékelőt találtam, igaz 5 éve volt, de lehet még mindig van ott pár. |
Bejelentkezés
Hirdetés |




este még eszembe jutott, hogy mi lenne, ha elhagynám a stab ic-t, ezt is ki fogom próbálni. 




