Fórum témák
» Több friss téma |
OK
Körülnézelődök má én is alaposabban mert ahogy néztem a siva ppa 800 belsejét nem tűnik olyan bonyolultnak. Ha érdekel akko tudok adni olyan oldalt amibe végfokoknak a belseje van lefényképezve lehet hogy ismed Na midegy elkezdek nagyon kutakodni valahol hátha találok valamit én is
Láttam már a képeket, tudom meliket mondod,csak hát ugye abból még nem lesz rajzunk. Viszont van 1 cimborám akinek van 1 siva 1600-asa meg egy félig rossz (egyi fele leégett) siva ppa 1200-asa próbáltam tőle olcsón megszerezni de nem ment (hülye lennék én is eladni) viszont úgy néz ki el tudom tőle kérni másolás céljából az 1200-est
. Akkor viszont lesz rajzunk! Jó tudom elég bonyis lemásolni de ha máshogy nem megy! Amugy te is akarsz építeni?
Ja és még találtam1 egész jó oldalt, elég ló erősítők vannak rajta, hátha érdekel:
http://www.adam.com.au/cgpap/QuasiWeb/index.htm Üdv Doncso
NAh helo mindenki!
Nemtom nyissak-e egy új topikot ezért szal inkább kezdem itt. Énis ráakarok állni a tranyós erősítőkre viszont szkópom nincs :no: DE! sokan írtátok hogy szkóp nélkül is belehet és sikerült is beállítani a végfokot. Szal tudnátok segíteni egy olyan kapcsolással ami kb 100Watt körüli (mint a tda7294 vagy annál több) és azzal kapcsolatban elmagyarázni hogy hogyan is lehetne beállítani??? Természetesen ezt nemcsak elméletben gondoltam hanem utánis építeném a trafóm hozzá +-35V DC. Válaszaitokat várom!
erosito, 100W 4 ohmon, +/-35V tap. Sztem elso tranyos erositonek ettol ne epitsel bonyolultabbat. Az oldalon teljes leiras talalhato, ha nem ertesz vmit szolj.
Uhh bocs de ennek a végtranyói izom drágák :eek2:
Nekem pontosabban az kéne hogy valaki elmagyarázná hogy szkóp nélkül hogy állította be a végfokot. Ilyen drágával nemigazán szeretnék kisérletezgetni első erősítőként Néztem hogy ez olcsón kilyonne (300HUF/tranyó X 2) és ehhez +-40Vot ír de +-35 is bizti jó hozzá, de ezzel szabi83 mondjuk elég sokat szívott Várok még ötleteket
így van szívtam, ezt a 120W -ossat sztem messze kerüld el.
igaz a +maradt tip tranyókból, kihoztam +-45V 2*90W 8 ohm-ot ( TDA7250 ). nem "drága" és nem kell beállítani.... nekem ez szól nap mint nap van témája.. Üdv
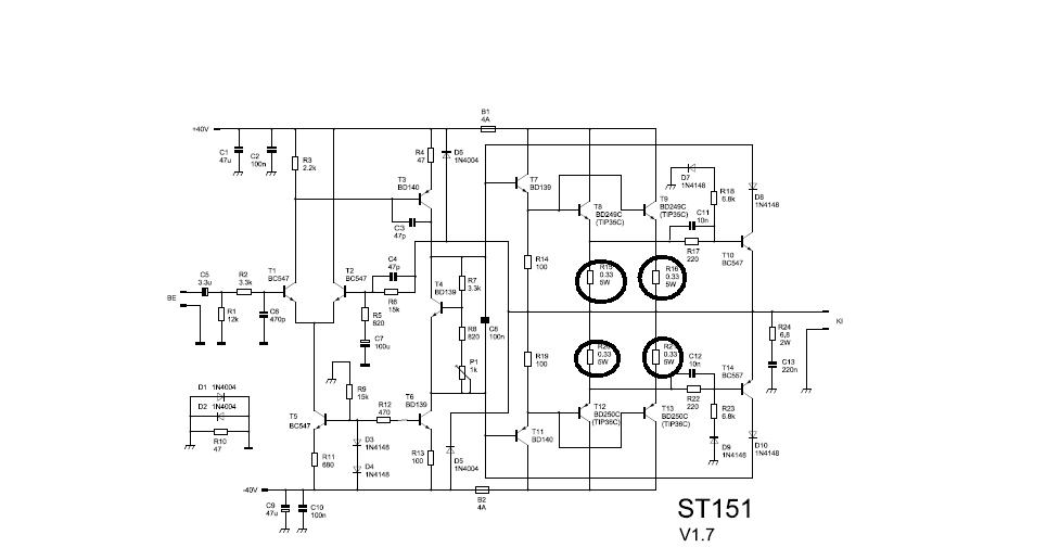
Azt a vegfokot meg lehet epiteni az olcsobb MJL21193/94-es parossal is, de ha az is draga, akkor ott van sixtek st151-es vegfoka. Azokban BD249C/BD250C v. TIP35C/TIP36C parok hasznalhatok. Ja es egy jo tanacs: ne akarjal egyetlen BD249/250-es parral (vagy hasonlo teljesitmenyu vegtranyokkal) 100W-os vagy nagyobb teljesitmenyu vegfokot csinalni ... ha ilyen kapcsolast talalsz az a legtobb esetben nincs jol meretezve! Persze ha csak szobahangeron fogod hallgatni, akkor nincs gond, de akkor meg minek 100W-os vegfok
Akkor a történet az lenne hogy a közel jövőben csinálni akarok egy igazán nagy hifirendszert! :yes: ÉS most van egy darab mono tda7294em de kéne egy másik szubhuz ilyen tescos matyihoz csak behalt a lejácónak a végfoka és akkor mondom nemcsinálok mégeggyet (tda7294et) hanem mivel úgyis a tranyós végfokokra akarok "ráálni" ezért mondom csinálni fogok a tda7294helyett egyet. A lényeg az hogy megtanuljam/rájöjjek vagy vmi
hogy hogy kell beállítani. Nah ez lenne a cél és ehez kéne végfok :yes: a sixteket meg akkor mingyárt menézem
Ja, meg vmi: a korabban belinkelt angol nyelvu oldalon van reszletes elesztesi utmutato is szkop nelkul! Az mas vegfokra is hasznalhato
Szia Gery!
Ha valami tranyós erősítőt akarsz építeni, akkor nézegesd ezt a topicot : Bővebben: Link Vannak benne érdekes erősítők, és mind olcsó BD249/250-essel megépíthető! És ha csak kezdeti próbálgatásnak lesz, akkor meg ajánlok egy különösen kis kezdő erőlködőt, amit ugyan lamalas nem ajánl, az egy tranyópár miatt, de ha neked 35 voltod van (DC) akkor ez is megfelel!!! NEkem ez is megvan, és szerintem kezdetnek nem rossz. Ezt szétszedve építgetem az ST151-et Tehát az erősítő : HP100 Üdv Peti
Ha más végfokra is jó akkor azt majd megnézem csak lekkel majd fordítani
Azért kössz hogy szóltál
Kössz neked is majd megnézem őket
Majd írok még a héten hogy jelenleg hol/hogy állok
Gery, szerintem eleg reszletesen le van irva minden, a mukodese, beallitasa, stb...
Szkop nem kell hozza. 100W-os, megy +/-35V-rol is! Bővebben: Link
Gery, azt a HP100-at nem csak a nagyon rossz meretezes miatt nem ajanlom, de a rossz nyugalmi aram beallitas miatt sem! Egeszen pontosan a poti van nagyon szerencsetlenul/veszelyesen bekotve, sztem semmikepp ne epitsd meg. Inkabb st151. Olcso, van hozza jo NYAK terv, dokumentacio, stb. Nem szorakozasbol ajanlgatjuk ezt a vegfokot
Ha kell segitseg az angol forditasban/megertesben, akkor irj
Ez az st151 jól néz ki lehet ez lesz a nyerő :yes:
De ez magyar itt nyincs leírva pontosan hogy hogyan kell beállítani??(mármint amit Dzson belinkelt azis st151) Ha meg nincs akkor majd olvasom az angolt, ha elakadok és fentt vagy majd szólok
Nem ellenkezem, meg nem akarom én rábeszélni a HP100-ra, csak szólok, hogy sokan megépítették már, itt a fórumban is, és nem szóltak semmi rosszat róla. Nyílván nem egy csúcs-szuper technológia, de elmegy! A nyugalmi áramot, pedig nem értem. Nekem működött rendesen! Nyílván nem fogjuk +/- 50 voltról hajtani, mint általában semmilyen erősítőt nem hajtunk a maximumról :yes:
Persze az ST151 - még látlatlnaban (hallatlanban) - is jobbnak tűnik, szóval én is azt ajánlom. Plusz két végtranyó, meg pár kisebb alkatrész, szóval nem sokkal drágább. Jah és amúgy nekem az kis BD-shez van saját terv, ami bevált, és elég pofás is!
Jaja én is néztam a ppa 800-ast nem olyan bonyolult de nagy hangja van meg szépen is szól. Én se adnék el egy siva-t ha jó ha nem
A siva még rosszan is sokat ér nekem biztos :yes: Azt a siva rajzot lemásolod? Amúgy lehet jobb lenne egy ppaí800-asnak. Valakinek nincs véletlenül aki le is rajzolná nekünk?
Lamalas, nem ertelek milyen angol forditasrol beszelsz, az st151 amit belinkeltem az MAGYAR nyelvu oldal!
Viszont amit en linkeltem be ITT az angolul van
Idézet: „...sokan megépítették már, itt a fórumban is, és nem szóltak semmi rosszat róla.” Persze, mert egyreszt valszeg nem uzemelt hosszabb ideig teljes kivezerlesen vagy egyaltalan nem volt soha teljes kivezerles kozeleben sem, masreszt pedig szerencsejuk volt, mert a nyugiaram beallito poti jol mukodott es nem lett kontakthibas a csuszkaja (ha az lett volna es megszunik a poti csuszkaja ill. a tr. bazisa kozti kapcsolat, akkor szinte biztos, hogy a vegtranyok azonnal megsulnek). Jo minosegu potival, szobahangeron hallgatva nem is lesz baj azzal a vegfokkal
Pár alapvető de számomra annál fontosabb kérdés:
1.mi az a L-idom? 2.a galvanikus kapcsolat az az lenne hogy ne érintkezzen? 3. az izzó így gondolja igaz? 4. ezek az emmiter ellenállások amiket bekarikáztam? JA és megegy: ha majd vmikor másik tranyós végfokot építek akkor úgyanezeknek az értékeknek(mV) kell leniük a megfelelő helyeken? Vagy az teljesítmény v végfok függő? Egyébként jónak néz ki sztem a bd-s tranyókkal építem és ha kitom nyomtatni vasaláshoz a nyákot(nekem nincs lézerem) jövőhéten rendelem az alkatrészeket
Az L idomot a tranzisztror és a hűtőborda közé szokták tenni (az L az alakjára utal)
Há az izzót valahogy szerintem nem így gondolta... Izzót a végfok első bekapcsolásánál szoktak tenni a +- ágba és ha nagyon erősen világít akko gáz van de ha csak felvillan és aztán nagyon halvány akko má ki lehet venni az mi? galganizálni a kétoldalas planeleket szokták a furatokba vagy valami ilyesmi
galvanikus kapcsolat, amikor trafóval le van választva az áramforrás (pl. 220volt) és a felhasználó áramkör (pl. erősítő) oly módon, hogy nincsen fizikai összeköttetés, csak a mágneses tér által vannak kapcsolatban.Előnye, hogy rövidzár esetén nem jut el az egyik oldalról a másik oldalra (...a rövidzár
).Ha hülyeség, javítsatok.
Galvanikus kapcsolat = fémesen érintkezik, ergo rövidzár
Galvanikusan leválasztva = gondoskodni róla valamilyen szigetelő anyaggal, hogy ne legyen fémes érintkezés, vagyis ne legyen rövidzár. Pl tranzisztor alá un. csillám
igazad van.elírtam.köszi a kijavítást! A két hozzászólást összerakva meg lehet tudni mi is az a galvanikus leválasztás...
IDézem:
"A hálózati trafó primer tekercsével sorosan bekötünk egy 60W-os izzót."-szal sztem csakúgy gondolta. Vagy nem? ÉS ezt az L-idomot mért szokták a tranyok alá tenni? A többi választ idáig kösszi mindenki
Nem javítgatni akartam, csupán választ adtam a kérdésre.
De ha már javítás, az a trafós dolog, nem a leválasztótranszformátor-ra gondoltál? Egyébként: Idézet: nem galvanikus kapcsolat, hanem galvanikus leválasztás. (nem mindegy) „trafóval le van választva” (azért a csillámot említettem, mert ez egy erősítős topik, és ide ez kapcsolódik)
A félreértések miatt :
"Beforrasztjuk a tranzisztorokat, majd multiméterrel ellenőrizzük a felhelyezés helyességét - ne legyen galvanikus kapcsolat az idom és a tranzisztor, valamint az egyes tranzisztorok között."- erre a mondatra gondoltam de mostmár vágom! Az előző kérdések még állnak.
Hali!
Az az L-idom egy L alakú alumínium hűtőborda. Hűtőborda nélkül be ne kapcsold az erősítőt, mert a tranzisztor jeleket fog adni az indiánoknak. (elfüstöl)Lehetne másféle hűtőbordát alkalmazni, de ez az erősítő úgy látom L-idomhoz van tervezve. Valami olyasmi, mint a linken : Bővebben: Link |
Bejelentkezés
Hirdetés |




Körülnézelődök má én is alaposabban mert ahogy néztem a siva ppa 800 belsejét nem tűnik olyan bonyolultnak. Ha érdekel akko tudok adni olyan oldalt amibe végfokoknak a belseje van lefényképezve lehet hogy ismed
Na midegy elkezdek nagyon kutakodni valahol hátha találok valamit én is
hogy hogy kell beállítani. Nah ez lenne a cél és ehez kéne végfok :yes: a sixteket meg akkor mingyárt menézem


az mi? 



