Fórum témák
» Több friss téma |
Fórum » LC mérő
Ugyan nem engem kérdeztél, de számold ki az áramokat a két féle feszültségen, hogy mit kap a háttérvilágítás. Ez után döntsd el, hogy berakható e vagy sem.
Kösz de várok a szakemberre! veled nem...
Hogy mekkora ellenállás kell, csak te tudhatod milyen kijelződ van, a ledek hogy vannak benne bekötve.
Kiindulásnak talán nézd meg az lcd adatlapját, és az ohm törvény alapján kiszámolhatod a min. ellenállás értékét, majd a kivánt halványabb fényerő függvényében növelheted az ellenállást
Szervusz!
Ha a szokásos zöld vagy sárgászöld LCD-d van akkor igen, bár melegedni fog! Én inkább úgy 120-150 ohmot tennék bele. Más színűnél meg kell nézni az adatlapot, mint ahogy már írták is. István
Köszönöm szépen az infot és neharagudj,hogy sokat kérdezek de ez a biztos.. Tisztelettel Fecó
Szia!
A 33n-os kondik közül melyiket használjam? Az 1n-osok adottak, mert ezek vannak.
Szervusz!
Talán a fekete jobb lesz, de ha kicsi az Uesr0 akkor próbáld meg a másikat... Az 1 nF nagyon rendben van! István
Ha valaki esetleg kondit keresne ma találtam, elméletben valaki 260db 1nF polisztirol kondit árul 10Ft/db-ért...
Bővebben: Link
Nyugodtan építsd meg vele, menni fog.
Szia
Ez mivel tud többet az LCM3-hoz képest? Ahogy olvasom csak demo program van ingyen..?
Akkor nem aggódom miatta
A linken amit küldtem ott van minden infó. Azt hiszem a demó program annyiban jelent korlátozást, hogy 5 percig lehet mérni a műszerrel, aztán újra ki és vissza be kell kapcsolni.
Szia!
Röviden: igen. A linkben szereplő LCFesR szoftverében van lehetőség a különböző gyártmányú 4093 IC-vel történő korrekcióra, kapacitás mérésénél - ezért csak egy szoftver szerepel a honlapon. A tapasztalatok szerint a Philips 4093 IC a legjobb, de a többi gyártmányú IC-hez is beállítható a megfelelő szoftveres korrekció (ld. dokumentáció). Amire kell figyelned, az hogy ha nincsen neked polisztirol kondenzátorok (2db a 10-25 nF típusokból), a 23 uH tekercs helyett vegyél inkább 68 uH tekercset (a mérőkábelek összezárásakor könnyebben rezonál).
Köszi a választ.
Olyan kondenzátort találtam (nem tudom polisztirol-e), ami kb. 5x10x2 mm méretű, 22 nF-os, 5% tűrésű (223J).
Sziasztok!
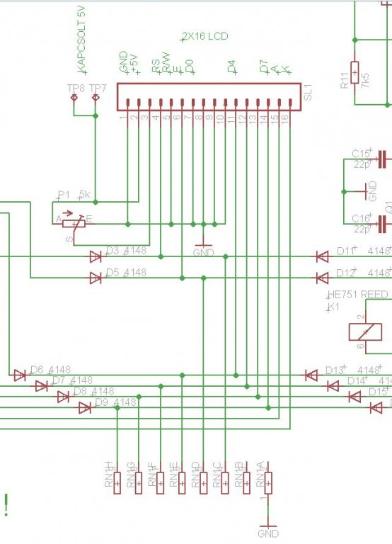
Tud valaki rajzot adni arról, hogy hogyan lehet az lcm3 és a tranzisztortesztert 1 lcd-ről működtetni?
Valahogy így:
Bővebben: Link
Minden kivezetésre kell dióda és ellenállás?
A vezérlésre kell csak:
[OFF]Alul az egy ellenállás-háló. Sok ellenállás egy tokban, így csak egy láb megy gnd-re. Ha sima ellenállásokat teszel, akkor mindet a gnd-re kell kötnöd!!
Köszönöm! Figyelmetlen voltam. De amíg ezt leírtad leírhattad volna az értéket is.
Nem hiszem, hogy pontos értékű ellenállás kell oda. Csak annyi a dolga, hogy polarizálja a diódákat. 4,7 kilósak is jók lesznek, de akár 10 kilóval is működnie kell. Diódának a "mezei" 4148-as jó, de ha van kisebb nyitófeszültségű, schottky (pl.BAT46) a fiókban még jobb.
A lényeg, ne legyen bekapcsolva mind a két műszer egyszerre, mert akkor elég érdekes dolgok lehetnek a kijelzőn.
Sziasztok!
Megépítettem az alábbi kapcsolást, a problémám vele hogy a mért kapacitásoknak kb. a felét méri. Induktivitásban is teljesen mást mér. Valakinek volt hasonló problémája? 100uH-vel építettem, frekik jók, szóval tanácstalan vagyok.....
Ha visszakeresel a témában az LCM3-mal is adódtak hasonló problémák, ahogy emlékszek a kvarc melletti kondik volt, hogy nem 22pikósak voltak meg esetleg az 1nF kondi nem 1nF volt... Az LCM3 alapjául egyébként ez az általad linkelt kapcsolás szolgált ha jól tudom (ezért is a '3' as szám), azt viszont eddig sose néztem meg, hogy igazából az áramkörök mennyire egyformák vagy mennyire nem...
Helló csak érdek lödöm az lcm 3 -am ahogy elkészült..
le fújtam a forrasztási oldalt szint lakkal az gondolom nem befolyásol semmit igaz? gondoltam késöbbiekben egyébb oxidáció ellen jó..
1000pF jó(poly), 22pf is. Megpróbálok egy kvarccserét, jobb nem jut eszembe.
Nem véletlen ám, hogy az az 1000 pF styroflex kondi. A 22 pF meg kerámia.
Szervusz!
a Idézet: konkrétan mit takar?„frekik jók” Az nem lehet, hogy elállítottad a kalibráló kondi értékét, amit ha jól emlékszem szoftveresen lehet állítani, hasonlóan, ahogy a tesztferekvenciákat is meg lehet nézni a négy switch segítségével... |
Bejelentkezés
Hirdetés |













