Fórum témák
» Több friss téma |
Fórum » Időzítő
Témaindító: Mekkmester, idő: Dec 25, 2005
Témakörök:
Az is "proli007" egyik hozzászólása,kapcsolása volt.Igaz a 8V részt elhagyva szerintem minden változtatás nélkül működött volna 3,6-12 voltról.
Üdv "proba". Akkor csak jó rajzot néztem én csak a tápfesz zavart meg.
Már csak az IC pontos típusa maradt számomra kicsit kétséges.![]() Üdv: Jani
A 40xx számú IC-ket általában CD40xx MC40xx néven árulják.Ami még fontos lehet ,ha van lehetőséged előtte az utána lévő betűk alapján az adott típus legkisebb feszültségét megtudni ,az fontos lehet.Talán 3,6V az ami az általánosaknak minimum de talán van amelyik kisebb feszültségről is működik.
Köszönöm "proba"
Üdv : Jani
Hello!
Na akkor legyen igaza Proba-nak, és egy változat az előző kapcsolásból.. (Alapáram felvétel itt, átlagosan kb. 50uA körül van. A Fet-nél fontos a "Logic-Level Gate Drive" mert 3V-ról nem fog 500mA-t adni más típusú. pld.: IRLR024N) üdv! proli007
Hello!
Hogy mi egyszerűbb, az jó kérdés. Számomra egyik sem komplikált. De mindennek van előnye és hátránya, és másképp működik. Ott a várakozás idejébe bele kell hogy férjen a működési idő. Itt nem, a kettő állítsa független. És kisebb a fogyasztása. Egy PIC-es áramkör, még egyszerűbb. De lehet vagy költségesebb, vagy nem, és eszközigényesebb is a programozás miatt. Viszont flexibilisebb, és pontosabb is lehet, ha még is máshogy akarnánk működtetni a dolgot. Hogy melyik a célszerűbb, arra mindig az alkalmazás kritériumsora adja meg a választ. üdv! proli007
Hello!
Remélem ez már elég egyszerűnek tűnik. Megkötés mindössze annyi, hogy a motor működési ideje nem lehet hosszabb, mint a motor működés ciklusidejének fele. De a működési idő, a kondik változtatásával, és az "A-B" pontok "programozásával széles tartományban változtatható. Az U1 astabil módban megy, ahol a ciklusidő, C1*(R1+P1)*2,15*2^16 [sec]. Az U2 monostabil módban megy, ahol az impulzus idő idő, C2*(R2+P2)+1,08*2^16 [sec]. üdv! proli007
Sziasztok!
Egy olyan problémám lenne hogy van a tv- és este rendszeresen elalszom rajta! Ez ok miatt valami időzítőre lenne szükségem ami mondjuk fél vagy 1 órával késleltetéssel a kikapcsolást és utána áramtalanítja a készüléket! Erre tudnátok nekem valami egyszeü kis kapcsolási rajzot ajánlani? A tv-ben be állítható időzítő nem működik univarzális távirányító miatt!
Legegyszerűbb egy programozható kapcsolóóra.A hét minden napjára beállítod hogy mikor szeretnél elaludni+1óra ,azután többé csak akkor lesz vele gondod ha napirendet változtatsz.
Hello!
Az mellett, hogy teljesen egyetértek Proba-val, de hátha még is építés a "mániád", rajzoltam egyet.. Ha megnyomod a gombot, feszültséget kap az áramkör, és bekapcsolja a relét, vagy is a TV-t. Ha lejár a idő, kikapcsol a relé, és feszültség mentesíti önmagát. Nyomógombnak olyan kell, ami elbírja a 230V feszültséget és a TV áramát is. (két-áramkörös szebb lenne, de az ritka madár) üdv! proli007
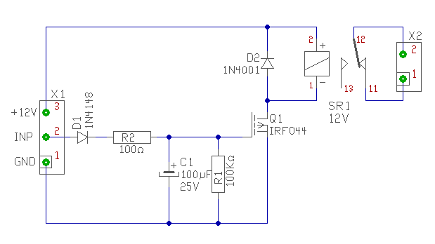
Sziasztok. Nekem egy olyan egyszerű kapcsolás kellene, hogyha kap 12V-ot pár másodpercig, akkor nekem kb 10-15 másodpercig megszakít egy áramkört..
Hello!
Remélem ere gondoltál, mert azért több információ hiányzott. - A +12V bemeneti jelre, meghúzza a relét 10..20 másodperc időre. A relé bontó érintkezőjét célszerű használni, hogy csak a késleltetés idejére legyen áramfogyasztása. (Elektronikának azért állandóan lesz.) - Ha a bementi jel tovább fenn marad mint a késleltetési idő, akkor amíg a bementi jel meg nem szűnik, a relé húzva marad. (De ha tényleg az indítójel 1-2másodpercig áll csak fenn, akkor ez nem lehet gond.) - Relének az OMRON G2R-1 típus javasolt bele. üdv! proli007
Ez jól jéz ki. Nekem ez ocsiba kellene, hogy segítsen egy kicsit a hidegindításban
A hőmérséklet jeladó kábelét szakítanám meg vele. Vezérlő jelre az egyik izzítógyertya 12Vját használnám. A lényeg, hogy ha nincs hőszonda jel, akkor sokkal többet izzít, és egy picivel magasabb is az alapjárat, meg persze sokkal jobban indul a kocsi. Gondoltm már arra is, hogy egy relét direktbe kötök az egyik izzítóra, és míg izzít, nincs hőmérséklet jel. Tökéletes is lene, mert a kocsim előtte is ízzít, indítózás közben is, és járó motornál is. De van egy pillanat, amikor lekapcsolja az izzítást, még pedig indítózás előtt közvetlenül, de tényleg csak egy pillanatra, viszont az már szerintem megzavarná a kocsit, és ott már nem úgy vené, hogy spécin indítson. Nem tudnám azt a pillanatot valahogy áthidalni, mondjuk egy kondival?
Hello!
Ha így áll a dolog, akkor lehet nem érdemes ekkora segget keríteni neki. Szerintem ez is bőven megteszi. üdv! proli007
Üdv proli007
Újabb problémám lenne.Egy elektromos cigaretta töltő ben egy motor van (ismeretlen márka) és egy KBPC1010-es graetz híd található.230V-os a táp ugyebár.Tehát nekem ehhez a motorhoz kellene fordulatszámszabályzás, de olyan amivel a teljesítmény nem csökken drasztikusan(asszem négyszögimpulzusokkal való fordulatszámszabályzás a legoptimálisabb az ilyen motoroknál) Viszont ha te tudsz nem túl bonyolult de mégis hatásfokban jó szabályzást annak nagyon örülnék.Véleményem szerint nem kell , hogy nullára tudja lassítani a motort. Előre is köszönöm segítségedet. Üdv: Jani
Hello!
Nem kimondottan időzítős topikba való a téma. De ha van benne egyenirányító, akkor vélhetően a motor nem soros főáramkörű, mert az egyen és váltóról egyaránt megy. De elsőként egy egyszerű tirisztorors szabályozással próbálkoznék, majd ennek eredményeként választanák megoldást. Jó lehet még a PWM is, de ide nagyfeszültségű Fet kellene és szűrés is mert a PWM interferálhat a hálózati frekivel. De szabályozás az, mikor visszacsatolás is van. Jelenesetben a fordulatszámról kellene. Vagy is ez inkább csak egy vezérlés lesz. (Ha már megnéztem egy hozzászólást, de még nem válaszoltam rá, fel kellene írnom, mert utólag nem látszik, én meg elfelejtem, mint most is..) üdv! proli007
Üdv!
A linkelt kapcsolás ha jól értelmezem a visszaolvasott hsz eket akkor alkalmas arra hogy a kimenetet "bekapcsolja" 5 percig majd 2 perc szünet után újból "bekapcsolja"?
Sziasztok!
Szükségem lenne egy késleltetve meghúzó kapcsolásra. Csak pár alkatrészes kellene és ha lehet tranzisztoros. Nem kell pontos idő. Olyan 3-4 mp után kellene meghúznia a relének.
Jajj ne haragudj.
Nem a második rajzot építettem meg hanem a "Bekapcsolási késleltetés 2." Akkor megnézem az elsőt és írok,hogy működik-e.
Sikerült megoldani. Működik.
![]() Köszi a segítséget.Egyébként az ellenállásokkal játszottam.
Hello!
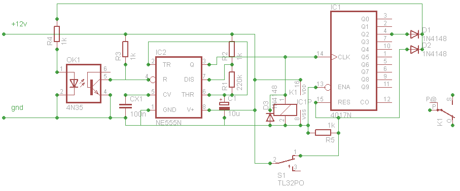
Olyan kapcsolást keresnék, ahol a "K" kapcsoló zárásakor a relé meghúzna kb. 2-3 másodpercre, majd elejtene. kb. 3-5 másodperc után automatikusan újból meghúzna, mindaddig, míg a "K" kapcsolót nem nyitom. Csatolók egy képet a tápellátásról. A "K" kapcsoló lehet a negatív ágban is, a relé áramfelvétele 200mA.
Ezt próbáld ki . (ha az időzítés nem megfelelő a segédprogramokban van értékszámító)
Hello!
Köszi a kapcsolást de sajnos nem úgy működik ahogy nekem kellene. Bekapcsolás után kb. 3 mp-re behúz, utána kb. 2 mp-enként KI-BE kapcsolgatja a relét. Nekem úgy volna jó, hogy az első behúzás majd az elejtés után az újbóli behúzást már folyamatosan fent kéne tartani mindaddig, míg a kapcsolót le nem kapcsolom. Esetleg más ötletek?
Szerintem ezt nem így írtad először , de ez is megoldható csak bonyolultabban, holnap rajzolok valami mást
Oké. Köszi.
Bocsi a pontatlan fogalmazásért.
Köszönöm.
Ha kapok mindent hozzá, összeállítom, s majd jelentkezem. Az 555-ös 200mA-t tud, nem volna üzembiztosabb, ha egy tranzisztoron keresztül vezérelné a relét? Van amikor órákig is behúzva lenne. És működik vajon úgy a kapcsolás, hogy a tápellátás ágába volna a kapcsoló? /hogy ne menjen folyamatosan a 555-ös, mert ez egész évben üzemelnie kéne/ /meg az a kapcsoló valójában egy relé, ami máshonnan kapja a vezérlést/ |
Bejelentkezés
Hirdetés |




Már csak az IC pontos típusa maradt számomra kicsit kétséges.













