Fórum témák
» Több friss téma |
Fórum » Földhurok, avagy mit csináljunk, mikor minden zúg
Témaindító: A Jani, idő: Ápr 17, 2006
Témakörök:
[OFF] Igen.. ezért mondtam, hogy erősen ajánlom ilyenkor fiókból előkotort alkatrészekkel megépíteni.. és úgy feléleszteni, tesztelni.. és ha üzembiztos, lehet cserélni az elkókat, ellenállásokat, meg megvenni a helyes értékű drága potit. Sőt, én a saját tervezésű, szimmetrikus felépítésű erősítőmbe azóta sem vettem. A szobámba teljesen elég a 2x12V-os trafóról a 2x10W körüli teljesítménye, maradtak a BD241/242 végtranyók, és a BEAG dobozban lévő NDK-s robosztus potik. Engem teljes mértékig kiszolgál, kellemes zenehallgatást nyújt. Pedig gyakorlatilag 1 forintomba se került
A Roli féle hiperszuper csodákra sajnos egy darabig még nem lesz pénzem
Igazad van ebben...én már vagy öt B5 ös árát költöttem el erre,de hangszóróvédelem koppanásgátlóval még mindig nincs! Nem is csak a drága dolgok hanem a sok csere bere. Sajnos ez a tanulópénzem. Csak már megint nem földhurok téma na mindegy
Szia!összekötöttem csak az előerősítőt a végfokkal mást nem kötöttem rá de így is hallható a brumm utána kihúztam az előerősítőből a két rca-t és rövidre zártam úgy nincs semmi brummja.
Akkor az elöerösitöd brummog - jobb szürés kell (meg
árnyékolás).
Az előerősítőd kezdettől brummos, vagy a használat során jelent meg?
Szűrő kondenzátorok értékvesztésének lehetőségére gondolok.
Igy kaptam nem tudom,hogy elötte milyen volt
elkezdjem lecserélgetni rajta az összeset vagy van valami ötletetek,hogy melyikekkel kezdjem?
Én a saját "gyártású" RCA kábelben keresném a hibát. Kösd össze mindkét oldalt külön külön kábellel. A védőföldnek a nem szabad hogy köze legyen az árnyékolásokhoz fémesen. A gyári kialakítást ne változtasd meg.
Kicserélgettem a kondik nagy részét de nem hozott eredményt a brumm még mindig megvan esetleg az előlapi loudness, subsonik, mute high filter kapcsolók nem okozhatnak ilyen problémát?
Ahhoz már látni kéne a kapcs. rajzot, meg a kivitelt. Lehet, hogy nagyobb leválasztás kell az áramforráson (a kondik elött levö ellenállásokat növelni kell. Lehet, hogy tul érzékeny az egész elöerösitö, stb.
Nyilván, hogy a potikhoz vezetö vezetékek és az elölap maga is okozhatja (ha fémböl van földelni kell - megtalálni az a pontot ahol legkevésbé brummog - ez lehet türelmejáték is). Ugyanez érvényes a kapcsolokra is. Egy ilyen érzékeny erösitöt csak akkor lehet teljesen lehalkitani, ha a végleges dobozába van, és még akkor is elöfordulhaz, hogy szor a trafo vagy valami egyébb amitöl brummog. Emlékszem amikor életem elsö ilyen erösitöjét kb. 2 éves szorakozással csendesitettem le. Nappal a brumm már olyan kevés volt, hogy nem zavart, éjjel nagyon kis hangerönél viszont igen. Maga a trafo is zümmögött, azt is impregnáltam lépésröl lépésre lett teljesen csendes. Ugyanebben az idöben megépitettem vagy 10 másik erösitöt, azok közül egyik sem bugott......az ember mindig tanul.
Az erősítő a végleges dobozában van ez egy gyári erősítő.
Amiket nem használtam kapcsolókat az előlapon subsonic ,high filter , stb bekapcsolásával még erősebb búgás hallható. az volna még a kérdésem,hogy a végfokra esetleg rátudok kötni valamilyen másik előfokot gondolok például a discman,mp3 lejátszó,hogy teljesen kiszűrjem azt,hogy a végfokom jó.
A felsorolt eszközöket rákötheted a végfokra.
Az előerősítő háza össze van kötve az elektronika test pontjával?
Nem látom,hogy össze van e kötve, az előlap össze van a házzal de a panelről nem látok levezetést a házra vagy az előlapra.
Ezen a fotón látok egy vezetéket keresztbe, mely a nagy kondiktól indul. A vége elvileg a házra megy, csak nem látszik. Mérj szakadásvizsgálóval RCA testre és fémházra.
Megnéztem az rca -kat nincs szakadás a vezetéknél
ezeken a képeken látszik,hogy valaki már próbálkozott a kapcsolókkal az előlapon,ez gondolom a kapcsoló fémháza amit odaforrasztottak. * A felesleges képeket töröltem .
Ez bohus erölködöje belülröl?
Ha igen, akkor nézd meg azokat a szalagkábeleket és a csatlakozoit, ott megszakadhatott valami.
Igen ez az erőlködőm van itt pár kép a belsejéről amit először rossz helyre írtam. Bővebben: Link
A link nem mutat a képekre, ez kicsit jobb: Bővebben: Link
Hát előre is elnézést mindenkitől de amikor rákötöttem a végfokomra a discmant nem volt semmi zaj aminek először örültem de hang sem jött ki belőle, mikor hangot adtam a discman-ra majdnem max-ot akkor beindult a végfok is addig néma csend volt utána lehalkítottam és ott volt a brumm lehet,hogy hiába dugóztam le az rca-kat mert a végfok nem indult be újra visszakötöttem az előfokot brumm is volt meg valami más zaj is olyan hang mikor egy trafóház mellett mennék el nem túl hangos de van lehet,hogy végre megadja magát ami tönkre akar menni benne csak már tenné még egyszer elnézést ha ezek alapján ti is amondók vagytok,hogy a végerősítő lesz a ludas.
Jó helyen tapogatózol! Úgy tűnik a végfok csatlakozója érintkezési hibás. Szedtem már szét erősítőt hasonló problémával, a végén kiderült az RCA-n volt - szemmel észrevehetetlen - oxidáció.
Megpróbálom átforrasztgatni az végfok ic lábait és az rca csatlakozásait.
Az IC-nek nem sok köze lehet ehhez. Az RCA aljzat érintkező felülete, vagy lábainak beforrasztása gyanús.
Sziasztok!
Nekem az a problémám , hogy az erősítőm nem igazán akar megnyekkenni . Nyomtatott nyákon van, minden földrekötendő a szabadon hagyott földterületre van forrasztva. Tapasztalatok: ha az előfok és szűrőáramkörök felett átkötöm a jelet, akkor a végfok nagyon halkan recseg ,vagy valami zene féle hangot próbál kiadni, de nem megy neki. Szűrőáramkörön és előfokon keresztül meg se nyekken . Szerintem nem gerjedés okozza ezt (próbanyákon már megjártam ezt a kört),a tranyók épp hogy langyosak. A műveleti erősítők szimmetrikus tápjának a 7912-es stabIC-je mondhatni kurv@forró és az NE 5532 előfok, TL074 szűrőáramkör műveleti erősítője is talán melegebb mint kellene(langyos), tehát a hiba forrása valahol az előfok körül lehet, csak kifogytam az ötletekből. Kapcsolási rajz az konkrét nincs mert sok forrásból ,apró módosításokkal dolgoztam, de szükség esetén szerkesztek egyet. Előre is köszönöm a válaszokat !
Így, hogy azt sem tudjuk mi van neked megépítve elég nehéz segíteni.
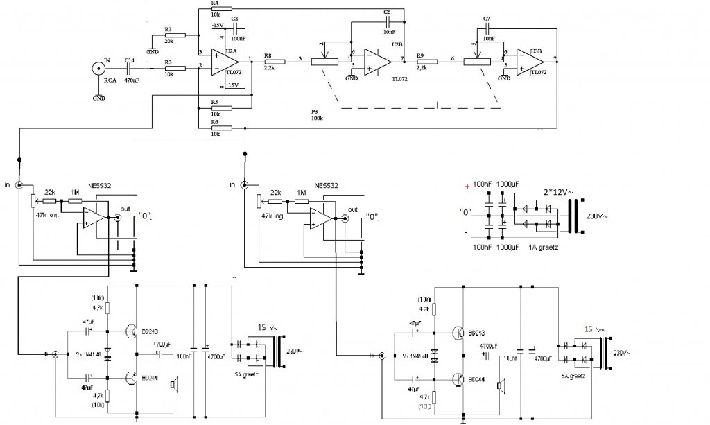
Itt vannak a kapcsolási rajzok amiből építettem. A szűrőáramkör ,előfok és a végfok illetve a nyákrajz ami készült róla ,remélem átlátható valamennyire.
Sziasztok!
A következő csöves boostert építettem meg és összekötve egy Fender Frontman 212-es erőlködővel elég agresszív brummom van. http://www.beavisaudio.com/projects/ValveCaster/MatsuminValveCaster...ng.gif Labortáppal oszcival mértem suliban, ott semmi. Itthon nem stabil tápról megy, de attól nem lehet ekkora búgás, tehát földhurokra gyanakszom. Mit tehetek ellene?
Szia! A táp 1000µF kondik nem látszanak a nyákon. Az NE5532 bekötése sántít, olyan mintha tükörkép lenne. Nem nagyon tudok rajta elmenni.
A bekötések jók ,az 1000 µF bal oldalt található (4 elkó közül 2, csak a rajzon a tokozás nem teljesen stimmel). Engem az érdekelne ,hogy a leírt tapasztalataim milyen hibára utalhatnak a megépített áramköröm esetében?
Nyák tervezési hiba, pl. amit az NE5532-ről írtam.
|
Bejelentkezés
Hirdetés |




A Roli féle hiperszuper csodákra sajnos egy darabig még nem lesz pénzem








