Fórum témák
» Több friss téma |
Sziasztok!
A lézer kb. mennyi idő alatt éri el az üzemi hőmérsékletét ?
Értem,köszi.
Működött faszán a lézerem majd kikapcsoltam és végeztem a dolgom vagy 1 órán át. Most meg bekapcsoltam és meg se nyikkan. :S Mértem az árammérővel és 180mA-nál világít egy picit. Afelett és azalatt meg semmit nem csinál. Lehetséges,hogy magától megpatkoljon? Vagy miért csinálja ezt? Idézet: „Lehetséges,hogy magától megpatkoljon?” lehetséges Idézet: „Vagy miért csinálja ezt?” mert megpatkolt???
Értem.
Elegem volt ebből a sok hulladék kínai valamiből. Brrrrrrrr. Tudsz nekem ajánlani megbízható lézert aminek kb akkor fénye van mint amilyen nekem volt? (Ez állítólag 50mW volt de szerintem nincs ekkora. Azt hiszem ezt szoktátok 25-30mW-ra besaccolni.) Idézet: „Tudsz nekem ajánlani megbízható lézert aminek kb akkor fénye van mint amilyen nekem volt?” Van értelme? Nem tudom mekkora fénye volt. A megbizhatóságról pedig: Azt kapod,amiért és amennyit fizetsz! Ebay-en rengeteg a választék. Minden lézer kinai,ne akarj mást venni,ahhoz el kell adnod a szerveidet minimum
Azért a szerveimet nem szeretném eladni.
Van-e értelme? Hát szeretném ha lenne. Valami támpontot te is tudsz adni nem? Egy 25-30mW-os kellene.
Akkor annyi támpontot tudsz adni,hogy hány mW-os lehet az a lézer amelynek a csíkja látszik már félhomályban oldalról egy picit? (Zöld)
Sajnos nem tudok,mivel egyáltalán fogalmam nincs mekkora az a milliWatt,nincs teljesitmény-mérőm.
Nekem a 250-300mW -os,körüli van,ez már biztosan látszik
Értem,köszi.
Végül is az enyémnek is látszott a csíkja egy kicsit. Erre 100mW volt ráírva de nem tudom volt is-e ennyi valaha. Te mennyiért vásároltad a saját lézereidet? Egy 100mW zöld lézerért te mennyit pénzt fizetnél ha lézershowba kellene?
Most igy utólag,több mint kettő éves megelőző tapasztalatok alapján azt mondom,hogy semennyit se.
A fotonokból sosem elég,sokat költöttem már rá és fogok is,mert már terveim vannak,üzletszerűek. Hogy mennyit költöttem rá?Hadd maradjon az én titkom! Ha megbizható,"fényes" zöldet akarsz,akkor a CNI kisteljesitményű modult ajánlom,maximálisan meg voltam vele elégedve.
Bocsi,a link kimaradt:
http://www.ebay.com/itm/532nm-150mW-Green-TEC-10-000-Hr-Laser-Diode...t_1344
Hali.
Az hogy látod e a csíkot vagy nem, az egy dolog, az függ a levegőben lévő részecskéktől, mimnél több van annál jobban látod a sugarat. Az a 100mW, mint epyn is említette nem mérvadó, az írnak rá amit akarnak, és még kevesebb igaz belőle. Lehetne számolni a dióda felvett áramából, de az sem ad pontos eredményt, függ hogy hogyan állítják be a kristályokat a gyárban. Ahogyan én eddig tapasztaltam "olcsó húsnak..." ,próbálkoztam már pár pointer és az a tapasztalat hogy ami olcsó az annyit is ér (5e "200mW"), a drága meg szimpla lehúzás(20e "200mW"), amit én vettem és azóta használom is az 12e volt szintén "200mW" egész tűrhető darab. Ez már a vastagabbik házas, nem a toll pointer, és azt kell mondjam bőven elég. Figyelni kell rá mert hát zöld így kényes szerkezet, de ha ezt megteszed akkor beválik, túlhevíteni nem szabad mint ahogyan túlhűteni sem, ha túl lehűtöd akkor lesz az a jelenség, hogy nem lesz fényereje, ez kb 20 fok alatt van. A 200 as zöldemben nekem egy 500mW is infra lapul,révén hogy gyárilag 650mA áram volt neki beállítva, és mint többen is hangoztatják, normális stabil áramgenerátor kell neki, ennél már nem elég az LM 315 és társai. Viszonyítási alapnak az én tapasztalatom alapján egy ilyen zöld elég egy 500mW os 405nm kékhez és kicsit sok a sima dvd-s pirosnak. Itt látatod az én megoldásomat, ennél nagyobb hűtés nem kell, sőt nekem még várni kell kb 15percet hogy normálisan bemelegedjen a zöld, és utána használható. Itt pedig hogy mégis mire képes, bár ezeken a képeken igaz a zöld még "nem melegedett be" ezért itt itt még áthúz rózsaszínbe a fehér is. Üdv Gábor.
Nagyon szép munka. Gratulálok hozzá.
Én is áramgenerátorról hajtottam és normális hűtése is volt. Egyébként te is Ebay-en szerezted be a lézered?
Erről a bemelegedésről van egy kellemes-kellemetlen tapasztalatom:
Első "live" lézershow-m előtti órákban még javában folyt a show szerkesztése,több órán át ,természetesen élőben,bekapcsolt projektorral. Kezdett már fáradni mindenem,gondoltam van még pár órám a kitelepités előtt,lekapcsoltam a berendezésem. Mikor visszatértem a szerkesztéshez,sirásra álló szemekkel néztem a zöldet(az imént linkelt-et)mifféle homályos pacát vetit.Hát ha most kezdesz el "megpatkolni" akkor végem. Szerencsére,csak a meleg miatt párásodtak az optikai elemei,mivel hogy a belső TEC hűtés alaposan lehűtötte,de a szobában viszont 35C°volt. Nagyjából 15 perc volt,amig beállt az "üzemi állapot" Szerencsére ezt többet nem tapasztaltam. De normál állapotból való feléledéshez valóban legalább kell 5 perc,mert a DPSS lézerek érzékenyek a hőmérsékletre,a TEC nemcsak a hűtést,hanem ha hőntartást is elvégzik.
Ebay vagy bármely más online piac,csak NE a magyar harácsoló kereskedőktől vegyél lézert.
Rendben.
Az egyébként nem baj,hogy az áramgenerátort a motorvezérlő tápjáról hajtottam? Természetesen megfelelő a teljesítménye és megfelelő a feszültsége is. Illetve miest ráadom a tápot egyből világítana a lézer,magyarán nem késleltetéssel indítom a lézert.Ez lehet probléma?
Szia, nekem van teljesítmény mérőm. Amikor már látszik a csík oldalról az 40-50mW zöldnél.
Szia!Milyen LPM-ed van?
Saját gyártás,vagy valamilyen gyári műszer? Az szép. Bármelyikért odaadnám a szomszédom fél kezét.vagy inkább mindkettőt
Nem tudom milyen tápról hajtottad,csak annyit ha lehetőség van,akkor a generátor stabil tápfeszültséget kapjon és tiszta modulációs jelet.
Igazából,tökéletes védelem nincs. Még a Lasorb sem véd minden ellen,főleg egy rossz drivertől.Nem lehet hogy ott volt a probléma? Legközelebb,a helyedben a mod bemenetet védeném schottky diódákkal és a tranyó bázisára kötnék egy RC tagot,ami szintén csökkenti a feszültség tüskéket,illetve a soft start-ot is ellátja(ne másodpercekben gondolkod,néhány msec-ben)Vagyis késleltetve indul,de ez inkább biztonságtechnikai dolog. Nekem se indul késleltetéssel a lézer,csak ezeket az alapvető védelmeket épitettem bele és tökéletesen üzemel.Próblámám mindig a nem odafigyelésből .
Szia!
Értem. Nekem úgy volt megcsinálva a táp,hogy toroid transzformátor egyenirányító 3300µF puffer majd erre kötöttem rá a motorvezérlő áramkört illetve a szupepe féle áramgenerátort. Esetleg elkérhetném tőled a te általad megépített áramgenerátor kapcsolási rajzát amiben benne vannak ezek a védelmek is? Esetleg nyákrajz? laszlo987 köszönöm az infókat.
Ha megoldható és neked is könnyebb akkor ide is belerajzolhatod nekem,hogy hová mekkora értékű alkatrészt tegyek.
Ez igy egyszerűbb lesz,nem vet fel kérdéseket:
http://www.die4laser.com/dvd-rec/Die4Drive_files/Die4DriveRev1-2.pdf
1000 hála. Köszönöm.
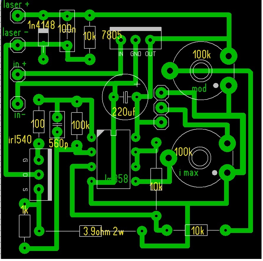
![]() Nézegettem is a rajzot. Egy boltból szeretnék mindent megvásárolni a HQ-ból. Sajnos ott ez az IC "LMH6645MF" nem kapható. Lehet valamivel helyettesíteni? Esetleg LM358-al? A fetet lehet helyettesíteni IRL540-el? Illetve hülyeséget nem akarok csinálni ezért inkább kérdezek.Gondolom itt is közösítenem kell az összes GND-t illetve az összes +5V-ot. A TP2,TP8,TP9-re mit kell kötni? Az R1-el állítom be az áramot? Az R2-vel mit kell offsetelni? Magyarán hol kell mérnem és mennyire kell beállítanom ? Ezeket pedig egyáltalán nem tudom mik lennének: J1,J2,J3,J4.
Ajajj,kiszúrtam magammal...
LM358 mehet IRF FET mehet/5V táp esetében IRL / Ha kicsit jobban átnézed,ez ugyanaz mint a tied,amit épitettél,csak ez egyetlen műveleti erősitő köré épül. Egyértelmű pontokat pedig szerintem nem kell magyaráznom,mint LDc-LDa,current monitor,analogue/TTL drive.Az offset(R2) egyfajta küszöbáram beállitásra való. Nem ezt kell megépitened,csak nincs kedvem telepitgetni kapcsolási rajz szerkesztőket és ezen rajta vannak amiket kérdeztél. |
Bejelentkezés
Hirdetés |











