Fórum témák
» Több friss téma |
Fórum » Csöves erősítő készítése
Ne feledd betartani a fórum viselkedési szabályait, és a topik megmaradásának feltételeit. [link]
A téma átmenetileg fagyasztva lett, hozzászólni nem tudsz!
Köszönöm szépen az eddigi segítségedet. Ki akartam próbálni, de a multim beadta akulcsot. Egyébként ha nincs foglalatom a csövekhez akkor simán forasztjam rá a cső lábára a vezetékeket?
Ezzel csak óvatosan. Ha sokáig melegíted a fém lábat (a búra melegítése nélkül), utána elgázosodhat a cső (nekem sikerült ezt még 2 éve megcsinálom, szerencsére egy "értéktelen" TV csővel). Ezt még soha nem kérdeztem meg itt. Létezik, hogy a láb hőtágulása nyomán mikrorepedések alakultak ki? Nem azonnal gázososdott el, talán pár nap után. Az is lehet, hogy csak véletlen egybeesés volt?
Szerintem nemigen forrasztható a csőláb anyaga, meg nem is nagyon szeretné, hogy agyonmelegítsd. Könnyen megrepedhet a búra a láb mellett (ez egy kényes pontja a levegő kizárásának, mert itt egy másféle (fém) anyagú rudakat kell az üvegnek, akár évtizedeken keresztül is légmentesen körülölelni.
Ha nincs sehol se foglalat a közelben, akkor forrasztás helyett próbáld meg rátekerni a lábra a drótot.
Gyári erősítőkben is (igaz nem csőlábra) alkalmaznak ilyet, hogy a nyákba beforrasztott fém tüskére tekerik rá a tömör vezetéket kb. 10 menettel, forrasztás nélkül. Évtizedeken keresztül masszív kontaktust eredményez. Viszont inkább szerezz foglalatot, használt / régi foglalatokat fillérekért lehet szerezni pl. vaterán.
Imi ! ezt az írást is 5 perc alatt megcáfolnám az szinte 1000% egy vakteszt és meglepődne aki ezt leírta!
Ez az ember még nem hallott igazi Hibrid erősítőt és csak a saját véleményét akarta kifejezni de ez nem igaz a valóság mást takar és aki kételkedik azt szivesen várom egy tesztelésre és ott majd a saját füle az rádöbbenti erre a valós dologra ! A neten sajnos nagyon sok sületlen dolog forog fönt és csak nagyon kicsi a valóság alapjuk ezen írásoknak !
Köszi.
Ha katódból az egyik, anódbol a másik végcsövet hajtom (azt tippelem erre a jobbfajta meghajtásra célzol) akkor más porblémák vannak...vagy nem?, illetve a 6E5P nem tudom mit reagál alul felül 10k Ohmra (vagy hasonló) Szóval inkább egy sima fesz erősítő fokozat és egy fázishasító aminek katódja az egyik anódja a másik végcsövet hajtja? Szerencsésebb?
Szóval ha nem így, de nem is katodinnal akarom hajtani...Akkor az AN féle lebegő parafázisos meghajtás megfelelő lehet?
ott is az "ellenfázis" még át van kergetve kondikon.
Ha nem tudnám, hogy ki építette, akkor is gondolnám, hogy a Te kezed munkája.
Egyszerű, semmi csicsa,a csatlakozók is nagyon illenek hozzá,szóval tetszik,különösen a kalapácslakk festés.Várjuk a többi képet. És mi a véleményed a hangjáról?
Szia.Köszi a tippet már kerestem az okot,de nem mentem semmire vele.Ha megszórná a trafó gondolom hallható volna nagyobb munkapontban is.Mivel direktfűtésű pentóda a végcsövem, tettem be a fűtéskörbe eggy 47 ohm-os huzalpotit és ezen kerestem meg a brumm minimumot és csak eggy kis sercegés-gerjedés hallható de nagyon hallkan ami eggyáltalán nem zavaró,de a hálózati brumm csak akkor szűnik meg teljesen,ha 8 ma-el túlhajtom a csövet.Lemértem az 1 ohm-ot a katódban és ez valójában 0.82 ohm ,okozhat ez mérésben ekkora külömbséget?
Szia mindenki.
Lenne egy kérdésem,a pcl86-os cső mekkora w teljesítményt tud az erősítőből kifacsarni.Előre is köszönöm.
A 8 mA az nem túlhajtás ha azt mondanád 28 mA az már igen ...
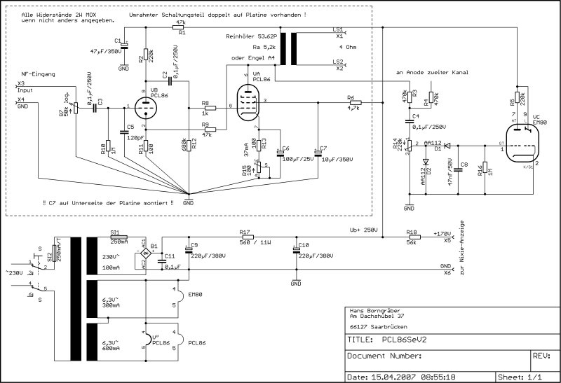
Szia köszike.ez a kapcsolás lenne.Pcl86 em 80
Köszi ez megnyugtató.Igy hagyom ebben a pontban remek hangja van.
A pcl / ecl / 86 az nagyon szép hangzást tud produkálni egy hozzá illeszkedő kimenővel és ha még jó testes is a kimenő akkor meg semmi gond , szerintem ne ragaszkodj annyira az ajánlott nyugalmi beállításához , állítsd a brumm minimumra és ott lesz a jó , és ez az érték közel azonos az ajánlott értékhez de nem ugyan az .
Köszönöm az elismerést mindenkinek. A hangját igazából még nem is hallottam. A melóhelyen raktam össze, ott brumm mentes volt. Munkapontok is jók voltak. Ma hazahoztam rákötöttem a hangfalakra. Bekapcsoláskor erős brumm az egyik oldalból csövek nélkül is. Szét kell szednem mert valami lett vele.
Ez arra vonatkozik, hogy az ellenállások 2W-osak legyenek, ha másképpen nincs jelölve, de a teljesítménye is max ekkora lehet.
Úgy emlékszem nem írtad hogy DHP végcsőről van szó...
Mondjuk nem egyszerű 1 Ohm környékén a "pontos" ellenállásmérés, de nem is lehetetlen.... Kritikus esetekben 10 Ohmot teszek be, amit bemérés után rövidrezárok... Furcsa brummokat néha gerjedés is okozhat... További sok sikert!
Sziasztok,
Egyik haver áthozta a gitárerősítőjét mert szegény leejtette és az egyik poti tengelye kitört. Szétszedtem, kiderült hogy 2 ellenállás el van égve. Ezek az ellenállások az EL34 segédrácsára mennek rá egy elko kondiról. A két ellenállásból az egyiken lehetett csak mérni érdemi értéket ez 400 Ohm volt, ki is cseréltem ilyen értékre, bár szerintem több kéne. Sajna rajzom nincsen. Az a poti ami kitört az a ECC83 és a 2db EL34 fűtőkörébe van betéve a brumm miatt. Nos kicseréltem a potit és a következő történik: Ha eltekerem a potit a max állásból, felizzik az anód. Ha max álláson van és úgy adok rá jelet akkor kékes felhő van a csőben mintha gázas lenne. Van valakinek ötlete mi lehet?
Már megint itt vagyok, és kérdezek remélem nem gond Egy ilyen kapcsolást nem lehetne használni elő erősítőnek? Esetleg egy részét felhasználni?
Update:
Volt időm játszadozni az erősítővel, közben kiderült a a foglalatok se a legjobbak. A fűtőkörbe betett potinak semmi köze az anód izzáshoz, mint kiderült. Legutóbb azt produkálta, hogy bekapcs, szépen működött pár percig, aztán felizzik az anód.
Szia,
Gyors ránéztem a rajzodra. ECC82-nek nem kevés a 12V anódfesznek?
Helló ! A tapasztalt szakiktól kérdezném, hogy szerintetek érdemes "alacsony" feszültségű csövest építeni ?
Vannak olyan előfokcsövek, amik max. 150 meg 130 V-ot kaphatnak.
Szia. Biztos nem kevés. CIROKL is épített ECC82-vel füleserősítöt 12V tápfesszel
Építeni mindent lehet, más kérdés hogy szól. AVA csöves füleserősítő (katódkövető kimenet) 2xECC82 véggel 140 V-ról megy.
CIROKL dicsérte a hangját szóval szereintem azzal nincs gond.
|
Bejelentkezés
Hirdetés |








