Fórum témák

» Több friss téma
Fórum » Lézershow építése
 
Témaindító: sportcipo, idő: Júl 21, 2006
Témakörök:
Lapozás: OK   89 / 138
(#) epyn válasza epyn hozzászólására (») Nov 22, 2011 /
 
Utánaolvasgattam,van egyfajta megoldás:
A tápot,amivel a generátort táplálod,előbb hagyni kell,hogy feléledjen,a bekapcsolási tranziensek lefussanak.
Utána érdemes ezt a feszültséget a generátorra kapcsolni,egy relével.
Lehetséges,hoyg ez miatt ment tönkre a diódád.
(#) szlaci001 válasza epyn hozzászólására (») Nov 22, 2011 /
 
Simán egy 555-el késleltetve relé nélkül is lehet kapcsoltatni. Az enyém így lett még valamikor építve, és bírja.
(#) Directors válasza epyn hozzászólására (») Nov 22, 2011 /
 
Köszi.
Akkor rakok egy késleltetést bele.Akkor a közös tápra mehet amibe a puffer, egyenirányító és maga a motorvezérlő van?
Külön feszültségstabilizátor pedig nem kell bele gondolom mert ott a 7805-ös IC ami pont ezt a célt szolgálja.
(#) epyn válasza Directors hozzászólására (») Nov 22, 2011 /
 
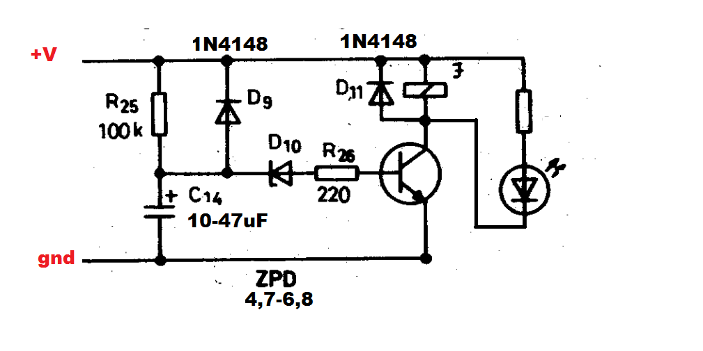
Egy fióktakaritó időzités,alkatrészek cseréjével beállithatod a nagyjából 2-4sec bekapcsolási késleltetést,több nem kell.
Bármely npn kisjelű tranzisztor jó,a zénerek is mindegy.
A relé pedig a generátornak kapcsolja a feszültséget.
Ha a nyákodon ott van az 5V-os stab kocka,akkor jó.

idő.png
    
(#) Directors válasza epyn hozzászólására (») Nov 22, 2011 /
 
Köszi.
Szerencsém van mert van mindenhez alkatrészem.
Mit javasolsz egy külön tápot adjak a lézernek vagy közösen kössem ami a motorvezérlőt is hajtja?
Te hogy oldanád meg?
Egyébként ha külön tápról fogom hajtani akkor egy kapcsolóüzemű táp lesz a lézernek.
(#) epyn válasza Directors hozzászólására (») Nov 22, 2011 /
 
Miért bonyolitanád?Trafós tápod van?Lead elég teljesitményt hogy kiszolgálja a motorokat,ventillátort és a diódát?Akkor meg nem kell a plusz,szerintem.
Nekem/nálam/ más a helyzet,mert 3 táp is van a dobozban,mindegyik smps,de mindegyiknek megvan a szerepe.
(#) Directors válasza epyn hozzászólására (») Nov 23, 2011 /
 
Igen elegendő a teljesítménye.
Akkor 1 táp lesz csak.
köszi
(#) Directors válasza epyn hozzászólására (») Nov 23, 2011 /
 
Szia!

Megépítettem a kapcsolást amit adtál de ez nem jó.
BC546-os tranyót raktam bele + 2db 1n4148. Zenernek pedig 12V-osat. A kondi 22uF.A feszültség pedig 12V.
Biztos,hogy jól raktam össze.
Ha a zenert bekapcsolt állapotban rakom a helyére akkor meghúz a relé de ha kikapcsolt állapotban belerakom és eztán adok neki tápot akkor nem húz meg.
(#) Directors válasza epyn hozzászólására (») Nov 23, 2011 /
 
Most néztem a másik diódám nyitó áramát. 100mA-nál kezd nyitni.
Ennek is lehet adni 280mA körül?
Állítólag 50mW-os. zöld
(#) Directors válasza epyn hozzászólására (») Nov 23, 2011 /
 
Sikerült megoldani a késleltetést.
(#) laszlo987 válasza Directors hozzászólására (») Nov 23, 2011 /
 
Annyit el kell hogy bírjon. 280mA-t.
(#) epyn válasza Directors hozzászólására (») Nov 23, 2011 /
 
12V tápnál jó hogy nem lesz jó,ha a zéner is 12V-os.
Gyak.az egész tápfesz azon esik,a bázisra meg nem jut semmi.
Nekem ugyanezen kapcsolás van a generátorban,csak nem relés,hanem a meghajtó OPA bemenetét zárja le.
(persze ez igényel még egy tranzisztort)Tökéletes,biztonságos,4sec késleltetés és megoldva az interlock funkció is.
(#) Directors válasza epyn hozzászólására (») Nov 24, 2011 /
 
Köszi és neked is laszlo987.
A másik késleltetőt azt 2sec-ra állítottam.Gondolom ez is megfelelő.

Egyébként ez a modul 13mm szóval egy másik hűtést igényel ez a lézer.
(#) laszlo987 válasza Directors hozzászólására (») Nov 24, 2011 /
 
Szivesen.
(#) Directors hozzászólása Nov 30, 2011 /
 
Üdv!

Az árammérőt az áramgenerátor és a tápforrás közé kell bekötni és úgy beállítani a lézernek a megfelelő áramot igaz?
Magyarán nem a lézer és az áramgenerátor közé.
(#) Szebence válasza Directors hozzászólására (») Nov 30, 2011 /
 
A lézer és az áramgenerátor közé kell!
(#) Directors válasza Szebence hozzászólására (») Nov 30, 2011 /
 
Értem köszi.
Ennek a lézernek megfelelő hűtéssel bírnia kellene a hosszútávú üzemeltetést is igaz?
(#) Szebence válasza Directors hozzászólására (») Nov 30, 2011 /
 
Megfelelő hűtés mellett midnen lézernek bírnia kell a hosszú távú müködtetést. A kérdés, hogy kinek mi a megfelelő hűtés.
(#) Directors válasza Szebence hozzászólására (») Nov 30, 2011 /
 
Értem. Nekem csináltak hozzá hűtőtömböt amelynek a méretei : 30mm széles 25mm mély és 30mm magas alutömb. A lézer és az alutömb között a kapcsolat pedig megfelelő.
Gondolom ez így megfelelő lehet.
(#) epyn válasza Szebence hozzászólására (») Nov 30, 2011 /
 
Hiába stabil 25C°,ha egyszer 1,5* akkora áramot adsz neki,mint amennyi a gyári adatlapon szerepel.
A 10000h(ált. ennyit ad meg a gyártó)az üzemi áram alatti és a stabil 20-25fok dióda hőmérséklet esetében értik,de ez sem garantált.
(#) Szebence válasza epyn hozzászólására (») Nov 30, 2011 /
 
Nem írta, hogy 1,5x nagyobb áramt akar neki adni, vagy semi hasonlót.
A kérdés arra irányult, hogy rendes hűtés mellett hosszú távon lehet-e üzemeltetni. Mert ugye a pointerekre rá is van írva, hogy maximum 30 másodpercig nyomd a gombot, utána tarts ugyanennyi pihenőt, hogy ne melegedjen túl. Most ha megcsinálja neki a megfelelő hűtést, akkor ugyanazzal az árammal hosszú távon is működhet al ézer.

Igen a gyári adatok sem garantáltak, eléggé érzékenyek a lézerek, de minden esetre ha normális hőfokon tudja tartani a lézert, akkor hoszútávon is működőképes lehet (normális áramok mellett).
(#) epyn válasza Szebence hozzászólására (») Nov 30, 2011 / 1
 
Hogy meddig működik egy lézerdióda,na,arra aztán nincs garancia.Mindig van/lesz valami tényező.
(#) Directors válasza epyn hozzászólására (») Nov 30, 2011 /
 
Na jó én most fejeztem be az egészet. Beállítottam 220mA-ra bekapcs és működik.Majd ki mert írtam ide aztán ismét be és semmit nem csinál. Az áramot felveszi de ennyi.Nagyon picit pirosan világít ennyi.
Én feladom. Normális hűtés megvan neki illet áramgenerátor és még késleltetés is,hogy ne egyből kapja meg az áramot és így is megpusztul. Nem akarom elhinni,hogy ennyire gagyi kaka legyen az egész.
(Hihetetlen,hogy lehet ekkora béna,hogy valami megint nem jó. )
(#) epyn válasza Directors hozzászólására (») Nov 30, 2011 /
 
Sajnálom,hogy nem akar összejönni.
De nem hinném,hogy a Te hibád,
Idézet:
„Mindig van/lesz valami tényező.”

Egy rossz alkatrész,zajos tápegység,esetleg a dióda ESD-t kapott.
Biztos,hogy jól mér az a műszer?
a 220mA az valóban annyi?(lemerült telep esetén néha furcsákat szoktam én is mérni
(#) Directors válasza epyn hozzászólására (») Nov 30, 2011 /
 
Nem jelzi a multi,hogy le lenne merülve az elem.Kapcsolóüzemű tápegységet kötöttem rá. Egy laptopnak a töltője volt ha jól tudom.Ám annyira fura mert a kis 5mW lézerem amit a hq-ban vettem az még mindég megy pedig vagy 5-10 buliba működött egész éjszaka és a saját áramgenerátora van rajta.
Egyébként ez mit jelent,hogy picit pirosan világít a dióda még benne?

Még talán annyit megpróbálok,hogy szerzek egy rossz dvd írót és abból kioperálom a diódát hátha az nem hal meg.
(#) laszlo987 válasza epyn hozzászólására (») Nov 30, 2011 /
 
Szerintem ne add fel, aludj egyet és gondold át újra lehet meglesz a a hiba...
Directors-nak írtam.
(#) epyn válasza Directors hozzászólására (») Nov 30, 2011 /
 
Igen,ki kell próbálni az áramgenerátort egy másik,nem felhasznlandó diódával.
Az hogy egy picit piros,az annyit jelent,hogy mivel az infra 808nm-en sugároz,ezt emberi szem nem látja,de a sugárzási spektrumában van egy nagyon gyengén de látható vörös hullámhossz is,illetve egy a 808 nm feletti rész is,.Ugyan ezért lehet látni a pirosas fényt a CD lejátszó lézerében is(az 780nm-es)
Valahogy igy:

Fig_50_1.jpg
    
(#) Directors válasza epyn hozzászólására (») Nov 30, 2011 /
 
Magyarán a dióda jó csak valami tönkrement benne?
(#) epyn válasza Directors hozzászólására (») Nov 30, 2011 /
 
Ha nem képes a kristályt gerjeszteni,akkor nem jó a dióda.
Neked most van egy LED-ed a pointered-ben.Ha a lézerdióda a küszöb áram alatt üzemel,akkor LED-ként viselkedik,a küszöbáram felett indul meg a lézersugárzás.
Szintén LED,ha tönkrement.A spektrumát még leadja,de nincs elég energia.Szebben esetleg a témában "fejből jártas" kollegák fogalmazhatják meg.
(#) Directors válasza epyn hozzászólására (») Nov 30, 2011 /
 
Értem,hát sajnálom.
Na mind1 ez van. Majd talán ha lesz már saját jövedelmem akkor majd megpróbálkozok újra vele de egyenlőre sok volt a beleölt pénz.Ha találok dvd írót akkor azt megpróbálom mert az nem drága,talán még ingyen is tudok szerezni.
Ja és köszönök szépen mindenféle segítséget mindenkitől.
Következő: »»   89 / 138
Bejelentkezés

Belépés

Hirdetés
XDT.hu
Az oldalon sütiket használunk a helyes működéshez. Bővebb információt az adatvédelmi szabályzatban olvashatsz. Megértettem