Fórum témák
» Több friss téma |
Fórum » NYÁK terv ellenőrzése
Rárajzoltam az áramkör többi részét. a Végfoktól lejjebb 2sáv előfok látható elvileg. A poti helyett két ellenállással oldottam meg a hangerőszabályzást mivel csak fix beállításra lesz szükségem. Alatta 2darab szűrőáramkör, remélem semmiféle elkötés nincs már rajta. Leginkább ami érdekelne, hogy gerjedés és ilyesmi szempontokból ez így működne-e ? ( szürkével az átkötések vannak jelölve ,a két nagy gombóc pedig a hsz-k érintkezői)
Üdv.
Egy ellenörzésre lenne szükségem, már nem bízok magamban, ezt a nyákot harmadjára tervezem és készítem el... Bár érzem hogy jó lesz, de azért ti is nyugtassatok meg hogy jó. Ha valamit nem sikerült érthetőre terveznem szoljatok elmagyarázom. (PIC lábfeliratokat ne nézzétek, lehet nemjó, lusta voltam kiszedni amit alapbol adott a progi.) Köszi előre is.
Szia! Időbe telik amíg átrágja rajta magát az ember. Addig, hogy ne unatkozz: a nyáktrafó megcsapolásától induló test nem megy sehova. A hozzá kapcsolódó puffer kondik lábait forgasd az egymáshoz legközelebbi pozícióba és használj széles vezetősávot, hogy a töltő csúcsáramok minél kisebb feszültségesést hozzanak létre ezen a szakaszon.
Tényleg, én fél nap alatt nem veszem észre az ilyesmiket! Azt is csillagpontba illene? Mindegy hogy az Ne5532, vagy TL 074 csillagjába kötöm ?
A szűrőt jónak látom.
Sajnálom a sok szép csillagpontodat, de jobb lenne ide GND kitöltést alkalmazni és bele vezetni mindent ami a testre megy.
Vártam a válaszod egy ideje mikor rájöttem ,hogy lapozni kéne...
Azért csináltam csillagpontosan ,mivel az előző földkitöltéssel készült, és nem állítom hogy amiatt ,de búgott eszeveszettül ,egyetlen-egyszer sikerlüt megszólalásra bírni csupán.
Tehát az előző verzió ,nem állítom hogy a földterületes földelés miatt, de miután már szerintem az utolsó hibát is sikerült kijavítanom, még mindig búgott, nem volt tökéletes.Emiatt csináltam most csillagpontosra.(próbapanelon már tökéletesen működött csillagpont alkalmazásával)
Mindenesetre hiszek neked ,gondolom ,nem egy HF erősítő volt eddig a kezedbe. Ha a napokban lesz időm ,csinálok egy földterületes verziót ( meg talán a régiről részletes dokumentációt, mi lehet abban még rossz, hiba amit esetleg érdemes lenne nem elkövetni)
Így is lehet természetesen. Az NE5532 csillagpontját kötném a táphoz.
Az IC-k mellett - ha nem gond - hozz létre helyet a +/- táp 100uF+100nF hidegítésének. Nem kell egyelőre beültetni, de jó lesz medveriasztónak.
Szóval az előző üzenetem miután harmadszor is elveszett, elfelejtettem, szóval ezzel a GND területes megoldástól a kudarc mellett azért is óvakodtam, - semmiféle magyarázatom nincs rá - de nekem ott kezd fura érzésem lenni ,amikor a végfok nemszimmetrikus táp negatívját 1 "pontba" kötöm a +/- 12V GND-jával. Persze így is végül is egy pontnak tekinthető. Majd jelentkezek ha lesznek fejlemények.
Hali. Megcsináltamezt a kapcsolást de nem nagyon akar működni. Folyamatosan -1 et mutat. Csináltam hozzá nyákot de egy picit siettem vele. Ha valaki megnézné mi a hiba azt megköszönném.
Lemaradt az LCD típusa.Bővebben: Link
Hello!
Nem látom benne a hőmérő diódát, de még a helyét sem, ahova kötni lehet. Ha nincs benne, kiakad mínuszba. (Mert éppen azt jelzi..) üdv! proli007
Igen, ezt valóban elfelejtettem de ha bekötöm a lábakhoz a diódát akkor sem történik változás.
Az hibának számít ha csak azokat a lábakat forrasztottam be az LCD-nél és az IC-nél amelyek csatlakoznak valahova?
Hello!
Elvileg nem okozhat gondot. Mérj feszültséget, a 32-es lábhoz képest. A 30-as ponton. Majd ugyan ezt a feszültséget állítsd be a 31-es lábon a VR2 potival. Ekkor már nullát kell mutatni a műszernek. Majd mérd meg a referencia feszültséget a 36-os lábon. kb. 200mV-nak kellene lenni. üdv! proli007
A 30-32 láb között 0.44V, a 31 lábon semmi, a ref. feszültség pedig 5.6V
(valami nem jo.)
Hello!
De nem ám! Ráadásul 5,6V semmiképpen nem lehet, még akkor sem, ha 1Mohm helyett 1kohm-t tettél bele. A plusztáphoz mérve a 32-es Common lábon kb. -2,8V feszültségnek kell lenni.. VR2-nek valahol középállásban, VR2-nek, kb. 80%-on.. VR2-ő tetején a 32-eshez képest, kb. 835mV, A VR1 tetején, kb. 250mV feszültségnek kellene lenni. De keményen Offolunk. Gatyavizit lesz! üdv! proli007
Nem bajlódtam vele sokat ,szerintem annyiból nagyon hasznos volt a csillagpontok kialakítása, hogy most a szükséges helyeken biztos ,hogy kellő széles a vezetősáv. Itt a remekmű, a csillagpontokat nem szedtem ki ,csak a szigetelő sávot 0-ra állítottam a földeknél. Kérdésem ,azon kívül ,hogy helyesen cselekedtem-e, még az lenne, hogy érdemes lenne-e néhol lezárni (megszakítani) a területet, például bal lentről 40milinél ahol a sávszűrő két bemenete össze van kötve, ott esetleg mintha hurkot alkotna ha elég messziről nézi az ember.
Hogy tűnik el egyik pillanatról a másikra...
Nagyon szépen alakul!
Egy szörnyű gyanúm támadt a füles erősítős témát olvasgatva. A nyáktrafó ráfogja szabadítani a "medvét" a sávszűrőre! Legjobb tudásom szerint azt javaslom: készíts a tápoknak külön nyákot. Az aszimmetrikus táp GND-jét a végtranyók kollektorához legközelebb eső helyre, a szimmetrikusét az NE5532 melletti csillagpontba kötném be. Ezzel kizárhatónak tartom, hogy GND-n zavart okozó áram folyjon. Lehet nagy munka lesz, de a nyáktrafókról szerzett információim alapján elkerülhetetlennek tartom. Volna még csinosítani való is. Az NE5532 és a végfok közötti átkötéseket különösebb átalakítás nélkül párhuzamossá lehetne tenni. A bal alsó szűrő blokkot átrendezném olyanra mint ami felette van, hisz egyformák. Így rendezettebb látványt nyújtana az áramkör.
Értem, ebben az esetben viszont szerintem ismét a csillagpontos verzióból érdemes kiindulni. Csináltam egy vegyes verziót, a végfok rész hasonló kivitelben működött már próbapanelon. A végfokot most elszigeteltem a többi részről . A tápot is elszigeteltem. Mi a véleményed erről? Néhol talán vannak még esztétikai hibák ,de szerintem most már kezd jó lenni. A szűrőáramkör bal felénél viszont nem teljesen vagyok biztos hogy jóra gondoltam, kicsit átrendeztem esztétikusabbra. Néhány Föld-vezetősávot eltöröltem ott (0 "izolációs" távolsággal ,amik ügye már csak szemléltető szerepet töltöttek be) a rendezés miatt ez ne zavarjon meg. Na ,talán semmi hasznos infót nem felejtettem ki, itt a rajz.
Sokkal rendezettebb lett! Az IC-k negatív tápjai áldozatul esetek, de az könnyűszerrel pótolható.
Továbbra is ajánlom, hogy a nyáktrafót vedd le a panelról, mert kíméletlenül meg fog mindent szórni. Egy külön nyákon kéne elhelyezni, és ott egyenirányítani-szűrni a végfok tápot is. Csak pufferelt egyenfeszültség menjen az erősítőhöz.
Értem, tehát úgy zavar, azt hittem a földelésen keresztül. Nos ez a külön panelon kicsit problémás, hisz ez egy hangsugárzó hátára lenne szerelve, de most már tudom mire kell nagyon figyelnem ,és hogy a "prototípus" valószínűleg miért nem működött úgy ahogy kell. csak hogy további nehézségeket vigyek a dolgokba, a legvéglegesebb verzióba kapcsolóüzemű tápot használnék ,viszont akkor azt lehet ,hogy valahogy jó távol igyekszem majd elhelyezni. Köszönöm szépen az eddigi segítséget és tanácsokat. Akkor én a tápot külön szedem teljesen, és a napokban kimaratom. Majd jelentkezek a fejleményekkel !
Rendben! Ne feledkezz meg, hogy az IC-knek vigyél negatív tápot, mert az is beolvadt a GND-be.
Ha nem végleges a trafós táp, akkor csináld légszerelve.
Igen a negatívot nem felejtem el, bár most nem is értem a táp "-" mit keres a csillagpontban, de a +-tápot ki fogom vezetni , és egyenlőre külön tápról fog menni . A kapcsiüzemű táp is szerintem külön lesz a dobozra szerelve, miután a zavarszórását sikerül majd enyhítenem kellőképp
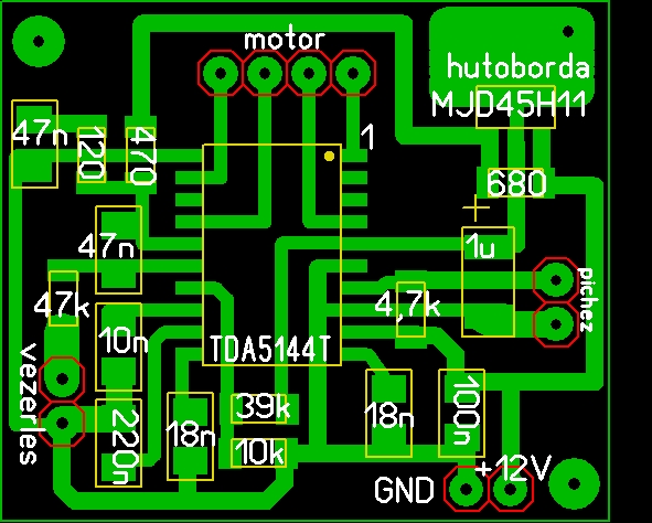
Sziasztok! Valaki megnézné hogy van e benne hiba?
Hello! Én az MJD bázis-emitterét fordítva látom bekötve. üdv! proli007
Szia köszönöm javítva!
Esetleg más észrevétel? |
Bejelentkezés
Hirdetés |










(valami nem jo.) 







