Fórum témák
» Több friss téma |
Fórum » JLT-02 analóg forrasztóállomás
Szia!
Én az első(sárga-jlt02) pákát választanám. Sokféle olcsó, nagyon jó minőségű hegy van hozzá, és nagyon bírja.
Köszi!
Most újra elolvastam a topic elejét, és ráakadtam, hogy a 28003-ban a pákából csak két ér van bekötve, tehát nincs hőelem. Akkor hogyan működik rajta hőmérséklet szabályzás?
Én nem olvastam vissza, de hőfokszabályozás működhet, akár egyszerű fázishasítással is. Csak visszacsatolás nincs benne, hogy valójában mennyire meleg a páka hegye.
Ergo, ha túl melegnek találod, visszább csavarsz rajta, de ettől még szabályozható.
Üdv mindenkinek!
Egy kis segítségre lenne szükségem. Megépítettem az említett forrasztóállomást, de nem akarja fűteni, csak a bekapcsolást jelző zöld led világít. Nem vagyok annyira jártas a témában, hogy tudjam merre kezdjem el keresni a hibát. Az IC 1-2-3 lábán nem mérek semmilyen feszültséget, a 8-9 lábon szintén, a 10-es lábon pedig 1,65V-ot mérek ha rajta van a páka. A potméterek tekergetésére nem változik semmi. Az alkatrészeket és a panelt már átnéztem, nem találtam rajtuk hibát. Ha valaki tud segíteni, kérem szóljon! Idézet: „....az említett forrasztóállomást.....” S melyik lenne az? Mérd meg az IC tapfeszultseget igy kezdésnek, mig pontositjuk mely kapcsolasrol is beszelunk.
Először is köszönöm a gyors választ.
A kapcsolások közt található vzoole féle forrasztóállomás. Az IC 7.2V feszt kap.
Egy buta kerdes
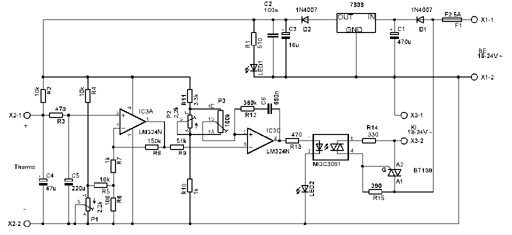
, a pakanak meg van a 24V koruli feszultsege, a futeshez? enyem 15V-tol mar futott Szerintem a 7.2V egy 7808 kimeneti feszultsegekent keveske. elvileg +-0,1V belul dolgozik Az IC1es laban a thermoelem erositett feszultsege jelenik meg, amit az IC 9es laban hasonlitunk ossze a 10es labra beallitott feszultseggel. Ha az kisebb akkor a 8as lab magas szinten lesz, amit az optodiak-on keresztul a LED2 is jelez. S az optodiak kimeneten keresztul kap a paka tapfeszultseget.
Gondolom ezt epitetted meg.
Meg egy kerdesem lenne. Mirol taplalod az elektronikat? AC vagy DC-rol? Bar a DC taplalas pont az ellenkezo hibat produkalja.
A működés elvét még úgy ahogy értem is. A kapcsolási rajzból kiindulva, a thermoelem + lábán is valamilyen feszültséget kellene mérnem, ha jól gondolom. De ott sincs fesz, csak ha leveszem róla a pákát. a trafó egy elég méretes 2*24V-os. Ha a triakot egy ellenállással rövidre zárom, akkor fűti is rendesen a pákát. a 7808-ból is már csak 7.9 jön ki, ami átmegy a d2-es diódán, azon esik le 7,2-ig. Szerintem nem ez lesz a gond.
Ha lehúzom a pákát, akkor az IC 1-es lábán 5,9V, a 2-es lábán 0V, és a 3-as lábán pedig 7,15V jelenik meg.
Valoban, ott a D2 diofa
.A thermo elem akkor "termel" feszultseget ha no a homerseklete, minel magasabb annal nagyobb a potencial kulonbseg a 2pontja kozott. Eszkozolj egy merest a futoegyseg ellenallasanak ellenorzesenek iranyaba lehet, hogy szakadt?
Namost. Manuálisan rövidre zártam a triakot egy ellenállással. Elkezdett fűteni. Mértem közben a thermoelemet. Annak is nőtt az értéke. Az IC 1-es lábán is megjelent olyan 1,3V, a 8-as lábán pedig olyan 6V. Az optotriak 1-es lábán 4V mérhető. Tehát már csak 2V kellett volna neki, hogy nyisson. A trimmer potikkal nem tudtam annyira elállítani, hogy ne tudjon magától elindulni?
Szerintem nezzd meg azt az optocsatolot,
mert az R13 (470 Ohm) csak a diodak aramkorlatozoja funkciojat tolti be. Az LM324-t kiveve, kivulrol vezerelve a MOC-t Idézet: „Szerintem a trimmerekkel nem allithato el annyira, hogy ne tudjon indulni.”
phúúúúúú!
Valaki becsempészett egy 470K-s ellenállást a 470-esek közé. Most már nekiindult fűteni, meg szabályozni is, csak nem elég stabilan kapcsolja ki (sűrűn és szabálytalanul villog a led). De erre olvastam valamerre egy megoldást. Amúgy csak egy kérdés. A maradék két m.erősítő bemenetét nem kell földre lehúzni?
Szepen lassan csak a vegere ertunk az elesztesnek
.Gratulaciom fogad, ugyes voltal En nem huzztam le a 2kimenetet foldre, s a gyors villogas sem zavar. talan igy kisebb hotartomanyon belul szabalyoz a tobb rovidebb futessel.
Köszönöm!
Már csak szépen be kellene dobozolni és teljes lenne.
Nincs mit!
Szivesen........ Itt egy modozat a hatra levo reszhez..
Helló
Remélem nem gond hogy itt teszem fel a kérdésemet de ez tűnt a legalkalmasabb helynek. Nekem szükségem lenne egy 12V-os páka vezérlésre egy HAKKO 911 vagy HAKKO 941-hez. Olyanra lenne szükségem ami kihasználja a páka hőelemét. Ha véletlenül valaki találkozott már ezzel a típussal és épített neki vezérlést akkor kérem ossza meg velem, de egyéb 12V-os vezérlések is jöhetnek. Előre is köszönöm.
Szia!
Itt lathatsz egy rajzot a lehetseges vezerlorol. [Vzolee fele] Amint lathatod a vezerles stabil 8V-rol megy, melyet a 12-24V AC-rol nyer. Egyeb kerdesed? ![]() Bar az emlitett pakakat NEM ismerem
1 nagyon hasonlót már építettem de nem működött. Ezerszer átnéztem már de nem találtam hibát és a páka viszont működik.
Ezen a kapcsoláson a trimmer potikat mennyire kell állítani?
Ezen kapcsolas 2fajta veggel talalhato itt.
Van egy Triak-os - mint a kep- AC uzemu megtaplalas esetere, Illetve egy FETes DC taplalashoz. Nem mindegyt melyiket hasznalod. En is meg epitettem, mit itt oly sokan, es mondhatjuk elsore indult . A potikat erzessel allitottam be, nem mertem ertekeket rajta.
Értem. Köszönöm szépen a segítséget. Kipróbálom ezt a kapcsolást.
nincs mit. Ha gondod akadna kiabalj es segitunk.
Rendben. Lenne is 1 kérdésem. A kapcsolásban lévő MOC3061-et helyettesíthetem egy MOC3063-al?
En bele tennem, az adatlapja alapjan
Ok. Köszi
Üdv!
Vettem egy gyári JLT-02-t, és van egy kis gondom. Nem igazán vagyok tapasztalt hobbielektronikában, ez az első állomásom. A gond, hogy szerintem nem fűt rendesen. Az ón kb. 360 foknál kezd olvadni. Van itthon forrasztószalmiák, max. hőmérsékleten (420) belenyomtam, és nem történt semmi. (még csak nem is füstölt) Mi lehet a gond?
Szia!
Na ez érdekes jelenség... Gyáriban még nem láttam ilyet, de először mérd meg egy hőmérős multival a páka hőmérsékletét. Ha nincs ilyen multimétered, akkor mérd meg a termoelem által előállított feszültséget. Valahol van itt a topicban egy táblázat is, de sajna én az enyémet most nem találom... (Keresd meg, és mérj, akkor okosabb leszel, hogy mi nem jó.)
A termoelem feszültsége mutatja meg páka belső hőmérsékletét ugye? Az állomáson van ledes visszajelzés, ott azt a hőmérsékletet látom, amit a potival beállítok.
Állíts be vele, kb 300 fokot, várd meg, amíg felmelegszik, húzd ki, és a hőelemén mérjél feszültséget. Ha a szoba hőmérséklet 20 fok, akkor kb. 13 mV-ot kell mérned. Ha nem, így lenne, akkor valami nem működik, vidd vissza oda ahol vetted.
|
Bejelentkezés
Hirdetés |




, a pakanak meg van a 24V koruli feszultsege, a futeshez? enyem 15V-tol mar futott 
.






