Fórum témák
» Több friss téma |
Fórum » LED-es lámpa, meghajtó áramkör
Ket dolog lehet:
1. Vagy nem egy iranyba kototted be valamennyit (ezek nem karacsonyfaizzok, a polaritas fontos) 2. nem kapnak megfeleloen magas feszultseget (arammal kell oket hajtani, ami egy megfeleloen magas fesz hatasara kialakul rajtuk, de legalabb a nyitofesz rajta kell legyen). A szakadast kizartam, mert ugye irod, hogy kulon-kulon vilagitanak.
Kedves fórumozók. Egy ledes és halogén elemlámpa áramkörének javításásban kérném a segítségeteket.
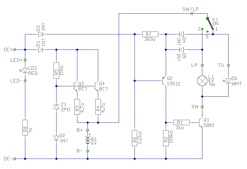
A lámpa egy 6 voltos zselés akkuról működik, ledek és egy halogén izzó van benne melyeket egy 3 állású kapcsolóval lehet kapcsolni (kikapcsolt állapot vagy led vagy halogén izzó) Van egy kis töltő adaptere is amivel az akku tölthető ezt a piros led jelzi. Sajnos nem tudni miért de nemrég a lámpa paneljében azt hiszem töltéskor kiégett két (a kérdőjellel jelzett) ellenállás és a Q3-Q4 is felpúposodott. Az ellenállásokon még mérhető valami (R3: 4,7 Ohm, R4: 10 Ohm) de ez nem hiszem, hogy az eredeti értékük lehet mivel teljesen szétégtek. ezen alkatrészek cseréjében kérném a segítségeteket. Milyen értékű alkatrészeket rakjak be R3-R4 Q3 és Q4 helyére? Q1 és Q2-t még nem mértem, hogy jók-e... köszönöm a segítségeket
Hello!
- Nem tudom milyen értékűek voltak az ellenállások, de valószínűleg Zolinak igaza van. - Viszont a sikerhez hozzá járulok, azzal, hogy lerajzoltam az áramkört. A PNP tranyókkal nem tudok egyetérteni (bár ugye a katalógus is ezt mondja) mert szerintem ide NPN tranyók kellene Q3 és Q4 helyére. Mert értelmezésem szerint azzal működik úgy ahogy kellene. - Ha bekapcsolod a töltőt, akkor LD1 Led világít. R5 ellenállás kinyitja Q3-4 tranyókat, és R3-4-en megindul a töltés. Értéküket, a töltő feszültségéből, és teljesítményéből talán meg lehetne saccolni. Vagy is az ekkori töltőáramot. - Ha az aksi elérte a töltési végfeszültségét, Z1 korlátozza a feszültséget, így a tranyók megfogják ezen az értéken, a töltőáram csökkenni kezd, mert a tranyók zárnak. - Ha bekapcsolod valamelyik lámpát, D4-vagy D5 diódán keresztül feszültséget kap Q2 tranyó emittere. R6/R7 bázisosztón keresztül kinyit és ezzel nyitja Q1 tranyót. A bekapcsolt lámpa éghet. - De ha közben bedugod a töltőt is, akkor az magasabb feszültségre emeli Q2 bázisát, mint amin az emittere volt. Erre Q2 és ezzel Q1 lezár. Vagy is töltés alatt nem éghet a lámpa, hiába van az bekapcsolva. Ennyi a működése. (Gondolom a világító Led-ek előtt előtété ellenállás vagy áramkorlátozó áramkör is van amit én nem ábrázoltam.) A rajzot (ellenállás értékeket, kapcsoló pozíciószámokat) ellenőrizd le, mert nem látok mindent. üdv! proli007
Nagyon köszönöm mindkettőtök értékes segítségét!
Nekilátok, berakok 2X4,7 Ohm 2W-ot. Az IC katalógus szerint Q3-Q4 S8050 (MPS8050) NPN típus, bár Q3 kicsit megégett és már csak annyi olvasható rajta "050" ebből gondoltam, hogy ugyanaz mint Q4... Mégegyszer nagyon köszönöm a segítséget Szuper emberek vagytok!
Sziasztok!
Az lenne a kérdésem, hogy a lenti linken látható LED működtetéséhez milyen elektronika kell, és lenne-e valami egyszerű kapcsolás amivel pl számítógép tápegységről működne! Valakinek van tapasztalata hogy mekkora fényereje van egy ilyen LED-nek? Én egy 150 wattos reflektort akarok LEDesíteni, mert az 500 wattos már xenonosítva lett, de ide elég lenne kissebb fényerő is, azért gondoltam a LEDre! Aki tud segítsen! Erre gondoltam. üdv PIXI
150W helyettesítéséhez én 20W-os ledet javaslok.
Ha a vaterán vásárolsz ott találsz ledmeghajtó tápegységeket is. Pl: Bővebben: Link
Hali!
Köszi a segítséget! Hát ahogy nézem a xenonos verzió olcsóbb sokkal és a fényerő is sokkal nagyobb, de ott sajnos a számítógép táp miatt nem lehet azonnal visszakapcsolni, mert akkor letilt a tápegység valamiért, és x időre áramtalanítani kell! De akkor lehet a xenon megy abba a feribe is, mert így már elég drága lenne a LEDes verzió!
Sziasztok! Van egy 10 W-os fehér ledem, szeretnék belőle egy fejlámpát csinálni minél olcsóbban. Az akkumulátort úgy gondoltam, hogy egy kis táskában a zsebemben tartanám. A led 5-12 voltos. Szeretném a fényerejét is szabályozni. Hogyan kezdjek hozzá?
Csak a led van, vagy van hozzá (esetleg beépítve) meghajtó áramkör is?
Ha nincsen, akkor mindenképpen kell áramgenerátort építeni. Mégpedig ennél a teljesítménynél, akksik esetén kapcsolóüzeműt. Ez könnyen szabályozható is egyben. Max 2000 Ft-ból megvan. A Bővebben: Linklinken a legalsó készülék. Nyákrajzzal(igaz csak fényképen), kapcsolási rajzzal... 0,5-12W-ig szabályozható. 6-18 Voltról üzemel. Én is megépítettem. Egyszerű, nagyszerű. Alig melegszik. Akksihoz ideális.
Hogy van-e benne meghajtó áramkör, nem tudom, annyit tudok, hogy ha rákötök egy 9v-s elemet, kiégeti a szememet. Köszönöm!
A tranzisztor és a tekercsnél lévő dióda milyen típusú lehet? A tekercset el lehet készíteni házilag?
Az mbr745 diódára gondolsz?
schottky Én saccra készítettem a tekercset, működik tökéletesen. Stabil áramerősség nélkül a led élettartama rendkívül lerövidül!! Mekkora az a 10W-os led? 1db led, vagy 9db 1W-os? Tudsz típust?
Ez egy korábbi változat.
A legalsó sem sokkal drágább. Az 1A jó ehet, ha sorban vannak a ledjeid. Viszont ehhez nincs áramköri rajz. Nálam ez döntött ![]() ui: Ha megépíted kiváncsi vagyok a tapasztalatokra.
Átlag 3V-ot vesz fel 1 led.
Az egészen 1 A áram folyik. Az első rajzon az áramgenerátor éppen a határán van. 3 led van sorban, ez 9V-ot jelent. 8 cellát(vagy ceruzaaksit) kell összekötnöd. 1 Amper áramot kell adjanak a 9W-hoz. Ezzel max 2 -2,5 óra alatt merülnek le. Vagy fogsz egy 12Voltos zselés akksit. Te döntöd el, melyik áramgenerátort építed meg. Az utolsóhoz tudok nyákrajzot küldeni.
Köszi! 13 éves vagyok, inkább lyukraszteres nyákon dolgozok. Az utolsó kapcsit fogom megépíteni! Majd írok, ha sikerül megcsinálnom! Mégis milyen tekercset tekerjek?
Én vettem egyet.Bővebben: Link
Összeraktam, de a led folyton világít, nem állítható a fényereje. Melyik részét ronthattam el?
Először én is így jártam.
Az alsó nagy kondi lábát nem kötöttem össze a - tápfesszel és a fet-tel. A mellékelt rajzon pirossal jelöltem. Más ötletem nincs
Az be van kötve, de lehet hogy ott szúrtam el, hogy a helipotméter helyett normál potmétert kötöttem be. Azt hogy kéne bekötni?
Én is sima potit használok.
ugyan úgy kell bekötni! Ez nem hiszem, hogy gond.
Akkor még átnézem egy párszor, hogy mit kötötte rossz helyre, vagy nem kötöttem sehova. Ha a potit teljesen a végére tekerem, teljes fényerővel világít. Ha mérem a kimenő áramot, mindig változik, ha tekerem a potit. Kb 2A környékén csak.
Sziasztok!
Nem tudom jó helyre írok-e... Anno vettem LED-eket, s kipróbálás címén egy 4,5V-os laposelemhez érintettem őket egyesével. Mindegyik világított rendesen. Azóta tudom, hogy a LED-ek átlag 3,2-3,6V-tal üzemelnek. ![]() Szóval elvileg működne a következő dolog? 80 LED-et sorba kötök és rádugom a hálózatra. Azok pedig szépen világítanak. ![]() A korábban ajánlott oldalon az ellenállás kiszámolás képlete: R=(Áramforrás(V)-LED(ek)(V))/LED áramfelvétele(0,02A) szerk.: Ha kettesével kötök 7,2-7,4V-os Li-ion aksira nagy fényerejű ledeket azok bírni fogják?
230V-os:
Természetesen egyenirányítás után működne, előtét ellenállással. Vagy váltakozó feszültségnél előtét kondenzátort is lehet alkalmazni. Lásd a linket: Bővebben: Link Li akksis: Természetesen előtét ellenállással működne. Van bonyolultabb lehetőség is, de a lényeg: A LEDEKEN ÁTFOLYÓ ÁRAM egyenletes legyen! Különben hamar meghalnak szegények. A fenti linken van néhány kapcsolás kifejezetten akksis ledmeghajtáshoz. Jó barkácsolást!
Sziasztok segítséget szeretnék kérni!
Csináltam egy fejlámpát, telefonakkuról működik a 6 LED. A LEDek 3 voltosak, az akku 3,6V-4.3V. Létezik valami nagyon egyszerű és olcsó előtétmodul, ami folyamatosan 3voltot ad a LEDeknek? Előre is kössz!
Az M59371 led meghajtó ic. Egész este a egy bekötési rajzot kerestem de mindenki csak eladni akarja.
Tud segíteni valaki egy linkkel? Köszönöm.
Sziasztok,sst-90 ledhez szeretnék építeni egy potival szabályozható meghajtót,11-15v változó egyenfeszültségről (autó) működne,a led 3,2-3,5 voltos és 3,2-9 amper között van a min. max. áram(10-30w).
Úgy szeretném megoldani hogy legyen hővédelme,ha túlmegy egy bizonyos hőfokon,akkor visszavesz a teljesítményből,illetve ha "kihagy" a poti tekerés közben, akkor ne menjen tönkre a led,esetleg poti helyett lehet egy kapcsoló ami 3,5 és 8-9 ampert kapcsolna a ledre. Nem találtam eddig sehol hasonló áramkört,kísérletezni meg nem nagyon akarok,ahhoz méregdrága a led. Az esetleges válaszokat előre is köszönöm! |
Bejelentkezés
Hirdetés |



















