Fórum témák
» Több friss téma |
Ezt hol olvastad ? Pont az enyémben van R- tag és semmi bumm meg zaj !
Közvetlen a bemenet mellé nem szoktunk trafót tenni akár az is lehet a zaj forrása de itt nem csak az lesz .
Itt az enyém semmi különleges nincs benne bár a foto albumban még a stabil tápos rajz szerepel de a valóságban nincs stabilizátor csak CRC szűrés van .
Itt szerintem az a legnagyobb probléma, hogy a bemeneti RCA aljzatok testje rajta van a dobozon. Ez így nem jó mert földhurkos, el kell szigetelni. Csak a csillagpont csatlakozhat a dobozhoz és a védőföld (ha van). A csillagpont a táp GND legyen, a pufferekhez minél közelebb. Innen kell külön drótokkal vinni a gnd-t a kimenethez és az erősítőhőz. Ha az erősítő panelen kap gnd-t az árnyékolt kábel, akkor a bemeneti RCA-k nak már nem kell külön gnd szál.
Korábban írtam, hogy nem nagyon voltam megelégedve a cikkben szereplő canamppal, ezt most visszaszívom. Már egy ideje ott porosodik a polcon, elővettem újra. A becsatoló kondit kihagytam, a tranzisztor helyére tettem egy smd irf2807s fetet, a műveleti ne5532. Egész kellemes hangja lett így, egy picit túl sok az erősítése, a 100k-t levettem 47k-ra.
Hoppá tényleg! Nagyon félreolvastam ne haragudj. Egyébként még mindig keresem az eredeti canamp rajzát...főleg a táp részére lennék kíváncsi.
Az eredeti canamp rajzát közöltem még le anno. A táp egy sima graetz és 2x4700uf, ahogyan a gyári fotókon is látszik. Valószínűleg a nagy elkók utáni két kicsi, és a két ellenállás egy C-R-C szűrőt alkot, de csak a műveleti erősítőnek. Olvasgatom azért néha a topikot, és akinek zaj problémája van vele, az majdnem mindig az elrendezésre vezethető vissza. Nem kéne ennyire közel rakni a trafót a bemenethez. (igazából azt se értem, hogy a gyári készülékben hogy a viharba nem szórja meg a gagyi nyáktrafó a bemenetet, alig van köztük 1-2cm..)
Amit én építettem, abban még árnyékolt vezetékek sincsenek, UTP belső érrel kábeleztem. Egy nagyon halvány brummja elsőre nálam is volt, és természetesen a trafó okozta.
Csak a műveleti erősítő kapjon crc szűrt tápot? A buffer rész nem brummosodhat?
Azt hiszem van egy anyag ami árnyékol(vörösréz ötvözet azt hiszem) nem is ez a lényeg hanem hogy nekem a Quadom is összeszedet 50 hz-t toroidról úgy hogy árnyékolt volt még a bemenőkábel is...
Szia! A hiba gyökerét abban látom, hogy a trafó két szekundere nem egyforma feszültségű, eltérő belső ellenállású illetve ezek kombinációja. Ideális esetben a szimmetrikusan hullámzó tápok a GND feszültségén kioltódnának. Ha az egyik szekundert lekötöd és nem tapasztalsz változást akkor bizonyosan ebben a cipőben jársz.
Üdv! A terv kézi rajzoláshoz készült, még nem módosítottam rajta.
A füles áthallás-javító nem rémlik, de majd lapozgatok
Külön áramkörrel akarsz beavatkozni az "áthallásba"?
Szia! Egy régi tranzisztoros kapcsolás rémlik. Valami szellemes megoldással kiszűrte a két csatornában közös jelet, mely egy fázisfordítóra került. A szabályozó potméter végei ellenfázisban kapták a közös jelet, így csúszka középállásban kioltás volt. A csúszkáról jövő jelet a csatornákra visszakeverve a térhatás érzetet lehetett manipulálni.
Nekem is rémlik... talán valamelyik 1000 éves Rádiótechnikában volt. Kb mind megvan PDF-ben, de az évszámot tudni kéne hogy rátaláljak.
Az Elliot-nak van egy ilyenje.
Ez nem lenne jó? Én nem ismerem a hatását, de lehet hogy megérne egy próbát.
Nem bonyolult ez... egy dugdosós panelen serc-perc ki lehet próbálni pl egy TL074-gyel.
(Megvannak a füzetek, csak annyi érdekesre bukkanok bennük, hogy alig haladok. Most már emlékeszem mit kell keresni, sőt arra is, hogy annak idején nem hittem benne
)
És ha a kimenet két + ágával párhuzamosan kötsz egy X ellenállást és egy nagy értékű potmétert úgy ,hogy a poti csúszka és az egyik láb kerül bekötésre sorbakötve az ellenállással? Azzal is "összébb" tudod húzni a két oldalt. Bár elég primitív módszer ,de működhet.
Sziasztok!
Gondolkodom egy csöves fejhallgató erősítő építésén. Nemrég linkelte ezt itt valaki. A kérdésem, hogy mi a különbség az ECC82 és az ECF82 cső között? Helyettesíthetik egymást?
Köszönöm!
Egyébként szerintetek milyen hangminőség várható ettől hibrid erősítőtől?
Van ennek kicsit jobb változata, nagyobb feszültségről, picit más kapcsolás. Azt hallottam, nagyon jó hangja van.
Esetleg nem a 24V-os változatra gondolsz, amit ha jól tudom ebay-en Bravo V2 néven is árulnak?
Valami ilyesmit mint ha láttam volna a vaterán is 15000 körül hírdetve.
Ez lenne az! Bár ahogy olvasom a külföldi fórumokat, ez a kis kínai csoda több sebből vérzik a megvalósítás terén...
Nem erre gondoltam.
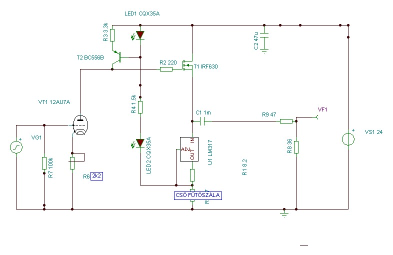
Ha visszakeresel, már látható volt itt a kapcsolás. Előkerestem, ez lenne az, már próbáltam
Ez nekem is szimpatikusabb lenne, viszont a 12V-os tápegység már adott
Bár ha jól emlékszem van egy +-32V-os régi HP kapcsolóüzemű tápom is, ami nyomtatóhoz volt.
Az jó lesz hozzá C-R-C szűréssel beállíthatod a feszültséget. Én 28V-ról járattam, jól működött.
|
Bejelentkezés
Hirdetés |





Bár ha jól emlékszem van egy +-32V-os régi HP kapcsolóüzemű tápom is, ami nyomtatóhoz volt. 




