Fórum témák
» Több friss téma |
Fórum » JLT-02 analóg forrasztóállomás
Ne abból indulj ki, hogy alapból nem jó (persze ez se kizárt).
Egyszer azt mondod 360°C-nál kezd olvadni az ónod, utána meg 420°C-ra állított pákát beledugsz egy folyadékba ami nem is serceg. Ez így nem valószínű. Nem tudom pontosan mi az a forrasztó szalmiák, de ahol már olvad az ón, ott a folyadékok többségének forrni kéne erősen. Először egy másik ónt javaslok kipróbálni. A "normál" forrasztóón, az én típus-azonos állomásomnál 300°C-nál már megolvad (saját led-skálája alapján), de pl. az ólommentes ónoknak magasabb hőfok kell (és még ott is elég vacak a munka velük).
Az állomáson 360 fokra állítva kezdett el olvadni az ón, amit a noname 30W-os pákámmal eddig nagy megelégedéssel használtam. A forrasztó szalmiák alatt egy szappanszerű dolgot értek, amibe a hegyet beleérintve megtisztítja azt a rárakódott szennyeződésektől. Ilyenkor erőteljesen füstöl. A noname pákát kis erőkifejtéssel bele tudom dugni. Ezt 420 fokos maximum hőmérséklet mellett nem.
mate_x: Megmértem, 23 fokos szobában 12.0 mV a hőelem. Továbbá az állomás is ezt a feszültséget felhasználva jelzi vissza a hőmérsékletet amit beállítok, és ez is pontos. Tehát az állomás jó. A páka is, mert felfűt. Esetleg rossz a hegy, és nincs kellő hőátadás?
Szia!
Na kerem itt a hiba Idézet: „....ott azt a hőmérsékletet látom, amit a potival beállítok.....” Mert szerintem -nem lattam ilyet en sem- ha azt latod amit a potival beallitasz, akkor az nem a thermoelemrol veszi a jelet, hanem a valtoztathato ellenallasrol ![]() Tehat az esetunkben nem mervado ![]() Idézet: „..........A termoelem feszültsége mutatja meg páka belső hőmérsékletét ugye?......” Igen. minel magasabb a homerseklete annal nagyobb a 2vegpontja kozott a potencial kulonbseg.
Akkor működik az. Szerintem az ónnal lehet valami, lehet hogy ólom mentes.
De úgy is kipróbálhatod, hogy 100 egy két fokot beállítasz és vízbe teszed a hegyvégét. A víznek el kell kezdeni forrni.
Szia!
A többiek már elláttak hasznos tanácsokkal. A mérésedre visszatérve... Írtad, hogy kb. 12mV-ot mérsz a termoelemnél. Azt nem igazán tudtam eldöntetni, hogy mekkora volt a beállított hőmérséklet. (Ugyanezen hozzászólásod elején írtál egy 360 fokos értéket, így én ebből indulok ki.) Ha valóban 360 fokot állítottál be, akkor nem jól van kalibrálva az állomásod. A mellékelt (időközben megtalált) táblázatból látszik, hogy ekkora fesznél a pákád tényleges hőmérséklete 295 fok. Bár azt meg kell jegyeznem, hogy van két különböző fajta páka (kék bugyis, sárga bugyis), amiben két különböző fajta K-elem van. Először azt kellene kideríteni, hogy neked melyik van. Ezt úgy döntheted el, hogy beállítod a pákád 200 fokra, mérsz, leírod az értéket, majd beállítod 210 fokra, megint mérsz, majd azt is leírod. Ebből lehet következtetni, hogy a K-elem fokonként mekkora feszváltozást ad. Ha jól emlékszem, akkor a sárga bugyis páka termoeleme ad nagyobb feszültség változást, a kék meg a kisebbet. Fejből a pontos értékeket nem tudom, de ha valamelyik kedves fórumtárs tudja, akkor írja meg legyen szíves. (Holnapra esetleg utána tudok nézni, ha addig nem tudja esetleg megmondani senki.)
mate_x javaslata alapján 300°C-on mértem. Sárgához való hőelemem van.
A termoelem feszültségéből számomra az derül ki, hogy a páka fűt, csak nem jut el a hő a hegybe.
Próbáltad, hogy felforr-e a víz 100 foknál?
150°C a legkisebb, ha így beledugom, egy picit serceg. Utána pedig hosszú idő alatt olyan minimális hőmérséklet változás történt, hogy nem bírtam kivárni. (nem egy liter vizet melengettem, nyugi
)Méregettem a termoelemet: 150°C : 6,8 - 7 mV; 300°C : 12,5 - 12,9 mV; 420°C : 16,6 - 16,8 mV
Szia.
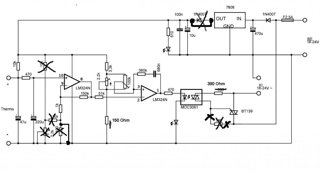
Bocs de a kapcs.rajzot sehol nem találom.
szia!
Ha vegig kattingatod a hozzaszolas elozmenyeit, hogy ki es kinek valaszol, akkor ide lukadsz ki, aminek a negyedik csatolmanya maga a hianyolt rajz.
Köszönöm a gyors választ,próbáltam keresni hidd el nem kevés időm rá ment.Az a rajz amire Te hivatkozol legalább 150-szer szerepel a hozzászólásokban de Én nem ezt keresem hanem az LM 358-al épített változatot. Már megépítettem csak a potinak hiányzik az értéke a beültetési rajzon.
Még egyszer köszönöm. Üdv.
Sziasztok ha erröl van szó akkor itt van.
Szia!
Koszi a rajzot. De ez 99%-ban ua mint a LM324es kapcsolasa. Ott is csak 2 van felhasznalva Ahogy most nezzem a 2IC kozott az a kulonbseg hogy 2 ill 4 komparatort tartalmaz-e.
Szerintem is,meg itt egyszerübb a tirisztor meghajtása,de az csak részlet kérdés.Évekkel eze elött találtam a neten,de már nem tudom hogy hol.De nekem tetszik lehet,hogy jövöre megépítem.
Szerintem ez csak játék a szavakkal. Amit pl. Én építettem, abban 2 műveleti erősítő van, és a rajzon ezt LM324-nek jelölik, de számomra egyértelműen a panelterven már csak LM358-at használtam. Ez utóbbi, a 324-es duál változata.
Nálam -már nem emlékszem pontosan miért- Vzolee nevéhez kapcsolódik az alapdokumentáció, ami alapján én is terveztem a panelt, és építettem a forrasztóállomást (mai napig hibátlan, szeretem használni, mert azon van a "lágy" zsinóros pákám, ami százszor jobb mint az eredeti merev kábeles vátlozat).
Szia Alkoto!
Nevetni fogsz mar en se tudom, hogy milyen IC van az en allomasomban. Oszinten? Teljesen mind1 is. Neklem is tokeletesen melozik amikor munkara szolitom Idézet: Szinten „... Nálam -már nem emlékszem pontosan miért- Vzolee nevéhez kapcsolódik az alapdokumentáció.....”
Igen ez az,és köszönöm.
Valóban szinte ugyanazok a kapcsolások apró módosításokkal, hiszen ugyanazt a feladatot látják el.Én csak azért választottam ezt mert volt LM358-asom,és ide elég volt 2 műveleti erősítő,szemben az LM 324,-el. Még egyszer köszönöm, és Boldog Karácsonyt Kívánok mindenkinek.
Nagyon szivesen,és neked is Boldog Karácsonyt!
Tegnap fejeztem be a vzoole által közölt forrasztóállomást és tökéletesen üzemel
![]() Nagyon köszönöm ezt a jókis kapcsolást,remélem mások is örömüket lelik benne én biztosan
Nekem nem indult az "alapkapcsolás": a jelenség az volt, hogy a tápfesz led kb 1,5 másodpercig világított, majd rövid ideig nem, aztán újra kezdte.
Sajnos a triac-okhoz nem sokat értek (és nem is akarok ), de hosszas kísérletezés után a megoldást nálam az hozta, hogy a 390-os ellenállást eltüntettem.Fiatalon párszor megismertem a hálózati feszültség erejét, így manapság mindent akkuról üzemeltetek, de a pákát ugye nem célszerű. Szerintetek jól járok el, ha toroid trafót alu lemezre rögzítem, ami doboz része, a dobozt a hálózati földhöz kötöttem, ami egyben a kapcsolás nullpontja is? Ha jól mérem, akkor a termoelem kapcsán a páka vége is ezen a nullpotenciálon ergo a földpotenciálon van. Kell-e, érdemes-e (CMOS IC-k tekintetbe vételével), hogy a páka végén is hálózati föld van? (Van egy régóta bevált weller pákám is a garázsban, ahhoz egy sima 24V-os trafó működik, ott nincs kapcsolat a hálózattal, nem volt gond az IC-kel sem.) Illetve, amit még kérdeznék: Ti kettős szigeteléssel doboztátok, dobozolnátok?
Megoldódott a problémám.
Pár üzenetváltás után az Elektroexpressztől (vásárlás helye) átirányítottak az Elektrotech-hez (nagyker), ahol rendkívül segítőkészen álltak a problémámhoz. Mondták, hogy ilyennel még nem találkoztak, pedig ezt az állomást használják rendszeresen. Következő munkanapon jött a futár az új pákámmal, és elvitte a régit. ![]() Tökéletesen működik. Kipróbálták, mielőtt elküldték, beónozott véggel kaptam. Ránézésre is látni a különbséget a régi és az új hegy között, más a színük (anyaguk) és a régebbinek mélyebb barázdái voltak. Ha valakinek ilyen problémája lenne, akkor szerintem érdemes egy sima hegycserét meglépni, sajnos én a civilizációtól elzárva (vidéken) élek /nehéz beszerezni értelmes áron/ és az állomással együtt nem tudtam venni, mert akkor pont kifogytak.
Én a fémházat földelem, ez jól látható a képeken. Az ávk majd szépen dolgozik, ha valami nem stimmel (pl. a lerakódott koszon-poron elindul valami kúszóáram, vagy ilyesmi, már ha életszerű ebben a felhasználásban)
A trafó leválaszt, és ettől kezdve már semmi sincs közvetlen kapcsolatban a fémházzal (és a földdel) Legalábbis úgy emlékszem, hogy a páka csatlakozó fém része nincs bekötve, összekötve a páka fém részével. Az általad említett CMOS esetén pedig asszem az eph a lényeg (nem a valós földelés) Vagyis minden - és mindenki - egy potenciálon legyen a védendő áramkörrel. Az már egy más kérdés, hogy ez a potenciál megegyezik-e a védőfölddel, vagy sem.
Sziasztok! Páka vezérléshez NYÁK-ot lehet valakitől venni? Köszi!
Lehet. (pl. tőlem)
Írtam üzenetet!
Sziasztok! Megépítettem a vzolee féle AC panelt, de dobozba a trafómmal együtt nem akar beférni. Gondolkdtam, és arra jutottam átalakítom egyenáramúra. A táp a laptopom tápja lenne, ami hivatalosan 16V/4A de igazából 18V-ot ad le. Végszükség esetén a másik laptopom 21V/5A-es tápját is bevethetem de az tényleg végszükség. Az első kérdésem az lenne 7808-at hagyhatom, vagy cseréljem mindenképp 7812-re, és elég e a kisebb feszültség is neki?
Szia!
A kapcsoloeszkozt se feled cserelni!!! Ugyanis hibaba futhatsz mert, hogy a triak csak AC-n uzemel.
Sziasztok!
Az alábbi tapasztalatom szeretném veletek megosztani. Megépítettem a gyermekemnek a Vzolee-féle pákaszabályzót az Alkotó-féle nyákterv általam módosított változatával. Az eredeti rajzot "megheréltem" azaz kihagytam belőle 6 alkatrészt, kettő értékét pedig módosítottam (lásd csatolmány). A szabályzó szépen működik, de - legalábbis számomra - nagyon nagy a páka tehetetlensége. Pl. 260 fokra állítom be a szabályzót, akkor az szépen ki is kapcsolja a fűtést miután eléri a kívánt hőfokot, de a páka tovább melegszik 282 fokig. Ezután persze szépen visszahűl, és 259 foknál ismét elkezd fűteni. A hőmérséklet leesik 258 fokig, majd elkezd melegedni és a fűtés kikapcsolása után is "túlmelegszik" 263 fokig. Aztán ebben az 5 fokos tartományban szabályozgat magának. A topikot visszaolvasva szilva, meg még megy páran jeleztétek, hogy hasonlókat tapasztaltok. (Megjegyzem a szabályzó kb. 4-6 másodpercenkét kapcsolja be a fűtést kb. 1-2 másodpercre.) Akiknek eredeti, gyári pákája van kérem jelezzen vissza, hogy az ő saját pákájának is van-e ekkora kilengése, illetve tehetetlensége. Gondolkodtam olyan megoldáson, hogy a beállított hőfok-10 foknál a fűtést lejjebb lehetne venni, nem kellene még 259 foknál is 48 wattal fűteni, de ez már lehet (feleslegesen) túlbonyolítaná ezt a kapcsolást - meg erre a feladatra ott van a microvezérlő. Szívesen meghallgatnám mások véleményét is ezzel kapcsolatosan.
Mire lenne hasznalva, hogy ennyire fontos a hiszterezis nagysaga???
|
Bejelentkezés
Hirdetés |





)
), de hosszas kísérletezés után a megoldást nálam az hozta, hogy a 390-os ellenállást eltüntettem.






