Fórum témák
» Több friss téma |
Néztem a conradot és ugy láttam hogy már nem árulnak DCF antennát, csak egyben a vevőt, és az 2600ft. a 400Ft os antennát nem találtam. ötlet hogy esetleg hol tudnék csak antennát venni?
Jól értelmezem a problémát, hogy a tökéletes DCF77-es vevő 77,5kHz-es frekvecára behangolva figyeli, hogy ott megjelenik-e a rádiójel, vagy sem? Érdekes, hogy ez aránylag nem tűnik nehéznek, de a DCF órám mégsem tudja. Mi okozza a nehézséget? Elektromos készülékek zavaró hatásai? Nagyon kicsi a jelerősség?
Régi rádiókban van még LW sáv ( hosszúhullám ) vételi lehetőség. Ezeket elhangolva a 77,5kHz-re nem lennének alkalmasak DCF vételre?
Kicsi a jelszint, távol vagyunk az adótól! A vevő hiába érzékenyebb esetleg, ha a környezeti zaj elnyomja a hasznos jelet. A hosszúhullámú rádióvevő valószínüleg nem tudja a 15-20 Hz-es sávszélességet biztosítani...
Azért van lehetőség némi javításra, pl szorzó demodulátorral.
Egyelőre nekem úgy tűnik, hogy a legnagyobb nehézséget nem is az alacsony jelszint okozza.
A témával kapcsolatosan találtam ezt az oldalt, ahol a ferritantenna méretezéséhez találok majd segítséget. Egyelőre még gyűjtöm az információkat, aztán belevetem magam a kísérletezésbe. Kíváncsi vagyok, hogy törik bele a bicskám a témába. Olyan egyszerűnek látszik az egész. Hol a buktató?
Ez az oldal is nagyon tetszik. Érdemes megnézni a vevőegység összeállítását. Azt a fajta szerelési módot még sehol nem láttam és még csak eszembe sem jutott volna.
De, sajnos az alacsony jelszinttel van baj, pontosabban a jel/zaj viszonnyal. Ezen a frekvencián elég nagy az "elektroszmog". Ezen nem nagyon lehet az antenna méretével vagy a tekercsjósággal segíteni mert nem csak a hasznos jel, hanem a zavarjel is ugyanúgy erősödik.
Szerintem számottevő javulást szorzódemodulálással lehetne elérni, a vivőt PLL-el helyreállítva, és a demodulált jelből is szofisztikáltabban lehetne dekódolni az információt (pl. FFT) A fázishelyes és pontos 77,5 kHz vivő nagyon zajos jelből is előállítható. Az egyszerű gyári DCF veők a maguk kis ferritantennájukkal is rendesen szinkronizálnak nálam (Debrecen) két óra (egyik a garázsban) és egy időjárás állomás.
Ez pl. DCF_PLL lehetne egy kiindulási alap, és még egy 77,5 khz-es referencia frekvenciát is ki lehet belőle hozni. Igaz itt keleten nem ártana kicsit érzékenyebb bemenet és egy kvarcszűrő sem.
Sziasztok! Egy hőmérőből kioperált DCF modut próbálok életre kelteni de nincs mihez viszonyítanom mert nincs DCF modulom
Eredetileg 3 voltról ment de elbírja az 5V-ot is mivel egy 100 Ohm ellenálláson keresztül táplálja magát gyárilag. Nincs a kimenetein tranzisztor de én tettem rá egy NPN tranzisztort és egy 1K ellenállást a bázis és a modul out közé.Egy led is rá van kötve a tranzisztor kollektorára és a +5V tápra áramellenállással mi kb 2 sec időközönként villog de nem sikerült még szinkronizálás.. Mivel lehetne ellenőrizni mi a baj?
az órámhoz kéne dcf77 vevő de venni nem akarok, csak kapcsolási rajzom nincs. Olvastam, hogy conradnal lehet venni, de ott egy vagyon meg kell egy ilyen u4224 ic meg egy antenna, és akkor kész is van, nem tudom, hogy az ilyen IC-ket honnan szerezzek be? A dcf vevőmet kéne helyettesíteni, de azt állítólag nem lehet.
Szia!
Az a probléma, hogy a vevő szelektivitását, és egyáltalán a paramétereit egy (esetenként 2db) kvarc határozza meg. Ennek frekije 77.5kHz kell, hogy legyen. Nos, ilyet nehéz beszerezni. Ha tudsz forrást, szólj
Egy kész, "szokásos" DCF77 vevő 20Euro körül van.
Megfontolandó készen megvenni, bár komplett DCF órát vettem már 1500Ft-ért az Aldiban...
Tud valaki segíteni nekem abban, hogy hol találok vagy valaki tud készíteni egy olyan DCF vevőt akár a conrad-os is jó ami DC15-30V -al megy és ezen a feszkón adja le a jeleket? Természetesen minden költséget munkadíjat fedezek!
A Conrad -os +3 .. +15V között működik, a kimenete nyitott kollektoros. Nagyobb feszültségre úgy alkalmazhatod, hogy egy stabilizátor teszel elé (78L05) és a kimeneteit felhúzod a +5V -ra kb. 10k -val. Nagyobb feszültségű kimenethez egy tranzisztoros inverter kapcsolás kell. A jelet az ellentétes polaritású kimenetről vedd le, bázis ellenálláson keresztül vidd a tranzisztor báziusára, a kollektort egy ellenálláson vidd a bemenő tápfeszültségre. A kimenet a tranzisztor kollektora. Ha nagyobb távolságra viszed, akkor olyan erősítő fokozat kellene, ami mindkét szintet alacsony kimenő impedanciával hajtja meg. Sajnos 30V -ra nem jók már a CMOS kapuk sem, de 15 .. 18 V -re még felhasználhatók.
Sziasztok! Lehet egy kicsit hülyeséget írok szerintetek lehetségese úgy conrados dcf vevő jelének szétosztása két óra felhasználására, hogy egy tranzisztort teszek a jel kimenetére egy előtét ellenállással majd ezt a jelet 2db optocsatolóra rá kötöttöm majd az otpocsatólo tranzisztorára 5v és annak kimenetére rá kötök egy pluszba 1k-s ellenállást ? Válaszokat előre is köszönöm.
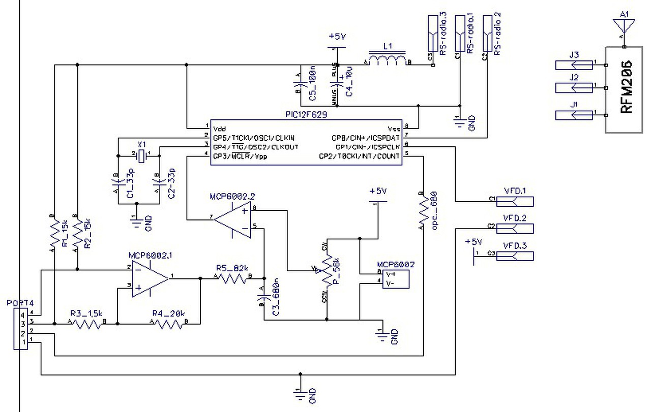
Sziasztok! Készítettem én is DCF órát "CONRAD"-os vevővel és VFD kijelzővel. Sokat kínlódtam a zavarokkal. A VFD árnyékolása látszólag megoldotta a problémáimat, de a szinkronizálás általában 5-30 percig is tartott. (sorozatos bithibák voltak!) A vevő és a PIC közé betettem egy jelformálót - mellékelt rajz - azóta általában 2 percen belül szinkronizál. Szerintem érdemes elkészíteni. A potival nekem kb 2,2V-ot kellett beállítani. Port4-re csatlakozik a DCF vevő.
A hozzászólás módosítva: Márc 2, 2015
Szia!
Hasonló cipőben járok én is. Elkérhetem a HEX-et, ha publikus. Üdv: Gergő
DCF külső antennás ébresztőórám van. Nagyon sokszor elveszíti a jelet és napokig nem is jön vissza.
Lehet ezen segíteni, pl meghosszabbítom a külső antenna vezetékét vagy nincs értelme? A lakásban sehol nem jobb a hely. A hozzászólás módosítva: Okt 5, 2019
Ha az antenna és az óra közötti vezetéket hosszabbítod meg, lehetőleg árnyékolt kábellel, abból baj nem lehet. Próbáld a vevőt mindenféle zavarforrástól (számítógép, töltő, fényforrások stb.) messzebb helyezni. Esetleg kültérre szerelni. Ez igazából aktív antennára jó amit írtam. A tiéd nem tudom milyen.
Szia! Nekem is hasonló a problémám, mint neked (kb. egy éve)! Tudtál vele valamit kezdeni? Köszi előre is!
Fellendítem a topikot.
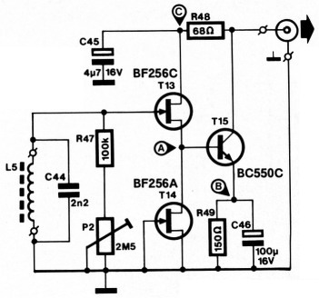
![]() Mennyire kritikus típusúak a FET-ek a DCF77 adó vételére alkalmas aktív antenna RF erősítőjében?
Nagyjából annyira, hogy az "A" ponton kb. fele akkora feszültség legyen mint a "C" ponton.
Az alsó egy közönséges áramgenerátor, felső meg egy source követő, kicsivel kevesebb min 1x erősitéssel. A meredeksége csak az antenna rezgőkör jóságára van hatással, az meg úgyis agyon van csapva az ellenállás/trimmer kombóval... Több bajom is van a kapcsolással, bár elvileg működésképes. A hozzászólás módosítva: Nov 13, 2021
Rendben, akkor teszek be B típusúkat, mert csak olyan van.
Ezt a kapcsolást készítem el, habár nem magyar hozzá a leírás.
Eddig elkészítettem a kapcsolás számára egy saját panelt. Még az élesztése nem történt meg, de hamarosan... Képek is lesznek. Az aktív antenna RF erősítőjében a megadott FET-ek helyett BF256B-t használtam és a BC550C helyett pedig 2N2222A-t. Továbbá, a kapcsolásban található IC1-et , ami eredetileg CA3240 típusú, LM358-cal helyettesíttetem, mint ekvivalens alkatrészt. Az eredetileg megadott AA119 diódákat, pedig 1N270-nel. Remélem sikerül az élesztés. A hozzászólás módosítva: Nov 13, 2021
Bocsánat elírtam, az IC2-t helyettesítem LM358-cal.
Azért én beterveznék a P2 feletti vékony nyákba egy 100...220 n-t, aztán azzal próbálnám ki a panelt ( 3. kép ).
A tekercs most dc szempontból testre teszi a T13 gate-et és a P2-t mindegy, hová tekered. Kondival pedig már hatásos lesz.
Hacsak nem "jóságot" állitaná, de annak sincsen sok értelme (rontani minek).
De J-Fetnél annak az ellenállásnak sincsen sok jelentősége a munkapont beállitásban.
Lehet róla szó. Azonban az R47-es ellenállás miatt van munkapontja. Vagy az kevés?
Illetve a szövegben azt ìrja, hogy mikrofonkábelt kell használni az összekötésre, a két panelnak. Na olyanom nincs. A hozzászólás módosítva: Nov 14, 2021
A Gate és a GND között nem folyik áram, igy a munkapont szempontjából nagyjából mindegy hogy mi van ott, csak ne lebegjen a Gate.
Szerintem ha a ferritantenna tekercse fixen be van forraszva, akkor nem kell oda semmi. Ha dugaszolható, akkor valami jó nagy ellenállás a statikus töltések miatt nem árt. Vezetékként valami kis kapacitású árnyékoltat javasolnék (akár TV antenna koax, ha már nem használjátok, és úgyis megy fel a padlásra a szobából)...
Ha lesöntölöd 1 ohmmal a tekercs helyét, nem tudom, mit számít, hová tekered a potit és a 2M2 is minek van ott. Próbáld ki mindkét verziót, ha majd lesz némi jel a kimeneten.
Mikrofonkábel helyett betehetsz bármilyen vékonyabb koaxot is. Különben nem óhajtok "vitatkozni" a cikk írójával, hogy milyen megfontolásból tette be az R-P komplexumot és az előzőekre reagálva miért nem csak egy 2M2 féle ellenállást.. A hozzászólás módosítva: Nov 14, 2021
|
Bejelentkezés
Hirdetés |




Olyan egyszerűnek látszik az egész. Hol a buktató?
Eredetileg 3 voltról ment de elbírja az 5V-ot is mivel egy 100 Ohm ellenálláson keresztül táplálja magát gyárilag. Nincs a kimenetein tranzisztor de én tettem rá egy NPN tranzisztort és egy 1K ellenállást a bázis és a modul out közé.Egy led is rá van kötve a tranzisztor kollektorára és a +5V tápra áramellenállással mi kb 2 sec időközönként villog de nem sikerült még szinkronizálás.. Mivel lehetne ellenőrizni mi a baj?










