Fórum témák
» Több friss téma |
Az átfedésben igazat adok, a következőkben viszont ellent kell modjak.
Szőrszálhasogatás, de a grafikon 8V alá van húzva, az odáig vezető vonal nem függőleges. Egyébként rámondhatjuk, hogy lényegtelen, mert majdnem. A gondozásmentes akku egy standard változat mostanában, és köze nincs az AGM-hez. Nincs felitatva semmiben az elektrolit (hacsak nem az ólommasszában egy része) és szelep sincs igazán benne. Van a kupakokban valami lukacska, de ott van oldalt a gázkivezető nyílás is. Nem illik borogatni, mert kifolyik a sav. Amiben egyetértünk az az, hogy az AGM az AGM. A Ca-os gondozásmentes, viszont csak Ca-s gondozásmentes. Nem kívánok ebben a témában tovább magyarázni, kb. 300db mindenféle akku mellett megyek el naponta, hetente 2-szer jönnek az újak, eleget látom a rusnya képüket. Üdv Inhouse
Nos akkor a téma lezárása érdekében (akkufajták) maradjunk az átfedésben!
A vonal 8V-nál valószínűleg azért van megszakítva, mert addig tartott a teszt, jó az úgy. Köszönöm a nyugodt eszmecserét. Térjünk vissza a regenerálóhoz, amiről ez a téma konkrétan szól. Én ott tartok, hogy a nagyobb áramok, akár impulzusban aktiválják a töltésben nem részt vevő szulfátokat, s ezáltal növekszik az akku kapacitása, elvileg ez lenne a lényeg, viszont gondolatmenetem szerint a mindennapi használat és töltés vagy az ellenkezője okozza a szulfátosodást. Ezért, ha vagy így vagy úgy rávesszük azt a kémiát, hogy márpedig azért is tegye a dolgát akkor az teszi is. Egy rosszul használt akku elvből nem töltődik fel teljesen, mert ugye 14,4V-ig töltjük mindíg és autóban ezt feszültséggenerátoros üzemmódban tesszük, nagy áramokkal merült akkuknál, ezért az akku ha túlságosan lemerül a generátor nyomja neki ezerrel a "kakaót" és bizony állandóan 14,4 volton akarja tartani, ehhez hozzáadódik a hőmérsékleti tényező amit az akku nem mindig úgy reagál le ahogy azt elvárjuk tőle, tehát alapvetően a töltés, a hőmérséklet és az autó üzemállapota határozza meg egy autóakku állapotát (na meg a többi). Itt arról szól a "rege", hogy ezt ezek a nagy áramú lökések széttördelik a nagy szulfátokat és ezáltal az akku kapacitása is nagyobb lesz, én pedig azt mondom nem konkrétan az impulzusszerű áramcsúcsok miatt alakulhat ki ez az elméleti (mások szerint gyakorlati) hatás, hanem mert a nagyobb áramok következtében a kémiai reakció lefolyása erősebb, ezért az addig lustálkodó szulfátok is részt vesznek-vehetnek benne. Ebben az elméletben impulzusokkal lökdössük őket az egyik lemez felé, s tesszük ezt akkora áramokkal ami talán nem egészséges (esetemben, máséban nem). Ezt az elméletet felturbózva az impulzus szünetekben való kisütés is szóba került, mint lehetséges "pozitív" eredményt hozó elv. Ebből kiindulva és saját tapasztalatomból állítom és esetemben tény is, az akku feltöltése-kisütése mindennapos alkalmazás, s ez a mi igényeink szerint alakul, nem pedig az akku igényeinek megfelelően (bár erre alakítják ki elvileg), az akku "teljes" kisütése és feltöltése magyarán a rendeltetés szerű használat jótékony hatása igen számot tevő, ezzel nem cáfolva a szulfátoldókat-elvüket, de ezzel mégis megoldható ugyanúgy (vagy jobban) a nem aktív szulfátok visszatérítése a helyes irányba. A szulfátoldó: nagy áramok rákényszerítése az akkumulátorra impulzusszerűen, túlfeszültség védelem nélkül, túltöltődéshez vezethet, a nagy áramok hatására a kémia és a lemezek még ha ki is bírják sérülhetnek, itt megjegyezném egy akkut túl lehet tölteni akár 120%-ra is, s talán ebben rejlik inkább a dolog kulcsa, s nem az impulzusokban. Egy túltöltött akku nagyobb kémiai reakciókat végez, s ezáltal az addig lusta szulfátok is részt vehetnek benne. Feltételezem, ha fel tudjuk tölteni rendesen, ami ugye egy régi akkunál már a beépített helyén vagy megszokott töltőkkel már nem lehetséges akkor ugyanúgy javulást fog mutatni. Szó esett a gyári töltőkről (80 e forintos) amik csak az elején alkalmazzák az impulzus töltést, utána pedig egy I-U-U karakterisztikával töltenek, ettől helyreáll az akku. Ezért merem feltételezni a rendes tele töltés hozza meg a hatást. Impulzus töltő elviekben nem okoz kárt, a nagyobb áram hatására az elektronok sebessége nagyobb lesz, eljut olyan helyekre ahol régen a madár sem járt, kémiai reakció hevesebb lesz, de ez átlagban történik a normál töltéshez viszonyítva, mennyél már odébb alapon egy kis időre, feltételezem inkább a sokak által kihagyott feszültséghatárban rejlik az ereje, tehát a túltöltésben. Vegyünk egy akkut, töltsünk bele annyit amennyit csak lehet, amit az akku fizikailag és kémiailag kibír és az megjavul. Vegyünk egy másikat, töltsük fel normálisan és merítsük le normálisan, a kémia ugyanúgy tenni fogja a dolgát. Másik akku, tegyük áramgenerátorra és töltsünk bele több áramot, mint amit fel akar venni, a kémia ugyanúgy tenni fogja a dolgát. Másik akku, töltsük feszültséggenerátorral 16V-ig például a kémia ugyanúgy teszi a dolgát. Bárhogy is nézem, nem az a lényeg hogyan töltjük, hanem az, hogy rákényszerítsük a munkára! Nem a szulfátoldó ellen kívántam szólni, nem a szulfátlanítási elvet tagadom, csak annak mivoltát taglalom! Amennyiben valakinek annyi tudás elég, hogy működik a szulfátlaniító lelke rajta, akinek pedig nem, az elgondolkozik azon mit okoz egy gyenge cellára rákényszerített túltöltés bármilyen formában! A túltöltést persze nem hőtermelésig gondoltam, hanem egy adott feszültséghatárig, mégpedig azért, mert egy állandó áramú töltésrendszerben a leggyengébb akku veszi mindig fel a legnagyobb feszültségértéket, mivel annak a legnagyobb a belső ellenállása, viszont mikor feltöltődik a feszültsége helyreáll, kisebb lesz az ellenállása, de feltöltődik a kapacitásának értékéig, ám az akkukat egyenként töltve egy adott feszültségig már nem ennyire nyilvánvaló a töltöttségi állapot, s ezért folyamatosan romlik. Ez hosszú lett, de remélem érthető a lényeg, miért is az a sok oldalnyi "rege"! Aki végigolvasta annak köszönöm, aki nem gondolta át és úgy reagál rá azt nem köszönöm. Üdv: Frici
Miért ártana az átsavazás egy öreg akksinak?
Attól, hogy ilyen hosszan írtad le, még sajnos nem lesz igaz. (...ha jól értelmeztem a szavaidat.)
A szulfát szigetelőként működik az akku lemezein. Töltheted nagyobb árammal vagy nagyobb feszültséggel, legfeljebb elgörbülnek a lemezek szulfátostul. Az impulzusok képesek a lemezeket fizikailag "megrángatni", hogy a szulfát leváljon. Olyan ez, mint amikor a rozsdás lemezt berakod a soktonnás présbe. Elhajlik, de a rozsda nem jön le róla. Ha viszont egy néhánykilós kalapáccsal ütögeted, akkor a rozsda nagyja lepereg.
Tiszteletem uraim!
Kis beszámoló az általam épített szulfátoldóval Bővebben: Link, végzett kísérletről.Kölcsönadtam laikus kollégámnak,ki 3x2 órát bekopogtatott a Zasztavája hervadó akkujába,mely bizonyos akku csak egy indításnyit bírt feltöltést követően 1 hét állás után.Most szépen indít 1 hét után is,észrevehetően erőre kapott,természetesen csak kicsit "megfiatalodott",nem lett vadiúj,de csodákat nem is vártunk,eredménynek mindenképp jó.Most építhetek egy másikat,ha azt akarom,hogy nekem is legyen egy ilyen készülékem. Szerintem ez + eredmény.
...ha kipergett az ólommassza, akkor az átsavazással azt is kiönti...bár az már, ha benne marad sem használ. Nem savaztam még át akkut, az öreg szakik még csináltak ilyet, itt a fórumon Tab120L talán. Nagy macera, az biztos.
Üdv Inhouse
Anno ('73 -ban) 17 évesen én vittem a családot nyaralni az első autómmal. (Velem egyidős VW bogárka volt.)
Egyik reggel nem indult az autó, akksi lemerült. Töltő se távolban, se közelben. Nagy szégyennek éreztem az üdülőben. Hallottam (öreg szakiktól), hogy az akksi önkisülését nagyban meggyorsítja a cellák alján leülepedő iszap, ami a lemezekből kihulló ólomportól van. Kértem a gondnoknőtől egy műanyag lavort, és köntöttem az akku tartalmát bele. Slauggal kimostam a cellákat, (a fűben!) - ne tudd meg, mi jött ki belőle! - és utána a leülepített folyadékot múanyag tölcséren keresztül visszatöltöttem a cellákba, igazságosan elosztva. Az autó az első kulcsfordításra indult! Az első kútnál vettem egy flakon 32 B. fokos akkusavat, és kiegészítettem szintre. Utána hosszú ideig használtam az akksit még.
Ne haragudj, a hsz.-em utolsó mondatát nem olvastad el!
Egyébként a szulfátoldó is nagy árammal és nagyobb feszültséggel dolgozik nem? Dobjuk bele a mikroba inkább az akkut, az majd "megrángatja". ?Megkérdezhetem látta-e valaki, hogy "rángatóznak" a lemezek? Ezek szerint mese amit sok "akkus" kollega mond, hogy ráakasztják a hegesztőt és vagy rendbe jön vagy nem? Ha a szulfát szigetelőként működik akkor az akku egy nagy ellenállás lenne? Kérdezni remélem szabad. Üdv: Frici
Igen, az akkunak VAN belső ellenállása, és a szulfátos akkunak nagyobb.
A "vagy rendbejön, vagy nem" módszernél biztosabb a regeneráló kapcsolás valamelyike. Az lenne a lényege a ráakasztott hegesztőhöz képest, hogy kisebb az esélye a "vagy nem" -nek. Idézet: „Egyébként a szulfátoldó is nagy árammal és nagyobb feszültséggel dolgozik nem?” Összeségében nem. Csak az impulzusok nagy áramúak.
Ez viszont szerintem ide tartozik, különösen a leírás utolsó négy sora.
http://tuvok1.atw.hu/bedini/6677730/6677730.htm
Jogos!
Hozzá szerettem volna kapcsolni a feltett kérdéseket a szulfátoldóhoz, ezért tettem fel itt. Olvastam az előbb belinkelt cikkebn (szabadalomban) 250A-es áramokról is, ez mennyire reális?
Beállok a támogatók táborába.
A tesztek sokféleképp lettek elvégezve, amiből kiderült, hogy a visszaterheléses módszer nem célra vezetődő, tehát ezt el kell felejteni! Az utolsó teszt meghozta az eredményét. A 14:26 perces akku 14 órás regenerálás után 17:03 percet tudott 115W-os terheléssel ami kb. 17%-os javulást jelent. Ki kell jelentsem működik, használható! A kisütött feszültség a kondikon 29,6V, a kondik összkapacitása 4000uFarad + az 5000uFarad táppuffer kondi, az impulzusok sebessége 3/sec, a tesztelt akku 12V / 10A/h felitatott savas, ami 2011.10.24.-e óta állt havi rátöltéssel. Várom a "ráolvasásokat"! Üdv: Frici
Na ugye, hogy ugye?!
Ilyesmire gondoltál? :yes: Örülök, hogy segített, most már az enyémet is be kellene fejezzem....csak közben fatárolót kell építeni, bicikliláncot rövidíteni, kertet rendberakni, baráti szerelési ígéreteket betartani...stb... Üdv Inhouse
Ilyesmire igen, csak kicsit durvábbra, ez majdnem kedves is volt
.Bár ettől sajnos még sok kérdés nyitott maradt a számomra, bár így már könnyebben viselem .A tavaszban ez a szép, végre ki lehet menni kicsit, nem bent gubbasztani, pl; hagyni hadd dolgozzon nyugodtan a kecó akkujain a regeneráló , kerítést oszlopozni addig, mindezt nyugodtan, mert mégsem robban fel az akkum.De itt bent kuksolva azért rájöttem, hogy a szulfátoldó "titka" az általa létrehozott felületi töltésekben rejtekezik. Lépek én is, feltöltőm a helikopterem akkujait (szerencsére nem savas akkuk), megérdemlek egy kis játékot. Üdv: Frici
Végre sikered lett a kütyüvel ! Ez segítség lesz a későbbiekben az utánépítőknek.Érdemes pontosan pontról-pontra megépíteni a kapcsolást úgy ahogy le van írva,tehát a működésébe ezek szerint nem érdemes beleavatkozni,csak kiegészítőkkel ellátni (automata be-ki kapcsolás).A te tapasztalatod is egy nagy lépés a továbbiakban a tökéletesítés irányában. (Mellesleg én is két tranyósra akartam először megépíteni ami hasonló a te elvedhez,hogy amikor nem megy az impulzus akkor egy PNP tranyó terhelést ad az akksira)de mégsem így építettem meg szerencsémre. Szívből örülök a sikerednek
Az eredeti rajz alapján TIP142-vel megépített a kapcsolásom. A frekvenciát módosítottam. A 10uf-os kondenzátor helyére egy 4,7uf-os kondenzátor került.Így a tranzisztor már melegszik. A bajt megelőzendő hővédelemmel láttam el. Egy picike 50x50-es ventilátor gondoskodik a hűtésről. Így néz ki most.
Köszi Inhause, legalább nem vált feleslegessé a "munkám", minden rosszban van valami jó. Ezek szerint a felgyülemlett felületi töltések regenerálás közbeni kisütése nem használ. S ha már tapasztalat, megjegyzem a feszültség a regeneárálás alatt még ezzel a kis akkuval sem ment fel 15V fölé 15 óra alatt sem.
Ha más is nézné ezt az adatot esetleg kiderülhet, hogy a túlfeszültség védelem beépítése nem szükségeltetik, viszont, ha valaki ki is akarja sütni utána, mivel úgy tapasztaltam ez is jó hatással van akkor indokolt lehet. Nem pontosan pontról-pontra van megépítve, továbbra is benne volt a 0,5Ohm ellenállás a 4000uFarad kisütő és az 5000uFarad puffer között, két darab IRFZ44-es fettel, és 30,2V-os táppal. Ezt azért jegyzem meg, mert nem tartom kizártnak azt, hogy a tápfesz miatt nem lett nagyobb az akkun az "átlagfesz" 15V-nál. Tehát lehet a tápfesz védelemként szolgál a "megfutás" ellen. Sok sikert mindenkinek. Üdv: Frici
Szerintem sem szükséges a feszültség figyelése. Nálam a legkisebb akku 50Ah volt amivel próbáltam. A feszültség folyamatos akár több napi használat során sem ment ha jól emlékszem 14,5V fölé. Kisebb akkuval TE próbáltad de ha ott sem emelkedik a feszültség kritikus értékre akkor valóban felesleges a komparátor.
Sziasztok !
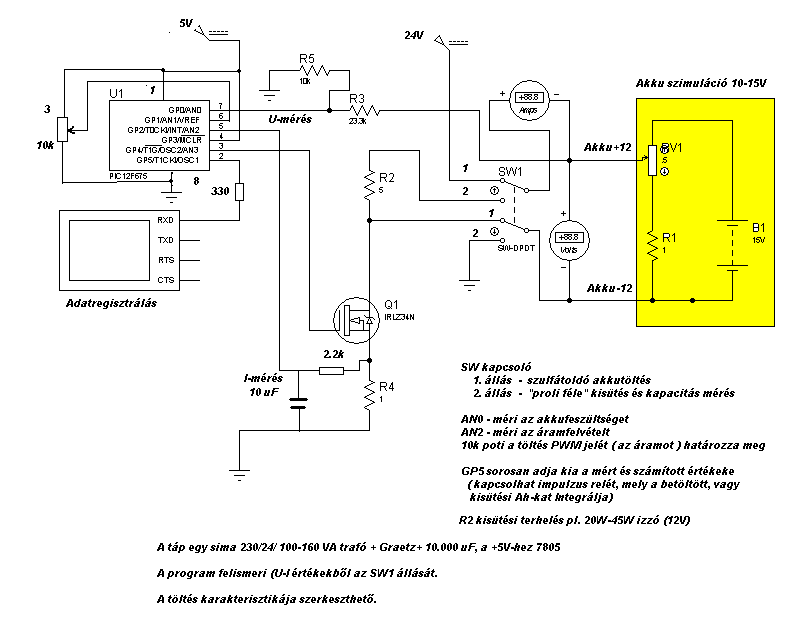
Egy másik topicban ( akkumulátor töltöttség vizsgálata), már említettem egy két dolgot, de most a két téma közös készüléke merült fel bennem. A mellékelt rajz alapján szimuláltam a dolgokat, és működik is. Mivel nincs rá szükségem, nem készítettem el, de egy pár alkatrészből 10 perces kapcsolás, csak a PIC-kes program kell hozzá. Üdv mgy
Hát igen a hőfigyelő bonyolultabb mint az amihez készült.
A kapcsolás valóban nem bonyolult. Mint általában a PIC-es áramkörök. A bonyolultságot a PIC-be írt program jelenti. Ha van időd meg örvendeztethetnél bennünket a programmal is.
Egy - két részletben még kompresszáriumot kell kötni magammal, mert félkész dolgot közölni, felelőtlenség lenne.
Üdv mgy
Elkészült a második deszulfátor masina is,mert az elsőt elkomonizálta a kollégám,ez is tökéletesen működik.Némi változtatást elkövettem az eredetihez képest,ventilátor,4700µF kondi,2xIRF540,150k poti,2x24V AC trafó,de ezek a lényegen nem változtatnak.Mutatnák képeket,az előlap gagyi,nem volt jobb lehetőségem,de nem igazán érdekel,egy PC táp dobozba került az egész.Természetesen,minden kritikát meghallgatok.
Köszönet még egyszer a szerzőknek!
Sziasztok!
Erről mi a véleményetek?Bővebben: Link Van-e vkinek tapasztalata ezzel a készülékkel? Esetleg ez vagy hasonló kapcsolási rajz?
Lehetnél * törölve ! Ha az user úgy érzi szólnia kell, megteszi maga .
Köszönöm Zoli,teljes mértékben bontott alkatrészekből van.Láttam értelmét,mint írtam is,ezért készült
Szia!
A Tuvok fordításra gondoltál? Olvasgatom a topicot folyamatosan, de az utóbbi 1-2 oldal kimaradt.
Üdv!
Nem látom a töltés hogyan valósul meg a rajzon.
SW1 kapcsolóval lehet váltani, az alaphelyzet a töltés.
+24V be az ampermérőn keresztül, a testet a fet kapcsolja (gondolom kis keskeny impulzusokkal). Üdv Inhouse |
Bejelentkezés
Hirdetés |




Szerintem ez + eredmény.
?











