Fórum témák
» Több friss téma |
Sziasztok!
Valaki már átalakította ezt a kapcsolást 24V-ra? Mit kell módosítani? Ugyanolyan hatásos mint ha mindegyik akkun külön lenne? Köszönöm.
Értem. Hallottam olyat, hogy zárlatos lett és kigyulatt, ha tennék bele egy 5A biztosítékot az rontana rajta?
Sziasztok!
Kérdésem/problémám a következő: 6V-os (zárt savas ólom) akkumulátoraim vannak, 4,2 Ah-sak, 2db. Kissé mostoha módon bántam velük nem figyeltem eléggé, hogy mindíg teljesen fel legyenek töltve, így az egyik 6,4~6,5 V-ot elérve már csak 0,1A-es cseptöltést vesz fel(7,35V-on). (Gyári érték szerint 7,2~7,5V-ra kéne tölteni.) Kitaláltam, hogy megpróbálkozok egy szulfátoldót összerakni. Én csak 12V-osakat láttam itt. valaki tud ajánlani valami olcsón összedobható kütyüt, ill. tud linkelni olyan fórumrészt ahol erről már volt szó? Előre is köszi!
Ugye erre gondolsz?
A hozzászólás módosítva: Jan 6, 2013
Szerintem erre gondol, tekintve hogy társszerző a cikkben.
Ha a trafó&graetz&pufferkondi helyett 18.5V-os laptoptápot kötök, akkor az ugye még működőképes? 1-1,5 ohm-nyi előtét hasznos/fölösleges/hülyeség? (Merthogy a trafó teszi ki a fél költségvetést...)
Hello!
A pufferkondit nem tudod mellőzni. Mert ez az áramkör pont úgy működik, hogy a pufferben betárolt energiát somja oda az aksira. A labortáp kimenetén, meg nem szokott "ezresével állni" a kondi.. üdv! proli007
Nem LABORtáp, hanem LAPTOPtáp /leptoptáp/
![]() De köszi mindkettőtöknek! És ugye akkor nem kell 40V-osnak lenni a kondinak, hanem elég egy 20V-os? A hozzászólás módosítva: Jan 6, 2013
Az 1uf kerámia kondi helyett jó a multilayer is? Okoz valami változást? Csak kerámia kondikat rendeltem bele, de mindegyik helyett multilayert küldtek.
MLCC = Multi-Layer Ceramic Capacitor, tehát többrétegű kerámia kondenzátor. Ha jól értem Te a CDC-t, azaz Ceramic Disk Capacitor-t rendeltél, ami általában egyrétegű.
De ne aggódj, az eredeti kapcsolásban is MLCC van, mivel ennek az ESL és ESR értéke is jobb, pláne, ha nem rontod el a nyáktervezésnél azzal, hogy hosszú és vékony trace-t használsz. Az átmenőfuratos alkatrészeknek kora leáldozott, az SMD olcsóbb és jobb is. Persze néhány területen az átmenőfuratos alkatrészek kiválthatatlanok...
"Az átmenőfuratos alkatrészeknek kora leáldozott, az SMD olcsóbb és jobb is. Persze néhány területen az átmenőfuratos alkatrészek kiválthatatlanok... "
Pl. a hobbielektronika területén ...
De csak addig, amíg egyszer ki nem próbálta...
Bocsi, hogy cssak most, de
Köszi szépen! Még két utolsó kérdésem: Olvastam, többször is előkerült már a kérdés, hogy kell-e előtétellenállás a C6 elé, és midíg azt találtam, hogy nem kell, ha üzemi kapcsolású tápot használok, azt sem fogja zavarni, hogy az árama időről időre fel akar szökni az egekbe (csak mert tettem már tönkre így ilyet...)? Azt számoltm, hogy 4ohm-ossal még szépen feltölt, viszont az megfogja az áramot 3+1/8 A-nél. Vagy ez hülyeség? (Ha igen miért?) Milyen vastag munka-kábelt érdemes használni? Gondolom, hogy nem olvadna el egy sima 0.75mm2-es sem, de rendessen tudja gyűrni a több tíz A-eket? Vagy szempontnak vehetem a FET lábvastagságát? Előre is köszi! A hozzászólás módosítva: Jan 12, 2013
Köbzolitól kérdezném, hogy a megépített kapcsolásnál a potival 2-6Hz-et tudok álítani kb 10% kitöltési tényezővel, de a HE 555 szimulátor szerint 0.985-3.1169Hz és 52% kitöltési tényezőnek kellene lenni, ez miért van?
Köszönöm.
Én is laptoptáppal akartam megépíteni, de rájöttem, hogy úgy nagy mértékben eltérne az eredeti értékektől. Szereztem egy UBT-63 trafót ami 21V-on /AC/ 3A tud, pont ez való hozzá.
A 0.75mm2-es vezeték is elbírja mert csak impulzusokban közlekedik rajta nagy áram. Én 1.5mm2-es vezetéket tettem rá, épp akkorát ami elér a sarukig a minél kisebb veszteség érdekében.
Az 555 6-os és 7-es lába között lévő dióda söntöli kisütéskor az ellenállásokat, így a folyamat gyorsan végbemegy.
Ahogy rolie is írta nem vettem figyelembe a diódát.
Sikerült kipróbálnom a regenerálót, amit észrevettem, az akkura kapcsolódáskor már villog az Hz jelző led, nem értem miért mert a fet elméletileg zárva van, de gondolom ez nálad is így van. Áram alá helyezéskor szépen kattog ahogy azt már írtátok is. Viszont az 5 ohm 20W ellenálls a graz után nálam 0.5V fesz esést okoz az akku kapcsain multiméterrel mérve mint az ellenállás nélkül. Te is kisérleteztél vele mire jutottál?
Bocs, igazad van. Pedíg még olvastam is. Irták, hogy forrósodik a trafó, meg a fet is nálam kéz meleg 30 óra után is és nincs grac után ellneállás. Amit viszont nem egészen értek, tudom ez regeneráló nem töltő, de az adatlap szerint 5A-ral tölt, de nálam egy 7Ah akkut 30 óra alatt töltött fel 14.2V-ig. Ez másnál is így van?
A hozzászólás módosítva: Jan 18, 2013
Üdvözlök Mindenkit.
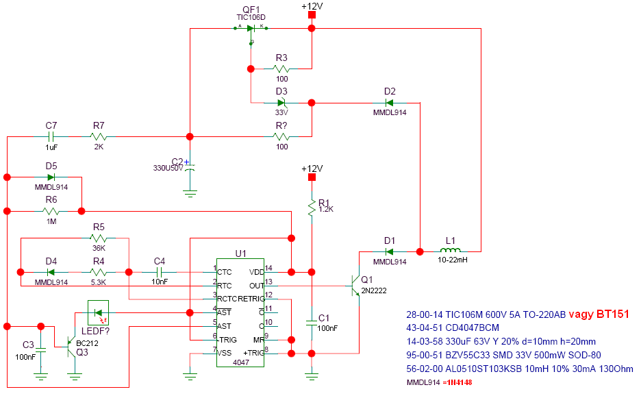
Akku regenerálót szeretnék építeni. Erre a kapcsolásra gondoltam, nem tudom valaki meg építette - e már. Nem tudom jó-e a kapcsolás. A CD4047-es IC-nek a 8-as és a 6-os lábával van a gondom. Szerintem a 6-os kimenetre kellene negatív a 8-as lábra pozitív, a 9-es 12-es és a 4es kivezetés maradhat-e ugyanúgy? Segítséget előre is köszönöm.
Én már kettőt építettem a rajz alapján és tökéletesen működik, nem kell módosítani.
Megkérlek,ha lenne hozzá nyákterved és megosztanád velünk,nagyon megköszönném.
Amatőr nyákterv! Furatszerelt alkatrészekkel kivétel a zéner dióda /smd/. 1 átkötés van rajta.
31X31 mm 330uf kondi le lóg róla. OBO A6 dobozba könnyedén belefér. Remélem tudtam segíteni.
Még egy kérdésem lenne.Ezt a készüléket állandó üzemben egy autóban használod?
Igen, 10Ah feletti akkuknál lehet használni állandó üzemben. Közvetlen az akku sarukra kell csavarozni. 10A üvegbiztosítékkal /lapos széles szálút/ használok, 1,5mm2 kábellel /minél rövidebb legyen/.
Tesztelni egy sorosan kapcsolt 14v 3W izzóval tudod, impulzus adáskor felvillantja kicsit. 12V 5W izzónál kicsit parázslik csak a szál. Vagy 100mOhm ellenállással rákötött szkóppal Vpp 8.7-9.7V között mozog környezeti hőtől függően. A hozzászólás módosítva: Jan 29, 2013
|
Bejelentkezés
Hirdetés |



















