Fórum témák
» Több friss téma |
Fórum » MIG/MAG/Co2 hegesztő készülékek házilag
Témaindító: electorkalandor, idő: Feb 19, 2009
Témakörök:
A gépedet eredetileg 4 eres kábellel kellett hogy szállítsák- ha a gép 400V/230V-os üzemmódra készült. Ha az eredeti kábelt valaki kidobta és a gépet átkötötte 230V-osra, akkor neked így a neten keresztül sajnos nem tudok segíteni.Az eredeti verzióban a betápkábel egyenesen a tápfeszültség átkapcsolóba ment, majd utána a mágneskapcsolóhoz. Az általad feltett képek tanúsága szerint ez nem így van jelenleg.Valakit keress a környéketeken aki segíteni tud az átkötésben.
Szia!Van ebből még neked?
Mint már előttem is kérdezték?
Sziasztok. Sikerült elkésziteni a co2 gépem,hátérből kesérve titeket. Kösz mindenkinek. link: http://proiecte.freewb.ro/
Jó egészséget a használatához!
A szkóp ábra a tolásszabályzóé?
Szia.A szkóp ábra nem tolásszabályzóé,a tolásszabályzó egy 10A tl494-es vezérlésü átalakitot táp.
Üdv mindenkinek!
Szépen megépitetted a gépet. Egy észrevételem van,ami talán nem hiba,de én a fojtó trafót tele hajtottam volna(ha jól látom van még hely pár menetnek). Próbáld meg. A mostani kivezetést hagyd meg és tekerd tele a csévét.Szerintem még szebben fog úgy muzsikálni a géped.
Többször olvasgattam az oldalt,mert én is küzdök egy géppel. Be azonosítani ez idáig nem sikerült mert az összes matrica szinte olvashatatlan.Néhány fotót készítettem róla.Alapvető problémám a fokozatkapcsolója szét volt szedve.A saját logikám szerin bekötöttem,de csak 6-10 voltot ad le.4.-5. fokozatba le is veri a 16-os kismegszakítót, pedig 10-12A lenne a max.
Ha valaki felismeri és segíteni is tudna megköszönném.
Ránézésre EINHELL.
De a fokozatkapcsoló nem eredeti, ahogy nézem a munkakábel kivezetés sem. Ebben a gépben eredetileg 4 fokozatú kapcsoló volt, tehát az a kapcsoló amit belebarkácsoltak, az 5.fokozatban nem is kellene hogy kapcsoljon. Persze ha a főtrafót áttekerték, akkor más a helyzet, de ezt így látatlanban nehéz lenne megmondani. Nézd meg hogy a főtrafó primer hány kivezetésű, akkor talán könnyebb lesz segíteni.
Üdv! Szerintem fordítva szorítod a trafót.Gondolom a kettő külső szál a leggyengébb fokozat.Próbáld ki a kapcsoló nélkül.Lehet az is bekavar, esetleg összezár fokozatokat,s akkor van ám zárlat rendesen. F
Üdv emberek!
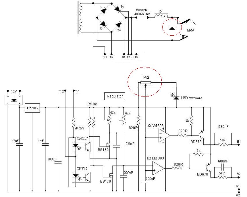
Az alábbi Fronius hegesztőgép vezérlését akarom megépíteni, valakinek van valami tapasztalata ezzel kapcsolatban? Az lenne a kérdésem, hogy a szabályzó potméter értéke milyen legyen, a lábánál lévő led milyen funkciót tölt be, valamint a fojtó után a kimeneten lévő dióda kell-e mma üzemnél? Az áramköri elemekkel csak annyi problémám van, hogy a BD678-at helyettesíthetem-e BDX34 vagy 54 típussal és a BS170-et mivel lehet helyettesíteni? Gondban vagyok az alkatrészbeszerzéssel, mert itt vidéken nem lehet beszerezni ezeket, rendelni meg nem akarok 200Ft értékű alkatrészt, mert nem érné meg a postaköltség miatt. Előre is köszönöm!
Köszönöm a hozzászólásokat.A trafója valószínű eredeti,a tekercselésből ítélve.Lekötöttem a kivezetéseket így jobban látható.A gondom,1, ha megnézed a képet két méretű vezetékkel van tekercselve .A vastag vezetékkel tekert menet sorba van kötve az úgy mond fokozat(vékony) tekercsel.Ez viszont normál számítás szerint gyenge az áram felvételhez.Ha logikusan gondolkodva kötöm nem működik rendesen,másként meg az elektronikai téziseket cáfolja.Ezért kéne egy eredeti bekötési rajz.
Az, hogy a primer fokozatok nem azonos keresztmetszetű huzalból készülnek, természetes. Magam is így csinálom. Egyrészt helytakarékosság,másrészt anyagtakarékosság,hiszen így kevesebb tömegű huzalt kell felhasználni. A kisebb fokozatokban indokolatlan olyan keresztmetszetű huzalt használni mint a legerősebb fokozatokban. Ha belegondolsz, ez logikus,hiszen a gyengébb fokozatokban nincs a gépnek akkora áramfelvétele mint a nagyobb fokozatokban, ennek okán a vékonyabb huzal is elégséges. Én úgy csinálnám a kimérést hogy egy elfogadható pontosságú ellenállásmérővel megkeresném azt a két tekercsvéget ahol a legnagyobb ellenállást tudom mérni. Majd a kapott két végre adnák 24V váltófeszültséget egy megfelelő nagyságú trafóról. Az egyik véghez képest(én a csúszóhüvelyeshez képest mérnék, mivel az szinte biztos hogy kezdet vagy vég) így már megkereshetők az egyes fokozatok. A fokozatkapcsoló kapcsolási táblázatát szintén ellenállásméréssel lehet elkészíteni, ha nem látszanak az érintkezők a fokozatváltáskor.
A válaszodat olvastam,és ujjból kimértem a trafót.A két végpontjára 220V-ot adok,és takarék trafóként kimérem a fokozatokat a következőket mérem.Elviekben a kicsitől a nagyobb fokozatokig mérve,206v-184v-158v-144v.Ellen állást mérve 1,6-1,2-1-0,7-0,6ohm.A feszültségek aggasztanak mert 200v alá nem nagyon szoktak menni.A másik problémám,hogy mind ezek éllenére a szekunder oldalon csak a feszültségek fele mérhető pont.7,2-8,5-9,2-10,9-11,5.
Szerintem nincs a primer mérésekkel semmi baj. Kb. ezeket az értékeket kellett tudni mérni. Ha a 144V-os tekercsrészt kötöd be, az lesz a legerősebb fokozat.
Az viszont érdekes,hogy a szekunderen ilyen kicsi feszültséget tudsz mérni. AC üzemmódban volt a műszered és az egyenirányító előtt mértél? Köss a szekunder tekercsre egy 24V-os izzót,vagy egy 470ohm 10W-os ellenállást, és úgy mérjél szekunder feszültséget. Kíváncsi vagyok a mérési eredményre.
Sziasztok! segiségeteket kérném,olyan problémám van hogy ma hegesztés közben elpuffant a hegesztömben a tolopanelen lévö trafo és megszün az elötolás. Akárhogyan keresem nem találok ilyen panelt abban bizok hogy valamelyikiötök tud ilyet valahol vagy megtudja milyen mekkora ez a trafo mert nin ráirva semmi. Képeket rakok a gépröl és a panelröl is,elöre is köszönöm!!!
Szia gondolom szakadt a trafód.
Nézd meg hogy a kék relé oldalára hány volt van írva és keress egy olyan feszültségű trafót. Szerintem 12 voltos lessz. Bárhonnan szerezhetsz bonthatsz valami kis teljesítményű dologból. Ha nagyobb az nem baj csak a feszültség stimmeljen. Akár külön rögzítheted a gépben és odavezetékeled. A panelnak nem hiszem hogy baja lehet.
Sziasztok !
Az lenne a kérdésem , hogy egy hagyományos co hegesztőben a 0,6 mm-es huzalhoz mekkora áramátadó szükséges . Olvastam már olyat , hogy vegyél kicsit nagyobbat - meg olyat is ,hogy ne legyen túl nagy mert akkor nem hegeszt szépen..... Sajnos az enyém sehogyan sem hegeszt csak fröcsköl kitartóan. a 0,6 -os huzalhoz 0,8 -as áramátadót szereltem be. Most akkor vegyek kisebbet ?
Olyan áramátadó szükséges amilyen a huzal, de géped nem az áramátadó miatt fröcsköl az teljesen biztos.
Ha a 0,6-os drót nem fér átt a 0,6-os áramátadón, akkor sok a rozsda rajt és eldobandó!!
Csatlakozom az elöttem szólóhoz!
Szia! Köszi a választ igen szakadt a trafo. A relére nincsráirva hogy 12 volt lenne esetleg csak az hogy 16A 250 v ill. 16A 240vac alatta 20A 120vac sz-s-124L c10A szoval nemtudom nekem ez kinai
Üdv.
Ha 0,6 dróthoz 0,8-as áramátadót használsz,akkor mihez használod a 0,6-os áramátadót? .Vagy magában a drót annyira minőségtelen hogy mindenre jó ,csak hegesztésre nem,vagy a géppel van valami gond.Vettem már olyan drótot,ráadásul nem magamnak amit a kollégának muszáj volt eldobni mert semmire való volt,pont 0,6-os ról volt szó.Próbáld meg vagy más gyártó drótját feltenni,vagy 0,8-ast,lesz e változás.
Hát akkor kellene egy olyan kép amin láthatóak az alkatrészek mondjuk egy stab ic száma is jó mert az alapján már lehet következtetni hogy hány voltos volt a trafó.
Agy szép éles kép kell. A relé adatai a kapcsolható áramra vonatkoznak de nekünk a behuzótekercs feszültsége kellett volna.
Van olyan hogy ha szűk helyen hegesztenek ahol nem igazán tudják tartani a távolságot ott 1 mérettel nagyobb áramátadót használnak így a hőtágulástól nem szorul be a huzal.
A te esetedben lehet megnyomja deformálja a huzalt a tológörgő és megszorul a hozzá való 0,6-os áramátadóban. Be kell állítani a görgőnyomást. A fröcskölésre a megoldás a kondizás ezt visszaolvasva megtalálod már sokszor leírtuk. De lehet hogy csak egyszerűen rossz áram és előtolás érték van kiválasztva.
Sziasztok gyorsan lötem egy képet rola remélem ez jó lessz.
Na ez már értékelhető kép.
Nincs sem grace sem semmi stabilizátor a panelen. Csak zéneres feszültségstabilizálás van azt pedig a z1-z2 dióda végezheti annak az értéke a mérvadó az egyiken látszik BZX és lenni kell egy számnak ezt próbáld meg leolvasni sőt küld 1-1 képet a panel másik oldaláról is és az elejéről is hogy teljes egésszében lássuk.
igen a z1 en bzx van a z2 pedig 85 c felirat.
A relé tekercse 24V-os, keress rá a típusára SZ-S-124L: Bővebben: Link. A TL082 adatlapjában pedig +-15V-os tápfeszültségérték szerepel, ezek alapján valószínű, hogy a trafó 24V-os lehetett. A kártyán látható elektrolit kondi kicsit mintha hízna, én a biztonság kedvéért kicserélném, minimális költség.
Na szóval megvan a megoldás az előttem szóló megírta hogy 24 voltos volt a trafó.
Általában ezt a feszülétséget használják. Szerezz bele egy paneltrafót vagy egy bármilyen 24 voltos trafót a lényeg hogy kicsit nagyobb legyen mint a mostani. Ezekben a pici trafókban olyan vékony a huzal hogy esélytelen javítani és olcsóbb szerezni egy másikat. |
Bejelentkezés
Hirdetés |















.Vagy magában a drót annyira minőségtelen hogy mindenre jó ,csak hegesztésre nem,vagy a géppel van valami gond.Vettem már olyan drótot,ráadásul nem magamnak amit a kollégának muszáj volt eldobni mert semmire való volt,pont 0,6-os ról volt szó.Próbáld meg vagy más gyártó drótját feltenni,vagy 0,8-ast,lesz e változás. 







