Fórum témák
» Több friss téma |
Az lehet, hogy csak 50Hz-en pontos. Mivel ez az IC nagyon hasonlatos a TDA7294-hez linkelem annak mérését, melyet Alkotó volt szíves elvégezni és közkinccsé tenni. Alkotó mérései.
Rendben hát lemérem ismét. Hátha én rontottam el valamit.
A feszültséget a szkópról kéne leolvasni.
Idézek az adatlapból: RMS Continuous Output Power: d = 1%:RL = 4ohm; VS = +/- 29V, min. 75W. A +/-27V-os mérésed nem jár nagyon messze ettől.
Próbáltam +-35V-ról is mert ennek a trafónak több kivezetése van de ugyan olyan teljesítményű ezen a kivezetésen is. De így is ezt a teljesítményt mértem a kimeneten.
Na de majd akkor ma lemérem újból.
Ezt az ic-t hogy párhuzamosítom?
Ja izé akkor hányat lehet így párhuzamosítani?
Nem tudok korlátról. Néggyel már 2ohm-ot lehet hajtani, az elég kell legyen. Most ültetek be két párhuzamos panelt, beszámolok a tapasztalatokról.
Jól van kösz és ha csak 8 ohm-ról hajtom akkor mennyi lesz a Teljesítmény?Bár előbb a quadot kéne rendberakni nem itt TDA. Már így is sok projektem van :S
Helló. Valaki tud nyákrajoz ehhez?
Egy ismerősöm nagyteljesítményű erősítőt akar. Ahogy ismerem valami olyan kell neki amiba van védelem. Nekem van 7294-es hidam nagyon meg vagyok vele elégedve, dehát Ő a számokat látja csak... Hát megépítem én neki de ahhoz kellene egy nyák rajz.
Egyszer én is összeraknám, " * " nem is lenne hangfal ami bírna
Én magamnak biztos nem csinálnák ekkorát. Havernak sincs hangfala. 600W-os a legnagyobb hangfala amihez egy 500W-os erősítő bőven elég lenne. De amíg Ő csak aszámokat látja, és fizeti hogy rakom neki össze addog nekem mindegy. Csak a nyáktervezés elég messze áll tőlem főleg itt 8x 15 láb rengeteg.
Jó jó ez a kapcsolás szórakozni stb... de megbocsájts már akkor quadot is egyszerűbb lenne összerakni mint ezt...
Én elhiszem sőt... Nekem van egy darab 7294 híd jelenleg 2db 250W-os hangfalat hajt nem kis hangzással. Most akarok mellé mégegy hidat hogy legyen kettő és egy-egy híd, egy-egy hangfalat kapjon. De azzal már tényleg falat bonthatnék. De mint írtam az említett személy csak a számokat látja... Nem az érdekli hogy egy jól összeállított sztereó 7294-93 2x200W-al sokkal jobb eredményt is el lehet érni mint egy 5-600W-ossal,... Ő csak azt látja hogy 800W. Ó hát neki kis szar 200W-os nem kell, Aztán majd csodálkozik ha 2x200W-al lehangosítom
![]()
Majd habizzál neki ,hogy ez olyan speciális kapcsolás és azért tud ez ennyit meg annyit.
Most volt egy 400W-os fetese... Volt hozzá 2db 250W-os mély hangszórója. Hát nem volt egy nagy hangerő a minőségről nem is beszélve. 60-70 %-tól már csak zümmögést halottál mert torz volt. Én az IC-s 90 van mikor 100%-ig kihajtom hallható torzítás nélkül. PL amibe kevesebb a mély. Azt simán maxon is viszi ahol sok a sub ott vissza 90%-ra de ott is bontja a házat ... Hát még most hogy 1 híd/hangfal lesz...
Ebben a témában otthonosabban mozgok
(Most pakolom be a 8 TDA-t.)
Tegyél rá még pufferkondenzátort és fogja az bírni
Most tervezek venni én kvadomba mert amik vannak szerintem kiszáradtak. 36 votlból szerintem 50-51et is ki kéne venni. -max még kéne keresni feszültségstabilizátort és azt beiktani, úgy ugyan mit szólna.
Áhh építek mégegyet és akkor sztereó lesz. Meg akkor nem kell annyire egyiket se hajtani hogy jól szokjon a 3utas hanfalak, és mivel most sorba vannak kötve a hangfala így nem tudok a mélynek hangváltót. HA párhozamosan lesz egy-egy-be akkor tudok rakni a mélynek is és akkor lesz a jó a duc-duc
Inkább még ez de puffereket érdemes növelni.
Sziasztok!
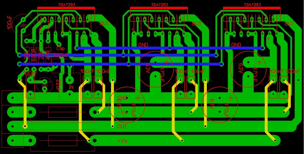
Bátorkodtam lekoppintani egy rajzot,párhuzamos kapcsolásról lenne szó.A rajzon 3 TDA van,nekem elég lenne kettő is,úgyhogy levágtam a felesleget.Szeretném megkérdezni,hogy jó-e így? ![]() Moderátoroktól elnézést kérek,hogy ismét felteszem a rajzot,de most nincs energiám visszakeresni,hogy hol találtam.
Szia! Magam vagyok az elkövető. A tudomány annyit fejlődött azóta, hogy a slave (a rajzon jobb oldali) nem használt bemenetei a negatív tápra kerültek. Ez a gyakorlatban annyit jelent, hogy a 2-es 3-as lábak nem az egyes hanem a 4-es lábbal vannak összekötve. Ugyan ennek az IC-nek a 10-es lába pedig test helyett kapjon pozitív tápot. Ezekre a módosításokra a későbbi időpontban megjelent adatlap utal. Nekem is egy fórumtárs hívta fel a figyelmemet. Így néz ki javítva, sztereóban, clippled meghajtóval.
Szia!
Azt tudom,hogy rólad koppintottam. Köszönöm,hogy felhívtad rá a figyelmemet!Csatolom a változtatásokkal,remélem stimmel.A Clipped meghajtón még vacillálok,lehet rávarázsolom.
Stimmel.
Köszi!
Szia!
Na,elkészültem.Rákerült végül a clipled meghajtó is.Az élesztésben kellene nekem egy kis segítség,kerülném a füstöt. Pufferkondik kisütve,hogyan tovább? A legutóbb linkelt rajzodon láttam egy átkötést,amiből arra következtettem(lehet rosszul),hogy egyenként éleszted az ic-ket.Így aztán egyelőre csak a mastert forrasztottam be.Felteszem a végleges állapotot.A neten talált infók alapján +-32V(valahol +-33V) mellett 4ohmon 100W vehető ki biztonsággal ebből a végfokból..Mennyire áll ez közel a valósághoz?
Szia! Benne volt a tervben a master élesztése után bekötni a slave-aket. Főként a későbbi esetleges hibakeresés dolgát könnyíti meg.
A teljesítmény méregetésben nagyon nem mélyedtem el, megnyugtatlak a hallottakkal meg leszel elégedve
Na,túl vagyok egy sikeres élesztésen.
Pöc-röf indult.Nyúzni még nem tudom,mert nincs megfelelő méretű bordám,valamint a trafó sem egy izompacsirta. ![]() Köszönök minden segítséget!
Apropó,az említett változtatásokkal kapcsolatban találtam egy leírást a neten,van teljesítménykalkuláció is a párhuzamos és a hídkapcsoláshoz is.Aki a párhuzamos kapcsolással tervez,annak ez valóban nélkülözhetetlen infó.Bővebben: Link
Örülök, hogy gond nélkül éledt. Most már tetszőleges hosszúságúra is megépítheted.
|
Bejelentkezés
Hirdetés |











