Fórum témák
» Több friss téma |
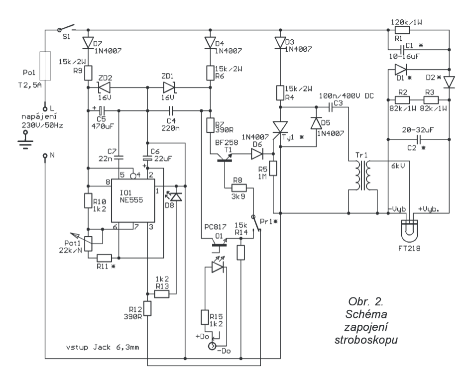
Sziaszok ugy 6,7 éve kezdtem el építeni ezt a stroboszkopot majd ido hianyaban szuneteltettem a projektet. Nemrég ujra nekialltam, beuzemeltettem és amit észrevettem, hogy a nyák hatuljan jokora szikrákat vág a gyujtotekercs. Ez mitol lehet/van. FT218-as 250W-os xenon "égő" (sajnos nem tudom mi az a výbojka magyarul) van rákotve, 3x14µF-os 400V/450V-os motorindito kondi. Pár képet csatoltam.
1 2 3 4 5 6 7 A hozzászólás módosítva: Nov 26, 2012
Az a fekete drót jól van beforrasztva? Szedd ki grundold újra és forraszd be.
Nem tudod mi az a výbojka? Olyan mint az ubojka, csak más.
![]() výbojka = lámpa itt villanócső Nagyon ügyelj arra, hogy a villanócsőnek van + és - lába. Jól legyen bekötve.
Forrasztással nincs gond, mukodik/villog. Csak furcsállottam hogy a nyák azon az oldalán ahol a forrasztás van, szikrákat dobott a gyujtotekercs. Az elobb kiprobaltam ujra és most nem csinálta. Érdekes.
Amit még akartam kérdezni, elvileg a kapcs. rajzon láthato kapcsoloval át lehet kapcsolni hogy kivulrol kapja az impulzust. (+-DO minthogy táviranyíto). Viszont azt is írjak hogy 10-15V az ideális bemeneti jel. Ezt meg lehet valahogy oldani hogy audio jelet kossek rá es pld basszusra villogjon? A hozzászólás módosítva: Nov 26, 2012
A výbojka cseh szó, jelentése lámpa, villanó(ka)
Nálam is volt ilyen hibajelenség anno, a magyarázat egyszerű: "áthúz" a nagyfesz, vagyis túl közel voltak egymáshoz a vezetősávok. Lehet nálad is ilyen probléma van.
Hello!
Nem tudtok valami módszert arra, hogy milyen módon lehetne 12V DC-ről stroboszkópot működtetni?
Hello!
Úgy hogy feszültségátalakítóval kell a 300..50V-ot előállítani.. (DC-DC konverter topik) üdv! proli007
És miután megvan a 300-500V DC utána már beköthetek egy normál hálózati elektronikát?
Hello!
Na, akkor ez jó! Most már két malomba őrölünk. De közben szerintem rájöttem mit kérdeznél volna.. Nem a vakucsövet akarod 12V-ról működtetni, hanem az optocsatolós vezérlőt. Csak éppen ezt nem írtad. Vagy még is? Amúgy optocsatolónak nem kel 12V, lehet más is, mert abban egy olyan Led van mint másban, csak éppen infra. Vagy is áram kell neki, ami 10..50mA lehet. Ha ez a helyzet, neked egy olyan átalakító kell, ami a basszusra meghajt egy Led-et. Tettem már fel ilyen kapcsolást, (BassLed) aminek felső fele ezt műveli. De többen bonyolultnak találták. Egyszerűm meg nincs.. üdv! proli007 A hozzászólás módosítva: Nov 26, 2012
Nem egészen. Autóban szeretnék működtetni stroboszkópot. Csak nem tudom, hogy érdemes szenvedni DC-DC konverterrel vagy inkább egy olcsó autós pár száz Wattos inverterrel oldjam meg.
Hello!
Amelyik számodra kedvezőbb. De hogy mi a bánatnak egy autóba strobi arról fogalmam sincs. Mert számomra még egy diszkóban is idegesítő. Autóban meg életveszély. üdv! proli007
Akkor marad az inverter. Dekorációs célt kell megoldani, természetesen nem forgalmi körülmények között.
Köszönöm a segítségedet. Üdv
Sziasztok!
Miért verheti le egy stroboszkóp a biztosítékot? Egy ilyen strobi az alany. Valami régebbi Eurolite gyártmány. 1500W-os Xop-15-ös cső való bele, 2-t villan és levágja a 10A-es kismegszakítót. Azt nem tudom, hogy C10-es vagy B10-es, de ha B, még akkor is legalább 25-35A kell, hogy leoldjon. A cső vadi új, a panelt még nem szedtem ki, csak belekukkantottam, de így hirtelen semmi sérülés, égés nem látszik rajta. Remélem tudtok segíteni! Köszi előre is! Miki
Teljesen normális jelenség ezeknél a strobiknál. Sokszor még a C16-os megszakítót is simán leveri. Gondolom van benne fényerő szabályozó, azon vegyél vissza a fényerőből addig, amíg nem veri az automatát, vagy cserélj kismegszakítót. A villanócső kisüléskor rövid zárként viselkedik a hálózat felé, ezért rángatja a kismegszakítót.
Nincs rajta fényerőszabályzó, legalábbis kivezetve nincs. De ennyivel szerintem nem lehet megoldani... Pl. a kismegszakító cserénél így már lehet, hogy nem vágja le, de ehelyett okozhat egy jó kis elektromos tüzet a falban, nem véletlenül akkora biztit tettek oda.
Nem állandó helyen lenne használva, hanem erre-arra, bulikban, koncert, stb. A legtöbb helyen pedig C16 van, és az nem jó, ha ilyeneket csinál. De hát akkor valószínűleg nem a készülék a hibás?
Ha tudsz, csinálj egy képet a strobin lévő kezelő szervekről.
Hello!
Nem tudom,miért a nyákra teszitek a gyújtótrafót. A vakucsőnél ott van a 300V negatív oldala, és közvetlenül oda lehet tenni a kis trafót. Ugyan úgy egy drót kell a trafóhoz, csak éppen nem 5..6kV fog benne rohangálni, hanem pár száz volt, ami nem fog szikrázni. A csőnél meg mindössze egy kapocs kell, amibe a trafó vezérelt lába csatlakozik.. üdv! proli007
Az a helyzet, hogy nem az enyém a strobi, egy üzletben eladó. De használt. A gazdáját nem lehet tudni, hogy kicsoda.
A héten már nem biztos, hogy lesz időm bemenni, de igyekszem és akkor csinálok képet a belsejéről is. Köszi az eddigieket!
Hát igen, ebben igazad van...
A leválasztó trafót az egész elé gondolod? Mert oda akkor nem kicsi trafó kell. Amúgy valamilyen fojtás biztos van benne, gondolom az akar lenni a nyákon a 4 kis toroid tekercs.
A 16-os biztosíték kb 4kW-nál old le, nem tudom elhinni, hogy ez a strobi ennyire beterhelné a biztosítékot. Mi is használtunk eurolite 1,5kWa-os és egy másik tipusú strobit is, egyáltalán nem verdesték le a biztosítékot, pedig mellettük pöfögött még egy SIVA 1600 és egy SIVA 1200, illetve egyéb fénytechnika. Ott valami más baj lesz. Ez nem üzemszerű működés!
Azt pedig nem értem, hogy ha ez a strobi egy üzletben eladó, akkor hogy vágja le nálad a biztit, és hogy engedi az eladó, hogy te képeket készíts a belsejéről? De legfőképp , hogy árulhatja, ha nem működik rendesen, vagy ha működik, akkor miért nem mutatja be a működést egy nagyobb kismegszakítón. nem értem. A hozzászólás módosítva: Nov 29, 2012
Hello!
A toroid tekercsek vélhetően csak a zavarszűrést szolgálják. A 230v-os oldalon kell egy méretes ellenállásnak lenni, az korlátozza a töltőáramot, és egyeben a zárlati áramot is mikor a cső kisüti a kondit. Lehet azt valaki kivette (rövidre zárta), vagy kisebbre cserélte, mert leégett, vagy gyorsabb működésre akarta kényszeríteni a strobit.. üdv! proli007 A hozzászólás módosítva: Nov 29, 2012
Én szerintem is bírnia kellene a biztosítéknak, valami nem oké ezzel a strobival.
A dolog meg úgy van, hogy lehet venni ebben a boltban használt cuccokat is. Ez úgy néz ki, hogy amit el akarsz adni beviszed, megmondod mennyit szeretnél érte kapni, írnak róla egy kis papírt, hogy átvették és ennyi az értéke, majd pedig kiteszik a boltban, persze valami hasznot még rádobnak. Miután elkelt, a papír ellenében átadják a pénzt. Az a baj, hogy nem lehet tudni, hogy ki a tulajdonosa a stroboszkópnak. Ugyanis nem adott meg semmilyen elérhetőséget, időnként benéz a boltba, hogy elkelt-e már. Azt mondta az eladó, hogy kb 2 havonta szokott jönni és pont nemrég volt, mielőtt elkezdtem nézegetni a strobót. Villanócső nincs benne. Megkértem az eladót, hogy hagy nézzek bele, hogy működőképes-e. Ránézésre minden rendben volt benne, cső nélkül kipróbáltam, előfeszítés megvolt és gyújtott is. Ezért szereztem bele egy csövet. A csővel meg ugye 2-t villan, akármekkora sebességre állítom, aztán lecsapja a biztit. (a boltban )
Attól függ milyen a strobi nekem van 3 fajta a kedvencem az astro-s annak ha feltekerem a fényerejét simán leveri a c16-ost,20-as kell neki.Főleg ha el van gyengülve a kismegszakító.Fényerőszabályzónak kell lenni mindegyiken.Ha nincs kivezetve akkor a 2 jack ajzat között szokott lenni egy trimmer poti,vagy a belsejébe dip kapcsoló.
A hozzászólás módosítva: Dec 1, 2012
Hát, ez így elég beteges. Én nem küszködnék vele. Nyilván ezért árulja cső nélkül a kedves eladó, mert így a naív vásárló megvesz, mondván, hogy "csak egy cső kell bele" aztán otthon jön a meglepetés. Te előrelátóbb voltál. Mindenesetre nem mondom, hogy javíthatatlan, de matek lesz vele. Ha engem kérdezel, csípőből rávágom, hogy rossz a nagyfesz tekercse. Kettőt villan, melegszik és bezárlatosodik, kb mint egy sorkimenő, volt dolgom ilyen sorkival.
Hali!
Minap vettem a kinain egy kis strobit csak sima potival szabályozható! Esetleg át lehetne alakítani egyszerüen hang vagy fejhalgató kimenetre a villogás szabályozását hogy valamennyire ütemre villogjon??? elöre is köszi !!
Szia. Kéne mutatni egy képet, hogy mégis mi vezérli most. Gyanítom, hogy 555.
Sajna csak 11 kor érek haza de teszek fel képet ha tudok!
Erről lenne szó remélem jól látható! Kicsi de nem vészes. Remélem megoldható a hang vagy jel vezérlés hozzáépítése egyszerűen!?
A hozzászólás módosítva: Dec 3, 2012
|
Bejelentkezés
Hirdetés |






De legfőképp , hogy árulhatja, ha nem működik rendesen, vagy ha működik, akkor miért nem mutatja be a működést egy nagyobb kismegszakítón. nem értem.
) 


