Fórum témák
» Több friss téma |
Hali
Én egy multiméterhez szeretnék csinálni egy hőméröt, mert az sajna nincs benne. Megoldhato ez valahogy? köszi
Helló mindenkinek. Támadt egy örült ötletem. Szeretnék építeni egy "asztali" multimétert. Ehhez keresgetek infókat, adatokat. Amit kinéztem magamnak az egy Gw Instek GDM 8034-es kaliberű dolog lenne. Ilyenek vannak a suliban, és egész barátságosak. Esetleg ha van valakinek egy ilyesmi multiméterhez kapcs.rajza vagy leírása azt nagyon megköszönném. Vagy ez őrültség lenne?
Vitya
Már nagyon öregszem, a "vakerán" lőttem ezt a kis építeni való kittet, annak idején ilyen volt az első (gyári) multiméterem.
Szia pinyó39!
Érdekességképpen az eladónak 2db volt és én vettem meg az elsőt; és már össze is raktam. Csak azért írok, mert amikor összeforrasztottam akkor én tapasztaltam egy 7-8 digit polaritás hibát a műszernél, lehet hogy te is belefutsz majd. Valószínű valamelyik integráló fólia kondi okozza de még nem foglalkoztam mélyrehatóan vele. Csak segítségnek írtam, hátha segíteni fog.
Én ezért gyüjtöm a régi ethernet kártyákat
azokban van még 5-9 Voltos dc-dc konverter szigetelt kimenetü 85% körüli hatásfokkal.
Régi szép idők !
Akkor multimétert akart építeni az ember, mert egy mezei "orosz " multiméter is egy 1/2 havi fizetés volt. Most 2 doboz cigi áráért a piacon veszel ! Üdv mgy
Köszönöm hogy szóltál, akkor átmérem az alkatrészeket összerakás előtt.
Igazad van, az a röhej hogy a 800Ft-os multiméterek DC- Volt-ban még viszonylag pontosan is mérnek. Ami viszont már AC RMS-is mér kicsit szélesebb sávban az már 3,5 digitesben is drágácska.
Ha megnézed a most kapható orosz multimétereket az áruk most se kevés
pl c43101 Bővebben: Link ahogy nézem egy rubel most 7,37Ft középárfolyamon lehet ámulni... bár most újonnan egy Ganzuniv se 2Ft... csak érdekességképpen...
Atya-világ! Én '89-ben 10 rubelért vettem Odesszában. Ugyanezt a műszert!
Egy asztali multit szeretnék összerakni. Szerintem volt/van egy topik, ami ezzel foglalkozott, de nem találom...
Fogd az ónt, amíg nyomom a pákát!
![]() Tényleg nincs asztali multis topik?
Viccet félretéve régóta foglalkoztat a gondolat, hogy a műhelyasztalon (ill. az asztal fölött, beépítve) kellene lenni egy beépített multinak, ami mindent tud mérni. Természetesen automata méréshatárváltással. Azért lenne jó, mert a falból kapná a delejt, és folyamatosan bekapcsolva lehetne felejteni. Az egészet tetézném azzal, hogy a nagy digitális kijelzők mellett (ill. fölött) lenne egy analog kijelző is.
Mindenképpen a 7107 lenne az alapja.
Erre én is sokat gondoltam. Én a www.pa-elektronika.hu-n találtam az eddigi legértelmesebb modult, a PIC-es panelmérőt.
Remélem tudtam segíteni vele!Üdv!
Köszi, de mint említettem, a 7107 lesz az alapja. PIC-kel sok mindent lehet csinálni, és ha nem lenne az ICL 71xx család, akkor biztosan azzal csinálnám.
Sziasztok!
Mint láthatjátok , elkészült a Multiméteres cikkem. Ezért úgy vélem, ide jöhetnek a kérdések vele kapcsolatban. Ha valakinek van problémája nyugodtan jelezze .
Nem túl széles a mérési tartomány sőt. Miért nem vitted fel 200VDC-ig és 2A-ig?
A pontosságról mit tudsz mondani? Mennyire pontos? Na meg jó lett volna egyéb funkciókkal kiegészíteni így pazarlás bele az ATMEGA168. Milyen célra szántad ezt?
Szia!
Az elso oldalon is ahogy irja, nem en irtam a programot. Ha lehetett volna, valoszinuleg nem is valtoztattam volna rajta, hiszen a celom az volt, hogy egy kis, kompakt muszert epitsek, kis feszultsegek meresere. Amit tudni akartam vele az kisebb aramkorok es elemek merese, illetve tesztelesre. Termeszetesen nem nagy uzemben, arra van gyari muszerem. Emellett, ha nagyobb aram, es feszultseget szerettem volna merni, vastagabb vezetosavok kellettek volna, es a kis meret mar nem maradt volna meg.
Oké, te tudod. Bár továbbra sem értem, de ez már az én bajom
![]() Idézet: „csupán egyetlen hátulütője van. Ez pedig a mikrovezérlő, amely egy ATMega168” Ez viszont AVR fanok számára sértő. Nyíltan leszólsz egy MCU-t amit nem is ismersz.
Na, ez a gond 99%-ba amikor félreértenek, és letolnak... Nem az AVR-t tolom le. Csupán azért írtam, mert úgy vélem, nem a legkönnyebben beszerezhető uC, ugyanis én is véletlen találtam megfelelőt... Ha bementem volna 3 üzletbe ahova járok, nem lett volna...
Vagy én nem tudok fogalmazni akkor rendesen, vagy ti akartok a kákán is csomót találni.. Én már igazán nem értem mi a gond velem?!.... :nemtudom:
[off] Küldök PÜ. / A lényeg nem belédkötöttem csak rosszul fogalmazol. Én nem letoltalak csak felhítam a figyelmed.
Én azt sajnálom, hogy nem publikáltad a programot (forrást), mert szerintem sokan szeretnék akár az előbb említett mérés határ kiterjesztés irányában, akár a funkciók bővítése irányába módosítani, vagy tanulni belőle. A program íróját jó lenne rávenni, hogy kommentelje fel a progit és kerüljön bele utólag a cikkbe. Szerintem vannak, akik így vélekednek rajtam kívül is.
A C file és Makefile fel lett rakva, más nem volt. Az első oldalt meg ha elolvastad, minden érthető, hogy miért nincs a programíró benne....
Nekem egy nagyobb gondom van a kapcsolással, a kis mérési tartományon kívül. Mégpedig a tápellátás. LED kijelzőt hajt elemről. Szerintem ide illett volna kapcsolóüzemű átalakítót tenni...
Ha nem használod folyamatos jelleggel, akkor nincs baj vele. Főleg, hogy ~2100mAh újratölthető elemekről megy, amelyeket bármikor újra tudok tölteni.
Zoli!
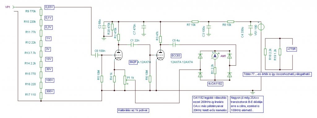
Ez lenne a kapcsolás, mindent ráírtam, ha lenne kérdés, megbeszéljük..
Elnézést, lemaradt a rajz, megszakadt a kapcsolat..
Még az sincs?? Ha 1%-os ellenállásokat használsz, válogatni sem kell!
Megtörtént a végleges beállítása is, OA1182 diódákkal az igazi. 200KHz-ig lineárisan mér, minden kompenzálás nélkül. Az eredeti kapcsolás 1969 RT ÉK-ben található, érdemes elolvasni..
|
Bejelentkezés
Hirdetés |





azokban van még 5-9 Voltos dc-dc konverter szigetelt kimenetü 85% körüli hatásfokkal. 









