Fórum témák
» Több friss téma |
A célom a működésre bírás. A villamos szekrény, amiből kibontottam, össze volt nyomva felére egy részen, és ez pont ott volt. Az egyik gate kivezetés kiszakadt, meg az AK kivezetés rázárt a másik A-ra is. Keményen meghajlott a többi kivezetés is. Le is vehettem volna a házáról a lapkákat, de nem akartam, viszont a közös AK pontot szétválasztottam. Egyébként ezzel az egy tirisztor modullal is teljes értékű hegesztőtrafó egyenirányítást és szabályzást lehet csinálni.
Miért olyat? Csak mert a BC557 PNP a BC 107 meg NPN.
Nagy machinátor vagy
Most vittem be dip-be a kapcsolást.
Az ajtót megtudom nyitni de ezt nem. Ha megkérhetlek, mellékeld a program nevét amivel meg lehet nyitni.
Diptrace, 200 likacskáig ingyenes (de lehet több), és nagyon egyszerű program. Kapcsolási rajzból tervezi a nyákot.
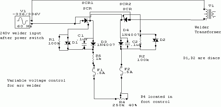
Új eredményt értem el. Az első képen látható kapcsolást valósítottam meg, de itt is az volt a hiba, hogy üresjárásba a poti kb középső állás tartományába leverte a biztosítékot. Gyanítottam, hogy azért van, mert üresjárásban a trafó szinte teljesen induktív jellegű terhelés, azaz az üresjárási áram szinte csak a főfluxus fenntartására folyik. Ezért valószínüleg ahogy a gyújtásszüget csökkentettem, egyszer csak elért a hatástalan gyújtásszög tartományba, ahol az indukciós áram miatt már a nem tudott megnyitni a tirisztor, ami a következő periódusba a vasmag túltelítődését okozta, ami miatt akkora áram alakult ki, hogy leverte a biztosítékot. Ami miatt a közép tartomány alatt meg nem oldott le a biztosíték, az valószínűleg azért volt, mert olyan kicsi gyújtásszöget kapott a trafó, hogy nem tudott komoly telítődés kialakulni. Viszont ahogy felvettem az ívet, már bárhova lehetett csavargatni a potmétert(állítani a gyújtásszöget) anélkül, hogy a biztosíték leoldott volna, ami valószínűleg azért volt, mert a trafó induktív ellenállása lecsökkent a terhelés hatására, és így kisebb gyújtásszög is hatásos volt.
Így aztán csináltam egy kis szűrést a magas frekvenciás zajok szűrésére, egy 150nF 275V-os kondi és egy 100ohm 2W-os ellenállást sorba kötöttem, majd a katódok közé kötöttem, plusz, ami a legfontosabb, hogy egy 100W-os izzót kötöttem a katódok közé, ezzel biztosítva az üresjárásban adott hatástalan gyújtószög periódusában a vas előmágnesezését, és láss csodát, tökéletesen ment a trafó üresjárásban is, és hegesztés közben sem oldott le a biztosíték. És mintha a maximális áram is több lett volna. Az biztos, hogy így most tökéletesen működik, és kb 95-5%-ig szabályoz a kapcsolás, tehát szerintem akár 20A-el is tudtam volna hegeszteni.
Sőt, arra most jöttem rá, hogy mivel az izzó ellenállása hidegen elég alacsony, ezért maximális állásba nagyobb kell legyen a teljesítmény, mert amíg a tirisztor nem tud megnyitni, addig az izzószálon keresztül már kapja a primer a fordított feszültséget a feszültség null átmenet után.
Meg az előző hsz-be fordítva írtam vagy két dolgot, de remélem értitek.
A pot méter hány wattos?
Sima, csak arra kell figyelni, hogy 230V-osat vegyünk. Miért kérded?
A sima füstöl!
Min 2W-os kell! A 230-as milyen? olyat még nem láttam..
Nekem semmi baja nem volt
230-as az olyan, ami nem 100V-ig bírja, mint az olcsóbbak, meg lehetőleg műanyag kivitel. Most olvasom, hogy ez is csak 250V DC, de 500V-tal tesztelik őket. 0,2W-osnak írják ezt a potit, és nekem nem füstölt.
Szia Access! Menetzárlatos lett a szekunderem amit én tekertem. Valószínűleg sérült a selyem valamelyik hajtásnál. Nem is ez a lényeg letekertem és most nagyon figyelve újratekertem a szigetelést is megoldva. Az lenne a kérdésem hogy most jobban sikerült mert 23V helyett most 26Voltot tud. Maradhat így vagy mi legyen? természetesen a másik oszlopot is áttekerem.
Hülyeségeket mértem! Valószínű hogy a hálózat variál mert most 24V mind a két tekercs. Bocs a marhaságokért! Üdv: Gy.
Bocsánat! Marhaságokat mértem valószínű a hálózat ingadozik most 24V mind a két tekercs. Elnézést! Marad minden ahogy van. Üdv: Gy.
Szia Gyuri!
Ne aggódj, ha 1-1,5V különbség lenne a két tekercs között,az sem lenne probléma, ugyanis kiegyenlítenék egymás feszültségét. Örülök hogy már itt tartasz.
Ezen még több adat van. Igaz Cseh nyelven de OCR-s. Így könnyen áttehető a fordítóba.
Ez lengyel nyelvű, tehát lengyel fordítást kell eszközölni.
Elég jól néz ki. Csak azt nem értem, hogy minek kellenek a 25 amperes diódák? A 6 ohm 40W ellenálláson max kb 2 amper folyhat, meg a kapcsoló ugye 1A-es. Meg a lengyelbe szerintem a félig vezérelt egyenirányító híd anódja utáni rész a 30. oldalon el van rajzolva, ott nem tudom, hogy hogy folyhatna hegesztéshez elegendő áram. mpisti ha eljuttatnád a kapcsolási rajzot jó minőségbe, csinálnék belőle egy nyákot, és kezdeném a beszerzést.
Meg most keresem, hogy milyenek legyenek a relék, és K1 meg EZ relék tekercsei 24V váltót kapnak? Plusz a K2 kapcsoló tekercse is 24V váltót kap, amikor 12V-ot ír rá... Most nézem a lengyelben ott azért 24V-os van.
Aha! Az "EZ" tekercs az a gáz mágnesszelepe. Igazából MMA-hoz a kapcsolás fele szükségtelen, de nem egy bonyolult dolog, úgyhogy lehet jobban megéri kiképezni a helyét, és elhagyni a reléket, és K1 helyére betenni egy kézi kapcsolót MMA-hoz, és akkor a Pr2, C2 is felesleges, és tényleg elég lesz egy 24V-os trafó. Ezen kívül az impulzus üzemmódhoz tartozó potik helyett is elég lesz egy fix ellenállás, vagy rövidzár, mivel a potik is drágák. Lehetne ezt bőven butítani sima MMA-hoz. Egyébként is a 3 áramkörös relé az valami speciális cucc, R15-ös típusú kapcsoló? Azt mondjátok még meg nekem, hogy az előtoló motort mi szabályozza ebben a kapcsolásban, vagy hogy hol van bekötve?
Közbe rájöttem, azért nincs előtolás, mert ez argonos.
Ha minden igaz, akkor ha a pirossal lehúzott alkatrészek nem kerülnek be, és a kék átkötések igen, akkor tökéletesen menne MMA célra a szabályzó? Talán a sárga karikában lévő rész még kellene, mert úgy vettem ki, hogy az valami kontroll impulzust(?) generál, de a 2-es potihoz tartozó rész az az impulzus szüneti áramot állítja, a 3-as poti és hozzá tartozó rész az impulzus szélességet, a 4-es poti a hozzá tartozó rész pedig az impulzus szünet szélességét állítja. Még hogy nem lehet 555-tel tirisztort hajtani! Csak egy jó impulzus trafó kell hozzá.Egyébként nem tudom, mit írtak ezek a lengyelek, amit a fordító így fordított: "Egyes pénisz generátor" Azért remélem csak egy hegesztőtrafó lesz belőle!
Előtoló motor? Ez TIG berendezés.
Ebben a formációban igazad is lehet. De nézd át jobban a rajzot akkor rá jössz a panel nem csak praktikus hanem univerzális is. A fő transzformátor dönti el hogy milyen betű jellel kerül forgalomba. Persze olyan kiegészítőket tesznek hozzá amilyen jel lesz az elején, hátulján, valahol.
Azért én a kapcsolást ennyire nem herélném ki. A K1.1 kontaktor vezérlését például benne hagynám, mivel a magas gyújtófeszültségre kisebb beállított áramtartományban is szükség van. A gáz vezérlés persze MMA üzemben nem kell. Az 555-el is lehet tirisztort hajtani mivel van küszöbérték figyelés benne. De erre a célra szerintem sokkal jobb egy céláramkör, még ha kissé drágább is.
Igazából fixre kellene kötni a K1:1 és K1:2 kapcsolókat... A sárga karikás részre mondjatok valamit, hogy az ott mire szolgálna, mert én még nem jöttem rá.
Szerintem önállóan semmire sem jó, de az alatta levő résszel együtt az impulzusüzemet tudta.
Szerintem meg rosszul gondolod. Jobban átnéztem, és anélkül nem is működne semmi, mert ez csinálja az 1,47kHz-es alap jelet, ami miatt az impulzus trafó működni fog, és nem 50Hz-es 35-38V-os impulzusokat kap. Igazából amikor US2 jele pozitív, akkor T3 kinyit, ezzel lehúzza T7 bázisát a földre, így nem kap jelet az impulzus trafó, nem nyitnak még a tirisztorok. Aztán a PR1-el beállított idő elteltével US2 kimenete 0V-ra vált, ezzel zárja a T3-at, és engedi, hogy R23 ellenálláson keresztül T7-et US6 1,47kHz-es jele vezérelje, tehát az impulzus trafó kapja az impulzus csomagokat, amit US6 állít elő, így a tirisztorok kinyitnak. Mindezt ismételgeti másodpercenként 100x (valószínűleg azért, mert VT2-ről kap egy reset jelet null-átmenetkor)
Mondjuk valami ilyesmi magyarázatra vártam volna valakitől, aki nagyon benne van a témába. Közben fordítgattam: A 12V-os fesz stabot 2mm vastag 8cm^2-es bordára kell szerelni. Az impulzus trafó EI magos trafó, nem ferrit (gondolom, mert a ferrit szó nem volt sehol a szövegbe), a keresztmetszete 1cm^2, a primer 100 menet 0,2-es huzal, a szekunder 70 menet 0,2-es huzal, és ajánlott a VD9, VD10 polaritását belőni szkóppal (szerintem elég ha csak nagyon odafigyelünk a tekerési irányra). D3, D4, R1, R2, C1 a hegesztési ív stabilitását növelik, R1-et hűteni kell Nagyjából ennyi fontosat vettem ki a szövegből. Mellékletbe csatolom a szöveg szó szerinti fordítását, ne tévesszen meg benneteket, több, mint fél órámba került hogy egyáltalán ilyen állapotba hozzam.
És az impulzus trafó gerjesztése 1 / (3 * 4 * 1470 * 0,0001) = 0,567T lenne, ha váltakozó irányba kapná az impulzusokat, de mivel egyenáramú gerjesztést kap, ennél valószínűleg valamivel nagyobb lesz.
Itt a végleges butított kapcsolás, ami kézi bevonatelektródás ívhegesztéshez jól fogja vezérelni a szekunder oldali teljesítmény-tirisztorokból felépített félig vezérelt egyenirányító hidat reményeim szerint. Még gondolkodom, hogy a kapcsolásba helyet kap egy jó csatlakozó sor, és egy kapcsoló, amivel egy kiegészítő panelen csatlakoztatható lehetne az áramkör többi része.
Te egy szerencsés ember vagy, mert van időd a gép előtt ülve törni a fejed egy kapcsolási rajz működésének megértésén. Én viszont -ritka kivételtől eltekintve- csak azt a néhány percet tudom a gép előtt tölteni, amit a munkám megenged.Ezekben a rövidke időszakokban írok a fórumba okosságot vagy butaságot attól függően,hogy az adott problémával már volt dolgom ,vagy csak elképzelésem van a problémával kapcsolatosan. Egyébként egyáltalán nem biztos hogy rosszul gondoltam, ugyanis a fázishasítós gyújtás nem minden esetben működik impulzussorozatos gyújtással,bár kétségtelenül ez a legjobb módja az induktív terhelésű tirisztor gyújtásának. A sima fázishasító IC-k közül egyik sem ad a tirisztornak/triac-nak impulzussorozatot egy félhullámon belül, ezt mindig külön áramköri megoldásokkal állítják elő. Csak a nullátmenet utáni küszöbértéket figyelik, hiszen ettől függ hogy egy félhullámban hány fokig van az adott szabályzóeszköz begyújtva. Aki ezt a kapcsolást megalkotta, valószínűleg a rendelkezésére álló IC-kből-ami kizárólag 555-ös volt- építette fel az áramkört. Egyébként az IC2 felel a szinkronért, tehát a gyújtási szög ettől az IC-től függ. De- építsd meg és próbáld ki hátha nem írt butaságot az orosz.
|
Bejelentkezés
Hirdetés |





230-as az olyan, ami nem 100V-ig bírja, mint az olcsóbbak, meg lehetőleg műanyag kivitel. Most olvasom, hogy ez is csak 250V DC, de 500V-tal tesztelik őket. 0,2W-osnak írják ezt a potit, és nekem nem füstölt.
Csak egy jó impulzus trafó kell hozzá.Egyébként nem tudom, mit írtak ezek a lengyelek, amit a fordító így fordított: "Egyes pénisz generátor" Azért remélem csak egy hegesztőtrafó lesz belőle! 






