Fórum témák

» Több friss téma
Fórum » Földhurok, avagy mit csináljunk, mikor minden zúg
Lapozás: OK   31 / 64
(#) Massawa válasza blackdog hozzászólására (») Dec 7, 2011 /
 
Mérhetö is, de ahogy a kolléga irja nem egyszerü. Viszont igen jo alapot adhat egy kis tranzisztoros középhullámu rádio. Az általában igen érzékenyen reagál pontosan azokra a zavarokra amire az erösitö is érzékeny. Probáld ráhangolni valamelyi állomásra (Kossuth 540 MHz) és menj körbe a lakásban fogod hallani a zavarok jelentös részét.
(Trafok a világitáshoz, PC tápegységek, TV készülékek stb. gyakran igen jelentös zajt produkálnak, még a 4 betüs butoráruház LED-s éjjeli lámpái is jelentösen zavarnak).
(#) karpi válasza blackdog hozzászólására (») Dec 7, 2011 /
 
A telefonnak fulhalgato kimenete van amit a megfelelo mukodeshez le kell terhelni ,Kb 32 Ohm a fulhalgatok impedanciaja .Egy 50-100 Ohm os ellenallas csatornankent parhuzamossann a telefon kimeneteivel megteszi .
Rovid kabel eseteben a fulhalgato kabel is megteszi bar valamennyi zajt felszedhet .De jobb az arnyekolt kabel.
Kabelvasarlaskor vigyazni kell mert a fulhalgato kabel ,hosszabitokabel es a kisjelnek valo arnyekolt kabel ugyanugy nez ki .
Sok tapasztalatommal magam is vettem gyonyoru kabelt aztan othon kiderult hogy hangszorokabel .Sokan megjartak.
Ha a csatlakozo "jack" ,"kinch" olyan ontott muanyaghazas amit nem lehet szejjelszedni nem latod milyen a kabel .
A kabel tipus szamabol lehetne megtudni mirol van szo .
Tehat a draga kabel nem biztos hogy kisjelnek vallo arnyekolt kabel .

Telefonhoz lattam rovid adapter kabelt ami olcsobb mint a hosszabb speci csatlakozokabel ,es amire aztan normal erositokabelt lehet csatlakoztatni .

Szukseg eseten en telefonrol Bluetooth-on kuldom a jelet erositore a fogado vevo-egyseg csak egy nagyon rovid sztereo kabellel az erosito bemenetere kotve ,

Ha van az erositonek akkor az AUX Line-In re kell csatlakoztatni ez az erzeketlenebb kis impedancias bemenet .

Nagyimpedanciae eloerosito bemenetre ( ha szukseges az erosito hangszinszabalyozoja ) muszaly egy leoszto kapcsolas ,de szukseg eseten eleg az 50-100 Ohm parhuzamossan kotott ellenallas.
A netten biztos talasz adapter kapcsolasi rajzot .
Ellenalas oszto + kicsatolo kondenzatort is hasznalnak egyes esetekben ha a kimeneten egyenaram lehetseges..
Bővebben: Link

Az R3 ellenallas utan a kimenet fele egy kn 100-1000µF elkot lehet kotni ha egyeneram gyanus a kimenet .
Lehet keresni GOOGLE ...beirod a keresobe ->headphone output to amplifier input adapter schematics .
(#) karpi válasza karpi hozzászólására (») Dec 8, 2011 /
 
Mar nem tudtam modositani ,mikozbe kerestem linket lejart valami "ido"..
A linkben egy erosito --> fulhalgato adapter van ,de hasonlo az erositobemenethez valo kapcsolas is csak esetleg a limenetre egy soros elkot kotni az egyenaram levalasztas miatt ( ugyanis lehetnek egyenaram ugrasok a kimeneten ) .Aztan a kondi utan parhuzamossan vagy egy potenciometert (mondjuk 1KOhm -osat ) vagy ket ellenallasbol egy feszultseg leosztot 150 Ohm -50 Ohm vagy mas megfelelo osztasi aranynak megfelelo erteket kiserletezes alapjan a jel legyen eleg nagy hogy a bemenet a minimalis erzekenyseggel mukodjon ne erositsunk pluszba ami zajt hozhat nekunk csak az illesztes kell .

Nem talalok hirtelenjeben pontos kapcsolasi rajzot ,mas kulcsszavakkal kellene keresni .Rajzoltam egy minta kapcsolast . R2 legyen kb 50 Ohm a felso tagot R1=et erteket novelve 0-tol 500 Ohm -ig 0-tol az 1/10 es osztast lehet elerni szukseg eseten. Bekem volt ilyen es 100µF-al megfelelo volt a melyatvitel is .
A PC hangkartyahoz a kimenetre meg egy 1KOhm-os ellenallast tettem ami a kondenzatort kisuti , ugyanis ki be kapcsoltam/atkapcsoltam ,audio mixert , gitar efekteket , majd ezt az adaptert , atkapcsolasokkor az eggyenaram ugras direkt kiakasztotta a hangkartya eloerositot .
(#) laci6662 hozzászólása Jan 21, 2012 /
 
Sziasztok!

Videoton RA-6363 TAPE bemenete (Z=220 kOhm) előtt használok egy (ha minden igaz, mivel ráírva nincs) 600/600 Ohm-os leválasztótrafót, hogy földelt készülékeket csatlakoztatva is működjön a némítás/ne keletkezzen földhurok azonban olyan problémám van vele, hogy néhány készülékkel erősen vágja a mélyeket a trafó (amiknek soros ellenállás, vagy potméter van a kimenetükön).

Mi lenne ennek a kompenzálására jó megoldás?
Egy kis illesztő erősítőt kellene a trafó primerje elég betenni?

Másik dolog ami még zavar, hogyha a trafó primerjére nincs csatlakoztatva semmi "a levegőben lóg" akkor összeszed egy kisebb 100Hz körüli zúgást.

Üdv: Laci
(#) pucuka válasza laci6662 hozzászólására (») Jan 21, 2012 /
 
A trafó akkor vágja a mélyeket, ha nagy impedanciás a meghajtása. Olyan jelforrás csatlakoztatására alkalmas, ahol kicsi a kimeneti impedancia. Nem itt kellene hangerőt szabályozni.
(#) laci6662 válasza pucuka hozzászólására (») Jan 21, 2012 /
 
Nem is itt szabályzom, csak sok gyári készülékben eleve van a kimeneten soros ellenállás, vagy poti ami megnöveli a kimeneti impedanciáját.

Hogyan lehetne rendesen illeszteni a trafóhoz a nagyobb kimeneti impedanciával rendelkező cuccokat is, hogy ne legyen illesztetlenség miatti vágás?
(#) pucuka válasza laci6662 hozzászólására (») Jan 21, 2012 /
 
Például emitter követővel, vagy kimenő trafóval, ami nagy impedanciáról illeszt kis impedanciára. Magyarul nem 1:1 trafóval, hanem 10:1 trafóval.
(#) laci6662 válasza pucuka hozzászólására (») Jan 21, 2012 /
 
A trafó az adott, szóval mindenképpen ehhez kellene valamilyen megoldás.
Ráadásul a trafó egy bemenetválasztó után van, tehát többféle kis és nagy kimenőimpedanciás készülékkel is működnie kell.

Illetve van jópár TV-ből származó PCL-86-hoz való 4,5kOhm/4Ohm kimenőtrafóm, de gondolom az ide nem igazán megfelelő.
(#) pucuka válasza laci6662 hozzászólására (») Jan 21, 2012 /
 
Jó lehet, csak nagy a mérete, meg a frekvencia átvitelével is gond lehet, de ki kellene próbálni.
(#) laci6662 válasza pucuka hozzászólására (») Jan 21, 2012 /
 
A nagy méret nem okoz gondot én is inkább frekvencia átviteltől tartok, illetve nem tudom, hogy kisebb kimenőimpedanciájú cuccokkal hogyan működne.

Többek között emiatt tetszene jobban az emitterkövetős megoldás.
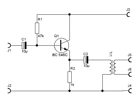
Egy ilyen rajzot tudnál mutatni, ami a 600 Ohm-os trafóra megfelelően tudna illeszteni?
(#) pucuka válasza laci6662 hozzászólására (») Jan 21, 2012 /
 
Valami ilyesmi lehet.
(#) laci6662 válasza pucuka hozzászólására (») Jan 21, 2012 /
 
Köszönöm!
Meglátom melyik megoldás a jobb.
(#) reloop válasza laci6662 hozzászólására (») Jan 21, 2012 /
 
Szia! A leválasztó trafó nélkül hol alakul ki földhurok?
(#) laci6662 válasza reloop hozzászólására (») Jan 22, 2012 /
 
Nem tapasztaltam eddig földhurkot, nem amiatt kell a leválasztó, hanem, hogy a némítás működjön a Vidin.
(#) hejdzso hozzászólása Jan 22, 2012 /
 
Kettő full csöves kombót használok!Sztereóban!Külön-külön semmi gond nincs!Sztereóban előjön a földhurok!Már mindent átnéztem!Többször!DIBOX használatával megszünik a brumm.De kiszeretném iktatni a Diboxot!/AKTÍV/
Hátha tud valaki,valaki olyan megoldást?Ne kelljen a Dibox!
Földelés!Árnyékolás!Minden átnézve többször!
Valaki tud esetleg valami tippet!?Köszi!
(#) reloop hozzászólása Jan 22, 2012 /
 
Szia! A földhurok okának kiderítéséhez tudni kéne milyen eszköz(ök) csatlakoznak a kombókhoz, és közülük melyek összekötése brumm mentes, illetve melyik eszköz csatlakoztatása váltja ki azt.
(#) idlob válasza hejdzso hozzászólására (») Jan 22, 2012 /
 
Földhurok útja: kombó1 védőföld - kombó1 kisjelű föld - kombó2 kisjelű föld - kombó2 védőföld.
Erre az egyetlen tisztességes megoldást a DI-box adja.
Lehet azzal bohóckodni, hogy az egyik kisjelű (Kisjelű! Védőföldet eszedbe ne jusson piszkálni!) földet megszakítod, csak minek, ha meg lehet oldani korrekt módon is?!
Arra ügyelj, hogy a kombók hálózati csatlakozása pl. egy elosztó egymás melletti két csatlakozójában legyen, ha nem így van (hanem pl. két távolabbi konnektorban) az is előidézheti a problémát.
(#) hejdzso válasza idlob hozzászólására (») Jan 22, 2012 /
 
http://elektrotanya.com/PREVIEWS/63463243/23432455/egyeb/crate_palo..._1.png
Harley Benton GA15
http://www.freeinfosociety.com/media.php?id=1216
Ime ,erről a két kombóról van szó!
Tudni kell hozzá!Mindkét kombóban a fázisfordító cső előtt egy előerősítő fokozat működik csak!A többi mindkét kombóban kiiktatva!Minden!Szerintem, a Harley Benton csinálja a bajt!De nem tudok rájönni,hogy miért!Egyébként,egymás mellett vannak egy aljzatra dugva!S egy sztereó effektel,Roland VG-99 -el hajtom a cuccokat!
http://www.midifan.com/ihard/v/vg992.jpg
http://www.midifan.com/ihard/v/vg99.jpg
Erről van szó!Sokat kisérleteztem!Hátha valaki tud valami egész újat mondani?!Ezért érdeklődöm!Köszi a hozzászólásokat!
(#) laci6662 válasza pucuka hozzászólására (») Feb 22, 2012 /
 
Kipróbáltam (végre volt időm) az emitterkövetős megoldást, sokkal kellemesebb hangja lett nagyobb kimenőimpedanciás cuccokkal is, de talán túl sok is lett a mély és torzít, még nagyon kis bemenő jelnél is.

A csatoló 10µF-os kondikat kellene csökkenteni?

Olyan problémán is van vele, hogy bemenetválasztásnál/az emitterkövető tápjának ki-be kapcsolásakor elég erős tranziensek vannak "csattog" ez ellen mit lehetne csinálni vele?

Üdv: Laci
(#) Mágus 24 hozzászólása Márc 31, 2012 /
 
Sziasztok. Nemrég vettem egy Pioneer S-W80S aktív házimozi mély ládát (használt természetesen kb 8-9 éves) gyönyörűen szól de valamiért búg kipróbáltam mindent kábel nélkül is búg még akkor is ha a hangerőt leveszem rajta 0-ra. Földhurkot is kiküszöböltem egy szünetmentes táppal de akkor is búgott. Nem vagyok profi ebben a témában de lehetséges hogy kiszáradtak a kondik vagy más lenne. Válaszotokat előre is köszönöm.
(#) tube_dani hozzászólása Ápr 22, 2012 /
 
Sziasztok!
Adott ez a rendszer:
Pioneer PL-200 lemezjátszó (földeletlenül, gyári állapotban), házi előfok (földeletlen), Philips Hi-Fi torony (földeletlenül, gyári állapotban). A kontaktok jók.
Ez az egész rettentően brummos. Ugyan ezzel a rendszerrel egy másik gyári állapotú lemezjátszó hibátlanul szól.
A testet lekötöttem a védőföldre és már majdnem azt hittem, jó lett, de a hangerőt fentebb tekerve még mindig búgott.
Mit tegyek?
(#) CHZ válasza tube_dani hozzászólására (») Ápr 22, 2012 /
 
Szia!
Beszámolód kissé homályos, védőföldre kötést nem igazán értem. Lemezjátszó fémvázáról kivezetett + vezetéket az erősítő GND pontjával, szintén a fém házzal kellene összekötni. Brummot okozhat még, a lemezjátszó elhelyezése is, nem minden típus szereti, ha alatta, közelében "zavarforrás" van. HI-FI torony trafója is megszórhatja, ha közelében van..
(#) tube_dani válasza CHZ hozzászólására (») Ápr 22, 2012 /
 
Szia!
A védőföldre való kötést én sem értem, de már kínomban nem jutott más az eszembe.
A lemezjátszó gyári állapotban van, azaz a fémváz testen van.
Se a lemezjátszó, se az előfok és se a Hi-Fi közelében sincs semmilyen zavarforrás; kizárt dolog, hogy bármilyen mágneses tér megszórná bármelyiket.
(#) CHZ válasza tube_dani hozzászólására (») Ápr 23, 2012 /
 
Külső előfokot használsz? Helytelen bekötésével okozhatsz földhurkot. RIAA nem megfelelő árnyékolása is probléma lehet. PL-200 2db RCA csatival van szerelve és a GND (váz földpontja) külön kivezetve, ezt kell a HI-FI fém házával , vagy az előerősítő dobozával összekötni. A torony trafója is lehet zavarforrás, ha közel van, van olyan lemezjátszó ami érzékenyebb lehet, kevésbé védett az ilyen zavarok ellen.
(#) tube_dani válasza CHZ hozzászólására (») Ápr 23, 2012 /
 
Nekem az egészben csak annyi az érdekes, hogy a másik lemezjátszót bekötve ugyan ebbe a rendszerbe semmi baj nincs.
A lejátszó kivezetett GND kábelét pedig nem tudom sehova se kötni, mert mind az előfok, mind a Hi-Fi műanyag házban van, nincs rajtuk földpont.
(#) reloop válasza tube_dani hozzászólására (») Ápr 23, 2012 /
 
A kivezetett GND-t kösd az előfokba menő vezeték árnyékolásához.
(#) Massawa válasza tube_dani hozzászólására (») Ápr 23, 2012 /
 
Milyen pick-up van a karban - lehet, hogy nem is MC, és ezért nem illik a RIAA bemenethez.
(#) tube_dani válasza Massawa hozzászólására (») Ápr 23, 2012 /
 
Jelenleg csak egy hangszedőm van itthon, így mindkét esetben ugyan azt a gyémánt tűt használtam.
(#) tube_dani válasza reloop hozzászólására (») Ápr 23, 2012 /
 
Már próbáltam, semmi változás.
Egyetlen egyszer volt némi javulás: ha az általad említettet megcsináltam és ezt levittem védőföldre. Kicsi brumm még így is maradt.
(#) reloop válasza tube_dani hozzászólására (») Ápr 23, 2012 /
 
Ez készüléken belüli árnyékolási hibára utal. A csatornák egyformán zúgnak?
Következő: »»   31 / 64
Bejelentkezés

Belépés

Hirdetés
XDT.hu
Az oldalon sütiket használunk a helyes működéshez. Bővebb információt az adatvédelmi szabályzatban olvashatsz. Megértettem