Fórum témák
» Több friss téma |
Fórum » NYÁK terv ellenőrzése
Ezen az oldalon van info erről: Bővebben: Link
Itt több fajta is van leírva, de nekem a "Figure 3"-ra lenne szükségem.
Igen közben én is rátaláltam. Egy hibát máris találtam.
Kihagytam a kapcsolásból a Line/Spkr kapcsolót. Vezetékes szerelésnél épp nem okozna gondot. De majd kijavítom.
A 01-es verzió ellenőrzésre...
én nem tudom ellenőrizni, szóval valaki hozzáértő segíthetne
viszont egy kérdés...a ?PAD? nevezetű dolgok micsodák? És melyikre mit kötök? Köszi a segítséget!
Szia! Én is megterveztem kicsit késve az eredeti rajzodat.
Sziasztok. Probálok NYÁK-ott tervezni de az utolsó lépések nem jönnek össze valaki segíteni, esetleg valaki be fejezné? Ezt a kapcsolást kellene el készítenem:
Bővebben: Link
Valaki megcsinálná az alábbi nyákot, mindennel fekszerelve (29*80mm).
Mindent kifizetnék!!
Köszi szépen!!!
A tanulás már folyamatban van de még ezt az egyet megcsinálnád? Nagyon megköszönném!!
Szia! A tanulás fontos dolog, és mivel ez nem egy olyan bonyolult rajz amit 5 perc alatt egy kis akarattal te is meg tudnál csinálni, ezért minden eszközt megadunk a tanuláshoz.. De lásd kivel van dolgod 1 perc alatt nekem így sikerült gonosz leszek, mert csak fényképet teszek fel hogy le tudd másolni ha akarod ezzel is segítve a tanulási folyamatot.
Köszi szépen!!!
Mostmár kezdem kapisgálni. A következőtt már megpróbálom!!!
Sziasztok!
Az a helyzet, hogy van egy nyákom, amit már régebben kaptam és a 4553-as IC SMD volt, ám sehol sem volt beszerezhető, csak DIP-ben, így a nyák és minden félre lett rakva. Most volt kedvem átrajzolni úgy, hogy a DIP tokra legyen cserélve. Valaki átnézi, hogy jól lett-e átkötve? ![]() Üdv!
Üdvözöllek! A DIP-es IC a forrasztási oldalon lesz?
Ja igen, ezt elfelejtettem mondani, hogy úgy terveztem hogy a forr oldalra rakom
![]() Tudniillik, így volt a legkönnyebb összekötni a lábakat
Szia! Jónak tűnik bár szerintem a 0R-t a reset gomb mellett simán ki lehet váltani, annyival is kevesebb átkötés..
Szia!
Köszi. Én csak egy megoldást látok rá, de akkor meg megint vékony vezetőket kéne használni, ahhoz meg nincs igazán kedvem.
Miért? Szerintem a mellékelt kép alapján jónak kellene lennie..
Átküldöd? Akkor azt jelenti , hogy nincs más hiba?
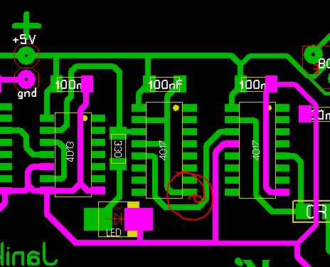
Kicsit mókoltam vele 1 átkötés maradt. 1 hiba van teljesen máshol. Van egy led felette egy 4017 annak nincs gnd bekötve.
Nem értem. 4017 a led felett, 8. láb , VSS=gnd és be van kötve. :no:
Lehet én látom rosszul bár nincs kapcsolási rajzom, de ott annak testen kellene lennie szerintem.
Hát én már nem tudom. :no: Az a baj, hogy már oly régi, hogy a kapcsolás nekem sincs meg.
Akkor szerezd meg vagy hidd el nekünk. Mellesleg nyákrajzot kapcsolási rajz nélkül elég nehéz ellenőrizni de egy test bekötését még ki lehet találni. Ezt amúgy mi lenne? Nincs fent valamelyik topikban a kapcsolási rajz?
Közben keresgetem, hátha. Amúgy nincs szerintem, ezt privátban rendeztük Vic-kel!
Meglett, 100 éves hotmail üziből !
Nem akarlak elszomorítani de a kapcsolási rajz alapján átnézve akad pár alkatrész ami rá se lett tervezve.. R5,R6,R7. Ezenkívül a reset kapcsoló se kap áramot, és amit előbb is láttam az az ic se kap tápot. Egyenlőre ennyit vettem észre hirtelen de lehet még ezeken kívül is!
Ja és a tranyók kollektora a rajzon a testre vannak kötve a nyákon +-ra. |
Bejelentkezés
Hirdetés |






viszont egy kérdés...a ?PAD? nevezetű dolgok micsodák? És melyikre mit kötök? Köszi a segítséget! 






