Fórum témák

» Több friss téma
Fórum » PC táp javítása
 
Témaindító: burkus, idő: Jún 19, 2006
Lapozás: OK   41 / 119
(#) griff hozzászólása Máj 4, 2012 /
 
Köszönöm a válaszotokat. Ma sajnos nem volt rá időm megnézni de amint lesz megnézem a javaslatokat! Köszönöm még egyszer!
(#) zoli0078 hozzászólása Máj 8, 2012 /
 
Sziasztok,

Nemrégen belekezdtem egy M-Tech tápegység javításába. A készenléti rész elszállt benne és a 230 csatlakotónál a kis panel megégett. A kis panelt kicseréltem egy másik donor tápból, és átnéztem minden alkatrészt a készenléti részben. A zéner dióda és a készenléti táp tranzisztora meghibásodott, de a többi alkatrésazt is átnáztem. Az alkatrészek visszaforrasztása után a készenléti táp elindult 5VSB tökéletes lett. Ezt követően elindítottam a tápot és egy kis apróság kivételével minden ok. Minden feszültség meg van (3.3V, 5V, 12V, -5V, -12V) csak a POW-OK jelzéssel (szürke vezeték) van gond ugyanis alapból (STBY) 0V-ot lehet mérni és működés közben pedig 0.5V (úgy emlékszem itt 5V-ot kellene mérni).

Mi lehet a gond.

Előre is köszi a segítséget.
(#) 1984white válasza zoli0078 hozzászólására (») Máj 8, 2012 /
 
Ilyen gondom volt nekem is egy Chieftek táppal. Nálam az volt a gond, hogy a betápot megkorlátozta az izzó (esett a bejövő 230v) és érzékelte az ic hogy a betáppal "gond" van. Kiiktattam az izzót, és úgy megjavult a pgood. Itt ezen a pinen +5v nak kell lenni. (szürke drót ahogy írtad)

Ha normál esetben ez hiányzik, az alaplap nem indul el. Ezzel a feszültséggel jelzi a táp az alaplapnak hogy minden rendben van a kimeneti feszültségekkel.

Ha jó a táp nézd meg korlátozó izzó nélkül.

Ha nem jó a pgood, akkor nézd meg hova megy a panelon. Ha ic hez, akkor annak az icnek nézd meg a tápfeszültségét és az egyes ki/bemeneteket és a kimeneti feszültségeket is mérd meg tizedre hogy jók e. A többi utánna. Üdv!
(#) zoli0078 válasza 1984white hozzászólására (») Máj 8, 2012 /
 
Szia,

Körlátozó izzó nálkül is próbáltam és a helyezt akkor is ez volt. A feszültségeket végig mértem:
Elméleti érték / Mért érték
3,3V / 3,4V
5V / 5,01V
12V / 12,2V
-5V / -4,89V
-12V / -11,8V

WT7514L IC van benne, most kerestem adatlapot az IC-hez, estére végigmérem az IC lábán a feszültségeket.

Üdv
(#) 1984white válasza zoli0078 hozzászólására (») Máj 8, 2012 /
 
Okés! A kimeneti feszek rendben vannak. Azt nézd meg hogy ic 4 lábán mennyi fesz van.

Ezután nézd meg az ic 11 lábát ha van rajta fesz akkor ok (high szint)

Amennyiben rendben van a 4. pin és a 11. is, (adatlap segít, mellékeltem) utánna kövesd le hogy a 11-pin a power good kimenet merre, hogyan és hova megy. A szürke kábelig nézd végig.

Ha minden ok pgood mégsincs, akkor ic csere.

Ha nincs ic-d másképp is megcsinálhatod (de alaplapra nézve kockázatos a dolog) egyszerűen forraszd ki a szürke drótot a helyéről, és kösd a piros (+5v) ra.
(#) zoli0078 válasza 1984white hozzászólására (») Máj 8, 2012 /
 
Szia,

Sikerült végig mérni az IC-t és elméletileg mindent meg kap amit kell. Másik IC-t nem találtam még helyetesítőt sem, ezért volt egy olyan gondolatom, hogy a +5V-ot egy tranzisztor seegítségével kapcsolom a szürke vezetékre. Az elméleti dolgot ki is próbáltam a következő képpen: volt egy MJ350 TO-126 tokozású PNP tranzisztorom amit az IC 11 lábán bekapcsolt állapotban megjelenő 0,5V vezéreltem, a szürke kbelt kiforrasztottam és ráforrasztottam a tranzisztorra. A tranzisztoros megoldással az IC vezérli a POW-OK jelet a (+5V-ot) és a tesztelés sikeres volt SB nál a szürke kábelen a fesz 0 és PS-ON állásba pedig 5V.

Ez jó megoldás lehet?

Üdv.
(#) 1984white válasza zoli0078 hozzászólására (») Máj 9, 2012 /
 
Professzionális!, de tranyó nélkül is működik, ha a szürke kábelt rákötöd a +5v kimenetre.
(#) zoli0078 válasza 1984white hozzászólására (») Máj 9, 2012 /
 
Köszi az elismerést, amióta hobbi szinten foglalakozok elektronikával elég sok mindent láttam már és próbálok mindent megjegyezni. Mivel már beépítettem a tranyót már bent hagyom

Mégegyszer köszi a segítséget.

Üdv.
(#) 1984white válasza zoli0078 hozzászólására (») Máj 9, 2012 /
 
Azért ezt a tápot ne használd nagyon drága pc konfighoz. Ha tanácsolhatom ezt neked.! Üdv!
(#) zoli0078 válasza 1984white hozzászólására (») Máj 9, 2012 /
 
Én sem terveztem komoly gépbe szerelni (M-Tech táp talán még új körába sem igazán való komolyabb gépbe), egy kisebb P4-et talán még gond nélkül elvisz és ha mégis baj történne nem kerül majd sokba.

Üdv
(#) SzZoli hozzászólása Máj 11, 2012 /
 
Sziasztok,

nemrég belekezdtem egy tápegység javításába miben SG IC van. SB részt sikerült újra indítani de a táp nem indult, Kicseréltem az IC-t egy újra és ezt követően zizegve ugyan és elég nehezen de párszor elindult. Nem jártattam sokáig (pár másodperc) de mostmár sehogyan sem akar elindulni. Lehet megint IC csere?
amikor feszültség alá helyezem a tápot halk zizegész, sípolást lehet hallani és miután megszűnikt a betáp kis idővel a hang még halkabb lesz majd teljesen megszűnik.
Az IC lábain megmértem a feszültségeket a 4. lábon mértem 0,5V-ot itt egy kissé elszineződot ellenálás volt aminek a cseréje után meglett a táblázatban szereplő érték. A másik nagy eltérés, az a 14. lábnál volt mert itt 4V köruli értéket mértem. Úgy láttam ez valami referencia feszültség az IC-nek és ha jól gondolom amíg ez nem lesz megfelelő értékű (SG IC adatlapja szerint 2,475V-2,575V) nem működik nem indul a táp vagy az is elképzelhető, hogy a magasfeszültség miatt már kuka az IC?

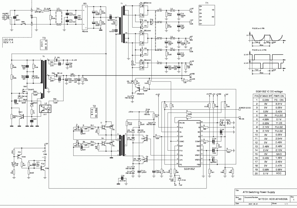
Sikerült találnom kapcsolaási rajzot a tápegységhez.

Mit érdemes még megnézni?

Segítségeteket előre is köszi.
(#) zoli0078 hozzászólása Máj 16, 2012 /
 
Sziasztok,

A tegnapi napon egy számomra új probléma jött elő.
Van egy Mercury 450W-os tápegység ami nem működött. Mértem és még 5VSB sem volt meg. Szépszerelés után a készenléti táp tranzisztorára gyanakodtam de az első köben jónak mutatkozott viszont a kisbb C1815-ös tranzisztor zárlatos volt. Ezt kicseréltem de a táp SB része mégsem indult el. Ekkor megpróbáltam megmérni a feszültségeket és közben a kimeneten megjelent az 5VSB. kipróbáltam és a táp indult is rendesen. Ezt követően újra 230 lepakcsol majd vissza és ismét semmi még készenléti fesz sincs ezután ismét végigmértem a feszültségeket és az volt a tapasztalatom, hogyha a C1815 tranzisztort végigmérem akkor megjelenik a készenléti fe és működik a táp. Forrasztási hibára gondoltam első körben ezért végigforrasztottam mindt a készenléti oldalon de a hiba nem javult meg. Mivel bondtott volt a 1815 tranzisztor arra gondoltam, hogy ez is hibás lehet ezért beraktam gy másikat (ami szintén bontott egy másik tápból, mert csak ez volt kéznél) de ekkor már semmi sem történt még a tranisztor végigmérése után sem indult el. Ekkor viszont a kis trnazisztor elszált (kettényilt) és vele együtt a C5027-es készenléti táp tranzisztora is tönkre ment.

A kérdés a következő a hibás C1815-ös tranzisztor okzhat ilyen hibát?

Ma veszek új C5027-es és C1815-ös tranzisztort és megpróbálom teljesen új alkatrészekkel.

Segítségeteket előre is köszi.
(#) 1984white válasza zoli0078 hozzászólására (») Máj 16, 2012 /
 
Nekem egy 250w-os Acorp csinálta azt hogy a félhídnak mindig csak az egyik tranzisztorja szállt el, még korlátozó izzó használatával is. (bontott alkatrészeket tettem bele)

Új alkatrészekkel megoldódott ez a hiba. Szerintem neked is cserével orvosolható lesz.

Üdv!
(#) zoli0078 válasza 1984white hozzászólására (») Máj 16, 2012 /
 
Köszi az infót remélem ez megoldja a hibát.

Üdv
(#) Poostmaster hozzászólása Máj 16, 2012 /
 
Hali.
Én most szeretnék megismerkedni ezeknek a tápoknak a lelkivilágával. Nem vagyok nagy ász elektronikából, de vannak ismereteim. Volna valaki, aki bemutatná, hogy milyen részekből áll, és mikre kell figyelni? Esetleg privátban. Vagy hol lehet lehetőleg magyarul olvasni a felépítésükről?
Köszi.
(#) zoli0078 válasza 1984white hozzászólására (») Máj 17, 2012 /
 
Szia,

Tegnap sikerült új alkatrészeket vennem, de a táp sajnos nem indult méges. A kapcsolásirajzon látható D100 (1N4148) dióda rövidzár lett és a vele sorba kötve lévő Zéner mérésnél furca eredményeket mutat (mindkét irányba lehet mérni rajta), Kiforrasztottam a két kérdéses alkatrészt és a Zéner alatt kicst meg volt pirulva a nyák. Elképzelhető, hogy ezek miatt nem indulut úja a táp? Valamint kicseréltem a ST 100µF kondiját mert úgy láttam kicsit púpos volt.
Valamint egy újabb kérdés? A készenléti táp tranzisztorán a C5027s feliratszerpel és a tokozása olyam mint egy TO-126 csak kicsit vastagabb. De a csatolt kapcsolási rajzban meg Fet rajza szerepel. A felirat alapján "sima" tranzisztornak azonosítottam be és mivel minden irnyban szakadt volt így BUT11-et raktma a helyére. Ez jó így vagy az Fet volna?

Üdv
(#) zoli0078 válasza Poostmaster hozzászólására (») Máj 17, 2012 /
 
Szia,

Én is itt ismerkedtem meg a tápok belsejével sokat segítettek itt a forumban is a fórumtársak a tanulásban és még mostanában is segítenek (megosztják a tapasztalataikat, tanácsokat adnak mit hol kellene lehet megnézni). Sok kapcsolási rajzot lehet a neten találni, de ezzel szemben szinte mindegyik táp külömböző. Elég sok tápot szedtem már szét, de eddig csak kettőhöz találtam pontos kapcsolási rajzot.
Nemrég találtam egy leírást velehol ami egy alapnak jó, ebben le van írva egy lap ATX táp működése ATX táp működés

Sok eltérés lehet ehez a leíráshoz képest, de azért talán hasznos lehet.
Valamint egy hasznos olda ahol sok PC táp kapcsolást lehet találni.
Kapcsolási rajzok

Üdv
(#) 1984white válasza zoli0078 hozzászólására (») Máj 17, 2012 /
 
Szia!

A készenléti résznél általában 1db fet van, valami kisáramú és nagy feszültségű. Lehetséges hogy a kédéses alkatrész egy fet. Sajnos nem tudom.
(#) 1984white válasza 1984white hozzászólására (») Máj 17, 2012 /
 
A csatolt rajzon is fetet látok. KSC5027. Javítottam már ilyen tápot, és annál az volt a gond hogy csak ua típusú fet jó bele. Tán a hq-n van.
(#) zoli0078 válasza 1984white hozzászólására (») Máj 17, 2012 /
 
Szia,

Ezért is írtam, hogy ez most melyik lehet, mert a rajzon Fet van de akár hol rákeresek akkor csak NPN tranzisztort találok ilyen kóddal.

Estére megpróbálok berakni egy STP3NA60 Fet-et (2N60 típusú Fet volt egy másik tápban a készenléti oldalon de olyat már nem kapni HQ-ban ezt ajánlották helyette) és majd megírom mire jutottam.

Üdv
(#) 1984white válasza zoli0078 hozzászólására (») Máj 17, 2012 /
 
Szia!

Biztosan fet lesz szerintem , de gugli valóban npn tranyónak irja. Annó nekem is nagy dilemmám volt emiatt és 3 szor abbahagytam a táp javítását!

KSC5027 a típusa ez tuti. Üdv!
(#) zoli0078 válasza 1984white hozzászólására (») Máj 19, 2012 /
 
Szia,

Szereztem Fet-et de a helyzet nem változott. Szerencsére a múltkor javított M-Tech 400W-os táp még nálam van így megnéztem abban mi van. Úgy váltam, hogy az egy Tranzisztor és így a 450 M-Tech-be is megpróbáltam berakni egy BUT11A-t. Ezek után valamennyire elindult, vagyis az 5VSB helyett csak 1.7V-ot lehet mérni. Ami még feltünt, hogy a SB trafó után a dióda leőtt nem mérhető feszültség (se AC, se DC) csak a dióda után. lehet a trafó ezen része nem működik és valahonna máshonnan jut a fesz (1,7V) a lila vezetékhez?

Üdv
(#) 1984white válasza zoli0078 hozzászólására (») Máj 19, 2012 /
 
Üdv!

Egyszerű multiméter a szaggatott feszültséget, ami ráadásul khz nagyságrendű freqis sajnos NEM méri meg.

Az sb trafón ezért nem mérsz feszültséget.

A dióda egyenirányítja illetve a pufferkondival simítja a feszt és ekkor már jó a multinak is, itt ezért mérsz feszt.

Próbáld meg az sb pufferjét cserélni(ha nem történt meg 47-500uf szokott lenni), illetve még az sb rész primer részén a c1815 tranyóit és diódákat is átnézheted, lehet ezek közt lesz a difi.

Ha minden ok akkor tán az sb trafó lesz rossz, bár ez nagyon ritkán megy tönkre.
(#) erbe válasza zoli0078 hozzászólására (») Máj 20, 2012 /
 
Higgyétek el, hogy az az 5027-es valóban NPN tranzisztor! Ne tegyetek FET-et a helyére! C5027
Sok ATX tápegységben ez az SB táp meghajtója.
(#) 1984white válasza erbe hozzászólására (») Máj 20, 2012 /
 
Idézet:
„Higgyétek el, hogy az az 5027-es valóban NPN tranzisztor! Ne tegyetek FET-et a helyére! C5027”


Ezt jó tudni, köszi az infót.

Tudsz ajánlani helyette valamit amit lehet kapni a hstore-n?

Egy pár tápba kéne nekem is.

Köszönöm! Üdv!
(#) erbe válasza 1984white hozzászólására (») Máj 20, 2012 /
 
Bármi, ami tudja az adatlapon szereplő paramétereket. De ezt is lehet kapni.
(#) zoli0078 válasza 1984white hozzászólására (») Máj 23, 2012 /
 
Szia,

Sikerült a SB részt újra élesztenem. Kicseréltem a tranzisztorokat és egy pár gyanús ellenállást valamint a 5VSB zénerét mert az lszállt. Valószínű megszaladt a fesz a SB részen ezért volt kicsit púpos az 1000µF kondi amit cseréltem. Ezek után még az optót is cserélni kellett mert az is kuka volt. Így most újra van stabil 5VSB de a táp nem indul el, lehet amikor a fesz megszaladt a vezérlő IC is elszált. Most sajnos nincs időm vele foglalkozni de majd valamikor szerzek bele újatt és meglátjuk mi lesz vele.

Üdv
(#) 1984white válasza zoli0078 hozzászólására (») Máj 24, 2012 /
 
Leírásod alapján a feszültség megszaladása biztosan érzékenyen érinthette az ic-t. Szerintem az is cserélni kéne. Utána biztosan jó lesz.

Az sb rész látja el az ic tápellátását.
(#) szabi55 hozzászólása Máj 25, 2012 /
 
Sziasztok!Llenne nekem is egy kerdesem.Kaptam egy PC tapot fedel nelkul s nm indul.Elolvastam a tobbieknek mit javasoltatok, de nem jutotaam semire.Megmertem a szimmetrikus diodakat azok mind jok (azoknal valaki elotem muveszkedett mert lattam h nm eredeti a cinezes).
Lathato hibak :2 helyen barnult a nyakkimeneti kabel mellet vanak azok a teljesitmeny ellenalasok, s a masik pedig a vezerlo ic (szerintem, a zold huzal melet nemmeszze )mellet parhuzamosan van 3 kicsi ellenalasparhuzamosan .
Az ellenalasokat megmeregettem s mind jok.
Tippet kernek, mert megszeretnem javitani a tapot s nm tudom hogyan tojebb.

Kosz elore is
(#) peter1995 hozzászólása Máj 27, 2012 /
 
Sziasztok. Kaptam 3db egyforma pc tápot.
Az egyik hibátlan. A másiknak zárlatja volt meg púpos kondijai azt orvosoltam az is működik.
De a harmadikkal nem boldogulok. Volt egy majdnem felrobbant kondija meg néhány púpos. Azokat kicseréltem. Zárlat nincs. Korlát izzóval ha indítani próbálom felizzik az izzó majd teljesen elalszik. A készenléti 5V megvan. PSON GND-re a venti épp hogy megmoccan és ennyi. A feszültség felmegy 2V-ra a 12V ágban majd szépen lassan esik.... Ugyan ez van korlát izzó nélkül is...
Mi lehet?
Következő: »»   41 / 119
Bejelentkezés

Belépés

Hirdetés
XDT.hu
Az oldalon sütiket használunk a helyes működéshez. Bővebb információt az adatvédelmi szabályzatban olvashatsz. Megértettem