Fórum témák
» Több friss téma |
Fórum » ATX-táp problémák, meghibásodás
Sziasztok.
Mi lehet a hiba oka, ha a tápegység késve adja a power good 5v ot vagy az egyáltalán nem jelenik meg?
Szia!
Nézd meg az elkókat, különösen ami a pwrgood részen van ha van. Utánna dióda+tranzisztorokat is ellenőrizheted. Műszerrel mérted a tápod? Üdv!
Még nem nyitottam szét a tápegységet (a gépbe beraktam egy másikat, amivel el is indul), csak teszterrel lemértem a feszültségeket a kivezetéseken. 12v 5v 3.3v rendben vannak.
Segítséget kérek egy átalakításban van egy jó tápom ami 6pin -es illetve 12 és át szeretném alakítani 20pin -re hogy építhető hozzá a 20pin-es konektor itt egy kép amiről beszélek!
Hello
Sehogy! Ez két különböző szabványú tápnak a csatija, a 20pines az egy ATX-esé, van benne 3,3V 5V 12V, P.S, készenléti 5V stb stb? A másik az egy AT-s táp, ott viszont csak +-5V és +-12 V van. Üdv: Zoltán
Sziasztok!
Van egy FSP300-60GLC tápom ami a 'ci-ci-ci' hangot adja és a PC nem indul el. A táp üresjáratban elindul mindenféle hang nélkül, megvannak a feszültségek is. Viszont mikor leterhelem, akkor megint ciripel és a 12V leesik 7-8V körülire. Terhelésnek egy autóizzót használtam ami villogott. A 400V-os rész is ilyenkor csak 260V körüli. A FET-ek, diódák, kondik jók. Mi okozza ezt? Köszönöm.
Szia!
Mérd meg az 5 V-ot is miközben terheled, ha itt nincs ekkora változás, akkor érdemes lenne megnézni a 12 V-hoz tartozó elektrolit kondenzátorokat. Lehet látszik is rajta hogy púpos.
Jó lett a táp! A rossz alkatrész a 400V-os kondi volt, ugyanis teljesen szakadt volt. Ez miatt esett a feszültség és ingadozott a primer is. Kicseréltem és már működik is rendesen.
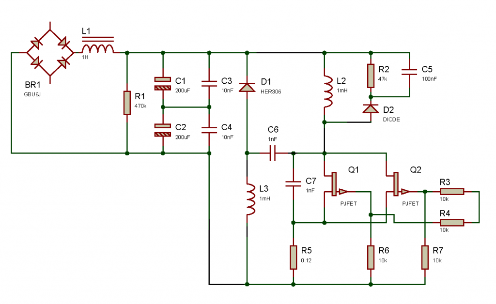
Sziasztok!
Nemrég vettem egy rossz Coolink FL 550ATX passzív tápegységet amit szétszedve az alábbi hibákra bukkantam. A rajzon a D1-es dióda zárlatos lett és a vele sorba kapcsolt L3 tekercset szénné égette a 300V DC. Az L3 egy kb. 0,2-0,3 huzalból 23 menetből álló tekercs a primer fölött. A trafót kiszedve látható hogy ezzel a tekercsel sorba van köve egy másik is a primeren belül, ami szerintem szintén elégett. Szerintetek elég lenne ezt a 2x23 menetet rátekerni a primer fölé? Mi célt szolgál ez a tekercs?
L2 a primer, szokásos csillapító tagjaival. Ez is két részre osztott szokott lenni. A FET-ek nem lehetnek P típusúak, R3,R4,R6,R7 értékének a 10k nem hihető.
Az L3 szerepe függ a vezérlés módjától is, talán a hatásfokot javítja némi "visszatáplálással". Enélkül is mennie kellene, ha a szenes részt eltávolítod, hogy ne legyen menetzárlat a vason. Egy szekcióban feltekerve nem lesz olyan hatásos, nem véletlenül osztott a kivitel.
Helló mindenkinek.Lenne nekem 1 Gresso 650W-os tápom ami megadta magát.Kidobni sajnálom,gondoltam megjavitom.Elég sok alkatrészt cseréni kellet pl.
M311 IC,diódák,ellenálások,18N50 mosfet.Jól is ment a dolog,de az egyik ellenállás eléget és nem tudom az értékét.Ez a rezisztor a táp egyenirányítójának a minusz részéről vezet a CM6800G IC 3-as lábára.A kérdés pedig az,hogyan álapíthatom meg az értékét?Itt 1 pár kép is hátha segít.remélem valaki tud segíteni,előre is kösz.
Próbálj meg találni kapcsolási rajzot, én is úgy jártam egy erősítővel, elégett benne egy ellenállás, próbáltam a száma alapján kilogikázni, de nem sikerült, amint meglett a rajz, sikerült is megcsinálni.
Helló.Már próbálkoztam rajz keresésével,de semmi.A legszomorúbb az egészben,hogy már csak ezt az ellenállást kéne kicserélni.
Hello!
"A legszomorúbb az egészben,hogy már csak ezt az ellenállást kéne kicserélni." Legalább is úgy véled.. A hármas láb az Isense, vagy is a túláram védelem. Amelyre vagy közvetlen csatlakozik egy Shunt ellenállás a 3-as lábra és a GND-re, vagy a Shunt ellenálláson eső feszültség van becsatolva az IC-be egy RC tagon keresztül. Mivel az áramérzékelés feszültsége kb. 500mV, 2A főáramköri áram mellett, a Shunt értéke, kb. 0,22ohm lehet. De az adatlapon vannak kapcsolások, amivel a tápod rajzát összevetheted. CM6800G üdv! proli007
Helló.Köszönöm a segítséget.Keresgettem még a tápban rosz alkatrészeket és valóban volt még. A CM6800G egy kissebb nyákon van és azon is volt 2 zárlatos dióda.Lehet ezt az IC-t is cserélnem kéne?
Hello!
Ha a végtranyók behalnak, akkor általában a Shunt ellenállásra kerül a teljes táp. Ettől az leég, de ha az IC felé menő áramjel visszacsatolásban nincs védelem, akkor az IC-nek is csengettek.. üdv! proli007
Hellló.Az egyik mosfet megadta magát (18N50).E helyett vettem egy 18NK80Z típusut.Remélem jó lesz.Az IC-t hogy tudnám ellenőrizni,hogy működő képes-e?
Hello!
- Remélhetőleg igen. - Ha megnézed a belső blokkvázlatot, akkor arra a következtetésre jutsz, hogy leginkább sehogy. Cseppet túl sok a feltétel egy próbához. üdv! proli007
Ok.Tehát érdemes újra cserélni ezt az IC-t is.Az nem fog problémát okozni,hogy az egyik mosfet més típusu mint a többi?
Hello!
Tekintve, hogy a tápodat nem is ismerem, meg azt sem tudom a kapcsolásban mit cseréltél, szerinted jósolgatnák? üdv! proli007
Köszönöm szépen a válaszokat,sokat segítettél.Inkább veszek 1 új IC-t is és úgy inditom be a tápot.
Ha két egyforma típusú volt, akkor feltehetőleg a szokásos half-bridge kapcsolás, tehát nem szerencsés, ha különbözőek...
Összesen négy 18N50 tipusu mosfet van a tápban.Az megoldás lenne,ha mind a négyet 18NK80Z-re cserélném?
Ha a kapcsolás nem ismert, mindenképp ajánlom, mert lehet, hogy 2-2db párhuzamosan van, ami még inkább igényli az egyforma tulajdonságokat.
Sziasztok!
Került hozzám egy 400W ATX tápegység, nem indul, belenéztem és 1db kipukkant elkót látok benne. Lehetséges, hogy emiatt nem indul?
Nem túl aktív ez a fórumrész, így nem lesz tapasztalat, javítás, siker.
Hello mindenki!
Az egyik cimborám ATX-es tápja tűzijátékosat játszott a közelmúltban.Megtaláltam a rossz alkatrészeket,mejdnem mindet,de még mindig nem indul be a ** Van valakinek ehhez a cucchoz rajza? Vagy vegyem meg a vakerán 3000 pénzért a cseredarabot? István
Így szoktam:
- Kb. 200V áramkorlátos DC a bemenetre. - Standby meg van? - Ha nincs miért? Megjavít. - Ha már megvan táp indul? - Ha nem miért? - Hiba(k) megkeresése (rajz ajánlott, még ha nem is olyan), javítás. Táp működik (mondjuk 10-ből 8-9). Amin több alkatrész is szénné van égve, azt pedig szétbontom. |
Bejelentkezés
Hirdetés |






M311 IC,diódák,ellenálások,18N50 mosfet.Jól is ment a dolog,de az egyik ellenállás eléget és nem tudom az értékét.Ez a rezisztor a táp egyenirányítójának a minusz részéről vezet a CM6800G IC 3-as lábára.A kérdés pedig az,hogyan álapíthatom meg az értékét?Itt 1 pár kép is hátha segít.remélem valaki tud segíteni,előre is kösz. 

Amin több alkatrész is szénné van égve, azt pedig szétbontom. 