Fórum témák

» Több friss téma
Fórum » Kikapcsolás késleltető
Lapozás: OK   3 / 8
(#) mrbis hozzászólása Okt 4, 2010 /
 
Szia

Sikerült mindent szépen összeraknom. Köszönöm a segítséget.

Üdv.
B. István
(#) zandriis5 hozzászólása Okt 7, 2010 /
 
Sziasztok!

Nekem is lenne egy olyan kérésem, hátha van valakinek ötlete, hogy van egy 12V-os 200mA-es 6 másodperces negatív kimenetem, ebből szeretnék csinálni 12V-os 200mA-es 30 másodperces negatív jelet, lehetőleg minél egyszerübben és olcsóbban, a generátor termelte elektromos zajra ne legyen érzékeny
Nagyon jó a forum, biztos csinált ilyent már valaki itt
Bármi ötletet szivesen fogadok.
(#) proli007 válasza zandriis5 hozzászólására (») Okt 7, 2010 /
 
Hello!
Remélem jól értettem, amit szeretnél. Ha az időt szeretnéd beállítani, R1 értékének változtatásával, megteheted.
üdv! proli007
(#) Polly hozzászólása Feb 28, 2011 /
 
Sziasztok!
Szerintetek melyik késleltető kapcsolás lenne jó számomra?Bekapcsoláskor a relé behúzzon ,kikapcsoláskor pedig 0 és két-három másodperc után engedjen el a relé,amit potival be lehet állítani.
Köszönettel!
(#) proli007 válasza Polly hozzászólására (») Feb 28, 2011 /
 
Hello!
A kérdést több helyre feltetted, de nem azért nem érkezik válasz, mert nem látják, hanem azért, mert nem elég érthető, mit is szeretnél. Mert a kérésből úgy tűnik, mint ha a tápfeszültség kikapcsolásakor, még 3sec ideig húzzon a relé. De miből?
Valamint azt sem írtad le mekkora a tápfesz, milyen jellel/jelszinttel szeretnéd üzemeltetni a késleltetőt. Valamint nulla időtől elég nehéz késleltetni. De..
Ez az áramkör 12V-ról táplálkozik. Az indítás 12V bemeneti jel megjelenése jelenti az In bemeneten. Ez lehet feszültség, vagy egy nyomógomb a plusz táp és a bement között.
A késleltetési idő itt sem lehet nulla, de egy relé sem nulla idő alatt ejt el. A tápfesz bekapcsolásakor, mindenképpen van egy impulzus, hiszen a C2 kondinak először fel kell töltődni. Remélem azért erre gondoltál..
üdv! proli007

EK-0-5sec.png
    
(#) Polly válasza proli007 hozzászólására (») Feb 28, 2011 /
 
Szia!

Köszönöm a választ,valószínűleg ez lesz jó!
Bocsi,hogy értetlen voltam! én úgy gondoltam,hogy a tápfesz 12 V DC és állandóan jelen van.Egy kapcsolóval bekapcsolom és mikor kikapcsolom egy-két másodperc múlva ejt el a relé.Ez egy mágnesszelepet késleltetne a CO-ban.Úgyhiszem akkor ez megfelel oda!
Mégegyszer köszi a választ,
Üdvözlettelolly
(#) Polly válasza proli007 hozzászólására (») Márc 1, 2011 /
 
Szia!
Bocsi,hogy értetlen vagyok de ahogy kiveszem az X1-nél a 2 es és 3-as pontok közé kell a nyomógomb vagy kapcsoló ugye?
Üdvolly
(#) proli007 válasza Polly hozzászólására (») Márc 1, 2011 /
 
Hello! Pontosan.. Üdv! proli007
(#) Polly válasza proli007 hozzászólására (») Márc 2, 2011 /
 
Szia!
Nagyon megköszönöm a segítőkészségedet!

Üdvözlettel: Nagy Józsi
(#) berobbantam válasza proli007 hozzászólására (») Feb 25, 2012 /
 
Helló
Nézegettem a rajzodat és támadt egy ötletemÚgy értelmeztem,hogy a késleltetési időt a c2 p1 r3 módosításával lehet befolyásolni.Ha a potit lecserélem 1 megásra a c2-őt pedig mondjuk egy 680 mikrósra akkor durván 0 és 11 perc között lesz szabályozható a késleltetés?Nekem egy ledes lámpát kéne vezérelnem úgy,hogy nagyjából 0 és 10 perc közt legyen állítható.Vagy ekkora léptékű módosításnál már bizonytalan lesz a működés.egy pár másodperc eltérés nem érdekes,de azonos állás melett ha többször elindítom egymás után akkor azért nagyjából ugyanannyi ideig kéne működjön a dolog.
(#) proli007 válasza berobbantam hozzászólására (») Márc 4, 2012 /
 
Hello!
Analóg módon az 555-el késleltetni, korrekt paraméterek mellett, kb. 1 percig lehetséges. A nagy értékű ellenállás kicsi töltőáramot biztosít, ami már egybevethető a kondi szivárgó áramával. Trükközni legfeljebb ezen a módon lehet. (0..X értékig nem szabályzunk, mert ott az átfogás már végtelen nagy. Egy potival meg legfeljebb 10..20 arányban lehet állítani valamit.)
üdv! proli007
(#) KTobi válasza proli007 hozzászólására (») Márc 4, 2012 /
 
Esetleg ha utána berak egy számlátót, akkor össze lehet több impulzust is számolni, és nő a késleltetési idő.
(#) csbeci hozzászólása Márc 26, 2012 /
 
Üdv!
A kérdésem a következő, adva van egy épület, aminek hat helyisége van, mindegyik helyiség szellőztetése egy központi ventilátorra csatlakozik, a helyiségek mindegyikében mozgásérzékelő kapcsolja a villanyt és vele együtt a központi ventilátort. Azt szeretném megoldani, hogy a ventilátor később kapcsoljon be, mint a világítás és később kapcsoljon ki, mint a lámpa lekapcsolódása. Milyen relét /típusszám/ vegyek?

U.i: - a ventilátor adatai: 230V/50Hz 0,43 A 100 W
(#) ertyu76 hozzászólása Ápr 1, 2012 /
 
Sziasztok!
Abban szeretnék segítséget kérni, hogy autós környezetben (14V) olyan kapcsolást szeretnék építeni, amely a gyújtás áram megszűnése (kulcs ki) után, egy feltöltött kondenzátor tart meg egy relét kb. 20-30 percig, mellyel egyéb dolgokat tudok áram alatt tartani a fenti ideig.
Plusz tápfesz kábelt nem szeretnék használni, a 20-30 után minden kapcsoljon ki.
Előre is köszi a segitséget.
(#) proli007 válasza ertyu76 hozzászólására (») Ápr 1, 2012 /
 
Hello!
"Plusz tápfesz kábelt nem szeretnék használni" Pedig fogsz..
Kiszámolhatod magad is, hogy mekkora kondi kellene 20..30 percre.. Q=C*U ahol Q=I*t képletekkel. (Amper - Farád - Volt)
Relét ezzel nem igazán tudsz fél óráig húzva tartani, más megoldást kel keresni. De amúgy fél órát már nem késleltetünk kondival, csak számlálóval.
De minek is a félóra késleltetés leállítás után? Legfeljebb egy hűtőszekrényhez lehetne alkalmazni az áramkört. Meg aztán amit kapcsolsz a relével, ahhoz nem kell villany? Mert ha kell, akkor meg ott van a külön feszültség..
üdv! proli007
(#) ertyu76 válasza proli007 hozzászólására (») Ápr 1, 2012 /
 
Szia!
Az elgondolásom szerint a kondenzátorral nem közvetlenül a relét, hanem egy tranzisztort majd az a relét, vagy valami hasonlót, a pontos idő nem számít, .
(#) proli007 válasza ertyu76 hozzászólására (») Ápr 1, 2012 /
 
Hello!
"Plusz tápfesz kábelt nem szeretnék használni" Ez arra utal, hogy az energiát a kondiban szeretnéd tárolni. Nem amit írsz. De a helyzet még mindig ugyan az. Számold ki, hogy 30 perchez, mekkora ellenállás és kondi kell, ha T=R*C. És csak akkor lesz megfelelő, ha a kondinak nulla a szivárgási árama, és a tranyó, egy Fet lesz, mert sima tranyónak sajnos van bázisárama.
üdv! proli007
(#) ertyu76 válasza proli007 hozzászólására (») Ápr 1, 2012 /
 
Bocsánat, igazad van, nem fogalmaztam jól.
Tehát ha kiveszem a kulcsot megszűnik a gyújtás, ez tart feltöltött állapotban egy kondenzátort, ami valami alacsony áram felvételű (pl. tranzisztor szilárd test relé, stb.), ami egy plusz szálról behúzva tartja a munka relé(ket) mely a kondenzátor kisülése után megszakítja ezt a plusz "Táp" ellátását is a reléknek így az egész egység áram nélkül marad, ha nem tévedek, Akkor ez így kivitelezhetetlen?
(#) proli007 válasza ertyu76 hozzászólására (») Ápr 1, 2012 /
 
Hello!
Nem kivitelezhetetlen, hanem nem korrekt!
üdv! proli007

OFF30min.png
    
(#) ertyu76 válasza proli007 hozzászólására (») Ápr 1, 2012 /
 
Megpróbálom, köszönöm!
Még egyszer bocs a ködösítésért.
(#) noi hozzászólása Jún 29, 2012 /
 
Sziasztok!
Szeretnék építeni egy késleltetett kikapcsolásos kapcsolást, személyautóba.
Van nekem egy tolatást segítő elektromagnetikus szenzor hátul. Ennek emlékeim szerint max. 20mA az áramfelvétele csúcsban (ha folyamatosan sípol a csipogó). Jelenleg úgy működik, hogy ha ég a tolatólámpa, akkor megy a szenzor. Szeretném azt megoldani, hogy mikor kiveszem hátramenetből, akkor még kb. 15 másodpercig üzemeljen a szenzor, majd kapcsoljon ki. (oka: előfordul, hogy még gurulok hátra, de már rakom át egyesbe, és ilyenkor már nem érzékel) Tehát a trigger az +12V lenne, a kimenet (amikor aktív) szintén +12V. Ugye itt előfordulhat, hogy akár 30 másodpercig is magasan van a trigger, de ez esetben is csak a trigger high-->low váltás esetén induljon a 15sec.
Ha jól tudom, ezt a kis áramot el tudja látni az 555-ös közvetlenül is.
Szerintem a monostabil kapcsolása kell majd.
Az 555 kibírja az autóban előforduló legnagyobb feszültséget is? NE555 adatlapon 16V a max. Ez jó lesz, vagy kell védeni/csökkenteni?
Időzítő kondinak és ellenállatnak 47microF 25V és 300kOhm 0.25W alkatrészeket számoltam.
Relét nem szeretnék használni, szerintem felesleges.
Egyik változatban a kapcsolás gyújtásról kapna áramot. Ez esetben mindegy a standby fogyasztás, mert gyújtás levétele után úgyis 0-ra esne a fogyija.
Viszont jelenleg a beépítés helyén nincs jelen a gyújtás vezeték. Állandó +12V van jelen.
Az új vezeték behúzásának megspórolása végett a másik változatban, ha az áramkörre mindig van kötve 12 volt, akkor követelmény, hogy a standby áram felvétele 1 milliAmper alatt legyen.
Találtam egy kapcsolást a neten, ami talán jó lenne nekem, de ez relés.
Próbáltam a relét tranzisztorra cserélni (papíron), de buta vagyok hozzá
Illetve itt LM555-öt használ. Én most hirtelen felindulásból egy NE555-öt szereztem be. (Ezt kaptam a boltban 555-öt kérve.) Ezzel is jó lehet?
Kondenzátoroknak elko vagy fólia vagy tantál vagy mi egyéb kell?
Kérlek ha valakinek van egy kis ideje, segítsen nekem.
Ha valami infó kimaradt, szóljatok.
Előre is nagyon köszi!
-- Üdv, Noi
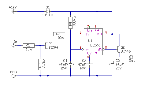
(#) proli007 válasza noi hozzászólására (») Jún 29, 2012 / 1
 
Hello!
Az LM555 és NE555 ugyan az az áramkör. De ez eleve nem alkalmas, mert az áramfelvétele kb. 10mA körül van. Tehát CMOS 555 kell. pld. TLC555.
Ide monostabil kell,csak éppen újraindítható. Ebben nem nagy bajnok az 555, így a megoldás, hogy a késleltető kondit az indító jellel ki kell sütni. Ekkor ha megszűnik a kisütés, kezdődik a késleltetés.
Most nézem, ennek kimenete csak 10mA-el terhelhető, úgy hogy meg kell erősíteni egy tranyóval.
üdv! proli007
(#) noi válasza proli007 hozzászólására (») Júl 2, 2012 /
 
Nagyon köszi a gyors választ és a rajzot!
Tudnál ajánlani egy áramkör tesztelő / szimulátor programot, amibe megrajzolhatnám? Ha nyákot is lehet vele tervezni, az még jobb Egyet próbáltam, de abban nem sikerült összehoznom.
Ennek az áramkörnek mennyi az üresjárati fogyasztása (ha az IN = nulla Volt, és már letelt az időzítés, vagyis az OUT inaktív)?
(#) proli007 válasza noi hozzászólására (») Júl 3, 2012 /
 
Hello!
- Nem szimulátorozni kell egy ilyen "nokedlit", hanem megépíteni. De bocs, én ajánlani nem fogok..
- Pontosan annyi, mint amennyi a TCL555 önfogyasztása. Azt nézd meg az adatlapon..
üdv! proli007
(#) noi válasza proli007 hozzászólására (») Júl 4, 2012 /
 
Szia!
Persze, persze, megépíteni. Csak szerettem volna megérteni a működését is Közben sikerült a korábban említett progival szimulálni a kapcsolást. És már az anyagot is beszereztem hozzá. Remélem a héten sikerül össze is raknom!
Üdv, Noi
(#) proli007 válasza noi hozzászólására (») Júl 5, 2012 /
 
Hello!
A szimulátortól szerintem nem érted meg a működését. De ha tanulmányozod az 555 működését, akkor érteni fogod.
üdv! proli007
(#) noi válasza proli007 hozzászólására (») Júl 6, 2012 /
 
Megépítettem. 12 Volton, kikapcsolt kimenettel a minimális áramfelvételnek 157,3 uA-t mértem. Ez kiváló!
Be is raktam az autóba, 7végén élesben tesztelem. Eddig működik!
Az 555 működésének megértéséhez még el kell olvasnom szerintem jó pár dolgot. Nekem már azt is jó volt látni, hogy a feszültség hogyan van osztva a tranzisztornak, így hány voltot kap a bázisa, stb.....
Ha jól rémlik, ez a második "komolyabb" nyákom, amit én csináltam...
(#) proli007 válasza noi hozzászólására (») Júl 7, 2012 / 1
 
Hello!
A tranzisztor alapvetően egy áramvezérelt eszköz. Ezt az béta, mint paraméter (áramerősítési tényező, kollektor áram és bázisáram hányadosa) is mutatja. (béta=Ic/Ib)
A bázis feszültségnek ott van szerepe, hogy a bázis-emitter között egy dióda van. Az csak a könyökfeszültsége (600..650mV) felett vezet, vagy is ettől kezdve folyik csak bázis áram. Tehát a bázis feszültsége akkor éri el a 600mV-ot, mikor a bázisellenálláson már ekkora feszültség esik. Ekkor az R2-őn folyó áram, 600mV/2,2k=0,27mA.
Az R1 ellenálláson is ez az áram folyik át, vagy is ezen a feszültség esés, R1*I=10k*0,27mA=2,7V. Ehhez jön még a bázis-emitter feszültség. Így Ube=UR1+UR2=2,7V+0,6V=3,3V.
Így a bemenet küszöbfeszültsége, kb. 3,3V. Vagy is 3,3V feletti bemenő feszültség esetén fog a tranyó vezetni. Alatta pedig zárva lesz.
Amíg a tranyó nyitva van, kisüti a C1 kondit. Ekkor az 555 kimenete magas szintű.
Ha a bemeneti feszültség megszűnik, a tranyó lezár, és a C1 töltődni kezd az R4 ellenálláson keresztül. Ekkor indul az időzítés. A töltés alatt, az 555 kimenete magas szintű. Ha a C1 feszültsége eléri a tápfeszültség 2/3-ad értékékét (8V), az 555 átbillen és kimenete alacsony szintre vált. Ekkor letelt az időzítés.
Az időzítés (késleltetés) hosszát, C1 és R4 határozza meg. T=R4*C1=330k*4,7uF=15sec hozzávetőlegesen.
üdv! proli007
(#) noi válasza proli007 hozzászólására (») Júl 10, 2012 /
 
Köszönöm az újabb adag hasznos infót!
Leteszteltem élesben is. Szuperul műkszik. Lehet sok is lesz a 15 másodperc és le kell vegyem 10-re, de ezért raktam be az R4 helyett egy 100K ellenállást és egy 470K trimmert. Ezekkel 6 és 32 mp között állítható.
Nagyon szépen köszönöm a segítségedet!
(Jöhet az első parkoló szenzor vezérlésének megoldása )
(#) noi válasza proli007 hozzászólására (») Júl 10, 2012 /
 
Még egy kérdés: a C3 kondinak mi a szerepe?
Következő: »»   3 / 8
Bejelentkezés

Belépés

Hirdetés
XDT.hu
Az oldalon sütiket használunk a helyes működéshez. Bővebb információt az adatvédelmi szabályzatban olvashatsz. Megértettem