Fórum témák

» Több friss téma
Fórum » Végfokozat TDA2030-40-50-el
 
Témaindító: sasorr, idő: Jan 16, 2006
Témakörök:
Lapozás: OK   212 / 274
(#) demonherceg válasza fluki hozzászólására (») Aug 28, 2012 /
 
Mivel a táp feszt nem lehetséges növelni,akkor inkább a BD-s megoldást javaslom,mert a 2050 sem fog jobban szólni.
(#) ODU válasza fluki hozzászólására (») Aug 28, 2012 /
 
[OFF] TDA1560Q vagy TDA1562Q, esetleg TDA1558Q
(#) reloop válasza ODU hozzászólására (») Aug 28, 2012 /
 
Szia! A kollégának eléggé meg van kötve a keze.
Idézet:
„A tápra rá van írva, hogy 20w 12Vx2”

A hangszóban se lehet nagy tartalék.
(#) ODU válasza reloop hozzászólására (») Aug 28, 2012 /
 
Teljesen igazad van. Esetleg egy TDA2030 hidat meg lehetne kockáztatni, bár annak meg lehet, hogy nagy a tápfeszültség.
Az igazság szerintem az, hogy egy gyári erősítő úgy van összerakva, hogy minden ki van centizve benne. Ha nagyobb teljesítményt akarsz, azt nem fogja bírni a táp. Ha pedig nagyobb tápot csinálsz azt a hangszóró nem fogja bírni. Szerintem nem érdemes belepiszkálni.
(#) fluki válasza ODU hozzászólására (») Aug 29, 2012 /
 
Mindenkinek nagyon köszönöm a segítséget!!! Egyébként jobban szemügyre vételeztem a nyákot (miután már láttam az idegtől )és felfedeztem , hogy elő van készítve a két tranyó helye a nyákon ,ha lesz időm nekiállni akkor jelentkezem! Teszek majd fel képet, hogy az átíveléseket hova kössem vagy honnan vegyem ki!!! Előre is köszönöm a segítségeteket!!!
(#) Kovidivi válasza demonherceg hozzászólására (») Szept 5, 2012 /
 
Van egy másik megoldás is, ekkor nem kell semmit kapcsolgatni, a bekötés határozza meg, hogy híd, vagy normál erősítőre kötöd. Egy példa: 2 erősítő normál fázisban dolgozik, másik 2 pedig fordítottban. Rajzon könnyen értelmezhető.
(#) vipera1997 hozzászólása Szept 11, 2012 /
 
Hello lenne egy kérdésem/kérésem szeretnék egy kb 30W-os erősítőt de 30V-ról az lenne a lényeg hogy 30V és 30W js és szetreót is ha lehetne az se baj ha 2 külön panel mondjuk hidalva vagy valami ilyesmiket.Köszönöm előlre is
(#) golem hozzászólása Szept 12, 2012 /
 
Sziasztok!
Van egy 25V-os Ac trafóm és ezt ha egyen irányitom puferelem ez lesz 32-35V egyen feszültségem ez jó a tda2030a hoz? 2db tda2030a van 2,2Ampere.
(#) reloop válasza golem hozzászólására (») Szept 12, 2012 /
 
Szia! Épp itt van előttem. 8 ohm hangsugárzókkal elég a 2A.
Megragadnám a lehetőséget, hogy beszámoljak. A TDA2030A-t kicseréltem TDA2050-re. Tudom valamivel drágább ez az IC, de legalább annyival szebben is szól
(#) golem válasza reloop hozzászólására (») Szept 12, 2012 /
 
Nekem csak szimpla 25V trafóm van 2 kivezetéses.
(#) reloop válasza golem hozzászólására (») Szept 12, 2012 /
 
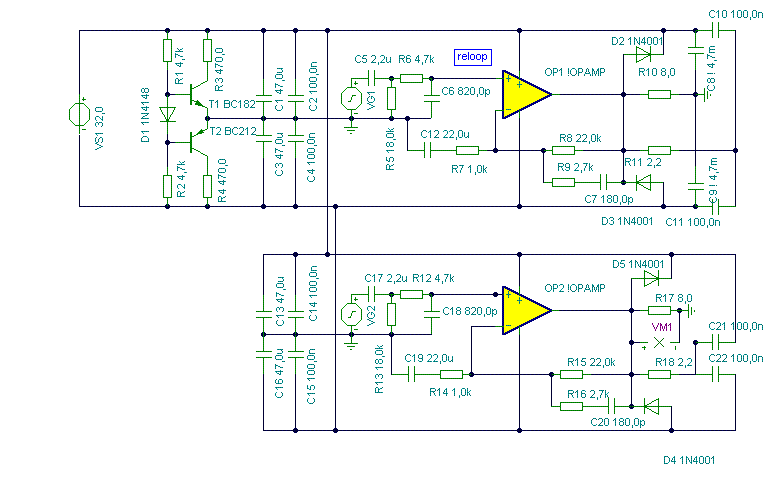
Arra is köthetsz két végfokot. A T1, T2 szimmetrizálót csak egyszer kell megépíteni, C9, C10 4700µF legyen.
(#) gaboca323f válasza reloop hozzászólására (») Szept 12, 2012 /
 
Üdv!

Nem nekem szólt ugyan a válasz, de ezt kifejtenéd bővebben?
(#) reloop válasza gaboca323f hozzászólására (») Szept 12, 2012 /
 
Szia! Egy ábrával illusztrálom. Az tápszűrők helyesen C8 és C9. Felkiáltó jellel láttam el, hogy itt van módosítás a dual mono-hoz képest. A közös tápos lebegő hideg-pontos sztereó erősítőt eddig csak TDA7294-gyel építettem meg, de minden bizonnyal kifogástalan lesz TDA20x0-val is.
(#) gaboca323f válasza reloop hozzászólására (») Szept 12, 2012 /
 
Értem már, (nagyjából) egyszeres táppal így lehet magyarul szimmetrikus táplálású áramkört ellátni? Nemsokára szembesülni fogok egy olyan problémával, hogy egy szintén szimmetrikus tápot igénylő erősítőt építenék, (2x60w LM4780) viszont csak egyszer 24VAC 8amper áll rendelkezésre. Ezzel a megoldás működne az én esetemben is? Esetleg lenne valami egyszerűbb?
(#) reloop válasza gaboca323f hozzászólására (») Szept 12, 2012 /
 
A 24VAC-ból csak feszültségkétszerező táppal tudod a 60W-ot elérni.
(#) gaboca323f válasza reloop hozzászólására (») Szept 12, 2012 /
 
Ezt is kifejtenéd bővebben ha megkérlek?
(#) reloop válasza gaboca323f hozzászólására (») Szept 12, 2012 /
 
Ezen az ábrán tekintsd a bal alsó One-way symmetric tápot.
(#) gaboca323f válasza reloop hozzászólására (») Szept 12, 2012 /
 
Erre tippeltem volna én is. Akkor valószínű ezt fogom választani, gondolom jó nagy puffer az kell majd, meg diódából valami emberes. Köszi a felhomályosítást!
(#) Klaymen hozzászólása Szept 25, 2012 /
 
Sziasztok!
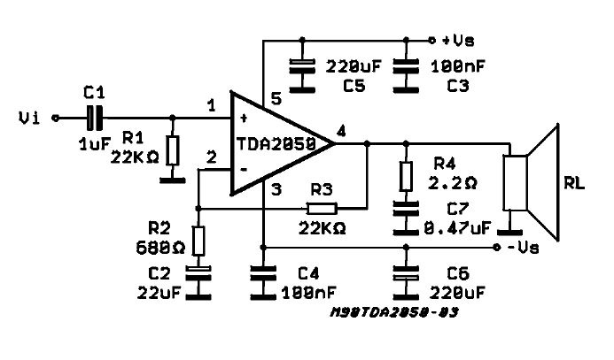
Építettem TDA2050-el egy végfokot. Azt szeretném kérdezni, hogy szerintetek mi lehet az ic kimenetén a 2,2Ohmos és 0,47µF-os ellenállás és kondi? Mire szolgál, illetve mi lehet az oka, hogy az ellenállásom elég súlyosan melegszik. Ezt leszámítva hangja van az erölködőnek s zajmentesen szól, legalábbus fülre.
Ha jól tippelek, ez valami alacsony frekis szűrőféle lehet ott a kimeneten, de inkább rátok hagyom ezt...
Köszi előre is!

2050.JPG
    
(#) reloop válasza Klaymen hozzászólására (») Szept 25, 2012 /
 
Szia! Boucherot vagy Zobel-tag néven híresül el. A terhelés általi gerjedéstől véd, kiegyenlíti a hangszóró magasabb frekvencián elapadó terhelését.
Első tippem: elkót használsz helytelen polaritással beültetve. Lehet még a kondi jóval nagyobb a névlegesnél, lábai között zárlat, vagy más okból gerjed az erősítő és így igen alacsony ennek a kondenzátornak a látszólagos ellenállása.
(#) vipera1997 hozzászólása Szept 25, 2012 /
 
Hello kellene nekem egy 2X40W-os végfok és egy 1X50W-os végfok.Ha valakinek lene ötlete és nyákterve kapcsolásal és még ha véletlen ebültetésit is találna hozzá az lenne a legjobb köszönöm
(#) gyuszo válasza fluki hozzászólására (») Szept 25, 2012 /
 
Idézet:
„A tápra rá van írva, hogy 20w 12Vx2”

A táphoz 60W 15Vx2 transzformátor ajánlott, a 20W kevésnek bizonyul. Ezért torzít az erősítő, nincs elég tartalékja.
A hozzászólás módosítva: Szept 25, 2012
(#) Kovidivi válasza vipera1997 hozzászólására (») Szept 27, 2012 /
 
40W és 50W között nem lesz különbség hangosság szempontjából. Próbáld ki a TDA2050-et, vagy VF2, VF3-at. Ezeknek van témája. Elég részletesen le van írva minden, nyákterveket is találsz majd. A trafón fog múlni minden úgyis. Én inkább építenék TDA7294-et, és raknék alá egy kisebb feszültségű trafót. Így nem az IC lenne a szűk keresztmetszet, és van benne mindenféle védelem. Cserébe drágább. Nézz utána ezeknek az IC-knek, és válaszd, amelyik tetszik. TDA2050-et ajánlom fiatal korod, az IC ára, és egyszerűsége miatt. 30W bőven elegendő lehet szobába, főleg 3x. Ha több kell, akkor hidalod az IC-t, és le fog adni neked min. 50W-ot. Van sok lehetőség.
A hozzászólás módosítva: Szept 27, 2012
(#) vipera1997 válasza Kovidivi hozzászólására (») Szept 27, 2012 /
 
Köszönöm.TDA2030A-val szeretném megoldani vagy hidalva vagy simán ahogy kijön.Nekem nyákterv és komplett egység kellene viszont.Köszönöm
(#) Kovidivi válasza vipera1997 hozzászólására (») Szept 27, 2012 /
 
Keress szerintem KIT-et. Vagy a fórumban nézz szét, van itt rengeteg nyákterv. De elég egyszerű nyákot tervezni, csináld meg, legalább addig is gyakorolsz. Egyszer kell megtervezni, és többször is megépíthető. Kattints jobb felül a képek listázására a témában, és nézelődj!
A hozzászólás módosítva: Szept 27, 2012
(#) vipera1997 válasza Kovidivi hozzászólására (») Szept 27, 2012 /
 
Én nem tudok/merek csinálni félek tőle és nem is tudom hogy hogyan kezdjek hozzá.Én csak megcsinálom/megjavítom a tervezés az egy kicsit távol áll tőlem de köszönöm.
(#) ODU válasza vipera1997 hozzászólására (») Szept 27, 2012 /
 
(#) vipera1997 válasza ODU hozzászólására (») Szept 28, 2012 /
 
Köszönöm szépen
(#) Rainbow15 hozzászólása Szept 29, 2012 /
 
Sziasztok
Szeretnék egy erősítőt csinálni TDA2030-al. Tudna esetleg valaki mutatni egy kapcsolást, 12V AC / DC táplálás esetén? Vagy ez csak +-táp esetén működik?
(#) gaboca323f válasza Rainbow15 hozzászólására (») Szept 29, 2012 /
 
Három hozzászólással visszább már találtál is egyet, bár az hidalt, de jó.
Következő: »»   212 / 274
Bejelentkezés

Belépés

Hirdetés
XDT.hu
Az oldalon sütiket használunk a helyes működéshez. Bővebb információt az adatvédelmi szabályzatban olvashatsz. Megértettem