Fórum témák
» Több friss téma |
Fontos: PICKit2 klón építése tanácsok
Köszi megtaláltam, nem lett az igazi. Eléggé szürkések lettek a fehér részek. Mit nem csinálok jól, mert sztem valamit én nézek be.
A pdf creatort is ráengedted ? Ha nem megy , küldd el emilben holnap megcsináltatom a fiammal és felteszem ide .. Eagle file nincs ? Abból sokkal egyszerűbben lehet invertálni..
A hozzászólás módosítva: Szept 23, 2012
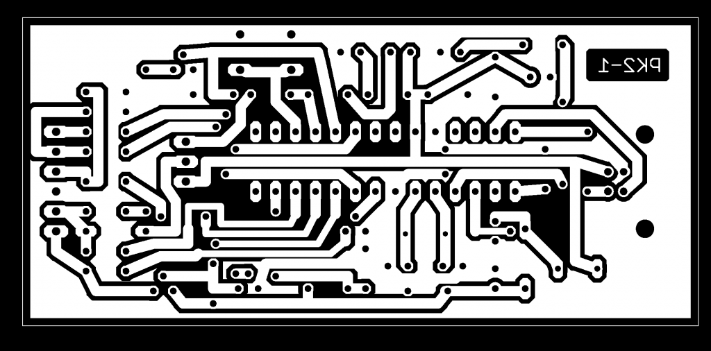
A pdf creator is megvolt, de semmi változás. Sajnos nincs meg csak pdf-ben ezért szívok most én is vele. Akkor ide felteszem mert nem jön össze ez nekem. Köszönöm előre is a segítséget!
Itt egy negatív. Ahogy én csinálom: Pdf creatorral kinyomtatom png-be, Irfan wievvel a szinmélységet kettőre állítom (kép menü=> színmélység csőkketés), majd negatív készítés (kép menü => negatív-készítés).
Szia!
Ha már másodszor állsz neki megcsinálni: - Miért nem lépsz egy szintet? A Szilva féle klón csak 5V -os kontrollerhez jó. Egy kicsivel bonyolultabb áramkörrel (Watt féle vagy a furatszerelt klón) nyithatnál nem 5V -os kontrollerek felé. - Ha mégis a Szilva féle klón mellett döntesz, akkor miért nem olvasod el az évek alatt felhalmozódott tapasztalatokat. A klón tökéletesen működik, ha minden rendben van az első élesztésnél. Ha a program nem indul el a kontrollerben azonnal az első feszültség alá helyezéskor, a FET -ek könnyen tönkremehetnek benne. Számtalanszor leírtam, hogy érdemes a FET -ek G és S elektródái közé 100k ellenállást tenni, hogy a statikusan oda kerülő töltést elvezesse, a FET -et lezárja. Ez a lezárás főleg a Vpp -t előállító FET -re érvényes, hiszen a drain körében csak egy induktivitás van. Ha nincs G -S ellenállás, a program valamiért nem indul el (a G -t meghajtó láb nagyimpedanciás marad), a mérések során elegendő töltés kerülhet a FET gate-jére, hogy kinyisson, azonnal tönkre is menjen. - Miért nem keresel a mellékletekben. A módosított terv lay állományát már jó régen feltöltöttem...
köbzoli: Ez csak tükrözve van de azért köszi.
![]() mps: Köszi a negatívot meg a leírást. Ezt a módszert megjegyzem magamnak mert sztem még jól jöhet kész nyákterveknél ![]() Hp41C: Azért csinálom meg újra a szilva féle klónt mert ahhoz adottak már az alkatrészeim. Eddig én a programozót csak arra használtam hogy az előre megírt programokat használva után építsem az általam kiválasztott kapcsolásokat. Már sokszor eldöntöttem hogy rendesen nekiállok foglalkozni a picekkel hogy ne csak addig tartson a tudásom hogy megtudok csinálni 1 futófényt vele vagy hogy villogtatok 1 ledet hanem komolyabb dolgokat is véghez tudjak vinni vele. Ehhez a célomhoz az elején meg sztem elég ez a klón és mivelhogy már másodszor építem meg tudom hogy tökéletesen működik és nagyon is megbízható. Az általad említett 100k-s ellenállást pedig már említette nekem valaki, lehet hogy pont te és meg is fogadtam és tökéletesen is működött a klón csak hát a tekercs melegedett 1 ideig de a későbbiekben sikerült orvosolni a problémát. Az újbóli utánépítésre pedig azért van szükség mert csípi a szememet az a gányolás amit az előző panelnél hoztam össze. Csúnya forrasztás, elfurt forrszemek, a panel oldala hullámos mint a Balaton, egyszóval nem 1 szép munka és ezért döntöttem amellett hogy újra nekifutok a dolognak. Egyébként köszi a tanácsokat. Lehet megépítem a watt félét is 1szer ha úgy lesz és "kinövöm" a szilvaféle klónt, de remélem akkor már lesz lehetőségem befektetni 1 gyári pickit2-be esetleg 3ba, bár lehet mire odajutok már lesz 4 is Ja és köszi a LAY fájlt ![]() Még egyszer köszönöm mindenkinek a segítséget A hozzászólás módosítva: Szept 24, 2012
Szia!
Látom előttem már megcsinálták. De azért itt van az enyém PDF-ben. A méret elvileg nem módosult, mert Corel-ban lett megcsinálva, és lemértem a lábtávolságot a PIC-nél.
Köszönöm neked is
Megelőztek..
Azért kösz neked is
Szia, megépítheted Watt kapcsolását furat szereltben is, amit Sky készített el.
Érdekes erről nem igen esik szó, pedig nagyon jól működik. Link A hozzászólás módosítva: Szept 24, 2012
Ja egy javítás, aki megépítené, a beültetésin a FET2 fordítva szerepel, valamint R4-R6!
A hozzászólás módosítva: Szept 24, 2012
Hát már neki kezdtem a Szilva féle klónnak, meg így tényleg csak átpakolom az alkatrészeket az egyik panelből a másikba, de azért köszi
Sziasztok,
Meg akartam(akarom) epiteni a Szilva fele klont,de ma kaptam egy kapcsolast ami tud 3,3V-os picet is egetni a rajz szerint,Ti mit szoltok melyik a jobb? Mellekelem a kapcsolast, A velemenyeket elore is koszonom.
Helló! Ezen jumperrel állítható a Vdd, és mindig a kimenetén van.
Szia!
A jumper sok hibalehetőséget rejt. Egy elfelejtett átjumperelés a kontroller életébe kerül, el lehet követni naponta többször is. Ha holnapután 2.5V -os típust kapsz, akkor egy újabb példány készül? Szerintem nem érdemes egy műveleti erősítőt lespórolni... Ha ragaszkodsz a furatszerelt kivitelhez, akkor a furatszerelt klónt ajánlom, ha lehet SMD -is, akkor a Watt féle SMD -t. Az EEPRom -ok csak a viszonylag ritkán használt Program and Go (számítógép nélküli sorozat programozás) funkciókhoz kellenek, kihagyhatók. A rajzon a D4 feltehetőleg rossz helyen van.
Udv mindenkinek,
Koszonom a gyors valaszokat! Ez lesz az elso klonom es probaltam minnel egyszerubbet keresni,olvastam az altalad irt "Furatszerelt Pickit2 klon" cimu cikket is,de az elso ranezesre eleg bonyolultnak tunt,de szerintem azt fogom utanepiteni.
Szia!
"Második ránézésre" csak két részlet különbözik: - Rajta vannak az EEPROM -ok, ahogy írtam nem kell beültetni elsőre. A panelre ráfért. - A VddTgt előállításánál egy MCP6002 és egy p-fet van a jumper és a Zener -es, tranzisztoros stabilizátor helyett. Olvasd végig az alkatrészek helyettesítéséről és a bemérésről szóló részt. Szia
Szia!
Koszonom a segitseget! Mostmar bisztos h a Te klonodat fogom megepiteni es megegyszer koszonom a gyors segitseget! Holnap neki is latok.
Pickit3-nál vajon hogy lehetne rávenni az mplab-ot, hogy megjegyezze, hogy az eeprom területet ne törölje? Mert amíg meg van nyitva, addig rendben van, de ha bezárom a projektet és ismét megnyitom, akkor megint az van bejelölve hogy minden memóriaterületet töröl írás előtt és nem tartja meg az eeprom terület tartalmát, ami pedig nekem nem jönne most rosszul...
helló!
Szerettem volna használni a pickit2-met de valamiért ezt írja ki indításkor, szeretnék valami megoldást kérni tőletek. Előre is köszönöm! PéBé
Milyen PK2-d van? Egyébként a Vdd, vagy a Vpp áramkörökben lesz a hiba.
Sziasztok! A Szilva féle pickit2 klónnak szeretném letölteni az eagle-ös nyáktervét. Sajnos ahova Szilva felrakta (MCU Hobby) onnan nem tudom letölteni. A topikban meg nem találom sehol.
Eddig nem volt ídőm (és energiám) foglalkozni a pk2 -vel . Ma kicseréltem benne az elkókat
mindkettő 16v os volt ,tehát elvileg nem mehetett volna tönkre , de a csere 50v- os kondikra meghozta a javulást !
Szia! Nekem is volt régebben egy sor hibás SMD elkóm(fekete), fel is robbant az egyik, szép lángot kifújva magából! A többi zárlathoz közeli terhelést okozott. Nehéz az ilyesmit kiszűrni. Sajnos nem lehet megbízni semmiben...
Szia!
- Ha a PICKit2 programját úgy indítjuk el, hogy nincs csatlakoztatva a PICKit2 vagy nem találja meg, akkor a Vdd -t automatikusan 2.50V -ra állítja. Ha a klón a Szilva féle klón, akkor csak (névlegesen) 5.00 V -ot tud kiadni. A mérés nem felel meg a beállított értéknek, tehát jön a Vdd hiba. Állítsd a Vdd -t 5.00V -ra... - Ha más klón és / vagy a Vdd jól van beállítva, akkor túl nagy a terhelés a Vdd vonalon (rövidzár), vagy túl nagy a Vdd összes szűrőkapacitása. Ekkor áramkörön belüli programozáshoz külső tápfeszültséget lehet használni. - Ha nincs is rá csatlakoztatva a programozandó kontroller, akkor a Vdd visszamérés, a Vdd kapcsoló FET környékét kell leellenőrizni. Szilva féle klónban már találtunk IRFZ34 -et az IRF9Z34 helyett.
Egy 16V -os kondenzátort nem illik 13 - 14V -ra igénybe venni... Ide legalább 25V -ost kell használni.
Nálam már új korától nem volt több a fesz 11,8-11.9 nél ,de most már az 50v os kondi biztosan jó lesz . Egyébként vagy két évig bírta !
A hozzászólás módosítva: Okt 13, 2012
Üdv! Nekem is van egy Szilva klónom (is). Kipróbáltam, mindegy mennyire van állítva a Vdd nem ír semmilyen hibát a program, tehát az első lehetőség kilőve.
|
Bejelentkezés
Hirdetés |






Ja és köszi a LAY fájlt





