Fórum témák

» Több friss téma
Fórum » Túláramvédelem
Lapozás: OK   2 / 5
(#) kadarist válasza szerdzso hozzászólására (») Okt 1, 2009 /
 
Szia!

Találtam egy kapcsolást, ugyan eredetileg modellvasúthoz készült, de más célra is jó. A PNP germániumtranzisztor helyett használj szilícium teljesítménytranzisztort. Más áramra is be lehet állítani az ellenállások változtatásával.
(#) szerdzso válasza kadarist hozzászólására (») Okt 2, 2009 /
 
Szia,

Ez igy tetszetős. Mindjárt összeállítom.

Köszi, L
(#) szerdzso hozzászólása Okt 2, 2009 /
 
csak csendben jegyzem meg, hogy valamit elkotottem.. az 1k-s ellenallast kis kesessel a t1 kovette az orok vadaszmezokre. mindekozben a led csodaszepen vilagitott, pedig a kimenet nem volt terhelve... holnap ujraertelmezem a dolgot...
(#) Lory612 hozzászólása Nov 3, 2010 /
 
Hello. Következő lenne a kérdésem. Adott a kapcsolás, nem tudom, hogy elég-e a végére az a 20A-es biztosíték vagy nem mert azt szeretném hogy semmiféleképpen ne lehessen nagyobb áram a kimeneten mint 20 amper. Kiváncsian várom az ötleteket. Köszi
(#) Ge Lee válasza Lory612 hozzászólására (») Nov 3, 2010 /
 
Pedig lehet, egészen addig amíg a biztosíték ki nem olvad, ahhoz pedig idő kell. Hogy mennyi az függ az adott típustól és a túláramtól, extrém esetben 40-60A is kimehet néhány tized másodpercre. Ha ezt a terhelés kibírja akkor jó, ha nem akkor áramkorlát kell.
(#) Lory612 válasza Ge Lee hozzászólására (») Nov 3, 2010 /
 
Nem hiszem, hogy ekkora áramot elviselne az autóerősítő. Hogyan oldható meg az áramkorlát?
(#) Ge Lee válasza Lory612 hozzászólására (») Nov 3, 2010 /
 
Ha autóba való erősítőhöz kell, oda elég a bizti ha az "normálisan" lett megtervezve, tehát ellátták áramkorláttal a végfokot és a tápját is. Mivel ez általában nem így van, teljesen mindegy, mert a tápod áramkorlátja nem fogja tudni megvédeni az erősítőt egy rövid túlterhelés vagy zárlat esetén (az erősítő puffereiben marad annyi energia ami tönkreteszi a félvezetőt).
Egyébként az áramkorláthoz soros aktív elem(ek) kell ami fűteni fog, vagy kapcsolóüzemű tápegységet kell csinálni.
(#) Lory612 válasza Ge Lee hozzászólására (») Nov 3, 2010 /
 
Egy macAudio MPX 4500-as erősítőről van szó. Leírás szerint van benne MOSFET tápegység,rövidzárlat és túlterhelés elleni védelem, meg még annyi, hogy Beépített védelmi áramkörök. Ez az utolsó nem tudom mit takar. Egyébként köszönöm a segítséget.
(#) proba válasza Lory612 hozzászólására (») Nov 3, 2010 /
 
Ha ez egy működő szerkezet ,ÉS nem a működéséből fakadóan kell a max 20 A akkor nem kell áramkorlát.Ha a bizti olvad akkor már úgyis mindegy .Csak a kábelezést kell neki megvédeni.Az erősítő túlterhelését vagy a végfoknak kell megakadályozni vagy maximum a hangszóróval sorba egy bizti (tapasztalat :csak a kárt növeli 10FT-al soha egyetlen hangfalamat nem védett meg.)
(#) Lory612 válasza proba hozzászólására (») Nov 3, 2010 /
 
Rendben akkor csak az az egy bizti a tápba és más nem kell, ha jól értelek. Azért írtam 20A-t mert az erősítőbe van 2db 20 Amperes bizti és azok úgyis kiolvadnak ha nagyobb áramot kapnak gondolom. Mondjuk egy hirtelen túlfesz ellen nem tudom, hogy meg van-e védve az erősítő.gondolok itt arra, hogy ha kikapcsolom a tápot nem-e lesz a kimenetén egy hirtelen túláram vagy túlfesz. Vagy a héten vagy jövő héten rakom össze a tápot.
(#) Lory612 hozzászólása Nov 4, 2010 /
 
Nem tudom esetleg még egy lágyindítás a primer körbe? Ha igen, hogy oldható meg? vagy ez fölösleges?
(#) sargarigo hozzászólása Nov 19, 2010 /
 
Sziasztok!

Olyat tud-e valaki, hogy egy adott áramértéknél több ne folyhasson át a vezetéken?

Konkrétan van egy feszültségstabilizált tápegység, ami 24V-ot ad, olyan 4A körül, és ezt kellene korlátozni 100-200mA-re, potival.

Olyan áramlimit megoldás kellene, ami nem soros ellenálláson fűti el a fölösleget, hanem valami izmosabb tranzisztoron. Gogli inkább csak soros ellenállásos ötletekkel bombázott eddig.

Köszi,
Krisz
(#) VIM válasza sargarigo hozzászólására (») Nov 19, 2010 /
 
Szia!
Idézet:
„Olyan áramlimit megoldás kellene, ami nem soros ellenálláson fűti el a fölösleget,”

A szabályozhatóság fontos? Mert ha maximum 200mA kell akkor elég egy 24V 5W -s izzó.
(#) sargarigo válasza VIM hozzászólására (») Nov 19, 2010 /
 
Igen, fontos.

Találtam egy ilyen játékost, szerintetek ez jó lenne? Ha jól gondolom, akkor így tudom méretezni:
I = 100mA, és Urs = 0,7V , tehát Rs = Urs/I = 0,7V/100mA = 7ohm.
Ezzel a beállítással az első tranzisztoron elmegy (24V-0,7V)*100mA = 2,3W R2 értéke nem kritikus, legyen mondjuk 1kohm.

Szóljatok már bele, szerintetek jól gondolom ? üdv,Krisz
(#) Sebi válasza sargarigo hozzászólására (») Nov 19, 2010 /
 
Jól. A legtöbb tápegység hasonlóan van megoldva. 100mA-nél még megfelel ez a közvetlen potméteres állítás is, ha találsz 10 ohmos huzalpotit a fiókban.
(#) sargarigo válasza Sebi hozzászólására (») Nov 19, 2010 /
 
Az a baj, hogy nem találok
Van valami jobb ötleted ennél?
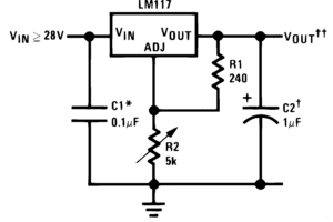
(#) csabibme hozzászólása Jan 5, 2012 /
 
Sziasztok!

Megépítettem az LM317-essel egy alap szabályozható tápegységet (kapcs. mellékelve). Most utólagosan szeretnék hozzá építeni egy rövidzár védelmet. Találtam egy végtelenül egyszerű megoldást, amit szintén mellékelek. Az volna a kérdésem, hogy vajon ez alkalmazható a tápegységhez, és ha igen milyen változtatással? Ha nem, tudnátok ajánlani valami hasonlóan egyszerű utólag is beépíthető kapcsolást?

Köszönöm!
(#) Gafly válasza csabibme hozzászólására (») Jan 5, 2012 /
 
Azon gondolkozom hogy ez az általad belinkelt kapcsolas mitől túláram védelem, vagy ha mégis az akkor hogy kellene működnie.
Első ránézésre szerintem ez ahogyan elkezded növelni a bemenő feszültséget:
- 0...1.5 V nem csinál semmit
- 1.5...2.6 V között elkezd világitani a piros LED és a kimeneten megjelenik 0...0.6 V.
- 2.6...15 V között kialszik a piros LED és kigyullad a zöld, valamint a kimeneten megjelenik a bemenő feszültség (néhány tized volt-tal csökkentve). Ez az állapot mindaddig fennmarad, amig a bemenő feszültség kb. 0.7 V alá nem csökken.
- A RESET gomb annyit csinál, hogy ameddig nyomod, addigr a kimeneten nem lesz feszültség (lebegni fog).
(#) Imi65 válasza csabibme hozzászólására (») Jan 5, 2012 /
 
Minek a 317-eshez túláram védelem? Benne van a tokban, kb 200mA-nél működésbe lép.
(#) Imi65 válasza Gafly hozzászólására (») Jan 5, 2012 /
 
Gyaníthatóan az volt a kiagyalójának a filozófiája, hogy a telítésbe vezérelt áteresztő (SK100?) addig marad nyitva, míg a kimenetről nyitóáramot kap a BC, és ezáltal az SK-t is nyitásba vezérli. Mihelyt a kimeneten bekövetkező zárlat a a feszültséget letöri, a BC nem kap nyitófeszt, ezáltal az SK is lezár. A RESET gomb: a visszatérő névleges terhelés mellett is igen alacsony feszültséget generál a piros LED-en (ill. a soros 470 Ohm -on) nem folyik akkora áram, hogy vissza állhasson a normál nyitott állapot. A terhelés "leszakításával" viszont már beállhat a telített állapot. A kapcsolás az áramot nem korlátozza, és nem is biztos, hogy mindent "túlél". Én biztos, hogy nem építeném meg semmihez.
(#) csabibme válasza Imi65 hozzászólására (») Jan 5, 2012 /
 
Köszönöm a válaszokat!

Így még fontolósra sem veszem a megépítését. Viszont szeretnék utólagos rövidzár védelmet tenni az eszközbe. Lenne javaslatotok, hogyan induljak el?

Köszönöm...
(#) csabibme válasza Imi65 hozzászólására (») Jan 5, 2012 /
 
Valóban. Van túláram védelem benne, de ezt szeretném egy leddel jelezni valahogyan. Csupán ennyi a célom.
(#) mekmester67 hozzászólása Júl 14, 2012 /
 
Sziasztok! A kérdésem az lenne, hogy van-e valami egyszerű de precíz áramkorlát kapcsolás 3-f motorhoz. Olyan kellene, ami stabilan tartaná a beállított értéket és túláramkor lekapcsol, ugyanis a motor egy daru motorja és ezt kellene megvédeni a túlterheléstől.Ha valakinek lenne ilyen kapcsolása és megosztaná nagyon megköszönném! Mekmester67.
(#) proba válasza mekmester67 hozzászólására (») Júl 15, 2012 /
 
A túlárammal az a baj ,hogy mikor elindul ,a normál áram többszörösét veszi fel,hogy egyáltalán elinduljon .Viszont nem mozdítja a terhet ha késleltetve kapcsol be az áramfigyelésed ,és a már felemelt teher túl nehéz .A motorvédő relék végül erre vannak kitalálva,de a daruzás mint folyamat ezt nem biztos hogy tolerálja.
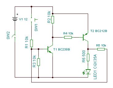
(#) c27 hozzászólása Júl 31, 2012 /
 
Sziasztok.
Összeraktam a képen látható öntartást tranzisztorokból, de olyan problémám van hogy néha be bevillan a led illetve ha hozzáérek az indító kapcsolóhoz kézzel akkor is néha elindul az öntartás. Nem lehetne valahogy ezeket a zavarokat megszüntetni? Kipróbáltam hogy 20K-val ha lehúzom földre a bc238 bázisát de semmi változás ugyan úgy zavarérzéken. Ha összekötöm az lm311-el akkor pedig elég gyakran be tud indulni az öntartás ha ráadom a feszültséget illetve ha a komparátor negatív bemenetén lévő feszültség nagyobb mint a pozitív bemeneté akkor világít a led pedig fordítva kellene lennie nem? Nem úgy működik, hogy a kimeneti tranzisztor akkor kapcsol be ha a komparátor pozitív bemenetén van a nagyobb feszültség? (A kimeneti tranzisztor emittere földre van kötve.)
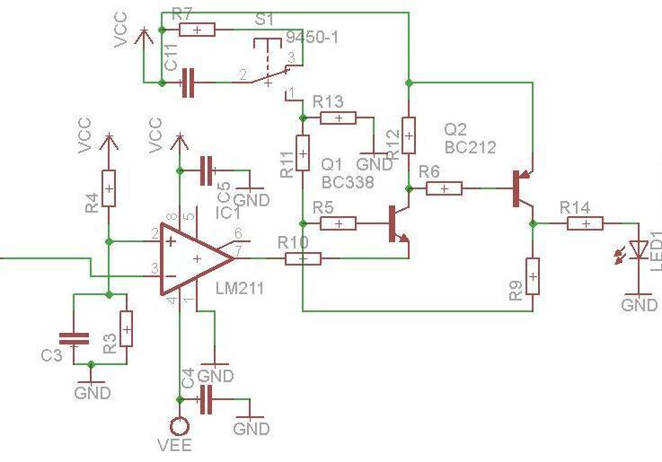
(#) Orbán József hozzászólása Aug 15, 2012 /
 
Üdv!
Kigondoltam egy túláramvédelmet, optocsatoló és LM317 áramgenerátorral. Van egy motorom, ami két végállásnál kéne megálljon.
Még két soros diódát be kell raknom, hogy meglegyen a kellő mértékű feszültségesés az opto led működtetésére és egy lassító kondit is rajzoltam, motorindításról (DC), üzemeltetésről lenne szó. A végállásnál fellépő túláramra kéne elvenni a motortól az áramot, feszültséget, ennek az elvételnek az indítását végezné a kutyulmány. Természetesen a kapcsolás tovább is van, de ez most nem lényeges, az opto ledjéig szól a rajz.
A kondi az induló áramot hivatott felemészteni, elterelni a ledről. A dologhoz tartozik, hogy indítás után 4-8 mp a várható üzemidő, tehát nem túl kritikus az alkatrészek beállítása, hőfokfüggése - remélem.
A motorindítás, üzemi áram beállás idejére kívánom a kondival elnyeletni a ledről a feszültséget és ennek a 2-3x-os ideig fennálló túláramra kell kapcsolni.
Természetesen a mechanika ez idő alatt ki kell tartson...
Vélemény?

P1140792.JPG
    
(#) proba válasza Orbán József hozzászólására (») Aug 15, 2012 /
 
Miért nem elég egy jól méretezett ellenállás az optoval párhuzamosan (Az áramkörödbe sorba az ellenállás ,vele párhuzamosan 3-4 dióda (ez korlátozza az ellenálláson eső maximális feszültséget.Ezzel párhuzamosan pedig az opto egy kis értékű soros ellenállással.) ? Az LM317-en nem 1,25V esik a bemenet és a kimenet között (adatlap szerint a helyes működéshez 3V < (Vin-Vout) kell)>
(#) Orbán József hozzászólása Aug 16, 2012 /
 
Igen, elvileg ellenállás is jó lehet, valóban. Az LM317 áramgenerátoros kapcsolásban 1.25V-nál kezd határolni, ennél az ellenállással meghatározott értékig tud eljutni. ... és igazad van, mert az ellenálláson fellépő 1.25V-nál fog határolni, köszönöm, hogy észrevételezted.
Ebben az esetben elmaradhatnak a soros diódák.
Azt hiszem, ha precízen szeretném beállítani az áramhatárolást, valami Schmitt trigger elemet kell esetleg beépíteni az opto után, vagy egy kicsit komolyabbat alkalmazni a sima tranyós kimenetűnél.
(#) proba válasza Orbán József hozzászólására (») Aug 16, 2012 /
 
Így szerintem kb 4,2V fog esni rajta 1,5a nál .Amit nem tudok ,a közbenső értékekre (1A) mit reagál.Szerintem az opto már ott is nyitni fog.Ezt így eléggé bizonytalannak érzem.Arra lehet jó ,hogy a motor ne kapjon túl sok áramot (?? az ellenállás nem nézi a kimenő áramot ) ,de a detektálásra szerintem nem alkalmas.
(#) Orbán József válasza proba hozzászólására (») Aug 16, 2012 /
 
Egyelőre nagyon elméleti síkon zajlok a dologgal, mert nem tudom még milyen motor lesz (kb.0.5-1A 7-12V), mekkora lesz az induló áram, mekkora lesz a véghelyzetben a megfogott armatúrás motoráram.
Elnagyolt elgondolásom szerint akár az induló áram is kiválthatja a határoló felé a jelet, azonban időben kellene tudnom megkülönböztetni, hogy ez a viszonylag rövidebb induló áram, vagy a koppig ért hajtás, mondjuk 2x annyi idő után, mint az induló áram ideje, ez indítaná el valóban a motor kikapcsolását.
Tehát az induló áram (x) idejét zavarjelként kiszűrve kellene az ezt az időt 2(x)-esen meghaladó idejű jelre kikapcsolni a motort.
Egyébként ez a motyó RC repülőgépek futóművét célzott működtetni. Kb. 4-8mp motoridő a kerékbehúzás, aztán nagyjából perc nagyságrendű idő elteltével a másik irányú mozgatás lenne a cél.
Következő: »»   2 / 5
Bejelentkezés

Belépés

Hirdetés
XDT.hu
Az oldalon sütiket használunk a helyes működéshez. Bővebb információt az adatvédelmi szabályzatban olvashatsz. Megértettem