Fórum témák
» Több friss téma |
Fórum » NYÁK terv ellenőrzése
Nekem jó akkor a Morgo féle 1oldalas is, ha a kijelzők bekötése, stb. minden más jó benne. Max izlésem szerint pofázgatom.
Köszi!Őőő, mi a gond a kijelzővel, nem értem.
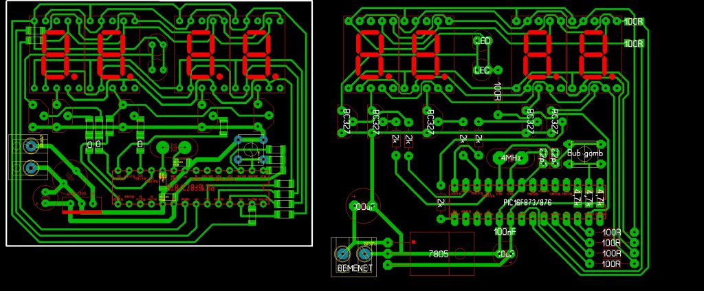
Még egy átkötés.
Tény az, hogy én is full smd-re tervezném, ha már smd...
Szia. Így van, de PIC az nem SMD-be van itthon, tranzisztor sem, szóval...
Most akkor úgy áll, hogy az egyoldalast fogom valószínűleg elkészíteni, mert úgy sincs 2 oldalas panelom, meg még sose csináltam olyat. :pirul:
Kicsit rajzolgattam rajta, most itt tartok.
Feliratoztam is.
Ha a 100 nanós hibára gondolsz, már megoldottam.
Válaszd ki a tesz gombot, majd kattints a PIC 27 lábára kötött ellenállás másik végére. Szerintem rá fogsz jönni, hogy mire gondoltam.
A kétoldalasról beszélek!
Arra gondoltam: a +5V a 100µF után nincs tovább vezetve.
Így gondoltad: A 100nF VDD-jére menjen a kimenet 5V, nem?
![]() Üdv! Idézet: Akkor most még is csak nem gagyi?„baromi nagy, nem SMD-s, a ledek elállnak, stb.” Vagy hogy is van ez? Mellesleg még mindig nagyobb, mint amit én terveztem.. Idézet: Még jó hogy én csináltam ő csak pár ellenállást arrébb rakott „Nekem jó akkor a Morgo féle 1oldalas is..” De szívesen..
Szia!
Ehhez mit szólsz? A 7805 kimenetére és a pic tokja alá tettem 100nF SMD -t. A vezetékeket megvastagítottam - a réz ki van már fizetve. Az RC5, 6, 7 lábait és a RA0 .. 5 valamint a RE3 (MCLR) lábait kivezettem tüskesorra. Elfér és később jól fog jönni, amikor a programját fejlesztgeted. - RC6 - TxD, RC5 - RxD segítségével kommunikálhatsz a kontrollerrel - debuggoláskor jól jön illetve lehetővé tesz, hogy a beállításokat egy PC -n futó programmal végezd el, mentsd állománybe, onnan töltsd vissza stb. - RC5: Relé kimenetnek, DCF77 szinkron bemenőjelnek. - RA2, RA3: Erre a két lábra egy szoftver I2C -t lehet kialakítani, azzal egy RTC -t kezelni. Sajnos az MSSI lábak fel vannak már használva. - RA1, RA4, RA5: Jól jöhet még egy gombnak, vagy ébresztési hangjelzésnek, a kijelző fényerő modulációjához való fényméréshez, stb. - RE3: Lehet az eredeti funkciója is, de használhatod második gombnak is.
Ez mind szép, és jó lenne, de nem fogom fejleszteni. Ez ajándékba készül, ha kész, adom tovább, tesómnál lesz.
Köszi mindenkinek a sok fáradozást, meg a többit, de jó nekem a legutóbbi változat a kokozo-morgo féle rajz, amit legutóbb feltöltöttem. ![]() Üdv!
Soha ne mondd, hogy soha. Mi van akkor, ha még egy példány készül, mondjuk magadnak? Nem lenne jobb?
Akkor majd a másikat fogom kinyomtatni, és vasalni.
(Tudniillik az utóbbi időbe vasalok, mert elfogyott a dry.. )
Szia!
Sajnos valahogy elmozdult az RC2 -ről. Jani@: Nem hiszem, hogy tovább tartana a vasalás a feltett alakatrészek miatt, sőt a marratás ideje csak rövidülhet. Akkor jönnek jól ezek a kiegészítések, ha nem indul, nem működik rendesen a program...
Isten ments, hogy olyan butaságot gondoljak, hogy a felrakott alkatrészek miatt valami gyorsabb/lassabb lenne.
Ilyenre nem is gondoltam..
Hello!
Alapvetően mindenki oda megy ahova kell, de ez általában az első lépés. Innen kell folytatni a tervezést. - Vagy is megvastagítani a GND-tápvezetékeket, a C1 kondi ne egy kilométeres kerülővel érjen el az IC GND lábáig. - Csökkenteni az átkötések számát (a potiknál kívül is mehetne az 5V, nem egy kazal átkötéssel). - Megnézni, hogy a stabiknak kell-e hűtés, és úgy elhelyezni, hogy az megvalósítható legyen. - stb. üdv! proli007
Köszönöm az észrevételeket! Holnapi nap folyamán ki is javítom őket.
Sziasztok!
Sprint Layout 5 van és abban szeretném a segítségét kérni egy szakinak, hogy egy kapcsolóüzemű tápot szeretnék fabrikálni magamnak, de full kezdő vagyok a témában (mind táp részén, mind a Lay-ben). Tudom, ne ezzel meg ne azzal kezdjem, de már úgy vagyok vele vállalom a kockázatot gyorsan tanulok Kérdésem az lenne, hogy egy felül szerelt, alul vezetékelt nyákot szeretnék megrajzolni (meglévő rajz alapján), viszont az EF25 nevű trafót nem értem, hogyan illesszem be nincs is ilyen az alkatrészlistában? ![]() Üdv.
Ha meg van a fizikai mérete, meg kell rajzolni.
112mm x 120mm panelon el kéne férjen. 4 sarkában 1-1 db 3mm-es csavarhely. Leges legelsőnek ezzel kezdem. Majd meglátom hogy haladok. Trafó ötlet? EF25, E55 nem értem eddig csak max a HQ elektronik oldalán találtam de csak max infóval szolgálnak.
Lehet én vagyok a vak, béna vagy nem tudom de ilyen alapvető sem található, meg mint pl a nagy méretű csúszó saru?
Ezt a programot nem a kimeríthetetlen adatbázisa miatt szeretjük, hanem az egyszerűsége és alakíthatósága miatt. Alkatrészt megrajzolása pedig ebben semmilyen bonyolútságot nem jelent.
Ha vállalod a kockázatot és gyorsan tanulsz, akkor szánj rá két napot és menni fog. Csak jelzem az tud repülni maga, aki fel is tud szállni.
Lehet inkább megismerkedem az Eaglével.
Idézet: „Trafó ötlet? EF25, E55 nem értem eddig csak max a HQ elektronik oldalán találtam de csak max infóval szolgálnak.” Úgy érted, hogy nincs még a kezedben a trafó, amihez a panelt már meg akarod tervezni? Ez nem jó koncepció; előbb szerezd be a cuccokat, AZTÁN álljál neki rajzolni. |
Bejelentkezés
Hirdetés |




Köszi!
A kétoldalasról beszélek! 

)

