Fórum témák
» Több friss téma |
Fórum » Időzítő
Témaindító: Mekkmester, idő: Dec 25, 2005
Témakörök:
Hello!
Nem lehet. A kondi töltése fizikai törvényszerűségen alapul, vagy is azzal elkövetett időzítés következetesen mindig ugyan az, megismételhető. (Ha nem így lenne, nem lehetne kiszámítani.) Véletlen jeleket pld. zajból lehet képezni, csak annak frekvenciája (üteme) igen magas. Ezen kívül létezik még álvéletlen RND generátorok, ami szintén szabályos periodikus jelekből áll, csak nehezebb észrevenni a törvényszerűséget a működésükben. üdv! proli007
Szia!
Én régebben csináltam egy véletlen szerű kilépés jelzőt, aminek a lényege az volt hogy egy nyomógomb megnyomásakor véletlen szerűen megszólaljon egy zümmer. Ezt a kapcsolást esetleg át lehetne alakítani a te időzítődhöz. Ez tulajdonképpen egy sima futó fény kapcsolás, ahol egy 555-ös Ic léptet egy 4017-est.Ennek a kimeneteit jumpereken keresztül rávezetni egy monoflopra , indítaná az időzítést. A te rajzodat át lehetne alakítani monoflop kapcsolássá (szerintem) A véletlen szerűséget egy másik 555-ből álló időzítő kapcsolás adná úgy hogy bizonyos idő közönként leállítaná a 4017 futását, és ugyanebben a pillanatban az adott kimenetet rákapcsolná a monoflop bemenetére.( pl. egy kétmorzés relével) Ha éppen az a kimenet aktív és pont át van jumperolva, akkor indítaná az időzítőt. De szerintem a 2db 555-öt ki lehetne cserélni egy 556-ra, annak egyik kimenete vezérelné a 4017-et, a másik pedig kapcsolgatná az időzítőre a kimeneteket. Relé helyett lehetne esetleg tranzisztorokat használni, mert tudom hogy a reléket nem komálod, de annak megtervezését meg hagynám másra. Csatolom a rajzot amit meg csináltam. Ennél a nyomógomb zárt állapotában léptet az Ic, nyitottban viszont leáll. Nos amit itt leírtam csak egy ötlet, majd tőlem okosabbak eldöntik hogy ez így működő képes-e?
Hello!
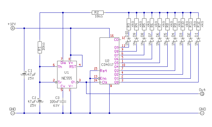
Ez a 4017-es "véletleg gerátor" működése azon alapszik, hogy a számlálót az ütemadó gyorsan pörgeti. Tulajdonképpen a nyomógomb megnyomási ideje lesz összevetve a számláló lépésszámával. Ez adja a véletlenszerűséget. Hiszen ha a számláló egy másodperc alatt mondjuk 10000-ret lép, akkor ha a nyomógomb megnyomások között csak egy ezred másodperc differencia van, akkor ez alatt a számláló akár tizet is léphet. Vagy is képtelen vagy a nyomógombbal ugyanott megállítani a számlálót. persze mivel a számláló 10-ig számol, majd újra kezdi, ennek valószínűsége kb. 1:10 arányú. Ha a léptetést nem egy nyomógombbal, hanem egy ütemadóval hajtod végre, megszűnik a véletlenszerűnek tűnő működés, hiszen az ütemadó következetesen ugyan azon időre fogja "megnyomni a gombot". Vagy is a számláló, minden ütemben ugyan annyit fog lépni. Mindössze az ütemadók hőmérséklet és alkatrészbeli stabilitásának különbsége lesz az eltérés, két ütem között. De az is viszonylagosan következetes lesz. Álvéletlen (pseudo random) generátor készíthető Shift visszacsatolt regiszterekkel. Itt a minta ismétlődésének üteme (mert hogy ez sem véletlen) a felhasznált regiszterek számától függ, vagy is 2^n-1 ismétlődést mutat. Egy nyolc bites regiszter, kimenetei így 127. minta után ismétlődnek, ami már nehezebben felismerhető összefüggést mutat. Lehet még álvéletlen jelet készíteni több generátor összeüttetésével. Természetesen ehhez arra van szükség, hogy az üttetett generátorok frekvenciája ne legyen harmonikusok egymással, vagy is ne legyenek egymás többszörösei. Ezzel a jellel esetleg lehet modulálni az 555 időzítő 5. lábát. Mert annak feszültségétől változik az időzítés. Mivel nem tudom mire használnád a generátort, vagy is milyen sebességű ütemezésre/késleltetésre gondoltál, az üttetett generátoroknak is lassú frekvenciásnak kell lenni. Egyébiránt ma véletlen számok generálásához mikroprocit és algoritmust használnak, ezt modulálják esetleg a hálózati frekvencia és a számlálás ütemezésének egybeesésével. Javítva így az álvéletlen működést. És néhány példa.. üdv! proli007
Szia!
Igen,ezt értem.De ezt a kapcsolást én kiegészítettem egy időzítővel, mert nekem arra kellett,hogy ha megnyomnak egy nyomógombot akkor véletlen szerűen sípoljon néhány másodpercig. A véletlen szerűséget úgy oldottam meg hogy a léptetés sebességét variáltam és 2-3 kimenetet jumperoltam át. Így a nyomógomb megnyomásakor leáll a léptetés és ha az éppen a megfelelő kimenetnél állt le,akkor indul az időzítés. Remélem nem írtam túl bonyolultam Kozsónak csak ötletet akartam adni, a véletlen szerű időzítésre.(tuti hogy seregély riasztóhoz kell neki ) Ott viszont a szirénának max 1 percig kell hogy menjen, de ne azonos idő közönként kapcsoljon be.
Hello!
Az én meggyemet is leették tavaly a seregélyek, de egyiknél sem láttam stopperórát. Viszont 20perc alatt letarolták. Még akkor sem lehetett elriasztani őket, mikor két műanyag kanna összeütögetésével riogattam a csapatot. Azóta megoldódott a probléma, kipusztulnak a fák az idióta időjárás miatt.. üdv! proli007
Helló:köszönöm szépen,értem a dolgot csak gondoltam hátha van valami megoldás rá.Esetleg valami ötleted lenne e,hogy hogy tudnám ezt a problémát megoldani.Köszönöm.
Hello!
Megoldás lehet mint az ultrahangos egérriasztónál használt kapcsolás. Álvéletlen ütemet állíthatsz elő, ha a 4017 kimentén elhelyezett különböző értékű xkohm-os ellenállásokkal "programozod" az időzítés hosszát. Ekkor természetesen 10 változó hosszúságú idő fog ciklikusan ismétlődni. Ha a maximális idő amit elő szeretnél állítani, kb. 1 percnél hosszabb, akkor az 555 kimenete és a 4017 bemenete közé egy számlálót (pld. CD4040) teszel. Annak kimeneteinek kiválasztásával lehet meghosszabbítani az időt, akár a 2^12-szeresére is. üdv! proli007
Sziasztok!
Szeretnék csinálni a műhelybe egy automata porszívót! Ami úgy működik, hogy bedugom mondjuk a körfűrészt egy konnektorba és amikor elindítom akkor elindul a porszívó is, ez eddig nem gond mert simán megoldható mindenféle elektronika nélkül! Viszont az a gondom hogy amikor kikapcsolom a fűrészt a porszívónak még mennie kellene egy pár másodpercig, hogy ne maradjon a gégecsőben fűrészpor! Hogy lehetne megoldani a késleltetett kikapcsolást?
Hello!
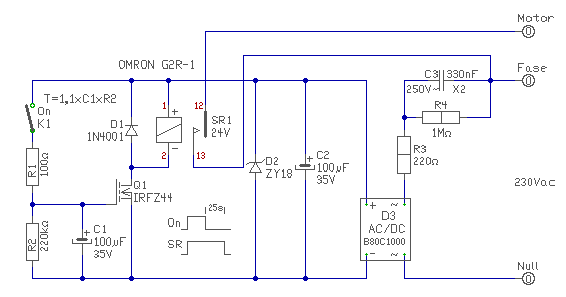
Nem írtad mi működteti, milyen tápfeszültséged van, de pld. így.. üdv! proli007
230V-ról működne, arra át lehet méretezni? Porszívóban nem hiszem, hogy elő tudnék varázsolni 12V-ot, habár van benne egy vízszivattyú is de ahhoz szét kéne szednem, hogy hány V-ról megy, de valószínű 230V-os az is!
Hello!
Remélem erre gondoltál, de én egy kis dugasztápról járattam volna.. üdv! proli007
Szerintem nem lesz jó.
Bedugom a fűrészt a konnektorba, és amikor elindítom, akkor egyből elindul a porszívó is, így a K1-es kapcsolóm az maga a fűrész kapcsolója, tehát itt is 230V-nak kellene esnie, valamint a relének is 230v-ot kell kapcsolnia hogy a porszívó is működjön.
Hello!
Ezek szerint kicsit megtévesztettél.. "Ami úgy működik, hogy bedugom mondjuk a körfűrészt egy konnektorba és amikor elindítom akkor elindul a porszívó is, ez eddig nem gond mert simán megoldható mindenféle elektronika nélkül! " Vagy is úgy értelmeztem, az indítás meg van oldva. Most meg a fűrész kapcsolójáról beszélsz. Hogy lesz az összekötve konnektorral, porszívóval? A relé, pedig 230V-ot kapcsol.. üdv! proli007
Ezen most elgondolkoztam! nem tudom találkoztál-e már ilyen porszívóval?
Bővebben Ezen rajta van a konnektor, amiről lehet másik gépet működtetni! Ha szét tudtam volna szedni egyet akkor már nem is beszélgetnénk, mert már rég lemásoltam volna a belsejét! Szerintem a konnektor átfolyó áram hatására kapcsol egy relé ami működésbe hozza a porszívót, ez eddig számomra nem tűnik bonyolultnak, viszont a késleltetést nem tudnám megcsinálni.
Hello!
Még nem láttam ilyen gépet. De remélem így már megfelel. A D4..D7 diódákat, a terhelő áramnak megfelelően kell megválasztani.. Akkor mégsem volt meg semmi csak a gondolatod.. üdv! proli007
Sziasztok!
Az lenne a kérdésem, hogy az alábbi kapcsolást hogy lehetne úgy átalakítani, hogy csak sötétben működjön? Egy 230v-os lámpát szeretnék rákötni ami kb 30mp-ig kellene hogy világítson. Az indító jelet infra sorompó adná meg neki. Azt szeretném tudni, hogy a fotoellenállást hogy kössem be és melyik lábra úgy, hogy szabályozni lehessen a bekapcsolási intervallumot mint az alkony kapcsolóknál?
Hello!
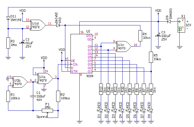
Az időzítő működése, a Reset bemenet alacsony szintre húzásával tiltható. Sajnos ez a bement nem túl korrekt megoldású, ezért a CDS és az időzítő közé, egy komparátor áramkört célszerű beépíteni, ami határozottan vált át. Ez lehet akár egy másik 555 is, mint a mellékelt példán. A potival, a CDS bekapcsolási pontját lehet csak állítani, mert az 555 TR és Th pontjai között a hiszterézis állandó. De ez nem oly nagy probléma, mert a CDS elég meredeken változik a fényre. üdv! proli007
Szia!
Hálásan köszönöm a rajzot . Most neki állok nyákot tervezni és holnap össze is rakom. Ez az áramkör magába foglal mindent amire szükségem van. Még egyszer köszönöm.
Szia!
Most rajzolás közben vettem észre, hogy az U2-es Ic-nél az 5-ös láb egyből a negatívra megy, az 1-es pedig 100nF-on keresztül, nem úgy mint az U1-nél.Ez így is van, vagy csak a számozás lett felcserélve? ( gondolom az utóbbi, de biztos ami biztos)
Hello!
Bocs! Én rajzoltam el. (Megtükröztem az IC-t) De mindjárt korrigáljuk, a kedves Modikat meg megkérem cseréljék le.üdv! proli007 * A csere megtörtént .
Szia!
Semmi gond, több fül többet lát . Még egyszer köszönöm.
Újra itt vagyok!
Vége lett a nyaralásnak! A terhelő áram a használt gépek felvett teljesítményétől fog függeni! Tehát lehet-e olyan diódát kapni egyáltalán, ami egy 200W-tól 2000W-ig működik??
Lehet, most volt egy kis időm utána nézni! Bocs a sok kérdés miatt!
Hello!
P1000 B 10A-es, de sima dióda kell, nem Schottky, mert annak nyitófeszültsége kevés lesz. üdv! proli007
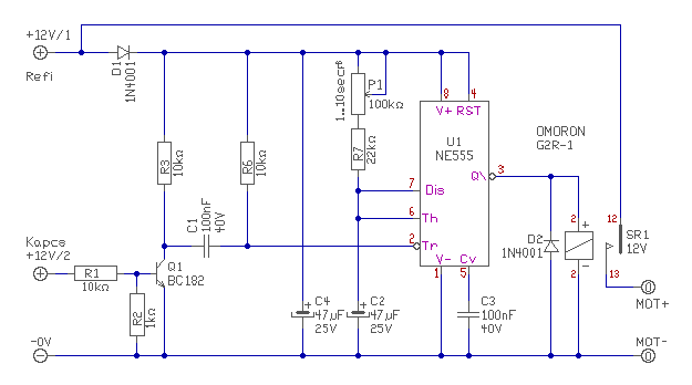
A kapcsrajzon a T=1,1xC1xR2 képletnél elég csak az ellenállást csökkenteni, hogy kevesebb legyen a késleltetés, vagy a kondenzátor kapacitását is csökkentenem kell az ellenálláséval párhuzamosan?
Hello!
A képletből látható, hogy bármelyiket megváltoztatod, az idő változik. Tehát lehet egyiket, másikat, vagy mindkettőt is. Ahogy célszerűbb. Természetesen mindegyik alkatrész, csak egy értelmezhető tartományban szabad megváltoztatni. Tehát ellenállás 10kohm alatt nem célszerű, és nem lehet az idő 1..2 percnél hosszabb.. üdv! proli007
Köszönöm a segítséget! Csak annyit változtattam, hogy az R2-es ellenállást 75k-ra cseréltem, így a késleltetés kb 12 sec lett! Amúgy az R3-R4 ellenállás jelölése miért különbözik a többitől? Valamint a D7-es dióda biztos elég lesz-e egyedül?
Hello!
- A képlet nem biztos hogy megfelelő, próbáld ki előbb, mert az 1,1 konstanst befolyásolja a tápfeszültség nagysága, és a Fet DS küszöbfeszültség nagysága/aránxűya. De ez nem is egy precíziós késleltetés, ne feledd. - Azért különbözik a jelölése, mert oda 1..2W-os ellenállást érdemes tenni. A kondival párhuzamosan azért, mert "nagy feszültség" van rajta, így testesebb ellenállás kell, hogy a köszörülés mentén ne üssön át, a sorosnál pedig, mert hálózati tranziensek miatt azon jelentős áramok futhatnak ebben az időben. - A D7 azért elég egyedül, mert a három soros diódán akkora feszültségnek kell esni a motoráram hatására, ami az optót ki tudja nyitni. D7 meg azért kell, mert váltakozóáram negatív periódusát is át kell átvezetni, más feladata nincs. Diódák egyébként melegedni fognak. Lehet nagyáramú dióda/optó helyett egy áramváltó, vagy áramrelé ésszerűbb lenne, csak azt meg gyártani és kísérletezni kellene. üdv! proli007
Tisztelt Fórumtársak!
Egyszerű időzítőkapcsolásra lenne szükségem. Első ciklus 8 óra, ennek letelte után indulna egy 30 perces időzítés . 30 perces idő lejártával a 8 órás időzítés automatikusan kezdene. A 30 perces időzítő relés kimenetű kell, hogy legyen. Kapcsolás lehet IC-s vagy PIC-kes. Szakmai segítségeteket előre is köszönöm! |
Bejelentkezés
Hirdetés |







Kozsónak csak ötletet akartam adni, a véletlen szerű időzítésre.(tuti hogy seregély riasztóhoz kell neki
) Ott viszont a szirénának max 1 percig kell hogy menjen, de ne azonos idő közönként kapcsoljon be. 





. Most neki állok nyákot tervezni és holnap össze is rakom. Ez az áramkör magába foglal mindent amire szükségem van. Még egyszer köszönöm. 




