Fórum témák

» Több friss téma
Fórum » NYÁK terv ellenőrzése
 
Témaindító: Paso, idő: Okt 4, 2005
Lapozás: OK   81 / 202
(#) reloop válasza voodoo hozzászólására (») Aug 21, 2012 /
 
A segédtáp GND és a +/-91V GND a rajzon nincs összekötve.
(#) voodoo válasza reloop hozzászólására (») Aug 21, 2012 /
 
Jaa, szóval 6 pines csati kéne felülre, mert ott is van GND pont a főtáphoz képest? Értem már. Köszönöm!
(#) voodoo válasza reloop hozzászólására (») Aug 21, 2012 /
 
Na ez az amikor ilyen jó zsúfolt kócba kell most új vezető sávnak helyet találni. Mit szólnál hozzá, ha a LTV817 alatt futó TL494 1-es 16-os lábaira bemenő kis GND pontot megcsapolnám egy egyszerű huszárvágással áthidalnám felülről, majd a dióda hídhoz kötném a másik végét szépen mellé és a sáv meg a - és a AC lába közt 1mm-es lenne átrendezném és úgy fel ívelne a 6-láb ez lenne (jelen esetbe a 6 pines csatinál a 3-as vagy 4-es láb) ?
(#) reloop válasza voodoo hozzászólására (») Aug 21, 2012 /
 
Nem erre gondoltam. A kimenő feszültség GND-jét függetlenül hagynám. Elég volna egy helyen biztosítani az átütési szilárdságot.
(#) voodoo válasza reloop hozzászólására (») Aug 22, 2012 /
 
Szóval van egy AGND és egy BGND ? Az AGND a segédtáp, a BGND pedig a szekunder kondik közt lenne ?
(#) voodoo válasza reloop hozzászólására (») Aug 22, 2012 /
 
Módosítottam picit rajta. Íme:
(#) reloop válasza voodoo hozzászólására (») Aug 22, 2012 /
 
Remek
(#) voodoo válasza reloop hozzászólására (») Aug 22, 2012 /
 
Nagyon szépen köszi a segítséged!
(#) reloop válasza voodoo hozzászólására (») Aug 22, 2012 /
 
Drukkolok, hogy működjön. Ha hozzájárulsz akkor koppintom
(#) voodoo válasza reloop hozzászólására (») Aug 22, 2012 /
 
Egész nyugodtan
(#) voodoo válasza reloop hozzászólására (») Aug 22, 2012 /
 
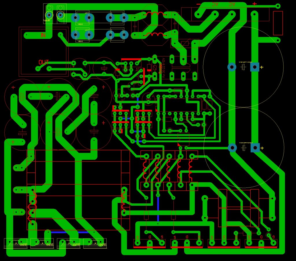
Azt még véltem felfedezni, hogy az 1-es és a 3-as 2SK2837 mindkét Fet lába ugyebár a közös Drain középső lába alul is meg felül is össze kötöttem szerintem felesleges, bár annyi hiba legyen, utólag ha majd mindenki gondolja, vagy felül hagyja meg a vonalat,(+ág) vagy alul az áthidalást választja. Közvetlen az EF25 jelű trafó felett látni, hogy ott is van egy felesleges áthidalás. Valamelyiket törölni lehet.
(#) kokozo válasza voodoo hozzászólására (») Aug 23, 2012 /
 
Szia! Én is megterveztem és majdnem elfértem a kijelölt méretben 5 mm -el lett nagyobb csak úgy, hogy minden rajta van. Amiket lehagytál én is kihagytam. Ebben is lehetnek hibák ezért át kell nézni építés előtt, és az alkatrészek méretéhez igazítani ha szükséges.
(#) _vl_ válasza kokozo hozzászólására (») Aug 23, 2012 /
 
Ez tényleg egy 230V-ról üzemelő tápegység szeretne lenni? Azt komolyan gondoljuk, hogy a kimenete nincs érintésvédelmileg elválasztva a bemenettől?
(#) reloop válasza kokozo hozzászólására (») Aug 23, 2012 /
 
Szia! Formás terv A két 0R15 ellenállásra a két source-nak kéne menni és az optónak.
(#) kokozo válasza _vl_ hozzászólására (») Aug 23, 2012 /
 
Szia! Köszönöm a kritikát módosítottam úgy hogy a minimális leválasztó távolság 4,5mm legyen (vastag fehér csík) de a legtöbb helyen 7-nél is több feltételezve, hogy a trafót jól szigeteltnek tekintjük. Ha mást rontottam el írd le légy szíves! Előre is köszönöm!
(#) kokozo válasza reloop hozzászólására (») Aug 23, 2012 /
 
Köszi javítva!
(#) _vl_ válasza kokozo hozzászólására (») Aug 23, 2012 /
 
Nem tudom, mert nem raktad fel jpg-ben
Viszont az eredeti verzióhoz azt még megjegyzésként megírmám, hogy végig kéne gondolni, hogy az alulra pakolt cuccokon kívül mi fog még jobban melegedni, és hogy azok milyen messze vannak a kondiktól. Az egyenirányító fent pl. tuti Wattokat disszipál majd, ennek a (nem kevés pénzbe kerülő) 400V-os kondi nem fog örülni, akihez "hozzásimul" az egyenirányító.
(#) reloop válasza kokozo hozzászólására (») Aug 23, 2012 /
 
10A bizti L1-re.
(#) rammeradrian válasza kaqkk hozzászólására (») Aug 23, 2012 /
 
Szerettem volna egy oldalon megúszni, akár átkötés árán is, de ha sok kéne, meg ha sokkal egyszerűbb mehet két oldalra is. (Már én is gondolkodtam egyébként a két oldalon) Csak még sose csináltam kétoldalas panelt, de hát eszköz megvan hozzá, egyszer mindent el kell kezdeni
(#) kokozo válasza _vl_ hozzászólására (») Aug 23, 2012 /
 
Itt a jpg. A greatz hűtőbordán lenne az alsó sor fettel és a diódákkal, ezenkívül az összes tranzisztorra lehet tenni hűtőbordát, bár nem építettem meg így nem tudom mi melegedhet még ezeken kívül, mert nem kaptunk leírást róla, csak egy nyákrajzot!
Reloop: Azt is javítottam.
(#) reloop válasza kokozo hozzászólására (») Aug 23, 2012 /
 
Úgy gondoltam a 10A megy fölülre, és L2 csak N-t kap
(#) kokozo válasza reloop hozzászólására (») Aug 23, 2012 /
 
Sikerül mindig generálnom egy új hibát
De hátha majd most... vagy most se
(#) reloop válasza kokozo hozzászólására (») Aug 23, 2012 /
 
Több hibát nem találok. Példásan egyszerű és áttekinthető a rajzolat. Sokat tanulok Tőled
(#) kokozo válasza reloop hozzászólására (») Aug 23, 2012 /
 
Remélem akkor nincs is benne több hiba!
Szeretnék megkérni egy modit, hogy az összes hibás verziót törölje, nehogy valaki azt építse meg! Előre is köszönöm!
(#) proli007 válasza kokozo hozzászólására (») Aug 23, 2012 /
 
Hello!
Én a források vezetékét, nem vinném át a trafó primer lábai között. Az 300V-okat lepkézik. A Gate ellenállás pöttye is túl közel van hozzá. Ha beporosodik, átüt. A vezérlőtrafónál is át kellene gondolni, hol mekkora villany van a forrpontok és vezetősávok között.
üdv! proli007
(#) kokozo válasza proli007 hozzászólására (») Aug 23, 2012 /
 
Szia! Neked is köszönöm az észrevételeket. Javítottam amit tudtam! Ha még mindig akad valami amit kifelejtettem volna kérlek írd le azt is!
Előre is köszönöm a többiek nevében is!
(#) voodoo válasza kokozo hozzászólására (») Aug 23, 2012 /
 
Piszok jó lett! Nekem a Te variációd nagyon tetszik! Gratula!
Szép.
(#) Davidd hozzászólása Aug 24, 2012 /
 
Szevasztok! Megterveztem egy koppanásgátló nyákját, mert az eredeti nyakhoz nincs megfelelő relém. Igaz meg az én rajzomon sincs betéve a relé csak a diodaja. 1db 47k-s ellenallast kihagytam mert 2db-ot akarok készíteni belőle egy egy sima relével. Legyetek szívesék nézzétek át nem-e rontottam valamit. Mellékelem a rajzot és persze a tervet is.
(#) kokozo válasza Davidd hozzászólására (») Aug 24, 2012 /
 
Szia! Hol is kezdjem.. Baloldalt felülről a 3. csatlakozó indult a gnd-nek ha jól nézem, de sajna útközben elkeveredett és csak 5 alkatrészig jutottál el vele, mivel a 470µF-os kondi bekavart. A ledek polaritása se jó, elsőre ennyi ezeket javítsd ki, ja és ha feliratoznád az alkatrészek értékét százszor egyszerűbb lenne neked is átlátni!
(#) Davidd válasza kokozo hozzászólására (») Aug 24, 2012 /
 
Köszönöm! Tényleg szépen bekavart a kis kondi-.-",de kijavítottam. Mellékelem a javítást.
Következő: »»   81 / 202
Bejelentkezés

Belépés

Hirdetés
XDT.hu
Az oldalon sütiket használunk a helyes működéshez. Bővebb információt az adatvédelmi szabályzatban olvashatsz. Megértettem