Fórum témák
» Több friss téma |
Fórum » NYÁK terv ellenőrzése
Nézd csak meg a két hozzaszolasomat, amelykben először mellékeltem, akkor azt mondtad ugyvannak fordítva és megfordítottam, mondjuk most az lényegtelen úgyis bekábelezni fogom majd a ledeket. Akor ezt a tervet nyugodtan elkeszithetem?
Bocs én néztem be így a jó, ezt már meg lehetne csinálni ha a relé is rajta lenne.
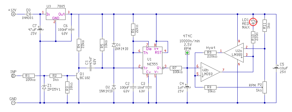
Sziasztok. Van egy kapcsolási rajzom. Nem találtam hozzá nyák rajzot ezért én próbálkoztam meg az elkészítésével.
Valaki lenne olyan szíves, hogy ellenőrzi, nem-e rontottam el valamit, meg hogy az elrendezés stb az esztétikán kívül üzembeli zavart nem-e okoz....
Érdekes megoldás a forrasztási oldalon lévő ellenállás. Én mindenképp úgy oldanám meg, hogy a forrasztási oldalon ne legyen alkatrész.
Igen tudom, de sajnos csak így tudtam megcsinálni. Akárhogy nézem forgatgatom nem fér el.... A többi jó?
Szia! Jónak jó, de ott rontod el hogy követed a kapcsolási rajz vonal vezetését, ami itt még elmegy, de később komoly problémákkal kell majd szembenézned ha így csinálod.
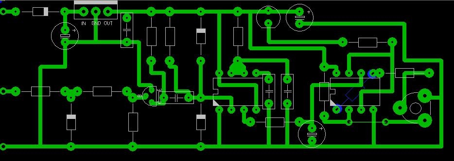
Mellékeltem egy képet hogy én hogy csináltam volna, próbáltam ugyanakkora alkatrészekkel megoldani mint te, Ha még ennyi kikötés se lett volna fele ekkora is lehetne a nyák, ami szerintem egyáltalán nem mindegy mekkora! Jelenleg 75mm*20mm-es.
Én is pont ezt akartam írni. Mondjuk egy kicsit szorosak az alkatrészeid egy két helyen, de ez sokkal jobban átlátható. - Valóban nem szabad a kapcsolási rajzot követni a tervezéskor.
Hol szoros?
A hozzászólás módosítva: Szept 4, 2012
Tudom,nem szabadna követni, de nagyon a kezdetén vagyok a nyák tervezésnek. Ha esetleg az általad készítettet fel tudnád tenni lay-ban azt nagyon megköszönném.
Aha.. Azt ugye tudod, hogy ezek a rajzjelek nem mindig méretarányosak a beépített alkatrésszel? Magyarán a 100nF-os kondi pl fele akkora mint a rajzjele, a 47µF-os kondi is kisebb, ezért mondjuk mindig azt, hogy vásárlás után ellenőrizni kell, hogy a méretek megfelelőek e. De ha még is nagyobb lenne akkor van hely bőven arrább mozgatni mind a 2-t
Ezt nem tudtam, és nem szerettem volna kötekedni... Hidd el !
Itt az én verzióm.. Bár ha gyakorolni akartál volna a képről le tudtad volna másolni!
Janikukac: Tudom hogy kötekedni szerettél volna, de neked szabad De lásd kivel van dolgod, arrébb tettem a 47µF-os kondit.
Nem szerettem volna kötekedni. Nem!!!
Köszi. Azért kérdeztem, mert ha nem küldöd(saját műved azt csinálsz vele amit akarsz) akkor lemásoltam volna.
Köszi a segítséget.
Szereztem egy programot amivel akármilyen frekit ki tudok adni a laptop hangkártyájából. Az jó lehet a beállításhoz?
Hát ezzel sajnos nem lettem okosabb. Ez a jel amit a program mutat nem szögletes hanem hullám...
Szerintem be tudod állítani szinusszal is, a tranyós fokozat erősítése bazi nagy. Az a kérdés, hogy kijön-e több 775mV-nál a hangkártyádból (tranyó 600mV körül nyit), ha nem, akkor a tranyó bázisára kell kötnöd egy 1k-s ellenállással.
Ez nagyon hasznos progi: http://www.zeitnitz.de/Christian/scope_en
Kattints a jelgenerátor fülre, és lesz mit szem-száj kíván
szerintem tud olyan 800mV körül ad. Főleg ha ráadom a hangerőt. Épp ázik a vaskloridban a panel ha készen vagyok jeletkezek.
Megnéztem 1V-ig fel tudom vinni. A hozzászólás módosítva: Szept 5, 2012
Egy 1k ellenálláson keresztül kösd rá ideiglenes a bázisra (ne arra ami a nyákon van, mert a zener nyitóirányban rövidrezárja)
No elkészült. Azt írja hiba a feltöltéskor így képet sajnos nem tudok mutatni...
Kipróbálhatom a rajzban szereplő jel pontra adva a jelet? A hozzászólás módosítva: Szept 5, 2012
Max 2MB lehet, és 3000x3000 pixeles. Ha ezeket betartod, fel kell, hogy töltse !!
Igen 2,4mb... Tehetnék 3mb-ra is a határt...
Akkor tömörítsd a képet, vagy rakd fel kepfeltoltes.hu-ra, és linkeld be aztán ide.
![]() Üdv!
Sziasztok!
Egy LM3886-os icnek terveznék panelt de akárhogy forgatom rendezem a panelt a végén mindig valami rossz helyre kerül vagy lehetetlenség eljuttatni egy-egy vezetősávot. Felrakom hogy épp hol tartok sajnos ez is már feladott verzió de kiváncsi vagyok hogy szerintetek hol ronthatom el vagy mire lenne érdemes ilyenkor figyelnem. Eddig csak táp panelokat és egyszerűbb pár alkatrészes panelokat terveztem ezért nézzétek el ha valami végzetes hibát ejtettem volna. Előre is köszönöm a segítséget. Szerk: A rézhuzalból készült tekercsek helyét ideglenesen ellenállások foglalják el ezért ne legyen meglepő csak nem találtam eddig hasonló makrót sprint layouthoz ezért használtam azt. A hozzászólás módosítva: Szept 8, 2012
|
Bejelentkezés
Hirdetés |







De lásd kivel van dolgod, arrébb tettem a 47µF-os kondit.







