Fórum témák
» Több friss téma |
DVD olvasóval sokmindent nem lehet kezdeni, 5mW körül ha van a lézer teljesítménye..
Van egy új áramgenerátor terv, nézzétek meg. A két tranzisztor BD 241 és BD 250. A kapcsolás működik, viszont a lézerdiódáimmal sokmindent nem tudok kezdeni, fogalmam sincs hogy kössem be, senki sem látott még ilyen tokozású diódát, mint amilyet én kifogtam. Az összes lehetséges bekötési variációt megnéztem, de se infra, se vörös.. pedig működik a dióda, ez biztos.
hát én letettem a rossz dvd iro vásárlásárol. itt nálunk (veszprém) abszolut nem lehet kapni ilyen és ehhez hasonlo dolgokat.3 szervizben jártam ma de semmi.
szo mi szo tré helyen lakom. :zavart2:
Pcompba volt pcbontó szerűség ha jól emlékszem próbáld meg ott.
Figyi, én feladtam apróhirdetésbe, vagy 20-an jelentkeztek, és postai utánvéttel minden gond nélkül elküldik neked szvsz, és a posta is olcsó.
Sikeresen kiszedtem a lézert a DVD iróból, a gyufát begyujtotta (fókuszálás után). Bár meló után voltam hulla fáradtan 2 perc után kinyirtam...
Nagyon vigyázni kell ezekre, de milyen meghajtást adtál neki? Mert áramgenerátorral ez nem következhet be. Sőt lehetne egy figyelő tranyót is rakni, ha elkezd nagyon leesni a feszültség a diódán, és az áram magas marad (kezd megfutni) kapcsolja le az egészet. Ez szerintem tuti védelem, de egy jó áramgenerátor is elég kell hogy legyen.
köszi az ötletet
fel is dobok ide egy hirdetést
2 db 1.5voltos elem.... De ha esetleg van fölöslegbe egy kapcsid ehhez a lézerhez akkor megköszönném, ha megosztanád. Nekem ilyesmi van nem tomhogy ez jó e
Idézet: Én is akartam feladni :rinya: Mind1 majd bemegyek a pc boltba. „fel is dobok ide egy hirdetést”
ha sokan jelentkeznek akkor párat átirányitok hozzád :yes:
Figyi, ha egy 5 hsz-el feljebb nézel, már meg is látod az új rajzomat, ami áramgenerátor. De ha jól emlékszem már számtalanszor mondtam, hogy nem szabad feszültséggenerátorral hajtani a lézerdiódákat! Hőmegfutás lesz a vége, amint ez igen sok ember esetében be is következett.
Szóval mindenkinek legyen világos, hogy a lézerdióda egy baromi érzékeny alkatrész, amit egy adott árammal kell hajtani, a dióda nemlineáris (és hőfokfüggő) karakterisztikája miatt, mert egy adott feszültség melett különböző nagyságú áramok folyhathnak rajta! Pl. 20 fokon 1,9V melett 100mA, 30 fokon szintén 1,9V melett már 120mA... a nagyobb áram nagyobb hőhatást hoz létre, a nagyobb hő mégnagyobb áramot... és hopp megpusztult a dióda. Az áramgenerátor, ha nő a hőmérséklet a diódán, és nagyobb áramot venne fel pl 1,9V-on leszabályozza a feszültséget úgy, hogy a beállított áram folyjon csak rajta át. Remélem érthető. Remélem egyszer egy ilyet találok egy dvd-ben..
köszönöm énis az infot.épp az elöbb gondolkodtam rajta hogy meg kellene kérdezni hogy mi a szerepe az áramgenerátornak
egy olyannak énis tudnék örülni :yes: :yes:
Átlestem a kapcsit ezer elnézést hogy nem néztem meg. Nah akkor most muszály játszanom a tudatlant. a kapcsin hova megy a lézer (az RT-re gondolom mivel az terhelés lenne)??? A generátor helyére mehet a trafó is (DC)??? Jah és az a két műszer az csak azért van ott, hogy ott kell mérni az adott feszkót illetve áramot??? Bocsi a nagyon h*lye kérdésekért.Jah és a tranyók a BC ***-sek jók oda???
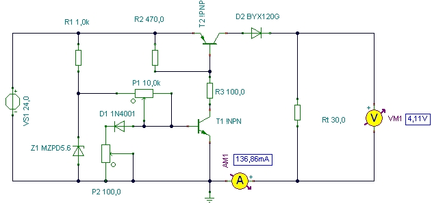
Rt helyére kell kötni a lézerdiódát. Az áramgenerátor a bemenetén (R1 felső lába, és Z1 anódja) DC-t kell hogy kapjon, méghozzá teljesen egyenletes, szűrt DC-t. Mindkét műszer fontos, mert a feszültségmérővel nézed, hogy nem-e lépi túl a 2 V-os határt a dióda (de ezt csak 1x kell megmérni, hogy tudd a maximális hozzátartozó áramot), az árammérővel meg ugye a dióda áramát méred, és hasonlítod össze az adatlapon szereplő értékkel.
Teljesen egyenletes DC ugy jó ha a feszkór pufferelem majdegy 7805öt beteszek???
Elég egy nagy pufferkondi.. de be lehet rakni stabic-t is.
De ehh, a rajz nem jó, a tina rosszul szimulál. Másik fórumon legalábbis ezt mondják, hiszek nekik.
Ma vettem meg az alkatrészeket, még szerencse, hogy nem álltam neki panelt csinálni
Ha lesz egy jó rajzod remélem hogy megosztod velünk
Bocs, de ha leszimulálod tinába tényleg áramgenerátorként funkcionál.. sajna nem tudtam, hogy ez tud rosszul is szimulálni ilyen egyszerű rajz esetében. Szerintem nem keresek több rajzot a szupepe féle kapcsrajz olcsó is, és jó is, felesleges mást keresgélni.
Nincs semmi probléma. Az alkatrész költséget nem én álltam. A szupepe féle rajzot én is megcsináltam csak nem kaptam bele IRL540-et :no:
Úgy néz ki, lesz még egy dióda majd valamikor.. remélem ez nem 20 lábú csoda lesz.
Heló
Megépítettem Szupepe áramgenerátoros lézermeghajtó áramkörét. Működik is rendesen, csak annyi a gondom vele, hogy a kimenő áram nagyban függ a FET hőmérsékletétől. Valaki találkozott már ilyen problémával? Vagy tudja valaki a megoldást?
nekem ugyanaz hajtja a lézereimet jóformán nem is melegszik de én alapból megoldottam ér rátettem egy monitorból kiszedett kis hűtöbordát nem sokkal nagyobb mint a tranyó hátlapja és egyáltalán nem melegszik.
szupepe nem is nagyon használ rá bordát .
borda nekem sincs rajta, de kb 5 perc után már kb 50 fok. (ez még nem is lenne gond) csak a hideg állapothoz képest 15mA-rel elcsúszik az áramkorlát.
ez pedig bőven elég ahhoz, hogy kinyírja a lézert...Hűtőbordát meg nem tudok rárakni, mert ráforrasztottam a panelra fektetve a FET-et.
A hőmérséklet miatt eltolódik a munkapontja a tranzisztornak... természetesen kell rá borda!!!!
srácok melyik az a szupepe féle rajz? mer én nem találom semerre
|
Bejelentkezés
Hirdetés |





:zavart2:
fel is dobok ide egy hirdetést

Ha lesz egy jó rajzod remélem hogy megosztod velünk




