Fórum témák
» Több friss téma |
Mielőtt kérdezel, a következő két dolgot ellenőrizd!
I. A helyes tápfeszültségek megléte.
II. A kimeneten van-e egyenfeszültség.
Élesztés.
Az izzót akkor vedd ki, ha már szól az erősítőd. A tápesés terhelés hatására egész biztos be fog következni.
Üdv minden erősítő építőnek!
Meg lehet kövezni ezért az írásomért, de azt gondoltam, hogy talán ez lesz a legjobb hely neki. Költözés illetve időhiány miatt az erősítő építési projektemet sajnos fel kell függesztenem Quad 405. Az alkatelemek (alkatrészek, végfok, hűtőborda, transzformátor, doboz,...) számomra (sajnos) feleslegessé váltak. Aki most szeretne belevágni házi HiFi erősítő épetésbe annak jó alapanyag lehet. Amennyiben valakit érdekelne akkor azt kérem, hogy írjon és részére e-mailben fotókat, listát és egyéb tájékoztatást adok. Ezen túlmenően szívesen válaszolok kérdésekre és segítek erősítő, keverő, stb... építésnél felmerülő kérdésekben. Tisztelet minden építőnek. Gyula
Sziasztok!
Segítséget szeretnék kérni abban, miszerint építettem egy TDA7381 alapú erősítőt, mindent bekötöttem úgy ahogy kell, viszont mikor hangszórót kötök rá, semmi hangot sem ad ki. Az Ic abszólút nem melegedik, márpedig ha rossz lenne, akkor hirtelen melegedne és egyből tűz forró lenne. Légyszíves segítsetek
Sziasztok. Van egy 2 csatornás hangszínem egy Beag 453-ból. Van egy másik erősítőm ahova fel akarom használni ezt a hangszínt. Be is kötöttem neki, de piszkosul torzul szólalt meg. Tápnak 12V-ot adtam rá PC tápról. Jelnek laptopot használtam. Mi lehet a torzítás oka? Működik ezzel a bekötéssel a hangszín csak nagyn torz.
Üdv, most érkeztek meg a vermona rtf 25 va-s hangszórók, vermona diszkós ládába fog helyet kapni, 102 dB-sek, milyen erősítőt ajánlotok hozzá? Van itthon egy tda 7293-6n2p-s erősítőm, ehhez csak táp kell vagy egy vf3at építsek hozzá, mert van itthon +-12 voltos kapcsolóüzemű tápom, vagy egy quadot rakjak be hozzá +-22 voltra?
Szia. Lehet, hogy a Pc táp nem tettszik neki. Vagy ami miatt még csinálhaja, hogy árnyékolt kábellel kell átkötni a hangszínről az erősítőre a cuccost. Próbáld meg, hátha sikerül. Tápnak pedig adj neki egy sima 12V-os trafót.
Bocs az ostoba kérésért de egyszerűen nem találok el a rajzokig. Segítenétek? köszi
Nagyon köszönöm, hiába öregszem
Nem az volt a baj. Hanem hogy túl sok volt neki a bemenő jel. Ugye ennek gyárilag van egy illesztő trafója . Mivel én azt nem kötöttem be, de még eghy potit sem csak simán rááeresztettem a laptopot így túl sok lett a végfok számára a jel és betorzult. Betettem egy potit a hangszín elé amivel leszabályoztam a jelet és úgy jó volt. Csak az a kár hogy mono ez a hangszín...
Sziasztok, egy zenekari keverő vonal kimenetét kellene összekötnöm egy limiter vonal bemenetével 30m,er jel kábelen keresztül jel veszteség nélkül és zaj mentesen. A limiter után van egy osztó erősítő és ez után a végfokok. Az lenne a kérdésem, hogy lehet ezt megoldani. Vagy a nagyok hogy oldják ezt meg. A válaszokat előre is köszönöm. És a duplán árnyékolt szimmetrikus (mikrofon) jel kábel alkalmas-e erre a megoldásra.
Szimmetrikus mikrofon kábelen meg tudod oldani.
Szia, lehetne egy kicsit bővebben, mert ugyan is én attól félek, hogy ilyen nagy távolságon a sima (miki) kábel XLR, vagy 6,3 Jack csatlakozás már nagyon kevés. És összeszed majd nekem minden zajt.
A zajérzékenységet, nem a csatlakozó típusa határozza meg. A szimmetrikus kialakítás teszi zajmentessé ezt a jelátviteli konstrukciót. Ami azonban gondot okozhat, az a jelszintcsökkenés, ilyen hosszú kábelezés esetén, ezért szoktak vonalmeghajtó feszültségerősítőket, (trafós, félvezetős) illeszteni a miki után.
Szia! A szimmetrikus nem szed össze zajt. Szerelt kábel is kapható. Írj a hangosítósoknak
Én meg nagy kezdőbetűket szeretnék látni Tőled!
Köszi utólag.
Teljesítmény igen? Terhelő impedancia? Valamivel konkrétabban is fogalmazhatnál.
http://electro-bnl.com/modules.php?name=Content&pa=showpage&pid=45 Google rengeteg találatot hoz...., gyári erősítőkben is szívesen alkalmazzák, elektrotanyán pl. fentvan a DAP Palladium P700 rajza.
Köszönöm, ez így bíztos működni fog? Nem tudom, lehet hogy én választottam rossz Ic-t, mert egy blaupunkt autórádióból szedtem ki, ami rossz volt, mert mikor autóba kötöttük be és bekapcsoltuk, akkor kivágott egy biztosítékot az autóban
Szia, kedves kolléga nekem az a igazi problémám, hogy az egész rendszeremet magam építettem a ti segítségetekkel ( amit köszönök is) és egyedül csak a keverőm gyári. És sajnos nem láttam annyira előre, hogy ekkora igény lesz a lomjaimra ezért én csak aszimmetrikus ki és bemeneteket szereltem az összes berendezésre a limiter aktív hangváltó és vég fokok mind aszimmetrikus ki és bemenetekkel rendelkeznek, és igény van most arra, hogy távolról kellene vezérelnem (ez kb, 30m). Nézegettem én már több internetes oldalt és láttam ezeken aktív és passzív DI-boksz, kat de engem igazán az érdekelne, hogy mi dorombol ezekben mert lehet, hogy olcsóbban jönnék ki ha össze ütnék egyet csak sajnos még nem láttam ilyet belülről vagy esetleg szimmetrizáló vagy illesztő transzformátor de sajnos meg ilyet sem láttam, mert ha tudnál ebben segíteni nagyon meg köszönném. És szerintem nagyon sok amatőr hangosító kolléga is meg köszönné.
A 4 és 22 lábakra legalább 3,5V feszültséget kell kapcsolni ahhoz, hogy megszólaljon. Nézd meg az adatlapját. Ha így sem működik akkor a bekötés rossz, vagy az IC.
Szia,Parancsolj
Szép kis cucc.
Mélyládákra gondolom ráhidalsz 2-2 300as modult.
Köszönöm, és pont erre lennék kiváncs, hogy nézki egy ilyen illesztő berendezés.
Szia, a mélyládikókat 500W,os N-fetessel hajtom csak az nincs benne a rack-ban.
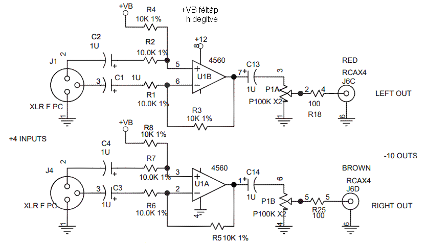
A keverőd gondolom rendelkezik szimmetrikus kimenettel. A fogadására kell az áramkör. Mellékelem a szükséges minimális kapcsolást.
Én az IC-re saccolok, de ellenőrizni fogom. Köszönöm a segítséget!
Szia, nagyon szépen köszönöm és még az érdekelne, ha két aszimmetrikus kellene össze kapcsolnom az, hogy tehetném meg ezzel a kapcsolással ( aszimmetrikus ki és be menetre gondoltam).
A szimmetrikus jeltovábbítás dióhéjban. A küldendő jelet előállítjuk ellentétes fázisban is egy egyszerű egyszeres erősítésű fázisfordítóval. A továbbító kábelen mindkét jelre rakódnak hibák, mivel együtt futnak - azonos mértékben. Nincs más dolgunk a fogadó állomáson mint a fordított fázisú jelet visszaállítani és összegezni az eredeti fázisúval. Ekkor történik a csoda: a hasznos jelek összeadódnak, a hibák pedig kivonódnak egymásból, gyakorlatilag eltűnnek.
Itt egy cikk róla.
Ilyen egyszerű formában leírva még nem láttam!
|
Bejelentkezés
Hirdetés |















Mélyládákra gondolom ráhidalsz 2-2 300as modult. 








