Fórum témák
» Több friss téma |
Nem tudom ,ha van külön fezszültség forrás,miért nem lehet az egész szerkezetet egyben vizsgálni.Egyszerű feszültség*áram .Ha kétségeid vannak a feszültség ugrálással ,akkor a mérő után egy jó nagy pufferkondenzátor.Az összes többi mérés a végeredmény szempontjából hokuszpókusz,illetve igencsak drága műszert feltételez.(honnét tudod ,hogy minden PWM ciklusban ugyanakkora a vizet bontó áram?) Gyanítom ,ha a hatásfokot akarnám legoptimálisabbra állítani akkor építenék egy generátort aminek tudom a kitöltési idejét egymástól függetlenül állítani,ha lehet egy kwarc órajelű mikrovezérlővel.Így az idők pontosan beállíthatók,ismertek.Ez után addig játszanák a kitöltési tényezővel amíg a DC ágon mért fogyasztás/leadott gáz hányados a lehető legkisebb.Ebben az esetben már csak az áramkör szaggatási/fogyasztási veszteségei maradnak.Ami a pontos kitöltési tényező ismeretében ,és egy műterhelés segítségével szerintem lemérhető. (A felvett áramból meg a kitöltési tényezőből kiszámolod a nyitott állapotú átlagáramot.Ennek megfelelő terhelést rápakolsz kimenet folyamatossá téve.Így az üzemi veszteség mérhető.A terhelést leveszed az üresjárási veszteség mérhető)
A hozzászólás módosítva: Szept 25, 2012
UxI=P ez tényleg egyszerű.Jelen esetben azonban a kapott P nem nond semmit.Ugyanis adott teljesítménnyel bontok x menyyiségű gázt t idő alatt.A t idő áll a az impulzus csomagok idejéből és a csomagok közötti időből-amikor nincs áram felvétel.Hogy bonyplítsuk a helyzetet,az impulzus csomagokon belül sem állandóan folyik az áram,-hiszen akkor sima egyen árem lenne.De zet most hagyjuk,foglalkozzunk csak a csomagok közötti 0 A-es idővelés a csomagokon belüli árammal teerhelt idővel.A tényleges áramfelvételt akkor tudom,ha ismerem az impulzus csomagok és az szünet időket külön-külön.Ezzel a idővel tudom kiszámolni a tényleges energia felvételt,ezzel és a termelt gáz mennyiségével(egységnyi idő alatt)már meg tudom határozni a bontó HATÁSFOKÁT amire kimegy a játék.
"A gombhoz varrjuk a kabátot..."Valóban van benne valami!Körömszakadtáig keressük a megfelelő eljárást az impulzus idők és az"alvó"idők elkülönítésére,rafináltnál rafináltabb dolgokat kigondolva.Holott a leg megfelelőbb már ki van találva,sőt le is van gyártva,olcsó is,kapható is -sőt nekem is van.Nem kell ide se oszcilloszkóp,se ilyen-olyan áramkör,csak stopperes karóra!A stopper nyomógomb összezár egy érintkező párt,ezzel indul a stopper,ha újra összezár megáll,újabb zárásra indul és így tovább.Mindezt század mp-es bontásban-ez bőven elég a számításhoz.A stopper nyomógomb érintkezőjének zárásakor a gomb elem 1.5V-os feszültsége kerül egy bemeneti pontra.Már csak azt kell megoldani,hogyan csináljak 1.5V-ot -STABILAN-(nehogy kinyírjam az órámat)a 11.5-13.5 V-ból ami kijön a PWM -ből,ezt az 1.5V-ot (ami maga az impulzus lekicsínyítve)vezetem rá az érintkezőre,ez indítja-állítja le a stoppert.Na ugye,hogy egy tanulatlan zseni vagyok?
Tanult kollégák segítsetek kapcsolási rajzal az említett fesz.stab elkészítésében!
Én 2-3 sorbakötött szilícium és germánium diódán ejtettem a kb 1,5V-ot... A gombok meghajtását pedig PNP tranzisztorral végeztem, de biztonságosabbnak vélem ide az optocsatolót. Előtte azért ki kellene próbálni, hogy azt a csekély áramot és feszültséget is kapcsolja-e. Meg kell ugye egy "vezérlés", hogy minden élre adjon az órának egy impulzust. Első olvasatra két monoflop lenne, egyik a felmenő élre, a másik a lemenőre , majd egy vagy kapu...például.
A PWM jelled is szélesebb 10ms nél akkor esetleg,bár azt is csak 10ms felbontásban tudja mérni.Ha meg nem kell a kitöltése akkor szűrni kell a téves gombnyomások elkerülésére.
A hozzászólás módosítva: Szept 27, 2012
Bocsánat, azt hittem mérésről van szó. . . Pedig csak egy 1,5 V előállításáról. És még mindíg nem ismerjük az időtengelyt. Más más mérési módszert kell használni egy 10 - 20 ms alatt lejátszódó folyamatnál, és mást egy atléta köridejének mérésére. Az utóbbinál lehet stopper óra is.
Ebben az esetben is használható stopper,bár a 10-20ms valóban eléggé kis idő,ám ha hosszabb ideig mérek,a kis idők összeadódnak.A probléma ez esetben nem a mérő eszközzel(stopper)van,hanem a kapcsoló "nyomogatásával".Erre hivatott a 1.5V-os stabilizátor.Ez redukálná a 12.6V-os meghajtó impulzusokat,amik kapcsolnák a stoppert.
Használj optocsatolót, mindenkinek jobb lesz...
A tranyóját hajtod előtét ellenállással a 12V-ról, a fototranzisztorár - polaritáshelyesen - párhuzamosan kötöd az óra start-stop nyomógombjával.
Ha mégis az elektromos jellemzők mérésére fókuszálunk, nem lesz egyszerű feladat! Ha bármilyen módon sikerül az időben majdhogynem véletlenszerűen előálló impulzusok idejét regisztrálni, még mindig ott van az áram. És mivel a dielektrikum folyamatosan és drasztikusan változik, vele a kapacitás is. A desztillált víz dielektromos állandója 80 körüli. A vákuum és a levegő vagy egyéb gázok megközelítőleg 1. A buborékok keletkezésével nem gyengén csökken! Tehát nem tisztán ohmos a fogyasztó, és még változik is! Ezért csak akkor kapjuk meg a valós teljesítményt, ha az impulzus meglétekor mérjük az áram átfolyását, mert még egyetlen impulzus ideje alatt sem állandó az áram.
És itt még hozzátennék valami apróságot
Amit csak akkor lát meg az ember, ha a vízbontó cellát valaki megcsinálja és ténylegesen méri, vagy mérni igyekszik. Egy meglehetősen stabil és gyors oszcilloszkóppal is illik rendelkezni hozzá. Szóval az elsőre indokolatlannak tűnő soros dióda szerepére hívnám fel a figyelmet! Bekötése esetén látható, ami látható, mégsem írom le Tessék kipróbálni
Persze az lenne az igazi,hogy ha valaki ad egy tanácsot,-jelen esetben egy Komoly szkóp-rögtön meg tudnám venni.Ez azonban ilyen-olyan akadályokba ütközik,próbálom lehetőségeimen belül megoldani a problémát.Légyszi' küldj egy rajzot,hogy milyen diódát hová,hogyan kössek.Nagy segítség lenne,kipróbálom ezt is-mint már annyi mást.
A hozzászólás módosítva: Szept 28, 2012
Ha úgy gondolod, hogy százados stopperrel is tudnál mérni, akkor egy hangkártyás "szkóp" is alkalmas. Még a leggagyibb is ad 20usec-es mintavételt ad, és a rögzítési idővel sincs probléma, vagyis akár perces szünetek esetén is rá tudsz zoomolni a tüskére. Hm?
Jól hangzik az ötleted,csak mond meg mi az a hangkártyás szkóp?Mert ilyennel még nem találkoztam.
Helyesbítek, nem szkóp, kell ide, hanem inkább egy közönséges hangrögzítő szoftver, amely ábrázolja is a hangot, a szkóphoz hasonlóan, a rögzítés után. Például a Sound Forge, de rengeteg hasonló van.
A hozzászólás módosítva: Szept 28, 2012
Hang rögzítő a PCmen is van,meg a telomon is.De kérdés,hogyan vegyem fel vele a PWM jelét?
A vízbontás hasznosítása is mint minden hasonló "tudományosan nem támogatott" témakör a tankönyvekből hiányzó része különféle forrásmunkákból előtanulmányozható. A Meyer féle vízbontóról valamelyik Egely könyvben lehet részletesen olvasni, alapvetően a szabadalomról. Egy szabadalom leírása alapból nem olyan dolog ami szentírás. Azért sokszor az egyszerű de fontos részletek nem hagyhatók ki belőle süketeléssel. Ebben a szabadalomban is látható, hogy impulzuscsomagokat használt a kitalálója, és ezeket egy soros diódán kapcsolta a cellára. Arra a diódára gondoltam. Egyébként ha jól emlékszem itt is, és más fórumokon is vannak topikok amik ezzel foglalkoznak. A szkóp stabilitása pedig azért lenne jó, hogy egyetlen impulzus hatására a cella kapcsain kialakuló jelalakok megfigyelhetőek legyenek vele "kinyújtva". Nem akarom az mondani, hogy a jól felszerelt kutató labor és a fészer között, az ott elvégezni kívánt munka jellege és minősége a különbség, mert általában fordítva alakul!
Nagyon egyszerű, egy söntön kell általvezetni a vízbontó áramát, és az azon eső feszültséget kell rátenni a "hangkártya" vonal bemenetének hideg és az egyik melegpontjára. Aztán lehet fejleszteni, csökkenteni a sönt értékét, hogy kevésbé avatkozzunk bele a folyamatba, a csökkenő feszt felerősíteni egy műveleti erősítővel, leválasztani galvanikusan, hogy védjük a drága PC-nket, lehet optocsatoló, négyszögjelről van szó (?) Mellékelten küldök egy lehetséges megoldást a "sönt" erősítőre, valamint egy példát egy hangkártyával rögzített impulzussorozatra, amit egy vezeték nélküli csengő produkált. Nekem elég régi gépem van, és 192kHz a mintavétel, 16biten 2 óráig, méregetni nem épp kényelmes, mert nem erre készült de ingyen van. Már ha PC-t vesz az ember.
Alapvetően az, hogy az áram csak a generátorból a cellába follyon, és visszafelé ne
Bocs' hogy bele vau-vau,de az áram amúgy sem folyik a cellából a PWM-be(gondolom ezt érted a generátor alatt)ezt megaladályozza a FET ami a PWM-ben van.
Kár bele vau vau -znod, mert az a FET amire gondolsz az úgy akadályozza meg a visszáramot (ha van), hogy tönkremegy. Semmilyen aktív áramforrás, generátor (nevezd aminek akarod) nem visel el semmi visszáramot, hacsak fel nem készítették erre, pont egy diódával.
Akkor mitől nem megy tönkre az én PWM-em(idestova 2 éve)pedig nincs "visszaáramlás gátló"dióda a bontó és a PWM között?
Szevasztok!
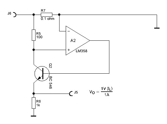
Összehoztam egy garabonciát,ami a bontó tényleges áramfelvételi idejét hivatott mérni.Még nem tökéletes,de az irány jó-szerintem.Sasojjátok meg,mi a véleményetek?
Nos, sohasem csináltam vízbontót, és nem is fogok. A téma címe tévesztett meg, amit adtál neki. Leírtam két mérési (nem becslési) módszert, amivel korrekt módon megmérheted a felvett teljesítményt. Egyik sem tetszett, de a Te dolgod. Nem tudom, hogy a vízbontó cellában keletkezhet-e feszültség, ami visszáramot kelthet, de ha keletkezik, akkor szükség van rá, amire utaltam is előző hozzászólásomban.
De igazán kívánatos lenne ha a topiknak azt a címet adnád, amiről szól.
Helló, kicsit fura, érdekes dolgot tapasztaltam:
Adott egy 10R0/10W ellenállás amit söntként használok árammérésre. Ha rákötöm a 20W-os fogyasztót (energiatakarékos lámpa), akkor kapok kb 1VAC feszültségesést. Idáig minden rendben is lenne de: Ha rárakok egy Greatz-hidat és utána egy 10µF-os kondit, hogy egyenáramot mérhessek, akkor kb 35V-ot kapok. Én azt hittem, hogy lesz kb 0,6V esés és jó ha az 1VAC helyett kapok mondjuk 0,5VDC-t. Ez normális? És ha igen, akkor valaki meg tudja magyarázni az okát? Szerksztve: Tudunk olvasni. A hozzászólás módosítva: Szept 29, 2012
Az energiatakarékos lámpákban kapcsolóüzemű táp van, aminek az áramfelvétele nem folyamatos, nem egyenáram. Az ilyen impulzus szerű áramok, és feszültségek mérése odafigyelést igényel, leginkább csak oszcilloszkóppal lehetséges, vagy olyan műszerrel, ami valódi effektív érték mérő. Az ilyen egyszerű diódás mérők vagy átlagértéket, vagy csúcsértéket mérnek, és ebből az effektív érték csak az ún. alaktényező ismeretében számolható.
Valódi effektív érték mérők az analóg technikában a Hődrótos, hőelemes termisztoros mérők, az elektrodinamikus, és lágyvasas műszerek, vagy a digitális műszerekkel megoldott matamatikai számításokat (sűrű mintavételt, és integrálást) végző műszerek.
Szerintem a topik címe hűen tükrözi a megoldandó problémát.Minden arra megy ki,hogy minnél pontosabban meghatározzam a felvett teljesítményt.Ami ugye feszültségből,áramerősségből és időbőláll.A bontó cellákban egyébként nem keletkezik feszültség,de maradék feszültség van.
Akkor még van tanulnivalód. A teljesítmény az nem időfüggő, (P [W] = U [V] × I [A] ) munka viszont igen. (Wh)
Köszönöm a felvilágosítást!Ismereteim a képletek terén valóban jól elhomályosodtak,elismerem.Viszont megosztanám a bontó hatásfokának képletét;milliliter/minutun/WattrövidenMMWHol szerepel ebben a képletben Wh?
A hozzászólás módosítva: Szept 30, 2012
|
Bejelentkezés
Hirdetés |




Amit csak akkor lát meg az ember, ha a vízbontó cellát valaki megcsinálja és ténylegesen méri, vagy mérni igyekszik. Egy meglehetősen stabil és gyors oszcilloszkóppal is illik rendelkezni hozzá. Szóval az elsőre indokolatlannak tűnő soros dióda szerepére hívnám fel a figyelmet! Bekötése esetén látható, ami látható, mégsem írom le 

