Fórum témák
» Több friss téma |
Fórum » Akkumulátor töltő
Köszi a választ utánajártam tényleg nem lehet. sürgősség szempontjából lett volna rá szükség de megoldottam
Azt kellett volna írnod, hogy sürgős. Ebben az esetben szóbajöhet a 7805/06+ellenállás, esetleg egy 4950+tranzisztor, és még sok minden más. Mindenki az egyszerű szóra koncentrált a megoldásban.
Üdv mindenkinek!
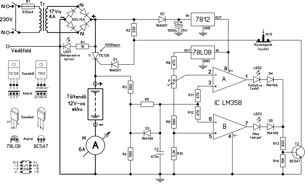
A múlt héten sikerült a jóöreg régi töltőmet, a fateromnak leamortizálni (áthajtott rajta kombájnnal) javithatatlanná vált. Ezért gondoltam hogy összedobok egy egyszerű kis akku töltőt. A lényege az legyen a töltőnek hogy igen egyszerű legyen nem kel bele semmi automatika. Találtam két kapcsolást ami egyszerűnek tűnik. Fel is tettem ide hogy a hozzáértő szakemberek, megvizsgálják hogy ezek a kapcsolások közül melyik működőképes és melyiket érdemes megépiteni. És még egy kérdés hogy ezek a töltők hogyan töltik az akkut, mert nekem olyan töltőre van szükségem aminél a pl. 3-ra beálitott töltőáram az akku feltöltésekor lemegyen nullára, vagyis legalább megközelitőleg a nullára. A segitséget előre is köszönöm. A hozzászólás módosítva: Okt 8, 2012
Sziasztok.
Segítségetek kérem egy kapcsolás átnézéséhez.. Szükségem lenne a forrásra ahol találok bővebbet a belinkelt (előző oldali közzétett kapcsolásról),elkészítettem panel formájában,és a trimmer beállításáról,ill a nyomógomb mikéntje felől érdeklődnék. akkut%C3%B6lt%C5%91]Bővebben: Link Köszönöm előre is. A hozzászólás módosítva: Okt 9, 2012
Hello!
- A trimmerel lehet beállítani a töltési végfeszültséget a 14,2..14,5V értékre. Itt leszabályozza a töltőáramot az áramkör. - Ha megnyomod a gombot, akkor visszajön a töltőára, mert a tirisztor vezérlését nem tiltja a tranyó. üdv! proli007
Szia és te melyiket ajánlod megépiteni?
Mer ami kép formában van az egyszerűbbnek tűnik csak nemtudom hogy az R1-nek milyen értékűnek kel lennie?
Szia!
Köszönöm a segítséged,tehát a trimmer stimmel,a nyomógomb lehet érdekes még, ugye a rajzon a gombnak nyitó funkciója van,vagyis a vezérlés tiltása,abban az állapotban amikor a töltés leáll, mert eléri az akku,a beállított a végfeszültséget,megszakad és elindul a töltés újra,meddig tarthat ez az állapot amíg ebben a tiltás nélküli állapotban tölt?Ill mikor érdemes ezt használni? Köszönet érte..
Oké, akkor ezt a kapcsolást megépitem. Nagyon szépen köszönöm a segitséget ha megépitettem, akkor majd megirom.
Üdv.
Megépitettem a lentiekben közölt kapcsolást. És nem tökéletes, a kapcsolás annyit csinál ha bekapcsolom akkor üresen 6V-ot ad ki, de ha ráteszek egy elég rendesen lemerült akkut olyan 10V körüli benne a fesz, azt elkezdi a töltő mindig 2A-es töltőárammal tölteni akár hogy tekerem a potit. Ez mitől lehet? Annyi változás van a kapcsolásban hogy a tirisztornak TIC106N tipusu tirisztort használtam a TL431 helyett pedig TL431A tipust használtam. Ez csinálhatja ezt a hibát vagy próbáljam meg más akkuval? Ja még annyi hogy a bemeneten a sönt az egy 1ohm 50W-os ellenállás, nem volt itthon gyengébb. A segitséget előre is köszönöm.
A trafó utáni ellenállás nem sönt, hanem előtét. Áramkorlátozó szerepe van. Ha túl nagy, márpedig 1 Ohm akár nagy is lehet, attól kevés az áramod. Keress mellé még egyet, vagy tegyél helyette egy fényszóróizzót!
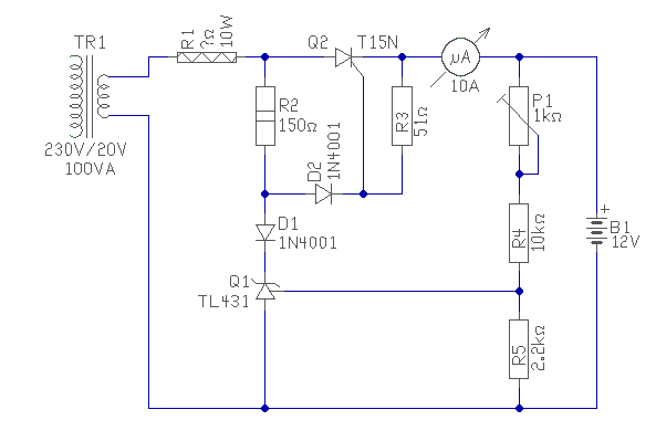
Üdv mindenkinek! Szerintetek a mellékelt kapcsolás működőképes lehet, a kiegészített áramgenerátorral? Az eredetit is mellékeltem.
Köszi!! A hozzászólás módosítva: Okt 13, 2012
Üdv.
Kipróbáltam fényszóró izzóval is és ugyan az a jelenség állandó 2A-os töltőáram és nem lehet a potival szabályozni.
Kipróbáltam nagyobb akkuval (75Ah) és ugyan az állandó 2A-os töltőáram és a potit ha tekergetem semmit nem csinál a töltő.
Töltés közben nem is csinál semmit, az csak a töltési végfeszültséget állítja. Várd meg, amíg az akksi teljesen feltöltődik, akkor állíthatod. A 75 Ah -s akksi 2 A -rel való töltése jó sokáig fog tartani.
A hozzászólás módosítva: Okt 13, 2012
Hmm. Hát ez akkor érdekes. Nekem nem ilyen töltő kell
Hanem amit ha beállitok pl 2A-re egy feltöltött aksinál akkor az gyorsan lemegy. Tehát úgymond kényszeriti bele az áramot az akkuba. Ugy mint ahogy régen szokták az egyszerü töltőt egy többkivezetésű trafóval és az kényszeriti bele az áramot avval hogy nagy feszültséget ad az akkunak.
2A-ről nem mehet le gyorsan, mert a töltés hosszú ideig fog tartani. Csak akkor fog csökkenni az áram, ha jelentősen emelkedik az akkumulátor kapocsfeszültsége. Figyelmedbe ajánlom Ferenczy Ödön Akkumulátor töltők és stabilizált tápegységek - címü
könyvét, valamint az 1984-es Rádiótechnika évkönyvet. Ha meg feltöltött akkunál mérsz 2 ampert, akkor vagy az akku cellazárlatos, vagy nem jól állítottad be a töltési végfeszültséget. 14.0V-14.4V az ahol nem nullára, hanem az önkisüléssel megegyező minimum töltésre tudod beállítani. A hozzászólás módosítva: Okt 14, 2012
Sziasztok!
Van egy kis problémám: Van egy Braun akkumulátoros borotvám. Otthon felejtettem a töltőjét, és 4 hétig külföldön vagyok... Az eredeti töltője 12V 400mw. Van nálam egy készülék, aminek a töltője 12V 850mw. A csatlakozó pont jó a készülékhez, még a pozitív-negatív is stimmel... Használhatom ezt a töltőt a készülékhez, ha nem hagyom sokáig rádugva? Az eredetivel kb. 1,5 óra alatt tölti fullra az akksit (van is egy visszajelző a készüléken). Gondoltam megnézem ezzel, és csak 20-30 percet hagyom rajta... Tönkreteszi ez a borotvám, vagy annak akksiját? Köszönöm a válaszokat!
Használhatod. Ugyanúgy mint a másikat.
A hozzászólás módosítva: Okt 19, 2012
Tisztázni kéne mit értesz ezen:
Idézet: „amit ha beállitok pl 2A-re egy feltöltött aksinál” Mert egy 14,4V-ra feltöltött akku feszültsége a töltés befejezése után néhány órával visszaáll 12,6-13,0 közötti feszültségre. A feltöltöttséget terheléses méréssel szokták mérni. Ha egy feltöltött akkut újra felraktál tölteni és az 2A-t vett fel és gyorsan lement, akkor annak a töltőnek nagyobb volt a töltőfeszültsége és/vagy a trafó teljesítménye. Így már érthető, hogy volt a gyors áramcsökkenés "feltöltött" akkunál, hiszen a nagyobb feszültség különbség nagyobb áramot tud áthajtani és hamarabb éri el a feltöltött szintet. Számolj utána trafó méretező számítással, szükség lehet magasabb feszültség kimenetre, de ne feledkezz meg a trafó teljesítményéről sem.
Ha egy teljesen feltöltött, és kifogástalan akumlátorba magasabb töltőfeszültséggel belekényszeríted a 2 A -t, akkor az akumlátor már nem töltődik, hanem átmegy vízbontóba, és viszonylag hamar tönkremegy.
Nekem konkrétan az volna a jó ha pl egy lemerült akkunál beállitom pl 2A-a töltőáramot akkor a töltés végére lemegyen nullára, egy bizonyos idő alatt. De viszont ha ugyan ezt az eléggé lemerült aksit úgymond gyorsabban fel akarom tölteni, akkor pl adok neki 4A-t és evvel a töltőárammal már csak feleannyi ideig tart a töltés és a töltés végére az ampermérő megközelitőleg nullán lesz. Tehát olyan kor már igen fennál a veszély hogy elkezdődik a savképződés mivel nagyobb töltőfeszültség az akkunak hogy elérte a megközelitőleges nulla ampert és ez esetben akár már 15V is lehet az akku kapcsain.
Erre kell építened egy olyan töltőt, ami áramgenerátoros, és ha az áramgenerátor feszültsége pont 14, 4 V, (vagy ilyesmi) akkor ha ideális lenne, akkor egészen a 14,4 V -is folyna a beállított áram, és utána már semmi. Persze a valóságos töltőnek nem ilyen szép karakterisztikája van, de az már nem gond. Ilyen töltőket találsz a fórumon, pl. proli007 tollából.
Arra azért vigyázz, hogy az akumlátorok töltésénél a töltőáram nem tetszőleges, a legtöbb kényesebb akumlátoroknál rá is van írva. Vigyázni kell, hogy a töltés alatt ne emelkedjen az akumlátor hőmérséklete 40 fok fölé, mert akkor elkezd gáz képződni, és a zárt akumlátorok felrobbanhatnak, de mindenképp károsodnak. Az intelligens töltők ezt figyelik is.
Sziasztok.
Segítséget kérnék az alábbi töltőhöz. A kapcsolás alapján terveztem egy kis panelt,amit mellékelek,kérem nézzétek már át nekem jó e.. Mindent beültettem,a tirisztor KT607 típus,ill a nyomógomb helyett egy ki-be kapcsoló van ezektől eltekintve minden a kapcsolásban megadott értékű és típusú,egy kisebb merültebb akkura csatlakoztattam,a piros üzemjelző led világít,tölteni nem tölt majd nyitva a kapcsolóval a vezérlést elkezd kb 4 amperrel tölteni.Hamar feltölt hiszen az akku nem 100as,itt csak annyi a jelenség hogy a töltés leáll hiába kapcsolok bárhova is.. A zöld led nem világít sehogyan,sem a trimmert tekerve.. Labortáppal a kimenetekre kapcsoltam 14,4 voltot de itt sem világít a led a trimemrt bárhova tekerve.. A kimeneten feszültség van, a csipeszeket összeérintve pillanatnyira a sárga led ég.. A csipeszekre az akku helyett egy halogénizzót kötve azonnal 2 ampert mutat az átfolyásmérő műszer,a kapcsolót bárhová kapcsolva is.. Minden ötletet észrevételt szívesen fogadok. Köszönöm előre is..http://www.hobbielektronika.hu/forum/getfile.php?id=160936
Hello!
Nem nagy csoda, ha a zöld nem világít, mert a "P" poti lábát az IC 1-es lábra kötötted a 2-es helyett. A 2-es meg lóg a lebegőben. Egyébként a 2-es lábon a potival, 7,2V-ot kell beállítani. Töltő áram annyi amennyi, mert áramkorlátozás ebben nincs, csak feszültségre ki-be kapcsolás. (Némi infót oda írhattál volna a panelre ki kicsoda, melyik csatlakozó pont mi, hogy ne úgy kelljen kitalálni mindent..) üdv! proli007
Szia!
Köszönöm hogy ismét kisegítesz,valóban benéztem a potit,gyorsan kezeltem is kis átkötéssel,most már helyesen világít. Amikor világít már nem sok mindent csinál,az áram mérő meg sem mozdul,valószínű épp alig folyik valami.. Kellhet e ide áramkorlát ill mit javasolnál? Megbízható lehet e ez a töltő hosszabb távon,ha a merült akkut visszatöltésre tenném rá? (rövid távon járok munkába, és indításkor észrevehető a különbség) A panelen csak akkor látszik mi micsoda ha az egeret felé húzod,így csak az elnevezések látszanak,nem vagyok gyakorlott tervező,még sajnos...
Hello!
Ide csak egyszerű áramkorlátot lehet rakni, soros ellenállást izzót stb. Mert a töltőáramot a a hálózati feszültség, trafó-egyenirányító és az aksi pillanatnyi belsőellenállása határozza meg. Amúgy adott esetben és helyzetben ez megfelelő lehet (régen nem is volt más esély). De tapasztalatom szerint, ha éjszakára felteszed az aksit 1-2A-el tölteni, ami mozgatja/fűti az elektrolitet, még gyenge aksival is megbízhatóan működik az indítás reggel. Én sem vagyok Sprint "értő", csak egy nézegetőm van. Vagy is tervezni nem szoktam benne. üdv! proli007
Szia!
Köszönetem mindenért,bizakodó vagyok a töltővel kapcsolatban,a héten tesztelgetni fogom,a tapasztalatokról pedig beszámolok.. (csinálok egy másik panelt,a mostani panelen túl kicsik az ellenállás helyek,a trimmer,és még sorolhatnám,de van értelme legalább,ezzel még elboldogulok) Üdv:jandark
Hello!
Mindig úgy kell eljárni, hogy amikor már minden kész, vagy is oda megy ahova kell, rendezgetni kell az nyákot. De első az alkatrészek mérete. Dióda lábakat kissé távolabbra kell tenni, ha vastag a lába, nem érdemes tőben hajtogatni. Én általában 0,6W-os ellenállásokat használok, és 350-re a lábait. Forrpont 85 mill, vezetősáv 50..60 mill. Dióda lábtávolsága 400, kivét ha 1N4148, az lehet 300 is. Alkatrészeket 150..200 mill-re teszem.. Sokkal ésszerűbb ha a nyák könnyen elkészíthető, forrasztható, stabil, mint ha kicsi méretű lenne. üdv! proli007
Sziasztok van egy trd033-as elektromos robogó és nincs töltő hozzá és olvastam hogy ''csepptöltős'' töltő kell ha valaki tudja milyen kell hozzá vagy esetleg van rajza irjon
|
Bejelentkezés
Hirdetés |









Hanem amit ha beállitok pl 2A-re egy feltöltött aksinál akkor az gyorsan lemegy. Tehát úgymond kényszeriti bele az áramot az akkuba. Ugy mint ahogy régen szokták az egyszerü töltőt egy többkivezetésű trafóval és az kényszeriti bele az áramot avval hogy nagy feszültséget ad az akkunak. 




