Fórum témák

» Több friss téma
Fórum » Tápegység merevlemezhez
 
Témaindító: Danaman, idő: Feb 9, 2008
Témakörök:
Lapozás: OK   1 / 1
(#) Danaman hozzászólása Feb 9, 2008 /
 
Hello mindenkinek egy 230V->12V és 5V-os stabil tápegységre lenne szükségem egy-két merevlemez meghajtására de sajnos nem találtam csak egy könyvben (ami 20 éves) kapcsolást de ott egy TBA 281-es IC-vel volt megoldva amit már nem lehet kapni. Aki tud segítsen.
(#) potyo válasza Danaman hozzászólására (») Feb 9, 2008 /
 
7805 és 7812 stabkockák kellenének.

Vagy kapcsolóüzemű szabályzó, hogy ne melegedjenek, de azt nem ajánlom, elég kezdőnek tűnsz a kérdéseddel...
(#) AMD válasza Danaman hozzászólására (») Feb 9, 2008 /
 
Szerzel egy 14 voltos 2 amperes trafót, kötsz rá egy egyenirányító hidat, puffer kondit, egy 7805 és egy 7812 -t. Ezek ha jól tudom egy-egy ampert elbírnak és így egy merevlemzt ráköthetsz. Attól függ hogy számít-e a méret.
(#) tiggersoft válasza Danaman hozzászólására (») Feb 9, 2008 /
 
Ha nem akarsz sokat küzdeni vele akkor bontsd szét régi videó tápját(sneider és társai) általában egy STKxxxx ic-vel van megoldva 2x12v + 5v stabil.
(#) AMD válasza Danaman hozzászólására (») Feb 9, 2008 /
 
Minek kell hozzá tápegység?
(#) Danaman válasza AMD hozzászólására (») Feb 9, 2008 /
 
mert egy IEC-ATA átalakítós asztali merevlemez lesz de nem akarok egy egész pc- tápegséget belereakni(fölösleges)
(#) Danaman válasza potyo hozzászólására (») Feb 9, 2008 /
 
Szerintetek így jó lesz? Mekkora kondi kell neki?

1.jpg
    
(#) potyo válasza Danaman hozzászólására (») Feb 9, 2008 /
 
Jó lesz, de ez még csak az egyik fele. A szabályzó elé kell 4700µF elkó, utána pedig 100-470uF. Valamint a szabályzó bemenet-gnd és kimenet-gnd lábai közé, minél közelebb a lábaihoz kell egy-egy 100nF-os kerámiakondenzátor is.

De azt tudod, hogy ez azért eléggé melegedni fog?
(#) Danaman válasza potyo hozzászólására (») Feb 9, 2008 /
 
Más kevésbé melegedő megoldás van?
(#) potyo válasza Danaman hozzászólására (») Feb 9, 2008 /
 
Van. Nem analóg szabályzót kell használni, hanem kapcsolóüzeműt. Pl. LM2756 tipusú szabályzó ilyen. Adatlapjában van mintakapcsolás.
(#) Topi válasza potyo hozzászólására (») Feb 9, 2008 /
 
Az LM2756 és az LM2575-öt csak ajánlani tudom. Hamarosan cikkezem egy pár sort, mérési eredményekkel és adatokkal.
(#) potyo válasza potyo hozzászólására (») Feb 9, 2008 /
 
Most nézem, hogy rosszul írtam a tipust. LM2576
(#) Danaman válasza Topi hozzászólására (») Feb 10, 2008 /
 
Akkor így jó lesz?

1.jpg
    
(#) potyo válasza Danaman hozzászólására (») Feb 10, 2008 /
 
Jó, csak a 100µF helyett nagyobb kondenzátor kell, ha nem stabil egyenfeszültséget kap a bemenetén, hanem transzformátor+graetz-ről megy.
(#) Danaman válasza potyo hozzászólására (») Feb 10, 2008 /
 
És kb. mekkora?
(#) potyo válasza Danaman hozzászólására (») Feb 10, 2008 /
 
4700µF-ot tennék, és az elég lesz a 12V-os ág terheléséhez is. Ha tudnánk a merevlemez áramfelvételét, és a trafó szekunder feszültségét, akkor utána lehetne számolni pontosan.
(#) Danaman válasza potyo hozzászólására (») Feb 10, 2008 /
 
A merevlemez adatai(ez általános adat nem pedig a leendő merevlemez adatai):
Áramfelvétel: - Készenlét: 80 mA - Merevlemez indítása: 800 mA - Merevlemez olvasás/írás: 500 mA - Leállítás: 100 uA

A tekercs meg 2 db 18V-os lesz.
Akkor így jó lesz(a kondikat majd átírom):
(#) potyo válasza Danaman hozzászólására (») Feb 10, 2008 /
 
Felesleges két szekunder tekercset használni, mehetnek a szabályzók egyről. Egyszerűen a graetz után odakötöd mindkettőt.

A 12V-os résznél a visszacsatolás feszültségosztójának felső ellenállása nem 3,09k kell, hogy legyen, hanem 8,75k.

A graetz negatív ágát is kösd be!

Ekkora trafófeszültségnél 2200µF kondenzátor is elég lesz, kb. 1000µF jött ki minimális puffernek, ahogy így gyorsan átszámoltam.
(#) Danaman válasza potyo hozzászólására (») Feb 10, 2008 /
 
A Földre kössem a negatívot vagy hova?
A trafónak akor elég 3A?
(#) potyo válasza Danaman hozzászólására (») Feb 10, 2008 /
 
Földre.

Elég a 3A. 18V-os trafóból 1A lenne a minimum.
(#) Danaman válasza potyo hozzászólására (») Feb 10, 2008 /
 
Tehát így már jó lesz?
(#) potyo válasza Danaman hozzászólására (») Feb 10, 2008 / 4
 
Jó, de felesleges két graetz is. Egy is elég, és utána a szabályzók.
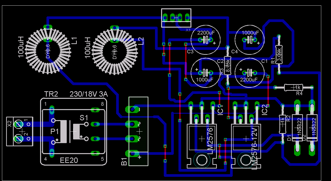
(#) Danaman válasza potyo hozzászólására (») Feb 11, 2008 /
 
Akkor még egy végső kérdés:
Így jó a nyákrajz/elrendezés?
(#) andrasaranyos hozzászólása Nov 1, 2012 /
 
Tápegységet szeretnék csinálni, merevlemezhez. Korábban már csináltam egyet, akkor laptop töltőről ment 2 merevlemezem, csak aztán a töltő kellett más felhasználásra, viszont a fesz. szabályzó megmaradt(2xLM7805, 1xLM7812+BD243). Megint szükségem lenne külső tápra, viszont minél szürtebb annál jobb, tehát arra gondoltam, hogy autó akkumulátorról járatnám őket, a tápot pedig relével szakítanám meg amit a PC táp vezérelne. Az akksit persze tölteném.

Vélemények?
Előre is köszi
(#) kadarist válasza andrasaranyos hozzászólására (») Nov 1, 2012 /
 
Idézet:
„viszont minél szürtebb annál jobb”

Szia! Ennek a követelménynek a kielégítése miatt inkább akkumulátoroznál ahelyett, hogy inkább pufferkondenzátort használnál?
Következő: »»   1 / 1
Bejelentkezés

Belépés

Hirdetés
XDT.hu
Az oldalon sütiket használunk a helyes működéshez. Bővebb információt az adatvédelmi szabályzatban olvashatsz. Megértettem