Fórum témák
» Több friss téma |
Hello mindenkinek egy 230V->12V és 5V-os stabil tápegységre lenne szükségem egy-két merevlemez meghajtására de sajnos nem találtam csak egy könyvben (ami 20 éves) kapcsolást de ott egy TBA 281-es IC-vel volt megoldva amit már nem lehet kapni. Aki tud segítsen.
7805 és 7812 stabkockák kellenének.
Vagy kapcsolóüzemű szabályzó, hogy ne melegedjenek, de azt nem ajánlom, elég kezdőnek tűnsz a kérdéseddel...
Szerzel egy 14 voltos 2 amperes trafót, kötsz rá egy egyenirányító hidat, puffer kondit, egy 7805 és egy 7812 -t. Ezek ha jól tudom egy-egy ampert elbírnak és így egy merevlemzt ráköthetsz. Attól függ hogy számít-e a méret.
Ha nem akarsz sokat küzdeni vele akkor bontsd szét régi videó tápját(sneider és társai) általában egy STKxxxx ic-vel van megoldva 2x12v + 5v stabil.
mert egy IEC-ATA átalakítós asztali merevlemez lesz de nem akarok egy egész pc- tápegséget belereakni(fölösleges)
Szerintetek így jó lesz? Mekkora kondi kell neki?
Jó lesz, de ez még csak az egyik fele. A szabályzó elé kell 4700µF elkó, utána pedig 100-470uF. Valamint a szabályzó bemenet-gnd és kimenet-gnd lábai közé, minél közelebb a lábaihoz kell egy-egy 100nF-os kerámiakondenzátor is.
De azt tudod, hogy ez azért eléggé melegedni fog?
Van. Nem analóg szabályzót kell használni, hanem kapcsolóüzeműt. Pl. LM2756 tipusú szabályzó ilyen. Adatlapjában van mintakapcsolás.
Az LM2756 és az LM2575-öt csak ajánlani tudom. Hamarosan cikkezem egy pár sort, mérési eredményekkel és adatokkal.
Most nézem, hogy rosszul írtam a tipust. LM2576
Jó, csak a 100µF helyett nagyobb kondenzátor kell, ha nem stabil egyenfeszültséget kap a bemenetén, hanem transzformátor+graetz-ről megy.
4700µF-ot tennék, és az elég lesz a 12V-os ág terheléséhez is. Ha tudnánk a merevlemez áramfelvételét, és a trafó szekunder feszültségét, akkor utána lehetne számolni pontosan.
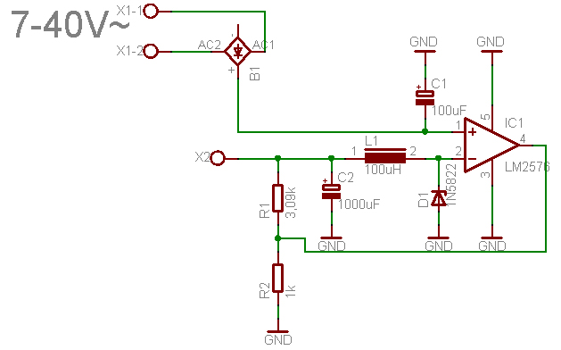
A merevlemez adatai(ez általános adat nem pedig a leendő merevlemez adatai):
Áramfelvétel: - Készenlét: 80 mA - Merevlemez indítása: 800 mA - Merevlemez olvasás/írás: 500 mA - Leállítás: 100 uA A tekercs meg 2 db 18V-os lesz. Akkor így jó lesz(a kondikat majd átírom):
Felesleges két szekunder tekercset használni, mehetnek a szabályzók egyről. Egyszerűen a graetz után odakötöd mindkettőt.
A 12V-os résznél a visszacsatolás feszültségosztójának felső ellenállása nem 3,09k kell, hogy legyen, hanem 8,75k. A graetz negatív ágát is kösd be! Ekkora trafófeszültségnél 2200µF kondenzátor is elég lesz, kb. 1000µF jött ki minimális puffernek, ahogy így gyorsan átszámoltam.
A Földre kössem a negatívot vagy hova?
A trafónak akor elég 3A?
Földre.
Elég a 3A. 18V-os trafóból 1A lenne a minimum.
Tehát így már jó lesz?
Jó, de felesleges két graetz is. Egy is elég, és utána a szabályzók.
Akkor még egy végső kérdés:
Így jó a nyákrajz/elrendezés?
Tápegységet szeretnék csinálni, merevlemezhez. Korábban már csináltam egyet, akkor laptop töltőről ment 2 merevlemezem, csak aztán a töltő kellett más felhasználásra, viszont a fesz. szabályzó megmaradt(2xLM7805, 1xLM7812+BD243). Megint szükségem lenne külső tápra, viszont minél szürtebb annál jobb, tehát arra gondoltam, hogy autó akkumulátorról járatnám őket, a tápot pedig relével szakítanám meg amit a PC táp vezérelne. Az akksit persze tölteném.
Vélemények? Előre is köszi
Idézet: „viszont minél szürtebb annál jobb” Szia! Ennek a követelménynek a kielégítése miatt inkább akkumulátoroznál ahelyett, hogy inkább pufferkondenzátort használnál? |
Bejelentkezés
Hirdetés |















