Fórum témák
» Több friss téma |
Csak még egy kis ráadás.
Ezek alapján a korábbi hiábimból is tanultam, ugyanis azt hittem hgoy inkább a trafó mágnesező és szórt induktivitása zavar be, és trafó kapacitásának kicsi hatása van. A coilcraft trafó kapacitásai 8-9pF és 28-29pF a két tercsre. Ezen a képen az látszik, ha 30pF-dal szimulálok. Hejej ez bizony már sok, szóval ez okozta nekem a problémát! Ez azonban azt jelenti, hogy oda kell figylenem hgoy a trafó melyik tekercsei között mennyi a kapacitás, és af első odlali FET meghajtására az alacsonyabb kapacitásút kell használni, mert az lebeg ide-oda.
Hát, nem tudom, de én az IC adatlapja alapján kötöttem az IGBT-ket, nézd csak a csatolt első oldalt. Eddig egyébként mosfetekkel dolgoztam, most használtam először IGBT-, de azt hiszem egyenlőre utóljára is. Egyébként a jelenség azt mutatja, hogy Neked van igazad, viszont az adatlap szerint jó a kapcsolásom...
Csatolom még az IC teljes adatlapját és az IGBT adatlapját is.
Azért ne temessük az IGBT-t, mert ez a típus még 100kHz-en is elmegy. Az adatlap itt is beszédes.
Pont ezért választottam ezt a típust. Viszont a vezérlésével valóban lehet valami gond, vagy az IC adatlapja hibás, mert valóban együtt nyílik a hid egy oldala...
Most jön az obligát kérdés: van-e oszcilloszkópod? És ne ijedj meg, a mérések alatt nem kell hálózati feszültséget kapcsolni a hídra, egy trafóval leválasztott tápegység feszültsége is jó lesz, izzólámpás áramkorláttal.
A hozzászólás módosítva: Nov 2, 2012
A sorbakötött 2x220µF pufferkondi alapján max. 1A-es áramban gondolkodtál? Mert ekkora áramhoz fölöslegesen drága ez az IGBT. Vagy az volt a koncepció, hogy előbb csak működjön, aztán majd felturbózod teljesítményben?
Természetesen van, de sajna mérni már nem tudok, mert most méregettem végig az alkatrészeket, megfeküdt 2 IGBT (IGBT2 és OGBT4) és az IC is elhasalt sajna, szóval az áramkörben csak a Graetz maradt ép úgy tűnik...
![]() Azt hiszem valami mást kell kitalálnom.
Ez az áramkör csak tesztnek készült, de azt hiszem ez is az a megoldási mód volt, amivel nem lehet ilyen tápot csinálni...
Gondolm egyből rátoltad a kettőhuszat... Élesztésnél mindig kis feszültséggel és áramkorláttal kell eljárni.
Tudod hogy van ez, mindig tanul az ember... hol kicsi, hol meg nagy a tanulópénz...
Minden esetre nagyon köszönöm a segítő szándékotokat, a hozzászólásokból is tanultam, tehát semmiképpen sem volt ez a kaland hiábavaló.
Mondjuk élesztésnél előbb összerakod a vezérlést, a FET-eket, IGBT-ket meg nem rakod be, esetleg a Gate-Source helyére raksz egy 1-10nF-os kondit. Aztán megnézed szkóppal, hogy mit látsz.
Ez valóban egy jó tanács mindenkinek. Amióta én iskülön segédpanelra rakom a vezérlést, akkor hasonlóan szoktam tesztelni. Rányomok a vezérlésre 12V-ot dugasztápról majd rákötök a későbbi feteknek megfelelő kondenzátort. A félhíd középpontját földre zárom, így a kétcsatornás szkópommal könnyedén tudom nézni a két oldalt. Ha itt gigszer van, vagy nem elég szép, addig rá sem adok még egy kisebb tápot sem.
A tesztelésre mindig időt kell szánni, különben tényleg sok a tanulópénz, valamint így a legkisebb a balesetveszély is!
Hát a szórt induktivitás az elég nagy gond, mert ha a szekunder oldalon nagy terhelés van, akkor az L/R időállandó is nagy, vagyis a gateáram csak lassan alakul ki. Kicsi lesz a felfutás meredeksége. Ha a mágnesező impedancia túl kicsi, akkor meg zabálja az áramot a trafó, győzni kell a meghajtását rendesen. És ugye, minnél nagyobb a freki, elvileg annál kevesebb menet kell a primerre, csak az a baj, hogy a menetszámmal négyzetes összefüggésben van az induktivitás... Ha meg mégis nagyobb menetszámot használsz, akkor mindjárt nagyobb kesz a szórt induktivitás is. Ezért ajánlgattam a múltkor az amorp vasat, annak sokkal jobb a mágneses vezetőképessége, vagyis, nagyobb lesz a primer induktivitása is.
A szórt kapacokkal komoly baj van, persze, elsősorban a felső tranyó meghajtásánál számít. egyrészt, a rajta meginduló áram átmegy a vezérlés oldalba is, aztán ha nincs eléggé lezárva a trafó, vagy elkormányozva valahova ez az áram, akkor csoda dolgokat tud műveleni. Ilyenkor van az, hogy egy darabig egész jó a kütyü, aztán pukk... Sajnos, nemcsak a primer oldalra látszik vissza, hanem a két szekunder között is gondot tud okozni a szórt kapacitás. Nézd meg szimulátorban, de úgy, hogy ne 50-50 % körüli meghajtást kapjanak a tranyók. A másik dolog, hogy ne a szkópot használd a megjelenítéshez, mert azzal nem sokra mész. Van benne display graph, ez egy egész oldalnyi méretű és akárhány sugarat feltehetsz. Továbbá megnézhetsz olyan dolgokat is, hogy pl: matematikai műveleteket végezhetsz a jelekkel, pl: kivonod őket egymásból, középértéket képezhetsz belőle, megszorozhatod egy konstanssal, vannak kurzorok, amikkel a jövő hetet is meg lehet mérni, stb. Ehhez képest egy szkóp csak gyerekjáték. A másik, meg írd oda, hogy milyen időalapban van a szkóp, mert a mostani becsatolmányodból nem derül ki, hogy mennyire gyors, vagy lassú az áramköröd. Ha már a szekunder oldalra teszel tápot, akkor másképp is megcsinálhatod. Használj az emmitterkövetők előtt valamilyen schmitt triggert, ez van egykapus változatban is. Nem túl gyorsak ( mert 15 V-os kell, de talán a Philips-é ), de még elég jók lehetnek. Így elérhetnéd azt, hogy sokkal gyorsabb fel- és lefutásokat kapsz, hiszen a szekundereken alig folyna áram, vagyis nem kell egy böszme nagy kondit feltölteni. Smd-ben ezek már nem foglalnak sok helyet. A szórt kapacok így is gondot jelentenek, de a két szekundert egymástól tudnád jó messze tenni, vagyis, a szórt induktivitások rovására lehetne egy kicsit javítani a dolgon.
Így van. Nekem van egy változtatható tápom, 3 kVA-es szigetelő trafó, utánna egy ugyanekkora toroid, gaetz, pufferkondik sorbakötve, hogy félhídhoz is jó legyen. Egy ilyet egyszer kell csak megcsinálni, de garantáltan meghálálja a vele eltöltött munkát, meg költséget. Ugye, ha 100 V-nál látom a szkópon, hogy elkezd hülyeséget csinálni a főkör, akkor nem tekerem tovább a feszt... Mindez esetleg egy pukkal ér véget, ha direktben kap 300 V-ot. Függetlenül attól, hogy mondjuk jó a vezérlés, meg 30...40 V-on jó volt.
Ha használok bikázó tranyót, akkor kicsi a gate trafó árama, így a szórt induktivitás sem okoz nagy galibát. Korábban én a bikázó tranyót (illetve egy 2x5A-es meghajtó IC-t) tettem a primer oldalra, így elve nem votl túl gyors a kisütésem (érdekes az UCC25600 mintakapcsolásokban a primer oldalra teszik mindig a bikázó tranyókat.
Arra is gondoltam, hogy a szekunder oldalra nem NPN-PNP párt teszek, hanem egy szimpla meghajtó IC-t, ilyenekből van SO-8 tokos ami tud jó 8A áramot, és annak a bemenete schmidt triggeres. Csak itt meg az a probléma, hogy ennek a bemente ekkor fasza -12V-okat is kap, amiket nem nagyon szívlel, ha meg van egy dióda a bemeneten ellentétes irányban, akkor még rövidre is zár. A primer oldali bikázás azt is eredményezte, hogy a deadtime alatt nem 0-votl a gate fesz, hanem volt egy fasza belengés, ami gondolom a parazite kapacitás hatásával együtt szépen azt okozta, hgoy visszakacspolta a FETet. A schmidt trigger segíthet, azongan ha ez a belengés megfelelően nagy, akkor a scmidt triggert is visszakapcsolja.
a kondik másik lábával mit csinálsz pl. H-bridge esetében? Az oldalaknál összekötöd őket, azaz létrehozod a fet összekötését, azaz kialakítod a kimenet két pólusát? Összekötés nélkül így pl.négycsatornás szkóppal külön-külön láthatom a csatornák működését, összekötve két csatornával pedig az egész hidat?
H-híd esetén mindegyiket a negatív tápra (földre) - ha N FET-ek lennének alul-felül. A bootstrap működését így nem tudod ellenőrizni, ahhoz működnie kéne a FET-eknek. Nyilván ha valaki komplementer FET-eket használ, akkor a felső oldaliak helyére a kondikat a pozitív tápra kell kötni.
Mivel periódikus jelet kell nézegetni, így az sem probléma, ha csak kétcsatornás a szkóp, mivel elég páronként megnézni, abból is látszik, ha valami nem kóser. Alapvetően ennek a tesztnek az az elsődleges célja, hogy kiderüljön, a vezérlésből megfelelő jel jön ki, és nem nyitja egymásra a FET-eket. Ezt mondjuk még kondik nélkül is le lehetne tesztelni. A kondiknak ott van értelme, hogy kiderüljön, mennyi idő alatt tudja feltölteni/kisütni a Gate kapacitást a rendszer, ill. ezzel együtt is elég-e a holtidő.
Értem és köszönöm. Én általában N FET-eket használok, így egszerű lesz a bekötés.
"...ha meg van egy dióda a bemeneten ellentétes irányban, akkor még rövidre is zár. "
Tedd a diódát sorba a bemenettel és a bemenetet zárd le egy ellenállással. Ez sem a legjobb megoldás, mert ez meg fogyaszt, hiszen az ellenállás disszipálni fog. Igen, lehet benne parazita belengés, ezért kell egy soros ellenállás, hogy a szórt induktivitások, meg a különböző kapacitások alkotta rezgőkör kellően csillapítva legyen. Sajnos, ez (is) lassítja az áramkört. Nehéz megtalálni a jó kompromisszumot.
Pont ezekkel a dolgokkal kísérleteztem már. Ne melegítse túl a primer oldalt (UCC25600), de azért ne is triggerelődjön be rosszul,és ne legyen lassú sem. A kompromisszum pláne nehéz ha nem egy frekvenciára kell hanem 120-320kHz-re.
Talán nem is a változó frekvenciával van baj, hanem azzal, hogy változik a bekapcsolási idő. vagy, ha pwm, akkor már alapban jó nagyot változik a kitöltés. Ezzel az a baj, hogy a gatemeghajtó trafó primer oldalán is változik a kikapcsolás pillanatában az áram, hiszen hosszabb bekapcsolási idő alatt a mágnesező áram nagyobb értéket ér el, így a meghajtótranyó változó terhelést lát, emiatt a kikapcsolási idő, meg a sebesség is változni fog. Nem túl jó dolog...
Az adatlap szerint fordítva van mint ahogy gondoltam, tehát jónak kéne neki lenni. Tegyél szkópot a kimenetekre és nézd meg hogy melyik kettő megy együtt. Az IGBT-k meghajtásához pedig kellene legalább 1, de inkább 2A, ez az IC pedig tud 180, illetve 260mA-t. Előfordulhat hogy ha esetleg jó lesz, akkor sem sokáig. Ez az összeállítás így nem jó, vagy keress izmosabb meghajtót, vagy nagyon kicsi gate töltésű fetet.
Látod ezért (is) szeretem a trafót. Ha kell adott a galvanikus leválasztás, valamint nem kell semmilyen plusz segédfeszültség és egyéb bonyolult trükk a meghajtásba. Gate trafó szekundere -> ellenállás -> gate. Az elektródán pedig ott csorog a 150A.
És a trafó szórt induktivtiása? (Plusz belengések, valamint bekorlátozza a meghajtó áramot)
És a trafó mágnesezé induktivitása (holtidő alatt nem 0 lesz a fesz, hanem más, valamint a meghajtás melegítése) És a trafó parazita kapacitása? (dU/dt-re nem lesz immunis) itt neki csak pár olcsó tranyót kellene beraknia, és a meghajtása faszább lenne.
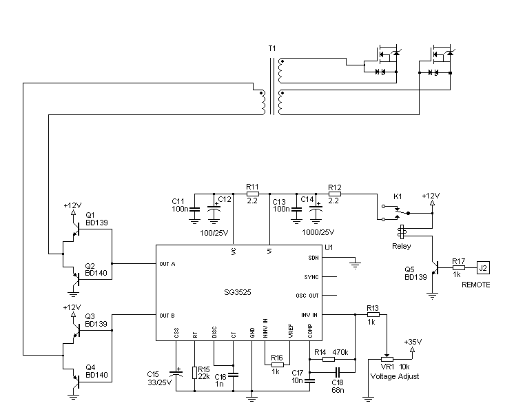
Tegnap kísérleteztem az inverteres hegesztő kapcsolásod vezérlő részével. Amiben az UCC2808 van. Nekem az UCC3808N-2 van.
Csak a vezérlő ic környezetét építettem meg egyelőre próbából. Amikor rá tettem a gate meghajtó trafót, nagyjából minden ok volt. Aztán rátettem 2 nagy fetet dupla 15V-os zenerrel a gaten és össze zuhant, meg elkezdte zavarni a rádiót. A fetek után semmi nem volt, csak magukban voltak. Az ic Cs és FB lába a földön volt. Akkor normalizálódott valamelyest, amikor a Comp lábat le hútzam a földre. Ezt a lábat nem használtad. Neked így működött? Nekem még ezután sem volt normális gate vezérlő jelem. Aztán elő bányásztam egy régebbi tápom vezérlő paneljét SG3525 -el és BD139 140 meghajtóval. A fel és lefutási ideje sokkal rosszabb lett mint az UCC ic-vel. 600nS helyett csak 1320nS lett. A feteken frankó lett a jelalak, de melegszenek a BD-k. Az miért lehet? Lehet a bázisokra kellene egy ellenállás? Jelenleg direktben hajtja az ic. Valami ilyesmi volt amit csináltam.
Tehetnél be rajzrészletet arról, hogy pontosan mit raktál össze. A BD-kre rátetted a body diódákat? Mert ha nem, akkor a trafó tüskéi csinálhatnak érdekes dolgokat, akár az egész vezérlést megbolondíthatja (a rádiózavar is erre utal). A fetekre nem kell semmi, épp egy hsz-el ezelőtt írtam le: gate trafó szekunder -> gate ellenállás -> gate. Nem csak hogy működött, de működik a mai napig is. A hegesztővel évek óta hegesztek, és a táp is túlélt már néhány bulit (2x430W, klipp-hez közel hajnalig). A COMP lóg a levegőben, az FB földön van. A 600 illetve az 1320ns-ban amit a szkópon látsz benne van a DT is. Azért látod az SG-ét hosszabbnak, mert hosszabb a holtideje mint az UCC-nek. A BD meg azért melegszik mert disszipál. Egy BC327-337 sokkal jobb lenne oda, de szerintem elmelegednének. Bár egyszer kipróbáltam, és az UCC direktben is meghajtotta a trafót, mondjuk nem járattam sokáig és üzemi körülmények sem voltak, csak a meghajtás ment.
Az előző hozzászólásomban linkeltem egy gif-et, hogy milyen rajz működik most.
Előtte meg azt építettem meg, ami az inverteres tápodban volt. Az meg nem működik rendesen. |
Bejelentkezés
Hirdetés |










