Fórum témák
» Több friss téma |
ARM DSO Nano kb 22.000Ft, ezt néztem ki magamnak. Nem tudom megfelelő lenne? 1Msps mintázása van. Inkább nézzek analógot? Ge Lee azt mondja nem szükséges ehhez szkóp. Már nem tudom mit tegyek...
Na én is leszimuláltam Multisimben és nagyon zsír, eddig a szimulációban csak a BC327-40 szerepelt csak jobban (mégpedig a PNP-nél).
A hozzászólás módosítva: Nov 4, 2012
Analóg szkóppal sokkal olcsóbban jösz ki. Ezért a pénzért 10MHz feletti szkópot kapsz, ami már sok mindenre jó.
Ha lesz egy szkópom, hogyan kell majd vele kiméricskélni melyik az eleje és a vége a tekercseknek? Addig is legalább tanulok. Vagy majd inkább akkor beszéljük meg, ha lesz egy kéznél?
A hozzászólás módosítva: Nov 4, 2012
Szkóp segítséével meg tudod nézni, hogy miylenek a vezérlőjelek. Elég gyors -e a fel/lefutás, nincs -e zavaró jel. Le tudod ellenőrzini monduk LLC konverter esetén a ZVS működést.
Azt hogy a tekercsek azonos vagy ellentétes fázisban vannak, azt akár egy multiméterrel is meg tudod mérni (a két tekercset sorbakötöd, ha ellentées fázis a multi 0-t mutat, ha azonos fátzis akkor dupla feszértéket, mint önmagában), de szkóppal jobb és szebb a dolog.
6.1.0 van fent nekem. Itt van PNG-be.
Hagyományos PWM táp esetén meg mindenképpen szükséges a szekunder fojtó, működési elvből adódóan. Flybacknél mondjuk ugyebár nem kell, mert ott a primer és a szekunder tekercs mágnesező induktivitása helyettesíti. De ahogy leírtam, nekem a szimmetrikus kimenetű, tranzisztoros önrezgőnél sem volt vele probléma, még 350W terhelésen sem. Ott meg ugye csak arra szolgál, hogy az üres pufferek miatt ne induljon akkora árammal, hogy megfektesse a tranzisztorokat.
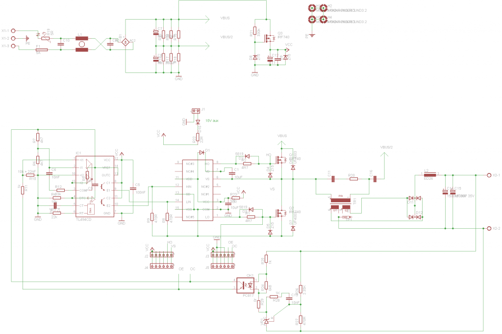
Szerintem a nyák megfelelő, a segédtekercs testjét áthelyezem a vezérlőpanel lábához ezzel az a pici földhurok is megszűnik(J1 csati a nyákon). Ha ez nem elég hogyan tudok még kompenzálni?
Amint kicsivel több időm lesz, átnézem.
Egyébként savas akksit tölteni a legegyszerűbb kapcsolás az 1T forward egy árammódú vezérlővel (pl. UC3842, nem egy drága holmi), meg egy minimum 800V-os FET-tel, az általam fordkapcs-nak közzétett kapcsolásban. Megfelelően megválasztva a source ellenállást, egy bizonyos áramérték felett bekorlátoz, az alatt meg stabilan tartja a kimeneti feszültséget. Tehát, amíg nem éri el az akksi feszültsége a beállított feszt (célszerűen 14,4...14,8V), addig az ellenállással beállított áramot igyekszik tartani, ha elérte, akkor a feszültség megáll, és elkezd csökkenni az áram. Ez a legegyszerűbb töltési módszer, amit a táp alapból, karakterisztikájából kifolyólag biztosítani tud. Bár van egy kis kihajlása görbének, tehát a rövidzárási áram valamivel nagyobb lesz, mint a határáram, (nálam ez kb. 2A eltérés), de egy ólomakksit meg amúgy sem illik kisütni 10,8V alá. Ez alatti kisütöttség esetén természetesen óvatosan kell bánni vele, megvannak rá a szabályok, hogy kell feléleszteni. Én egy 11,8V-ig lemerített, 140Ah-s akksit töltöttem fel vele 9A-re beállított árammal (0,5 ohm source ellenállás), 14,6V-ra belőtt feszültséggel, és a töltés folyamata alatt az áram kb. 100-200mA-t csökkent a 14,6V eléréséig. Egyszerű megoldás, de szerintem kíméletesebb az akksihoz, mint egy trafó+graetz orosz akkutöltő
Megvallom őszintén, én még nem használtam ezeket a FET-eket. Félvezető ügyben Lorylaci tud neked részletesen tanácsot adni.
A Ciss és Coss érték sem elhanyagolható, főleg keménykapcsoló tápoknál, mint amilyen az általad közzétett is. A szekunder diódákhoz tettél RC snubbert? Mert ez nekem a kapcsolási rajzból nem látszik egyértelműen. Az RC tag időállandóját első közelítésben szerintem úgy kell meghatározni, hogy jóval kisebb legyen, mint a kapcsolófrekvencia periódusideje, az értékeket én kísérletileg szoktam meghatározni. Van erre egy több oldalas angol szakirodalom, de azt még én sem tanulmányoztam át becsületesen. Szerintem érdemes kipróbálni első körben a PC táp kapcsolásból kivett értékekkel, azonban nem biztos, hogy az teljesen megfelelő lesz, mivel a FET-ek nagyobb dU/dt-t produkálnak, mint az eredetileg felhasznált BJT-k. Érvényes ez a primer oldali snubberre is.
A 740 jobb lesz mert kisebb az ellenállása, kevesebb lesz rajta a vezetési veszteség.
A szekunder oldali diódákon jelen pillanatban nincsen snubber, csak a primer oldalon. De nem egészen világos, hogy a diódára rakott RC snubber miért szüntetné meg ezt a sípolást? 10n 15Ohmot látok egy 300Wos atx rajzában, egy próbát megér...
Snubber nélkül a dióda kapacitásai, valamint a szekunder szórt induktivitása és parazita kapacitásai tüskéket, túllövéseket okoznak az egyes diódák kinyitásakor. Ez a túlfeszültség bizonyos esetekben elérheti, vagy meg is haladhatja a négyszög amplitúdóját, letörésbe viheti az adott félvezetőt (snubber nélkül nekem volt, hogy meg is haladta). Az RC snubber ezeket a túllövéseket fogja meg (több kevesebb sikerrel), amik alapesetben okozhatnak a vezérlésben zavarokat. Azonban az RC snubber veszteséges snubber, a túllövés energiáját hővé alakítja az ellenálláson. Léteznek veszteségmentes snubberek, de azzal egy külön jó nagy fejezet foglalkozik.
150Vos diódákat használok pillanatnyilag, de a véglegesben csak 100V-osok lesznek,mert abból van sok. Ugyanilyen elrendezésen volt 45Vos dióda egy kis segédtápnak, az kb 5 bekapcsolás után átment zárlatba.
Ahhoz, hogy megfelelően tudd méretezni a diódát, tudni kell, hogy egy standard félhidas PC táp trafónak mik az áttétel-arányai, valamint mekkora lehet a túllövés. Én bontottam már szét jópár sima PC táp trafót, és az a tapasztalatom, hogy a szekunder a 12V-os tekercsre nézve mind AT, mind ATX esetben 7+7 menet, a primer 200W-os AT tápból való trafónál 42 menet, 300W-osATX tápból bontott trafóknál pedig 38 menet. Ha az utóbbit használod, akkor kis terhelésen, amikor a primer egyenfeszed úgy 325V körüli (de ha 240-ig kúszik a hálózati feszültség, akkor lehet ez több is), a trafóra a félhíd miatt 162...165V körüli feszültség jut. Ekkor a diódát alapból igénybevevő záróirányú feszültség 60V körüli, plusz még a már említett túllövés. Egyébként ezekben a PC tápokban is minimum 100V-os gyors diódákat használnak (nem shottky-t, olcsósági okokból pusztán csak "fast" diódákat.. ezeknek kb. 200..300ns a Trr-jük.) A drágább, FSP tápokban, amik kétfetes forwardként működtek, láttam MBR20100-as dupla shottkykat, ugyanis azok már 120..150kHz körül ketyegnek.
[OFF]Egyébként nemrégiben a nyüszítés kerülgetett, mikor kibontottam egy még működő, elvileg 300W-os ATX tápot. 12V-os ágára 15A volt megengedve, amit két, 3A-es, hengeres tokozású gyors diódából akartak kipréselni. Ugyebár a 3A az átlagáramnak van a dióda adatlapján megadva, a kettő együtt folytonosan 6A-t tudott volna produkálni a kimeneten. Tesztelésképpen ráakasztottam 10A-nyi terhelést, pár mp múlva szépen visítani kezdett a táp, és a diódák lendületesen elkezdtek forrósodni. Az 5V/30A-t egy 16A-es dupla shottkyval akarták megoldani (2x8A), a 3,3V/35A-t pedig egy 10A-essel (2x5A). Ez kb. 6-7 éves táp lehetett, de manapság is vannak efféle túlmarketingezések. Szóval ha valaki olcsóbb PC tápot vesz, érdemes felhasználás előtt belekukkantani, mit is lehet tőle elvárni. A wattokat már rég hülyeség nézni szerintem, de manapság már az A-eket is.
Nah beraktam a snubbert és az 50uH-s tekercset, a kimenetre 6 ohm terhelést, bekapcsolás után kb 2 másodpercig 6V volt a kimeneten, majd elkezdett megint süvíteni és felmenni 14V körülre, de néhány másodperc múlva egy hatalmas csattanás következett........
Mi csattant el? Nekem snubber még ilyen hibát sehol nem okozott. Hány V-os volt a kondi? nem az ment zárlatba? Szkóppal figyelted közben a szekundert? Vagy a diódák utáni feszültséget?
Te sem tanulsz a leírtakból. Áramkorlát nélkül szinte kötelező neki előbb utóbb eldurranni. Ha hagytad volna az eredeti formájában (PC táp), akkor minimális átalakítással megoldódott volna a feladat, mert a feszt és az áramot is pontosan beállíthattad volna, és biztosan nincs pukk.
Ha már ezt az IR-es megoldást erőlteted, akkor mindenképpen használj valami áramkorlátot is. Bár a 494 esetében ez így nem lesz egyszerű, mivel nem tud árammódban szabályozni. Ennek az lesz az eredménye, hogy túlterhelés vagy zárlat esetén hiába lesz rövid a kitöltés, akkora lesz a kialakuló áram ez alatt a rövid idő alatt is, hogy a FET nem biztos hogy bírni fogja. A másik, hogy az IR pont ilyenkor szokott megbolondulni amikor nagyon rövid kitöltést kell kapcsolnia. Nem is periodikusan, hanem csak úgy összevissza ahogy éppen a 494 vezérelné. Az is megoldás lenne, hogy csinálsz egy egyszerű (pl. önrezgő) rezonáns tápot, a kimenetére meg akasztasz egy 555-ből és egy FET-ből álló szabályozót, ami beállítja a kívánt feszt, és kordában tartja a szekunder áramot, azaz nem a primer hanem a szekunder oldalon szabályozol.
Most néztem: 1k+10n-t használsz a TL431-ben frekvenciakompenzálásra. Gyakorlati kapcsolásokban én 1k+100n-t láttam. A TL494 itt csak PWM komparátor szerepét tölti be, a hibajel erősítő a TL431. Gyanítom, hogy magas lett a felső határfrekvenciája az adott taggal, kicsi lett, vagy egyáltalán nem lett fázistartalék, és begerjedt.
Javaslatom: ha kicseréltél mindent, ami elpukkant vagy elszállt, vedd ki a snubbert egyelőre, és növeld meg 100n-ra a TL431 kompenzáló tagjának kondiját. Lehet esetleg még 220n is. Hogy én ezt miért nem vettem észre hamarabb..
Kezd nekem is szimpatikus lenni ez az 1T forward az egyszerűsége miatt. Az UC38xx közvetlenül is meghajt akár egy IGBT-t is, nem kell se trafó, sem külön meghajtó, és nagyon egyszerűen van fesz és áramszabályozás is. A fejemben már összeállt a kapcsolás, csak nincs itthon IGBT-m hogy be tudjam röffenteni.
Csak a trafót komplikáltabb megcsinálni, de kis gyakorlással egész jól bele lehet jönni.
Több mint valószínű, hogy nem a snubber okozta ezt. Egyébként a két IRF840 durrant el és az 5A-es bizti a bemeneten, az IR ic és minden más is úgy tűnik túlélte. Érthetetlen, hogy mi volt ez a 6V az elején és a sípolással jött meg a feszültség. Sajnos a szkóp az opto bemenetén volt, de hirtelen nem is figyeltem a képét gondoltam lesz több időm méricskélni :S
Pedig tanulok, legalább is reménykedem benne
Az a baj, hogy amíg az égő bent volt addíg nem volt semmi gond, a FETek vezérlőjelei szépek voltak, viszont terhelni így nem tudom, muszáj voltam kivenni az égőt. Nem gondoltam, hogy a vezérlés gerjedése miatt el fog durranni. Ha más nem mentő megoldásként az önrezgő táp lesz, ide még nagyon stabilizálás sem kell, mert a töltőelektronika a napelemektől legalább 18V-ot kap(üresen 24 körül, terhelve 18 körül van). Aki kérte az azt mondta, hogy elég 15V feszültség a töltőelektronikának, ha megépítek 18-20Vra egy rezonánst az terhelve ha beesik 15-16Vra az még bőven tökéletes. De, jobb szerettem volna ezt a megoldást, egyrészt mert minden rendelkezésre áll és mert a trafókat átalakítás nélkül egy az egyben felhasználhatom. A PC táp átalakítását azért nem szeretném, mert ventilátort nem akarok használni, az pedig anélkül szétfőne, valamint rettenetes a hatásfoka. (még egy gyanúm van, hogy amíg ez a 6V volt a kimeneten addíg talán a segédtekercs kis földhurka sem dominált, de amikor beindult és átvette az áteresztő fokozattól a meghajtás táplálását akkor azért gerjedt be) /ezt a kis földhurkot az új panelterven kijavítottam de itt elmaradt figyelmetlenségből/
[OFF]Maga az, hogy tranzisztorok helyett FET-et használsz, pláne 25kHz-en, nem feltétlenül jelenti a hatásfok javulását. Nekem speciel egy AT táp 12V-os részéről egyszer egy 60W-os halogén targonca reflektor volt hajtva, venti nélkül sem főtt meg, igaz, 15A esetén már kéne. Másrészt a tranzisztort sem kell a FET-hez képest lebecsülni, az igaz mondjuk, hogy 50-60kHz felett kétségtelenül a FET-ek nyerők. Nekem az önrezgő tranzisztoros tápom 350W terhelésen 89%-os határfokot produkált. És szerintem PC tápnál sem feltétlen a tranzisztor jelenti a fő veszteségi forrást. Én láttam olyat, ahol a fojtóhoz volt téve a ventillátorszabályzó NTC, és legtöbb hibás tápban a fojtó volt megsülve beragadt ventillátor esetén. Gyanítom, hogy egy rendesen megméretezett, 30..35kHz-ről járó tranyós félhidas PWM táppal is ki lehetne hozni 80% közeli hatásfokot, csak ugye a tranzisztoros PC táp kategóriájában inkább mennek az olcsóságra, és a spórolásnak sokszor a hatásfok és a terhelhetőség, tartalékok is a kárát látják.
Ha simán tekerem meg akkor lesz kb. 10uH szórása. Ha kettéveszem a primert akkor meg kb. 5-6uH, plusz szigetelhetek duplán. Ezért úgy fogom megtekerni hogy alul lesz a lemágnesező tekercs, rajta a primer majd legvégül a szekunder.
A rajzodon nem nagyon látszik a szabályozás kialakítása. A PC tápokban is alkalmazott PI szabályozót (soros RC tag) érdemes használni.
Az IR-t tápokban még nem használtam, másoktól hallottam hogy ha nagyon rövid (nx10ns nagyságrendű vagy még kisebb) a kitöltés, akkor néha kint felejti a kimenetét. Tehát be még bekapcsol, de ki már nem. Ennek egyszer érdemes lenne alaposan utána járni. |
Bejelentkezés
Hirdetés |






Az a baj, hogy amíg az égő bent volt addíg nem volt semmi gond, a FETek vezérlőjelei szépek voltak, viszont terhelni így nem tudom, muszáj voltam kivenni az égőt. Nem gondoltam, hogy a vezérlés gerjedése miatt el fog durranni. 


